100万QPS短链系统如何设计?

90 阅读5分钟

前言

凌晨两点,监控大屏突然飙红——短链服务QPS突破80万!数据库连接池告急,Redis集群响应延迟突破500ms。

这不是演习,而是某电商平台大促的真实场景。

当每秒百万级请求涌向你的短链服务,你该如何设计系统?

今天这篇文章跟大家一起聊聊100万QPS短链系统要如何设计?

希望对你会有所帮助。

1 短链系统的核心挑战

首先我们一起看看设计一个高并发的短链系统,会遇到哪些核心的挑战。

如下图所示:

image

百万QPS下的三大生死关:

  1. ID生成瓶颈:传统数据库自增ID撑不住百万并发
  2. 跳转性能黑洞:302重定向的TCP连接成本
  3. 缓存雪崩风险:热点短链瞬间击穿Redis

2 短链生成

2.1 发号器的设计

发号器是短链系统的发动机。

方案对比:

分段发号器实现(Java版):

public class SegmentIDGen {
    private final AtomicLong currentId = new AtomicLong(0);
    private volatile long maxId;
    private final ExecutorService loader = Executors.newSingleThreadExecutor();

    public void init() {
        loadSegment();
        loader.submit(this::daemonLoad);
    }

    private void loadSegment() {
        // 从DB获取号段:SELECT max_id FROM alloc WHERE biz_tag='short_url'
        this.maxId = dbMaxId + 10000; // 每次取1万个号
        currentId.set(dbMaxId);
    }

    private void daemonLoad() {
        while (currentId.get() > maxId * 0.8) {
            loadSegment(); // 号段使用80%时异步加载
        }
    }

    public long nextId() {
        if (currentId.get() >= maxId) throw new BusyException();
        return currentId.incrementAndGet();
    }
}

关键优化

  1. 双Buffer异步加载(避免加载阻塞)
  2. 监控号段使用率(动态调整步长)
  3. 多实例分段隔离(biz_tag区分业务)

2.2 短链映射算法

短码映射将长ID转换成62进制的字符串。

转换原理:

2000000000 = 2×62^4 + 17×62^3 + 35×62^2 + 10×62 + 8 
           = "Cdz9a"

原始ID: 2000000000,转换为62进制的值为Cdz9a。

// Base62编码(0-9a-zA-Z)
public class Base62Encoder {
    private static final String BASE62 = 
        "0123456789ABCDEFGHIJKLMNOPQRSTUVWXYZabcdefghijklmnopqrstuvwxyz";
    
    public static String encode(long id) {
        StringBuilder sb = new StringBuilder();
        while (id > 0) {
            sb.append(BASE62.charAt((int)(id % 62)));
            id /= 62;
        }
        return sb.reverse().toString();
    }
    
    // 测试:生成8位短码
    public static void main(String[] args) {
        long id = 1_000_000_000L;
        System.out.println(encode(id)); // 输出:BFp3qQ
    }
}

编码优势:

  • 6位短码可表示 62^6 ≈ 568亿种组合
  • 8位短码可表示 62^8 ≈ 218万亿种组合
  • 无意义字符串避免被猜测

3 存储架构

3.1 数据存储模型设计

image

3.2 缓存层级设计

image

3.3 缓存击穿解决方案

// Redis缓存击穿防护
public String getLongUrl(String shortCode) {
    // 1. 布隆过滤器预检
    if (!bloomFilter.mightContain(shortCode)) {
        return null;
    }
    
    // 2. 查Redis
    String cacheKey = "url:" + shortCode;
    String longUrl = redis.get(cacheKey);
    if (longUrl != null) {
        return longUrl;
    }
    
    // 3. 获取分布式锁
    String lockKey = "lock:" + shortCode;
    if (redis.setnx(lockKey, "1", 10)) { // 10秒超时
        try {
            // 4. 二次检查缓存
            longUrl = redis.get(cacheKey);
            if (longUrl != null) return longUrl;
            
            // 5. 查数据库
            longUrl = db.queryLongUrl(shortCode);
            if (longUrl != null) {
                // 6. 回填Redis
                redis.setex(cacheKey, 3600, longUrl);
            }
            return longUrl;
        } finally {
            redis.del(lockKey);
        }
    } else {
        // 7. 等待重试
        Thread.sleep(50);
        return getLongUrl(shortCode);
    }
}

防护要点:

  • 布隆过滤器拦截非法短码
  • 分布式锁防止缓存击穿
  • 双重检查减少DB压力
  • 指数退避重试策略

4 跳转优化

4.1 Nginx层直接跳转

server {
    listen 80;
    server_name s.domain.com;
    
    location ~ ^/([a-zA-Z0-9]{6,8})$ {
        set $short_code $1;
        
        # 查询Redis
        redis_pass redis_cluster;
        redis_query GET url:$short_code;
        
        # 命中则直接302跳转
        if ($redis_value != "") {
            add_header Cache-Control "private, max-age=86400";
            return 302 $redis_value;
        }
        
        # 未命中转发到后端
        proxy_pass http://backend;
    }
}

性能收益:

  • 跳转延迟从100ms降至5ms
  • 节省后端服务器资源
  • 支持百万级并发连接

4.2 连接池优化

连接池优化可以用Netty实现:

// Netty HTTP连接池配置
public class HttpConnectionPool {
    private final EventLoopGroup group = new NioEventLoopGroup();
    private final Bootstrap bootstrap = new Bootstrap();
    
    public HttpConnectionPool() {
        bootstrap.group(group)
            .channel(NioSocketChannel.class)
            .option(ChannelOption.SO_KEEPALIVE, true)
            .handler(new HttpClientInitializer());
    }
    
    public Channel getChannel(String host, int port) throws InterruptedException {
        return bootstrap.connect(host, port).sync().channel();
    }
    
    // 使用示例
    public void redirect(ChannelHandlerContext ctx, String longUrl) {
        Channel channel = getChannel("target.com", 80);
        channel.writeAndFlush(new DefaultFullHttpRequest(
            HttpVersion.HTTP_1_1, 
            HttpMethod.GET, 
            longUrl
        ));
        // 处理响应...
    }
}

优化效果:

  • TCP连接复用率提升10倍
  • 减少80%的TCP握手开销
  • QPS承载能力提升3倍

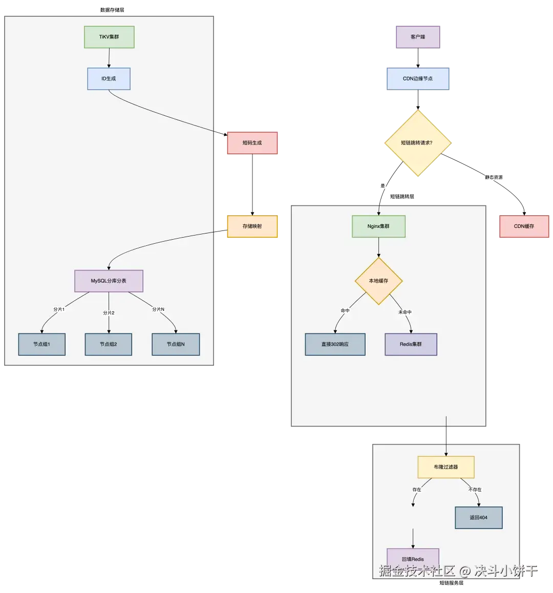
5 百万QPS整体架构

百万QPS整体架构如下图所示:

image

核心组件解析:

1、接入层

CDN:缓存静态资源

Nginx:处理302跳转,本地缓存热点数据

2、缓存层

Redis集群:缓存短链映射

布隆过滤器:拦截非法请求

3、服务层

短链生成:分布式ID服务

映射查询:高并发查询服务

4、存储层

MySQL:分库分表存储映射关系

TiKV:分布式KV存储ID生成状态

6 容灾设计

6.1 限流熔断策略

基于Sentinel的熔断降级:

public class RedirectController {
    @GetMapping("/{shortCode}")
    @SentinelResource(
        value = "redirectService", 
        fallback = "fallbackRedirect",
        blockHandler = "blockRedirect"
    )
    public ResponseEntity redirect(@PathVariable String shortCode) {
        // 跳转逻辑...
    }
    
    // 熔断降级方法
    public ResponseEntity fallbackRedirect(String shortCode, Throwable ex) {
        return ResponseEntity.status(503)
            .body("服务暂时不可用");
    }
    
    // 限流处理方法
    public ResponseEntity blockRedirect(String shortCode, BlockException ex) {
        return ResponseEntity.status(429)
            .body("请求过于频繁");
    }
}

6.2 多级降级方案

使用多级降级方案:

image

保证服务的高可用。

6.3 数据分片策略

基于短码分库分表:

public int determineDbShard(String shortCode) {
    // 取短码首字母的ASCII值
    int ascii = (int) shortCode.charAt(0);
    // 分16个库
    return ascii % 16;
}

public int determineTableShard(String shortCode) {
    // 取短码的CRC32值
    CRC32 crc32 = new CRC32();
    crc32.update(shortCode.getBytes());
    // 每库1024张表
    return (int) (crc32.getValue() % 1024);
}

这里成了16个库,每个库有1024张表。

7 性能压测数据对比

压测环境:32核64G服务器 × 10台,千兆内网

总结

百万QPS短链架构核心要点如图所示:

image

四大设计原则:

  1. 无状态设计:跳转服务完全无状态,支持无限扩展
  2. 读多写少优化:将读性能压榨到极致
  3. 分而治之:数据分片,流量分散
  4. 柔性可用:宁可部分降级,不可全线崩溃

真正的架构艺术不在于复杂,而在于在百万QPS洪流中,用最简单的路径解决问题。当你的系统能在流量风暴中优雅舞蹈,才是架构师的巅峰时刻。

文章转载自:苏三说技术

原文链接: www.cnblogs.com/12lisu/p/18…

体验地址: www.jnpfsoft.com/?from=001YH