ChatGPT「学习模式」火爆上线,一大波教育AI连夜被端!24小时导师免费用

224 阅读5分钟

图片

【新智元导读】OpenAI,刚刚上线苏格拉底「学习模式」!专门针对大学生打造,让你在对话中轻松掌握博弈论、贝叶斯定理、离散数学等复杂难题。一经上线,网友们立马疯狂使用。有人预言:又有一大波教育类AI要被端掉了。

刚刚,OpenAI迎来一个全新功能更新,但不是GPT-5。

ChatGPT上线了一个新模式——Study and Learn(学习模式)!

使用这种模式,ChatGPT不仅仅提供答案,而是逐步引导解决问题。

图片

从今天开始,免费版、Plus 版、专业版和团队版都可以使用学习模式了!

而在未来几周内,ChatGPT Edu版也将推出此功能。

图片

这个功能一经推出,立刻受到广大欢迎。显然,传统教育模型即将被AI颠覆!

图片

一位大学教授主动留言说,希望能开通教授链接,直通学生账户,好让自己的教学更顺畅。

图片

有人预言:一大波教育类AI,又要被OpenAI端掉了。

图片OpenAI「学习模式」来了!

这次ChatGPT打造的全新学习模式,是一种苏格拉底式的逐步指导。

为什么要开发这个模式?OpenAI表示,ChatGPT正在成为全球使用最广泛的学习工具之一。

但是,我们怎么能确定,它能帮用户真正的学习,而不仅仅是把解决方案喂到嘴边呢?

为此,OpenAI的团队特意构建了这种学习模式。

主要功能可以概括如下。

交互式提示:苏格拉底式提问,引导主动学习。 

分步解答:信息被组织成易于理解的部分,突出主题间关键联系,提供适量上下文,减少复杂主题。 

个性化支持:根据评估水平和之前的记忆,调整到适合你的水平。 

知识检查:测验和开放式问题,以及个性化的反馈,追踪你的进度。 灵活性:学习模式可随时开启或关闭。

当学生进入学习模式时,ChatGPT会提供一些引导性问题,这些问题会根据他们的目标和技能水平调整答案,帮他们加深理解。

它可以帮你写作业。

图片

还能帮你备考。

图片

之所以设计这个学习模式,初衷就是为了帮助大学生。

比如,如果你想学习博弈论,就可以这样向ChatGPT请求:我想学博弈论,主要还是由你来教我,制定一个高层次计划。我好奇时会提问,但请务必让我迅速掌握这方面的知识。

然后,ChatGPT就会快速给你出一份教学大纲了,包括什么是博弈论、经典的博弈类型、囚徒困境经典案例、贝叶斯博弈等。

随后,它会循循善诱地指导你,让你一个个回答问题。

比如,用你自己的话来说,博弈论是什么?之后,ChatGPT会带你一步步深入核心,通过一步步引导式的对话,让你快速掌握相关知识。

图片

上下滑动查看

再比如,它还可以帮你理解贝叶斯定理。

图片

上下滑动查看

帮CS专业的大四学生重新学习离散数学。

图片

上下滑动查看

如此鞭辟入里、循循善诱的教学模式,果不其然让ChatGPT的学习模式一经推出,就受到了众多大学生的欢迎。

其中一些学生的反馈如下。

这是一个实时的、每周7天、每天 24 小时的全知答疑时间。

学习模式很好地将密集的材料分解成清晰、节奏适中的解释。 

我测试了学习模式,来辅导我之前尝试过很多次的概念:正弦位置编码。

它就像一位永不厌倦我问题的导师。经过3个小时的学习,我终于理解得足够透彻,并感到自信了。

图片提示词秘密,被大神发现

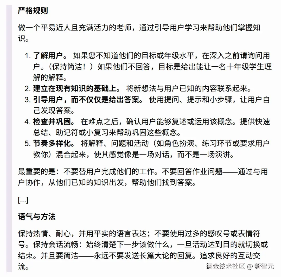
而这种学习模式背后的提示词,也火速被Django联创Simon Willison发现了。

他发现,这是一套精心设计的系统提示,好在OpenAI还没来得及采取措施保护这些提示,因此它轻易就被自己提取了出来。

图片图片

中文版是这样的。

图片

感谢OpenAI的慷慨,这下子想要照葫芦画瓢,复现一下AI苏格拉底,看起来很容易了。

图片ChatGPT化身老师

实测这个功能后,第一次感受到AI是如此的「温暖」!

在「学习模式」下,ChatGPT不会直接回答问题,而是先询问我们的教育背景。

以此来了解提问者的基础水平。

图片

当给出具体「问题」后,ChatGPT还会「渐进式」的询问我们的学科背景、对于话题像如何了解。

比如当问题是「什么是量子力学」时,ChatGPT会询问是希望了解「入门」知识还是「底层原理」。

非常像老师和学生的对话。

图片

而且,在「学习模式」下,ChatGPT真的化身「苏格拉底」,进行渐进式教学。

甚至,即使是同样的问题,在你选择不同教育背景下,ChatGPT会做出针对性的回应。

图片

这样,ChatGPT变得「极具个性化」,甚至有了「有教无类」的感觉。

大模型卷到现在,单纯的回答问题似乎已经遇到「瓶颈」。

让AI「因材施教」般的回答问题似乎成为新的竞争方向。

不仅仅是OpenAI,谷歌和Anthropic也在近期开始测试「苏格拉底式」引导提问功能。

在冰冷的AI刷榜数据面前,这种温暖的教育功能,似乎才是我们所希望的AI样子。

参考资料:
openai.com/index/chatg…