系统性理解Android APP启动流程,让你不再过目就忘!

124 阅读1分钟

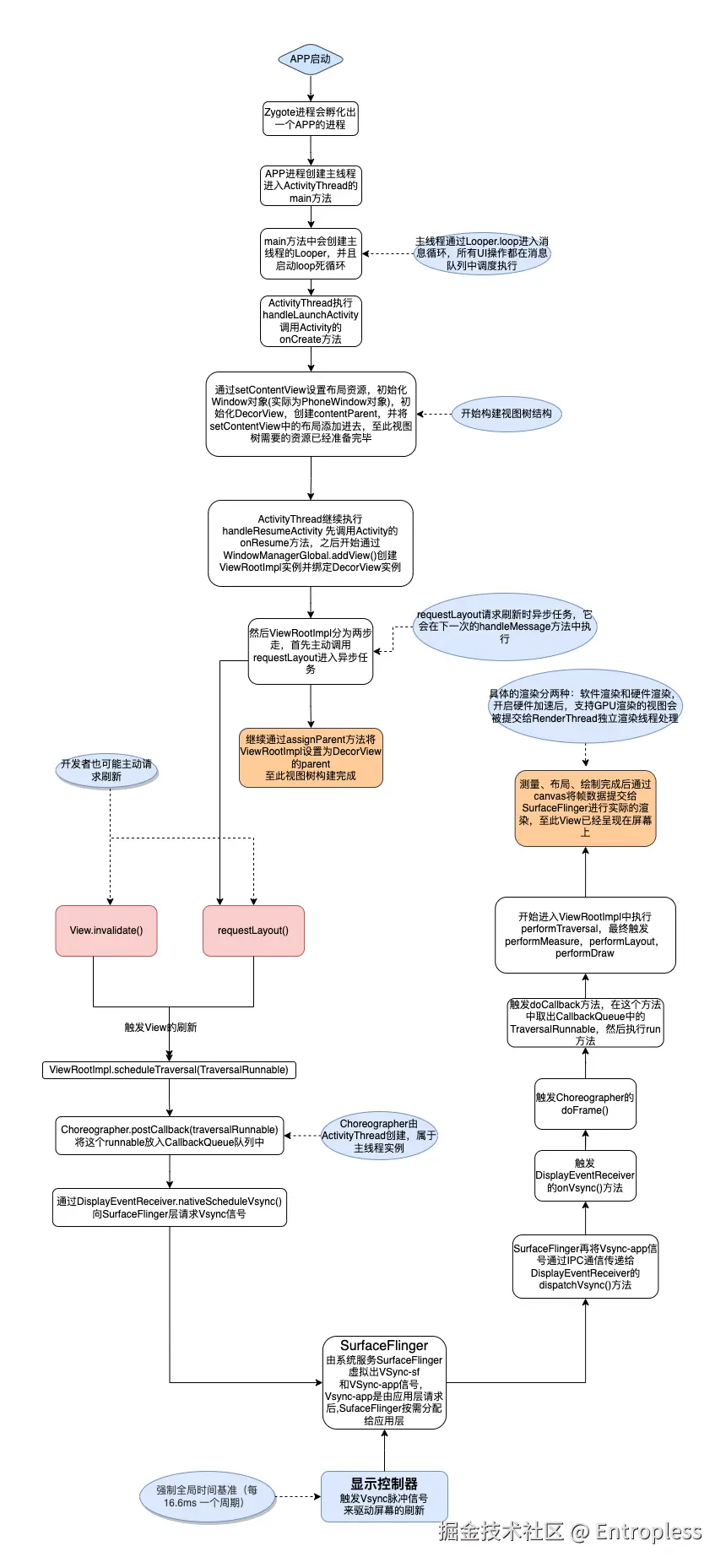
Android View系统 从APP启动到显示的全流程分析!

在网上搜索「Android APP 启动流程」会有相当多的源码深度分析,让很多人看了之后直呼:「好厉害」,很多人仅仅停留在赞叹,并没有从文章中真正的学到什么,因为看完这些后大脑中并没有形成系统的认识,看了很多源码仍然不清楚APP启动过程中一个整体的系统的脉络。因此我将APP启动过程中关键的过程通过流程图的方式展现出来,让你不再过目就忘!

Android绘制流程.png

PS:

  1. ANR机制:ANR检测的是消息队列MessageQueue中的消息处理是否超时,而不是主线程是否被阻塞。
  2. 视图的刷新由应用层主动请求,而不是由硬件层Vsync信号主动驱动,但应用层的请求受到Vsync信号周期约束