企业内外网文件安全传输解决方案

101 阅读2分钟

企业内外网文件安全传输解决方案

基于零信任架构的智能中转系统设计

一、业务背景与挑战分析

1.1 企业网络安全现状

在数字化转型浪潮下,企业面临着前所未有的安全挑战。传统的"城墙式"网络防护已无法满足现代企业灵活协作的需求。根据《2024年中国企业网络安全报告》显示,83%的企业在内外网文件传输过程中存在安全风险,其中数据泄露事件年增长率达到27%。

内外网文件导入导出系统

1.2 核心痛点深度剖析

主要包括安全性风险维度、运营效率维度、管理可视化维度:

企业内外网文件传输挑战分析图

二、解决方案架构设计

2.1 设计理念:零信任安全框架

零信任核心原则架构图

2.2 整体系统架构图

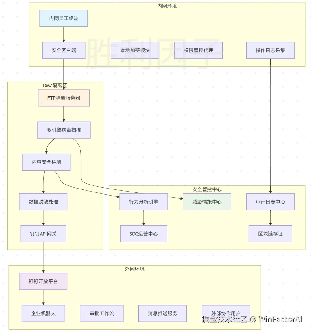
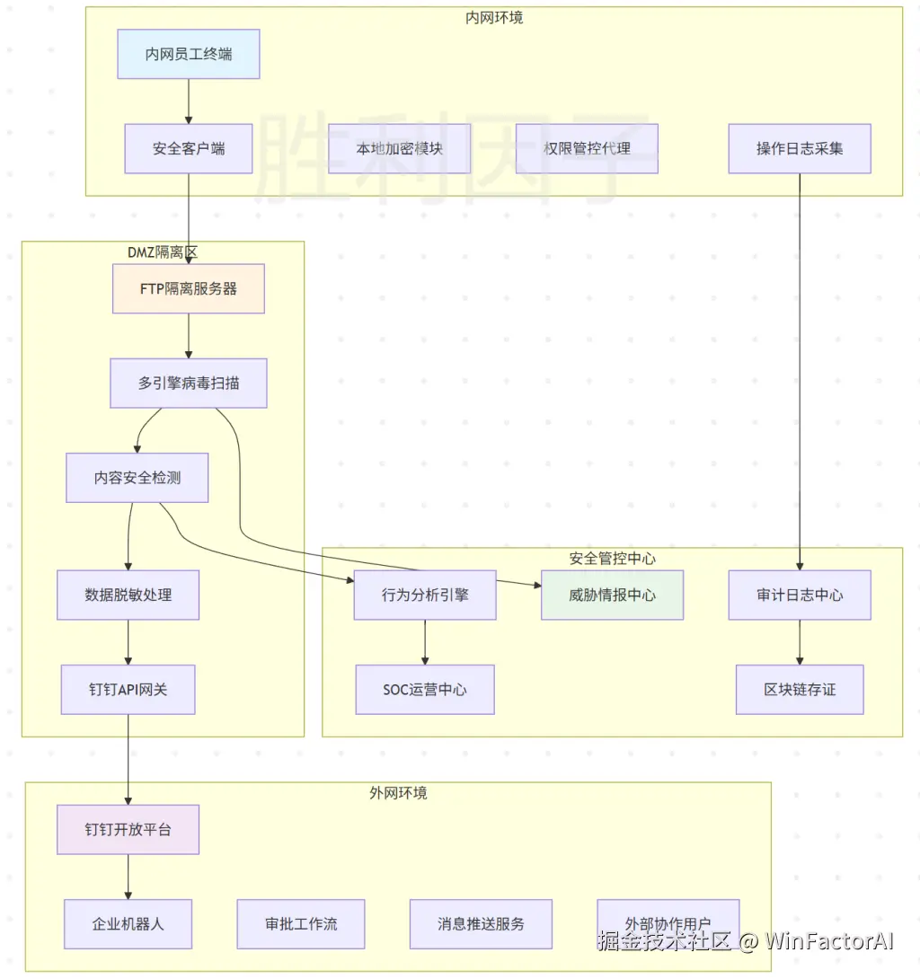
三层安全传输架构图

2.3 网络安全架构设计

层安全防护体系架构图

三、核心业务流程设计

3.1 出向传输流程(内网→外网)

内网到外网文件传输时序图

3.2 入向传输流程(外网→内网)

外网到内网文件传输时序图

3.3 智能威胁检测流程

AI驱动的智能威胁检测流程图

四、安全防护体系

4.1 多维度安全防护架构

存储层安全
  • 加密存储:静态数据AES-256加密,密钥HSM硬件保护
  • 访问控制:基于ABAC(属性访问控制)的细粒度权限管理
  • 生命周期管理:文件自动分级存储和到期销毁

纵深防御体系架构图

4.2 AI驱动的威胁检测体系

AI威胁检测架构图

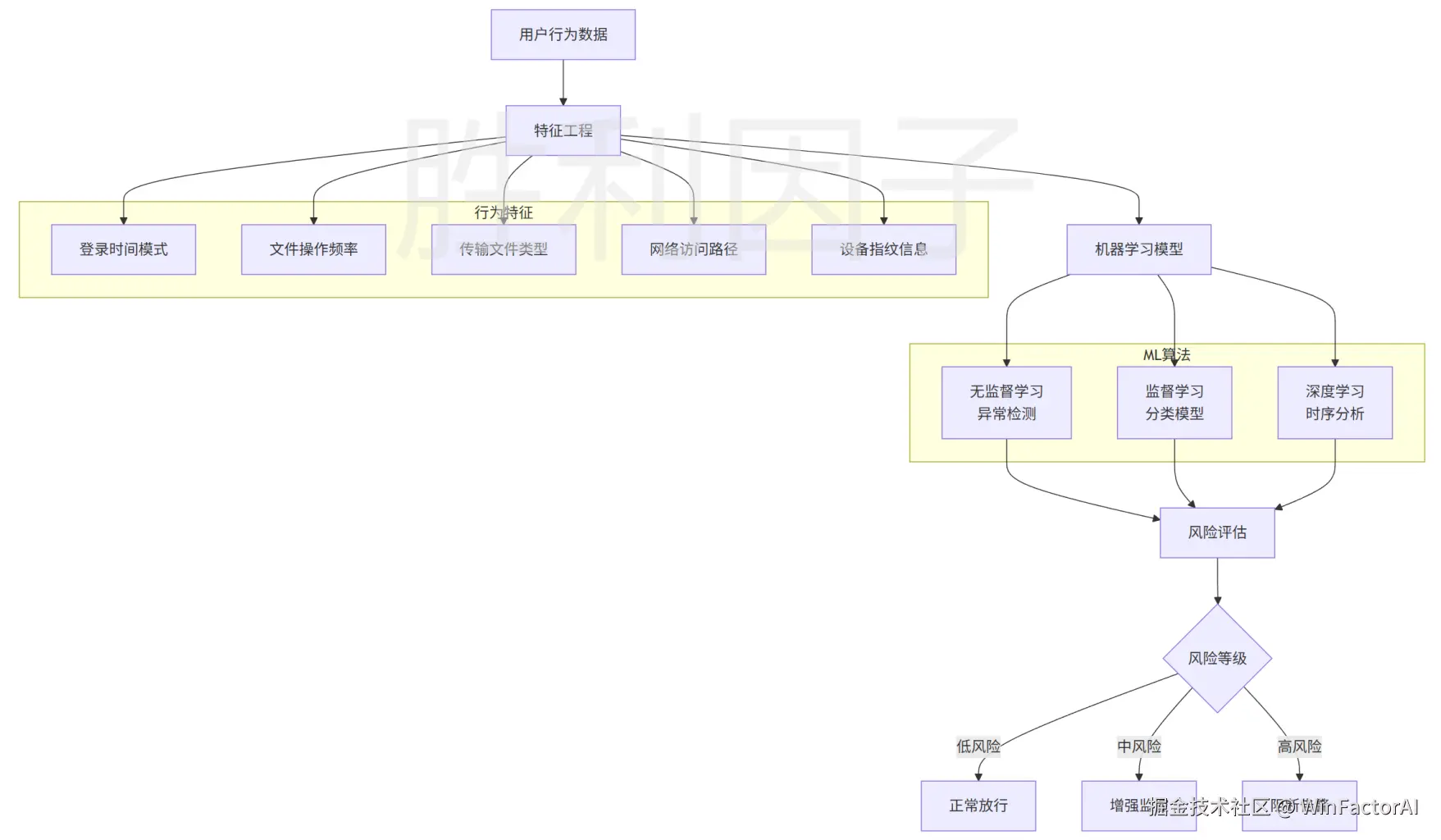
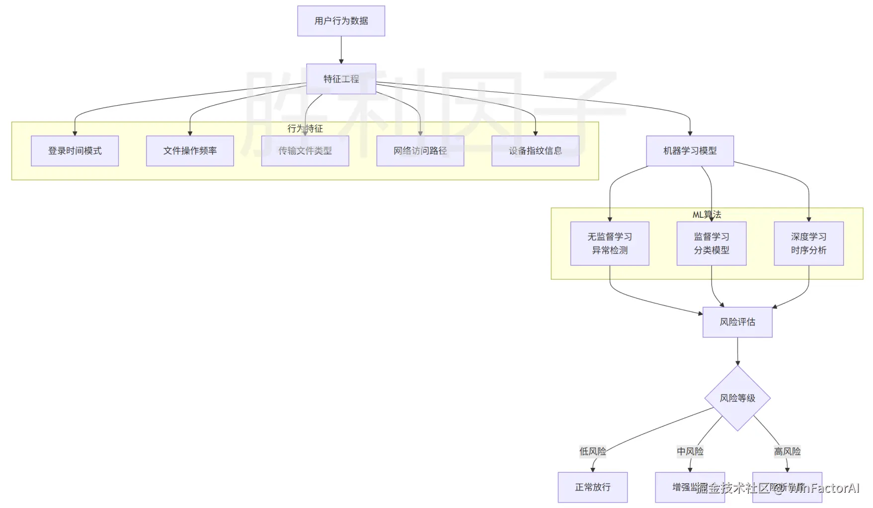
4.3 用户行为分析模型

五、合规性与审计能力

5.1 法规遵循架构

5.2 区块链审计日志架构

六、性能指标与价值

七、传统方案vs智能中转方案成本对比图

八、实施路径与时间规划

九、核心价值

本解决方案通过"安全优先、体验至上、合规可控"的设计理念,实现了四大核心价值:

请至钉钉文档上传「图片」

与企业一同构建更安全、更高效、更智能的企业协作环境,为数字化转型保驾护航!