Unity入门积累(中)

245 阅读5分钟

二十、摄像机

大纲:红色为必须掌握内容

image.png

Clear Flags 背景类型:

英语生词:solid:纯色的。

1.png

其中

skybox:管理天空画面一般用于3D。

Solid Color:颜色填充用于2D。

Depth only:通常用于多个摄像机调整culling mask来渲染不同层级。

Don't Clear: 不常用,可以在摄像机留下画面。

Culling Mask 剔除遮罩

英语生词:Culling:筛选

1.png

用于控制摄像机只渲染对应层级些。

Projection 投影

英语生词:Perspective:透视。Orthographic:正交。

1.png

透视模式具有近大远小和3D视觉效果。而正交模式是没有的。

Clipping Planes 裁剪平面:

英语生词:Clipping:裁剪。Planes:平面。

1.png

用来控制渲染开始平面距离相机对象距离和可以渲染多远。

Physical Camera 物理相机

1.png

点击后才可出现,用来模拟特殊相机视角

Depth 优先级

1.png

用来和剔除层级,多个摄像机来进行操作。值越小越先渲染,但会被大值相机渲染画面遮挡。

层级大的设置剔除遮罩,并将环境选择为Depth only即可体验多个摄像机

Target Texture 输出纹理

一般用于创建小地图,需要创建渲染器纹理(Render Texture)

1.png

Occlusion Culling 遮挡剔除

1.png

用于被遮挡物体不渲染,节约性能

Viewport 矩形

1.png

用于调整摄像机窗口大小和位置在画面中

二十一、摄像机脚本相关

重要静态成员

获取摄像机:

//获取主摄像机,需要场景中有标签为MainCamera的摄像机。若有多个摄像机标签为主摄像机,则会获取其中一个。
print(Camera.main.name);
//获取所有摄像机数量(已激活的)
print(Camera.allCamerasCount);
//获取所有摄像机对象(已激活的)
Camera[] cs = Camera.allCameras;
print(cs.Length);

渲染相关委托

1.png

重要成员

获取属性可以通过摄像机获取属性

image.png

世界坐标转屏幕坐标

image.png

屏幕坐标转屏幕坐标

image.png

练习题

image.png

using System.Collections;
using System.Collections.Generic;
using UnityEngine;

public class L_CameraScript1 : MonoBehaviour
{
    public GameObject go;
    // Update is called once per frame
    void Update()
    {
        Vector3 v = Camera.main.WorldToScreenPoint(go.transform.position);
        print(v);
    }
}
using System.Collections;
using System.Collections.Generic;
using UnityEngine;

public class L_CameraScript1 : MonoBehaviour
{
    // Update is called once per frame
    public void Update()
    {
        if (Input.GetMouseButtonDown(0))
        {
            Vector3 camPos = Input.mousePosition;
            camPos.z = 10;
            camPos = Camera.main.ScreenToWorldPoint(camPos);
            GameObject go1 = GameObject.CreatePrimitive(PrimitiveType.Cube);
            go1.transform.position = camPos;
        }
    }
}

二十二、光源组件

光源类型

image.png

颜色、模式、光源亮度

image.png

image.png

阴影

image.png

生硬阴影消耗比柔和小,但会出现锯齿

cookie 投影遮罩

用于改变投影的光图案。

阴影效果

image.png

二十三、光面板相关

环境相关设置

image.png

其他设置

image.png

二十四、碰撞检测-刚体

碰撞产生条件:

image.png

属性讲解:

英语生词:Drag:阻力。Mass:质量。Angular:角。gravity:重力。

质量、空气阻力、角阻力、是否受重力影响

image.png

Drag是空气阻力影响的速度,而Angular Drag是影响旋转速度。

是否运动

英语生词:Kinematic:运动。

image.png

插值

英语生词:Interpolate:插入

image.png

用于物理帧调整时。

碰撞检测模式

image.png

主要看两种物体碰撞所使用的检测模式。

选择停止移动

image.png

二十五、碰撞器

碰撞器种类

image.png

碰撞器共同参数

image.png

特殊碰撞器参数

image.png

异型物体使用多种碰撞器组合

可以使用在父对象上添加刚体来实现,子对象添加碰撞器。

不常用的碰撞器

image.png

英语生词:Convex:凸多边形。

image.png

网格碰撞器:拥有刚体的物体需要开启,否则报错。

image.png

二十六、碰撞检测-物理材质

创建物理材质

image.png

动态和静态摩擦力 Dynamic 和 Static Friction

英语生词:Dynamic:动态。 friction:摩擦力。

image.png

image.png

用来模拟摩擦力系数。

弹力 Bounciness

Bounciness:弹力。

image.png

摩擦力与弹力组合关系

image.png

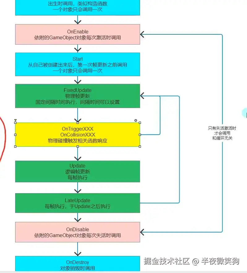
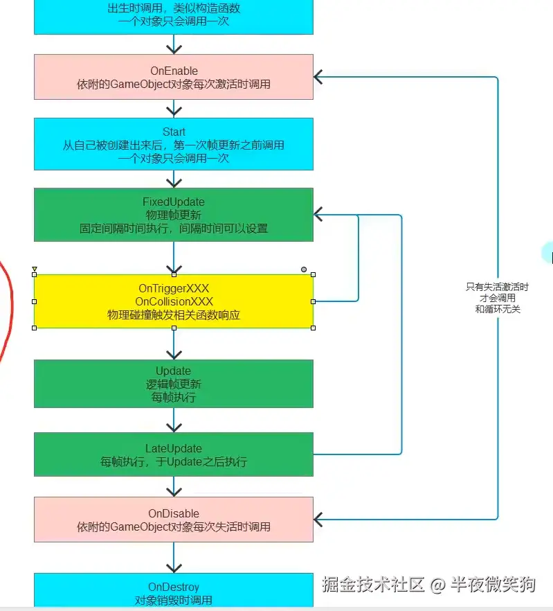
二十七、碰撞检查-碰撞检测函数

image.png

有触发器响应函数和碰撞检查响应函数两种,他们都在物理帧更新之后触发,间隔时间由物理帧间隔时间控制。

他们都是特殊的生命周期函数,都是通过反射去调用。

碰撞检测响应函数

碰撞接触触发、分离触发、互相摩擦一直触发:

image.png

参数Conllision:

image.png

触发器响应函数

需要有点击 碰撞器 - IsTrigger 才能触发。

该触发器响应函数用于没有物理效果,但需要触发函数的情况。

using System.Collections;
using System.Collections.Generic;
using UnityEngine;

public class L14 : MonoBehaviour
{
    //第一次相交(相互触碰到)
    private void OnTriggerEnter(Collider other)
    {
        print($"与{other.name}相交了");
    }
    //离开
    private void OnTriggerExit(Collider other)
    {
        print($"与{other.name}相离了");
    }
    //相互重叠,相交
    private void OnTriggerStay(Collider other)
    {
        print($"与{other.name}正在相容中");
    }
}

其他提示:

image.png

练习题:

image.png

using System.Collections;
using System.Collections.Generic;
using UnityEngine;

public class Tank : MonoBehaviour
{
    public int removeSpeed;//前后移动速度
    public int rotateSpeed;//车体左右旋转速度
    public int selfRotateSpeed;//炮塔旋转速度
    public int gunUpDownSpeed;//炮管上下速度
    public GameObject go;//炮塔
    public Transform EmptyTransform;//炮管上下围绕点
    public GameObject gun;//炮管
    public GameObject camera1;//摄像机
    public GameObject muzzle;//枪口:用于发射子弹
    public GameObject zidan;
    Vector3 cameraOffset;//相机和坦克的距离向量
    // Update is called once per frame
    private void Start()
    {
        camera1.transform.LookAt(this.transform.position);
        cameraOffset = camera1.transform.position - this.transform.position;
    }
    void Update()
    {
        //W、S控制前进后退采用 公式为:正方向 * 速度 * 时间 * 输入:向哪边运动 传入的是一个方向向量,默认坐标系是Space.Self
        this.transform.Translate(Vector3.forward * removeSpeed * Time.deltaTime * Input.GetAxis("Vertical"));
        //A、D控制左右旋转车体 公式为:旋转轴 * 速度 * 时间 * 输入
        this.transform.Rotate(Vector3.up * rotateSpeed * Time.deltaTime * Input.GetAxis("Horizontal"));
        //鼠标左右移动控制炮台旋转 公式为:旋转轴 * 速度 * 时间 * 输入
        go.transform.Rotate(Vector3.up * selfRotateSpeed * Time.deltaTime * Input.GetAxis("Mouse X"));
        //鼠标滑轮控制炮管上下 参数:哪一个点:Vector3 point, 哪个轴:Vector3 axis, 多少度:float angle
        gun.transform.RotateAround(EmptyTransform.position, Vector3.left, gunUpDownSpeed * Time.deltaTime * Input.mouseScrollDelta.y);
        //鼠标右键进入->鼠标移动控制摄像机绕车旋转,并看向车
        if (Input.GetMouseButton(1))
        {
            print("右键进入");
            print(Input.GetAxis("Mouse X"));
            camera1.transform.RotateAround(this.transform.position, Vector3.up, 200 * Time.deltaTime * Input.GetAxis("Mouse X"));
            //camera1.transform.RotateAround(this.transform.position, Vector3.left, 200 * Time.deltaTime * Input.GetAxis("Mouse Y"));
            cameraOffset = camera1.transform.position - this.transform.position;
        }
        if (Input.GetMouseButtonDown(0))
        {
            GameObject mu = Instantiate(zidan);
            mu.transform.position = muzzle.transform.position;
            mu.transform.rotation = muzzle.transform.rotation;
            //mu.transform.rotation = muzzle.transform.rotation;
            Rigidbody rb = mu.GetComponent<Rigidbody>();
            if (rb == null)
            {
                rb = mu.AddComponent<Rigidbody>();
            }
            rb.useGravity = false;
            rb.velocity = mu.transform.forward * 0.1f;

        }
        camera1.transform.position = this.transform.position + cameraOffset;
    }
}

二十七、刚体加力

添加刚体组件及加力

image.png

添加扭矩力

image.png

改变速度

image.png

添加爆炸效果

image.png

参数:爆炸力、爆炸点、爆炸范围

力的模式

image.png

动量定理:

image.png

四种模式(具体)

image.png

image.png

力场脚本(组件)

image.png

刚体休眠解决

image.png

二十八、音频

常用音频格式:

image.png

音频检视窗口下方三个按钮:

image.png

分别为:播放/暂停;自动播放;循环播放。

具体属性:

image.png

image.png

音频脚本

需要添加Audio Source脚本组件,其中的项为:

image.png

image.png

代码控制音频

image.png

延迟播放:

image.png

检测是否播放完毕:

image.png

动态控制:

image.png

麦克风:

获取设备:

image.png

开始录制:

image.png

结束录制:

image.png

获取音频数据用于存储或传输:

image.png