计算机--行测技巧

123 阅读6分钟

核心理念:

行测 = 时间管理 + 方法技巧 + 知识积累

行测的难点: 时间限制下,快速准确的做对题目。

1、必须学会取舍!遇到难题,没思路,果断标记跳过。

要记住:行测需要积累,行测需要专注,行测需要准确,行测需要速度,行测需要放弃,行测需要运气,兼而得之,你也可以拿高分。

参考 www.chinagwy.org/html/xwsz/z…

在掌握方法和开始练习的基础上,一定要认真总结真题中的错题,然后针对弱点强化练习,各个击破。




一、答题顺序

重点:

按建议的顺序来,把握好答题节奏。




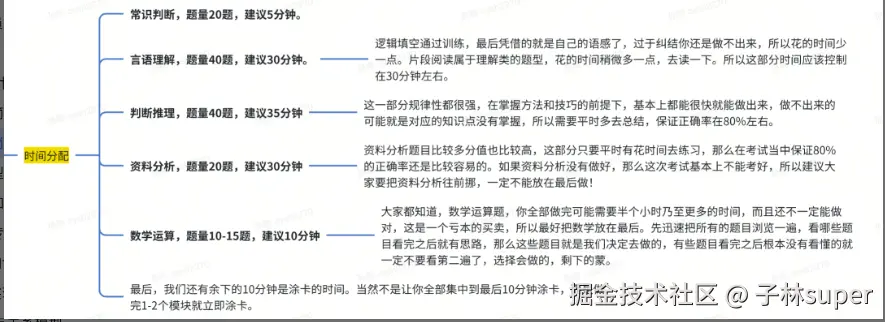
二、时间分配

重点:

1、代入法、排除法优先使用

2、不要精算,估算第一

3、答案记得优先中庸

4、注重首尾句,总结性语句

5、注意答题节奏

6、懂得放弃,不会做、超时了就直接放弃

7、优先找重点词、关键词、重点句、过渡句




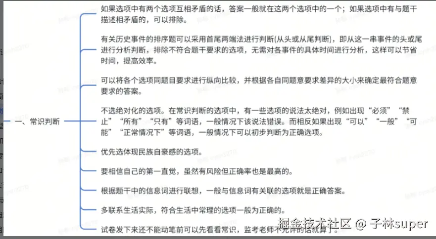
三、常识判断

重点:

1、两个选项相互矛盾,一般在这2者之间

2、排序题,从首尾入手

3、优先选择体现民族自豪感的答案

4、不选绝对化、极端的选项




四、言语理解(逻辑填空)

重点:

1、填空,从空白处到结尾处寻找

2、排除具有绝对性、极端语气,语气要中庸。

3、感情色彩为消极情况下, 语气要重点

4、填的词,需要注重前后呼应




五、言语理解(片段阅读)

重点:

1、先读问题,再看题;答案一般在首句或者尾句

2、选项中原话不选

3、选项要积极向上,极端不选

4、选标题的,优先短小精悍的选项

5、启示、告诉、道理等, 不选文字表层意义,选择激励人或者精神触动的选项。




六、数量关系

重点:

1、三奇一偶,选奇数;反之选偶数。

2、最值、极值问题,选第二大或第二小。代入法验证

3、明显整百整千的,优先带入验证

4、最大、最多的题目,选第二大数字

5、计算题能秒杀就秒杀,不能每道题都计算,要学会放弃

6、区间的选项,尽量选中间的2个区间。

7、善用技巧:代入排除(最常用)、特殊值法、尾数法、估算法、方程法

8、切记不要硬算!冲刺的重点:在技巧应用上。




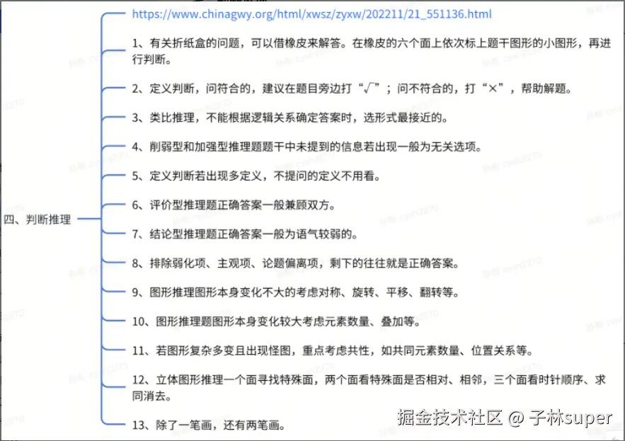
七、判断推理

重点:

1、图形推理本身变化不大的,考虑对称、旋转、平移、翻转、叠加属性等

2、图形本身变化较大的,考虑元素数量、叠加等

3、图形复杂且怪图多,重点考虑共性,如共同元素数量、位置关系等

4、优先排除弱化项、主观项、论题偏离项,剩下的往往就是正确答案

5、类比推理,不能根据逻辑关系确定答案时,就选形式最接近。词语间的关系(逻辑关系、物理属性、功能关系、象征意义、语法结构等)




图形判断的对应策略




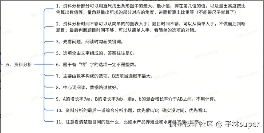
八、资料分析

重点:

1、时间不够,先从简单的图表题入手

2、先看问题,再看材料

3、题干中有“约”,答案一定不是整数

4、中心词阅读,直接忽略数据。重概念,轻数据。

5、选项全是数字,答案一般B

6、选项全是文字组成的,答案一般C

7、最后一题综合分析小题,蒙C/D,没时间就D

8、简单通读一遍题干,知道讲什么,然后带着问题数据。

参考

www.chinagwy.org/html/xwsz/z…





判断推理

一、图形推理

  • 位置规律:观察图形的位置变化,如平移、旋转、翻转等。
  • 样式规律:观察图形的样式特征,如对称性、曲直性、开闭性、黑白块等。
  • 数量规律:观察图形的数量特征,如点、线、面、素的数量。
  • 属性规律:观察图形的属性特征,如对称性、曲直性、开闭性等。




二、 类比推理

  • 词性一致:首先判断词语的词性是否一致,如都是名词、动词、形容词等。

  • 语义关系:分析词语之间的语义关系,如近义词、反义词、种属关系、组成关系等。

  • 逻辑关系:分析词语之间的逻辑关系,如对应关系、属性关系、功能关系等。




三、定义判断

  • 关键信息提取:仔细阅读定义,提取定义中的关键信息,如主体、客体、方式、目的等。

  • 选项对比:将选项与定义进行逐一对照,看是否符合定义的关键信息。




四、逻辑判断

  • 翻译推理:将题干中的逻辑关系翻译成逻辑表达式,如“如果……那么……”表示充分条件,“只有……才……”表示必要条件。

  • 真假推理:根据题干中的真假条件,利用矛盾关系(如“是”和“不是”)和反对关系(如“所有……都是……”和“所有……都不是……”)进行推理。

  • 加强论证:找到论点和论据,分析论证过程,选择能够加强论证的选项,如补充论据、建立联系等。

  • 削弱论证:找到论点和论据,分析论证过程,选择能够削弱论证的选项,如削弱论据、切断联系等。





资料分析的快速阅读技巧





资料分析


一、快速阅读材料

  • 标题定位:先看标题,明确材料的主题和范围。

  • 结构分析:分析材料的结构,如文字材料、表格材料、图形材料等,了解材料的组织方式。

  • 关键信息标记:在阅读过程中,标记关键数据和信息,方便后续查找。




二、列式技巧

  • 增长量计算:增长量 = 现期量 - 基期量;增长量 = 基期量 × 增长率。

  • 增长率计算:增长率 =(现期量 - 基期量)÷ 基期量。

  • 比重计算:比重 = 部分量 ÷ 总量。

  • 平均数计算:平均数 = 总量 ÷ 个数。




三、估算技巧

  • 直除法:对于除法计算,可以先观察选项的差距,采用直除法快速估算结果。

  • 截位法:对于复杂的乘除运算,可以对数据进行截位处理,取前几位有效数字进行计算。

  • 化同法:对于比较大小的题目,可以将数据化为相同的形式,如化为相同的分母或相同的分子,便于比较。




四、选项分析

  • 排除法:根据估算结果,排除明显不符合的选项。

  • 比较法:对于选项差距较小的题目,可以通过比较数据的大小关系,选择最接近的选项。




-- ======================================================

-- ======================================================

-- ======================================================




冲刺

时间管理




答题策略




一、常识

说明:

不会就直接蒙,不要多耗时间。




二、言语理解

说明:




三、数量关系




四、判断推理




五、资料分析