直播回放:纷享销客专家揭秘化工企业如何借力CRM实现精益增长?

107 阅读10分钟

在化工行业变革浪潮中,企业如何精准捕捉客户需求、重构竞争格局,在挑战与机遇并存的局势下实现价值跃迁?又如何借助数字化力量,从成本竞争转向价值竞争?

在纷享销客开展的【化工企业如何借助 CRM 实现从“规模扩张”转向“精益增长”】的直播中,纷享销客化工行业专家王建新围绕化工行业变革展开了深度探讨,深度剖析头部企业转型实践,并拆解企业进行数字化跃迁的十大关键能力,为化工企业把握新机遇提供实战指南!

一、 行业迎来变革窗口期, 四大趋势重构竞争格局

当前,化工行业正处在变革与发展的关键节点,既充满挑战也蕴藏着许多机遇。从行业面临的挑战来看:

一、原材料价格的大幅波动及高度透明性,使能源化工企业深陷价格战。

二、第二环保约束日益严苛,ESG 推动下的绿色低碳转型成为核心议题。

三、部分化工产品产能过剩,而高端新材料自给率不足。

四、化工产业链的重构,正带来新的挑战。

不过挑战与机遇总是并存的。国家政策导向为行业带来新增长点,如新能源产业蓬勃发展,带动锂电池材料等细分化学品需求激增。同时 AI 技术的普及和成熟,也为企业在提质增效方面提供了有力支撑。

基于上述挑战与机遇,可以看到化工行业正步入从规模扩张到价值重构的变革期,向高端化、绿色化、全球化、数智化四大方向演进。

·高端化:大宗品从同质化竞争到特种化学品定制化能力;下游客户从“低价采购”转向“稳定供应+技术服务;品牌升级更加强化高端化、差异化。

·绿色化:深化绿色工艺革新,构建循环经济体系,积极响应“双碳”政策,降低环境合规风险。同时采取强规划,形成绿色可持续发展路径。

·全球化:全球化工产业呈现供应链区域化趋势,企业需通过全球化布局抢占价值链高地,同时注重本地化生产能力与区域化投资布局。

·数智化:进一步强化卓越运营,借力数字化工具,实现全链条智能化。此外通过数字化与智能化重塑商业模式,落地数字化精益运营体系,实现精益增长。

在这一行业变革进程中,数字化手段无疑是支撑业务变革、推动高端化与全球化业务拓展落地的关键所在,这也是行业发展的整体趋势。企业需聚焦四个维度的协同提升,增强竞争力,避免重回价格竞争与产品同质化的老路,真正从“成本型竞争“转向”价值型竞争”。

要转变为价值型竞争,企业需推出更具创新性、高端性,且贴合客户需求的产品,实现高价值布局。而产品创新的前提在于深入了解客户需求、把握行业动态。这意味着企业必须转变思想、优化组织、调整流程,构建以客户为中心、市场为导向的价值创造体系,顺应行业趋势与业务变革。 

化工头部企业如何支撑内部以客户为中心、市场为导向的价值创造,需要从四方面展开:一是战略重构,从生产导向转为以客户价值定位为导向,深度了解客户及其需求,重塑价值主张;二是价值链重塑,从产品为中心过渡到客户为中心;三是组织与机制创新,打造流程化组织,建立激励落地机制;四是借助新技术与数字化手段,支撑业务变革,迈向价值竞争。

二、 头部化工企业转型实践: 数据驱动+能力升级的双向驱动

对标标杆案例,可以看到头部企业正跳出传统竞争维度,寻求新路径。

过去,企业的竞争维度聚焦四个方面:采用成本竞争,企业以价格和产能规模掌握话语权、获取客户;客户关系上被动响应交易;价值链重心在产销,以成本为中心设计链条;组织协同按部就班。

如今迈向价值型竞争后,标杆企业的竞争焦点聚焦在:找到目标客户,定位细分市场,联合客户创新产品、突破技术壁垒;客户关系注重共生,联合创新降本;价值链以客户需求为核心,全员洞察需求;组织能力倡导敏捷协同,铁三角团队联合跟进客户机会。

能力升级不是一蹴而就,而是全员提升数字化能力。如何以最小成本推动能力升级呢?关键在于流程再造,即重新优化流程,并从客户视角出发进行设计。而流程优化的落脚点,在于数字化。

数据驱动要重构客户触点,拉通数据链条,让组织敏捷响应客户需求。而快速响应需求则靠敏捷化组织与团队协同,如铁三角机制。二者形成闭环,助力企业从成本型竞争迈向价值型竞争。数字化团队也应该主动思考,在公司向以客户为中心、以市场为导向转变时,要如何支撑数据驱动与能力升级。

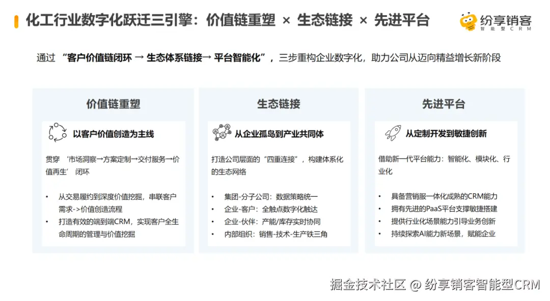
三、 数字化跃迁的三大引擎

化工企业的数字化建设其实可分阶段来看。过去,部分企业虽引入数字化工具,但多为定制化开发或本地部署,靠内部需求驱动迭代。然而,市场和商业模式变化,支撑客户价值闭环需快速响应、行业驱动,还需要借助外部资源辅助,而非仅靠内部提需求。

对于化工企业来说,数字化建设主要有三个维度:

一是重塑以客户为中心、市场为导向的价值链闭环;

二是拉通上下游,与客户、渠道商等形成利益共同体;

三是思考平台能否快速响应需求变化,实现从定制化开发到敏捷创新的转变。

在关于化工企业变革的调研过程中,我们分析了大量企业案例,发现超80%的化工企业在落实“以客户为中心、以市场为导向”的变革时,对客户整体价值的挖掘十分有限,不少企业甚至没有完整的客户主数据。大家往往只聚焦于交易链条,却忽视了对客户的洞察分析,这表明在链条能力建设方面,企业还有很大的提升空间。

在此背景下,我们深入思考了如何助力化工企业更好落地上述变革。核心还是在于价值链重塑,以最小成本推动能力升级,也就是流程再造。我们需要围绕客户旅程,打通市场洞察、客户开发、销售开拓、打样试用、定价报价以及订单履约等环节,重新构建需求闭环,形成从客户需求出发再回归客户需求的端到端价值链闭环。这个过程中,也需统一设计、赋能、规划与建设。

四、 打造化工企业数字化的 10 项关键能力

基于以客户为中心、市场为导向的价值链闭环设计,纷享销客推出化工行业解决方案,重点构建十大关键能力:

首先是市场洞察能力,目的是帮助企业精准把握客户需求,找到高价值竞争的关键点。

其中涵盖了多种场景,例如收集竞争对手、行业市场及价格波动信息,为市场分析提供有力指导;精准细分客户、选择目标行业,打通内部市场情报共享,优化定价与客户分级管理;重塑品牌形象等。

其次是市场推广能力。在向高端化工转型的进程中,重塑品牌形象、面向国内外发声至关重要。市场推广能力是构建企业护城河的关键战略,包括海外营销、线上线下整合营销、统一品牌形象塑造,以及集团性企业跨组织信息资源的内部共享与释放。

再者是客户开发能力,分为新客户与老客户新需求开发。想要提升客户份额,锁定重点客户并长期绑定,这就需要对客户及其竞争状况、开工率、上下游产业链进行深入洞察与分析,制定并执行面向重点与战略客户的开发策略。同时提升面向客户的开发能力,将客户需求转化为创新产品,找到高价值竞争的分水岭。

后续环节,我们要构建从客户需求出发到满足需求的完整交易闭环,涵盖合同签署、订单处理、物流配送、开票、收款等。这一闭环能反向支撑客户分级、风险管理及信用额度管理,形成价值链闭环,为长期分析提供有力支撑。同时,我们还要为客户提供增值服务,如在线快速响应通道,提升客诉满意度等。

从市场洞察到服务闭环的过程中,还涉及关键资产沉淀与组织内部运营,包括绘制客户画像、协同渠道贸易商、经销商协同等。包括定价等场景也包含其中,最终沉淀企业核心资产,打通链条闭环,促进需求挖掘、交叉销售与产能匹配的协同。

此外,鉴于化工企业中集团型企业众多,我们也提供了支撑多元化集团架构的能力,既保证统一性,又满足个性化需求,赋能扶持企业快速发展。

通过这十项能力的建设,我们将支撑起以客户为中心的全价值链闭环,助力化工企业应对挑战、把握新机遇,告别传统的成本竞争模式。而这一过程并非一蹴而就,需要持续努力与深耕。

作为中国智能型 CRM 创领者,纷享销客此前发布了首个企业级智能 CRM 平台 ShareAI ,完成了从连接型 CRM 向智能型 CRM 的战略跃迁。ShareAI 可以帮助用户构建全业务场景智能化销售赋能平台,让 CRM 从业务工具进化为营-销-服智慧中枢,赋能销售各角色,赋能企业增长。

ShareAI 通过嵌入式 AI 将能力深度融入业务场景,重塑营销服全链路体验。面向未来,纷享销客将持续深化行业智慧与先进科技融合,以全链 AI 赋能全域场景,重构业务效能,定义智慧中枢。通过精准的行业洞察与智能化业务流程,助力企业释放团队生产力,提升组织专业力与决策科学性,推动企业迈向智慧增长新阶段,携手企业共同开启 AI 赋能增长新篇章。