扣子(Coze)实战:历史故事哄睡视频一键出片!27条作品狂揽35万粉,失眠党的福音

2,156 阅读10分钟

大家好,我是小肥肠,专注 AI 干货知识分享!今天手把手教你用 Coze一键生成10w+历史故事哄睡视频,全流程保姆级拆解,感兴趣就往下看!!

1. 前言

最近因为一些事情失眠了,半夜总刷短视频,忽然刷到了那种带点古典味的哄睡历史故事,不知道你有没有刷到过?就是画面里有那种像古画一样的背景,配上慢悠悠的旁白,还有个转着圈的小唱片在那儿动 —— 说真的,这种视频看着看着,心里那点烦躁劲儿就没了。下图里的睡前历史说博主就做了 27 条这种视频,粉丝直接涨到 35 万。

不过好多人想学着做,都卡在第一步了。找素材吧,翻来翻去就得两三个小时;写文案更头疼,盯着屏幕到后半夜都写不出几句;好不容易文案弄完了,剪视频的时候调那个关键帧,半天都弄不对…… 其实不用这么费劲,我自己琢磨着用 Coze 搭了个工作流,只要输个朝代名字,从写文案到拼视频,全都是自动弄好的,真就是一键出片。

不过要先说明:这篇文章更像一份创作脚手架—— 我会拆解背后的实现逻辑,但强烈建议你在复用框架时注入独特创意。毕竟短视频平台最忌讳内容复制粘贴,只有在细节里藏着自己的巧思,才能在同质化浪潮中站稳脚跟。

先来看一下Coze工作流实现效果:

2. 实现思路

这个工作流总的来说还是有点难的,我折腾了2天才弄好,接下来就给大家献上它的技术思路,很多学员跟我说看见一个视频不知道如何拆解然后用工作流实现,今天这篇文章就教会大家拆解的思路,以这个哄睡视频为例,要拆解工作流我们需要分为两大步骤:

1. 梳理视频构成: 这一步是肉眼感知工作流的构成,看一下视频的总体构成有哪些要素,如图片、文案、背景音乐、旁白音频等

2. 捋顺 工作流 实现思路: 这一步需要理顺基于Coze实现工作流需要哪些步骤,可以画一个流程图来帮助自己理顺逻辑

2.1. 梳理视频构成

在哄睡视频中,我们可以看到视频有以下构成:

1. 背景图片

2. 背景微缩版图片,唱片的模样,这个图片上有两个关键帧,平移和旋转

3. 背景微缩版图片,类似唱片的外壳

4.唱片外壳的白边(图上忘记标注了,可以自己看一下,唱片外壳有一圈白边)

5. 带有朝代的标题字幕

6. 音乐播放器贴纸1

7. 音乐播放器贴纸2

8. 背景音乐

9. 旁白解说

可以看见,整个视频有9个部分组成,Coze工作流要做的视频就是把这9个部分放入剪映草稿的轨道中。

2.2. 捋顺 工作流 运行思路

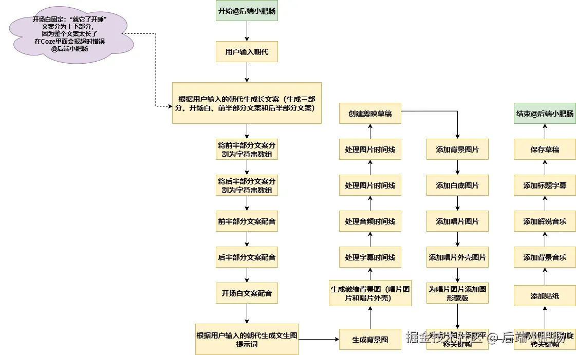
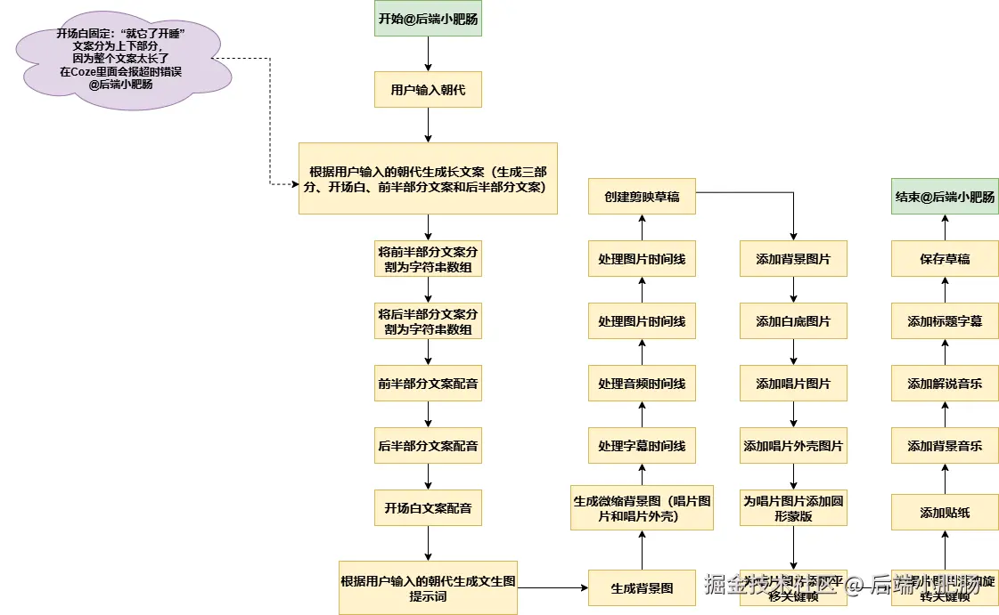
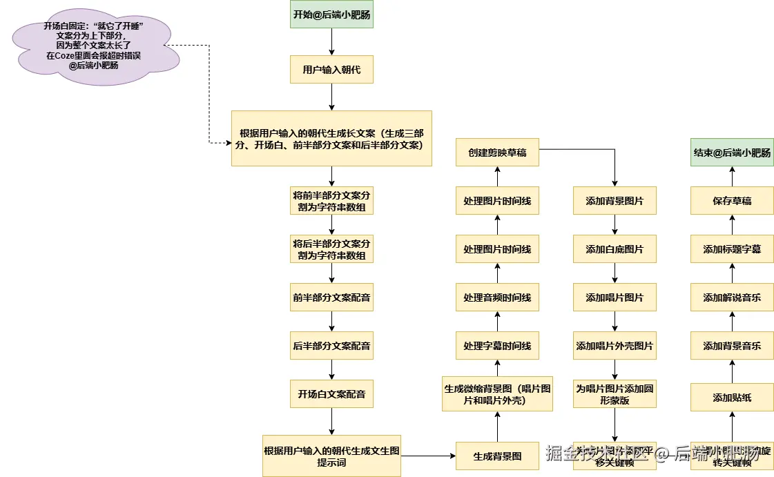
我画了一份流程图来理顺工作流的运行思路。

从上面流程图来看,整个流程还是比较复杂的,用文字来描述可以概括为以下几个步骤:

1. 用户输入朝代名称

2. 基于大模型根据用户输入的朝代生成文案(分为开场白、前半部分和后半部分)

3. 将前半部分文案和后半部分文案转换为两组文案列表(字符串数组)

4. 基于两组文案列表生成配音音频、基于开场白生成配音音频

5. 根据用户输入的朝代生成文生图提示词

6. 生成背景图、生成背景图的微缩版图片(用作唱片和唱片外壳)

7. 处理字幕时间线

8. 处理音频时间线

9. 处理图片时间线

10. 创建剪映空草稿

11. 在剪映草稿中添加图片

12. 在剪映草稿中添加白色地图(唱片外壳外面那圈白边)

13. 添加微缩背景图(作为唱片图)

14. 添加微缩背景图(作为唱片外壳图片)

15. 为唱片图添加圆形蒙版

16. 为唱片图片生成平移关键帧和旋转关键帧

17. 添加贴纸

18. 添加背景音乐

19. 添加解说音频

20. 添加解说字幕

21. 保存草稿

3. 工作流实现

整体工作流如下图,还是按照惯例带大家拆解一下工作流的核心节点:

开始节点: 开始节点输入的参数为dynasty(朝代名称),用户在试运行时只需要输入任意朝代名称。

生成文案( 大模型 ): 这个节点的作用是根据开始节点中用户传入的朝代生成4000字左右的视频文案,输出的时候分为了开场白(beginning)、第一部分(story1)和第二部分(story2)。

文本处理(第一部分、第二部分): 在文本处理节点中,需要把生成的第一部分文本和第二部分文本打散为文案列表,为后续文案配音做准备。

文案配音( 批处理 ): 对于前面生成的文案列表需要基于批处理节点进行配音操作,并行运行数量设置为3。

speech_synthesis(开场白配音): 因为开场白和正文是不同的配音,所以这里我们需要用一个节点单独给开场白文案作配音

生成背景图( 大模型 节点) :这个节点的作用是基于开始节点用户输入的朝代生成文生图提示词,有很多朋友说提示词写不好,其实提示词都是有基础框架的,只需要告诉大模型它是谁,他会什么,需要他做什么(你要什么结果),做好这几步就行。

生成图片(背景图和背景图微缩版): 生成图片用到了两个genImage插件,一个用于生成背景图,一个用于生成微缩版本的背景图(用于制作唱片外壳和圆形唱片)生成背景图的宽高配置为:1920X1080,生成微缩版的背景图配置为1024X1024。

配置音频时间线(开场白、第一部分文案音频、第二部分文案音频): 这部分的主要作用是基于audio_timelines插件从前面生成的音频列表中获取时间线,为后续放入剪映草稿的轨道上做准备。

字幕时间线合并处理(代码节点): 在前面的三个audio_timelines节点中我们获得了三大部分(开头、第一部分、第二部分)每段音频的时间线,现在需要基于代码对时间线进行总体合并,合并的原则为第一部分文案音频时间线基于开头文案音频时间线总体做偏移操作、第二部分音频时间线基于第一部分音频时间线总体做偏移操作,详细代码如下。

字幕合并处理(代码节点): 在这个节点我们需要把前面被分割为三部分的视频文案进行合并,list0为开场白文本,list1为第一部分文案列表,list2为第二部分文案列表,这个代码按照list0、list1、list2的顺序对列表进行了拼接操作,最终输出一个合并后的文案列表。

音频合并处理(代码): 在这个节点我们需要把前面被分割为三部分的音频进行合并,list0为开场白音频,list1为第一部分文案音频列表,list2为第二部分文案音频列表,这个代码按照list0、list1、list2的顺序对列表进行了拼接操作,最终输出一个合并后的音频列表。

照片信息处理(背景图、背景微缩图、白底图): 照片信息处理主要基于imgs_infos插件和str_to_list插件,其中imgs_infos主要作用是基于前面生成是时间线来制作图片数据,为后续添加到剪映草稿轨道做前置准备。

str_to_list插件的作用是将字符串转为列表,因为白底照片是以链接地址传入的(字符串),所以需要将其转换为数组,才能传入imgs_infos中制作图片数据。

音频数据的处理如下图: 首先基于audio_timelines插件获取背景音乐的时间线,然后基于音频时间线代码将背景音乐与解释音频对齐,最后基于audio_timelines制作背景音乐和解说音频的音频数据,为后续添加到剪映草稿轨道上做前置准备。

音频时间线代码: 这段代码的主要功能是根据视频总时长和音频总时长,计算音频需要循环的次数,生成音频时间线片段,并将音频链接按相应次循环对应的音频链接数组中。

标题处理: 这两个节点的作用跟图片和音频一样,最终的目的是制作字幕数据,为后续添加到剪映草稿轨道上做前置准备。

接下来就来到了最后的步骤,将前置生成是图片、音频、字幕数据添加到剪映草稿中,这边统一基于剪映小助手插件完成:

上面的节点我就不一一展开了,说一下难点部分,即唱片制作和唱片关键帧(平移和旋转的制作)。首先是唱片的制作,基于了add_masks插件来添加蒙版,参数设置如下:

平移关键帧针对视频中唱片从唱片壳子里出来的动作,基于keyframes_infos插件实现,参数设置如下:

旋转关键帧针对视频中唱片旋转的动作,依然基于keyframes_infos插件实现,参数设置如下:

上述就是整个 工作流 的主要流程,整个工作流涉及到几十个节点,流程相对复杂,动手能力强的读者可以根据以上思路研究一下。如果想直接获取工作流,可以加入社群后我拉你进Coze空间直接学习使用。

4. 结语

回顾这套 Coze 工作流,或许你会觉得流程繁琐,但当工作流跑通的那一刻,看着系统自动生成带着旋转唱片、温润旁白的完整视频,那种成就感远超手动剪辑的疲惫。更重要的是,它解放了重复劳动 —— 你可以把省下的时间花在打磨故事细节上:比如给历史人物加一段鲜为人知的趣闻,或是用独特的方言配音制造记忆点。

如果这篇保姆级教程对你有帮助,欢迎点个赞/收藏/转发——你的支持是我熬夜肝干货的最大动力!