2025年会议纪要工具哪个好?Top7热门工具对比测评

722 阅读10分钟

引言:数字化时代的会议管理革命

在当今快节奏的商业环境中,会议已成为组织沟通和决策的核心环节。然而,低效的会议管理往往导致时间浪费和信息丢失。会议纪要工具的出现,正彻底改变这一现状,通过数字化、智能化手段提升会议效率,确保关键信息得到准确记录和有效传递。会议纪要工具不仅简化了传统手工记录的过程,更通过人工智能、自然语言处理等先进技术,实现了会议内容的自动捕捉、智能分析和结构化整理。这类工具已成为现代企业提升生产力、优化知识管理的重要基础设施,帮助团队从繁琐的会议记录工作中解放出来,将更多精力投入到创造性工作和战略思考中。

一、会议纪要工具的核心功能解析

1. 语音识别与实时转录

现代会议纪要工具的核心竞争力在于其先进的语音识别技术。通过深度学习和神经网络算法,这些工具能够准确识别不同口音、语速的讲话内容,并将其转化为文字,极大减轻了人工记录的负担。

实时转录功能允许与会者同步查看文字内容,特别有利于跨国团队和多语言环境。部分高端工具还支持多语言实时互译,打破了语言障碍,使全球协作更加顺畅。例如,实时字幕功能支持多达30种语言的即时翻译,会大大提升国际会议的沟通效率。

2. 智能摘要与关键点提取

超越简单的文字转录,领先的会议纪要工具具备语义理解能力,能够自动识别讨论中的关键议题、决策点和行动项。通过自然语言处理(NLP)技术,工具可以分析对话内容的情感倾向、话题分布和讨论重点,生成简洁明了的会议摘要。

这类智能摘要功能通常包括:

  • 自动识别行动项:从对话中提取"待办事项"并分配责任人
  • 决策点追踪:标记会议中达成的共识和重要决定
  • 问题清单生成:汇总讨论中提出的未解决问题
  • 时间线梳理:按时间顺序整理讨论要点

二、会议纪要工具的技术架构剖析

1. 底层技术支持

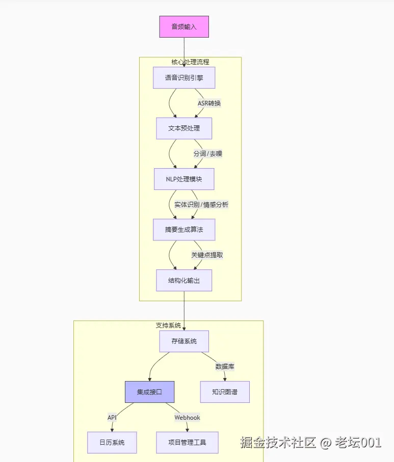
现代会议纪要工具的技术栈通常包含多个复杂组件,共同构成其强大功能:

图1:会议纪要工具典型技术架构图

屏幕截图 2025-07-17 102801.png

核心组件包括:

  • 音频处理前端:降噪、语音增强、说话人分离
  • ASR引擎:自动语音识别,将语音转为文本
  • NLP管道:实体识别、情感分析、主题建模
  • 机器学习模型:用于摘要生成和关键点提取
  • API网关:与第三方系统的集成接口

2. 人工智能算法的应用

会议纪要工具中的AI算法经历了从规则基础到深度学习的演进。当前最先进的系统采用Transformer架构(如BERT、GPT系列)进行语境理解和内容生成。这些模型通过海量会议数据的训练,能够理解商业语境中的特定术语和表达方式。

特别值得注意的是说话人识别技术的进步。现代工具不仅能区分不同说话者,还能结合日历信息自动标注发言人身份,极大简化了会后整理工作。

3. 安全与合规考量

企业级会议纪要工具必须满足严格的数据安全标准。领先的解决方案通常具备:

  • 端到端加密:保障会议内容传输和存储安全
  • 数据驻留选项:满足不同地区的合规要求
  • 权限精细控制:设定不同级别的访问权限
  • 审计日志:跟踪记录的所有访问和修改

符合GDPR、HIPAA等法规的工具更受医疗、金融等敏感行业的青睐。

三、会议纪要工具的市场格局与选型指南

1. 主流产品对比分析

当前会议纪要工具市场呈现多元化格局,从初创企业到科技巨头均有涉足。根据功能定位和目标用户,主要可分为三类:

表2:会议纪要工具市场细分与代表产品

类别代表产品核心优势适用场景
轻量级个人工具Otter.ai, Notta,板栗看板易用性强,价格亲民个人用户、小团队
企业级解决方案Zoom IQ, Microsoft Teams转录深度集成,企业级安全中大型企业
垂直行业专用Suki, Gong行业术语优化,专业功能特定行业需求

以下是针对三类工具的分析,包括核心功能及应用场景的详细说明:


1.1 轻量级个人工具

代表产品:Otter.ai、Notta、板栗看板
核心功能

  • 语音转文字:实时录音并生成高准确率的文字转录(如会议记录、访谈整理)。
  • 多平台同步:支持移动端、网页端等多设备使用。
  • 基础协作:共享笔记/转录内容、添加评论或标签(如板栗看板的看板管理功能)。
  • 易用性:界面简洁,无需复杂配置,支持一键导出文本(TXT/PDF等)。

应用场景

  • 个人用户:学生记录课堂内容、自由职业者整理客户访谈。
  • 小团队:远程团队的会议记录共享、敏捷项目管理(如板栗看板的轻量任务分配)。
  • 临时需求:快速生成播客字幕、自媒体视频文案提取。

优势:低成本(甚至免费版可用)、上手快,适合非高频或非敏感数据场景。

屏幕截图 2025-07-17 104205.png

2.2 企业级解决工具

代表产品:Zoom IQ、Microsoft Teams转录
核心功能

  • 深度集成:与企业现有工具链无缝衔接(如Teams与Office 365、Zoom与Slack)。
  • 高级分析:语音内容的情感分析、关键词提取(如Zoom IQ的会议洞察)。
  • 安全合规:端到端加密、权限管理(如企业AD账号体系集成)。
  • 自动化流程:自动生成会议摘要、待办事项分配。

应用场景

  • 中大型企业会议:全球团队的多语言会议转录与存档。
  • 合规审计:金融/法律行业需保留沟通记录的场景。
  • 员工培训:通过分析销售通话录音改进话术(结合AI建议)。

优势:高可靠性、支持复杂企业需求,但需订阅高价企业套餐。

屏幕截图 2025-07-17 104306.png

3.3 垂直行业专用工具

代表产品:Suki、Gong 核心功能

  • 行业术语优化
    • Suki:识别医学术语(如药品名、诊断代码),自动生成电子病历。
    • Gong:分析销售对话中的成交信号、竞争对手提及频率。
  • 专业工作流
    • Suki:与Epic等EMR系统集成,支持医生语音输入病历。
    • Gong:CRM(如Salesforce)数据联动,提供销售团队绩效看板。

应用场景

  • 医疗:医生门诊实时记录、减少纸质病历填写时间。
  • 销售:复盘客户通话、优化销售策略(如Gong的“最佳实践”提炼)。

屏幕截图 2025-07-17 104408.png

2. 选型关键指标评估

企业在选择会议纪要工具时,应建立多维评估体系,避免单一指标导向。建议考虑以下关键维度:

维度权重评分标准(满分5分)
准确率30%转录准确性、语义理解、关键信息提取精度
安全性25%数据加密、隐私合规、权限管理
易用性20%界面友好度、学习成本、移动端支持
集成性15%与OA/IM/CRM系统对接能力、API开放程度
性价比10%价格与功能匹配度、免费额度

具体评估指标包括:

  • 转录准确率:在不同口音和背景噪音下的表现
  • 处理速度:从音频到最终纪要的周转时间
  • 语言支持:覆盖企业需要的语言种类
  • 定制能力:适应企业特定术语和工作流程
  • API丰富度:与现有系统的集成深度
  • 合规认证:符合行业监管要求
  • 成本结构:按需付费还是订阅模式

3. 部署与使用策略

成功部署会议纪要工具需要分阶段实施策略

  1. 试点阶段:选择2-3个典型团队进行试用,收集反馈
  2. 定制配置:根据试点结果调整设置,如关键词库、模板格式
  3. 全员培训:制作简明使用指南,重点培养"超级用户"
  4. 流程优化:重新设计会前、会中、会后流程以发挥工具最大价值
  5. 持续改进:定期评估使用效果,优化配置

值得注意的是,工具引入初期常遇到的挑战是员工的使用习惯改变。有效的变革管理包括明确工具优势、提供充分培训以及高层示范使用。

四、会议纪要工具的未来发展趋势

1. 技术前沿展望

会议纪要工具正朝着更加智能化、情境化的方向发展。预计未来2-3年内将出现以下技术突破:

表3:会议纪要工具未来技术发展趋势预测

技术方向预期进展潜在影响
多模态分析结合语音、视频、文本的综合理解捕捉非语言线索,提升语境理解
实时辅助会议中即时提供相关资料和建议变为主动的会议协作者
知识图谱自动构建组织知识网络会议内容转化为可搜索的企业资产
边缘计算本地化语音处理增强隐私保护,降低延迟
定制化模型行业/企业专属训练模型提升专业领域准确率

特别值得关注的是生成式AI的融合应用。类似ChatGPT的技术将使会议纪要工具不仅能总结内容,还能生成会议报告、起草后续邮件甚至预测讨论走向,成为真正的AI会议秘书。

2. 与元宇宙办公的融合

随着虚拟现实(VR)和增强现实(AR)技术的发展,会议形式正从二维视频向三维沉浸式体验演进。下一代会议纪要工具将需要适应这种变化,可能具备以下特点:

  • 空间音频处理:在虚拟环境中定位和区分不同发言者
  • 虚拟白板捕捉:记录三维空间中的视觉协作内容
  • 体势语言识别:解读虚拟形象的动作和表情
  • 跨现实同步:协调VR、AR和传统参会者的体验

微软Mesh等平台已经展示了这种融合的早期形态,会议纪要工具需要相应进化以支持未来的混合现实协作。