3. Android 流式布局打造热门标签 让RecyclerView颤抖!自研流式布局的架构设计与性能突围

619 阅读7分钟

1.效果图

1000007085_免费视频转GIF_20250723_133924.gif

2.功能需求

  1. 流式布局模型: 模拟 CSS Flexbox 的自动换行特性
  2. 动态尺寸计算: 根据子元素尺寸自动计算容器大小
  3. 间距处理: 支持水平和垂直间距,兼容子 View 的 margin
  4. 垂直滚动容器: 继承自 ViewGroup,提供垂直滚动能力
  5. 自适应高度: 流式布局高度根据内容自动调整

3.实现思路

3.1 动态测量

@Override
protected void onMeasure(int widthMeasureSpec, int heightMeasureSpec) {
    // 获取测量模式和可用空间
    int widthSize = MeasureSpec.getSize(widthMeasureSpec);
    int widthMode = MeasureSpec.getMode(widthMeasureSpec);
    
    int totalWidth = 0;  // 容器总宽度
    int totalHeight = 0; // 容器总高度
    int lineWidth = 0;   // 当前行宽度
    int lineHeight = 0;  // 当前行高度
    
    for (int i = 0; i < getChildCount(); i++) {
        View child = getChildAt(i);
        if (child.getVisibility() == GONE) continue;
        
        // 测量子View(包含margin)
        measureChild(child, widthMeasureSpec, heightMeasureSpec);
        MarginLayoutParams lp = (MarginLayoutParams) child.getLayoutParams();
        int childWidth = child.getMeasuredWidth() + lp.leftMargin + lp.rightMargin;
        int childHeight = child.getMeasuredHeight() + lp.topMargin + lp.bottomMargin;
        
        // 换行判断:当前行宽度+子元素宽度 > 可用宽度
        if (lineWidth + childWidth > widthSize - getHorizontalPadding()) {
            totalWidth = Math.max(totalWidth, lineWidth); // 更新最大行宽
            totalHeight += lineHeight + verticalSpacing;   // 累加行高
            lineWidth = childWidth;                      // 新行起始宽度
            lineHeight = childHeight;                     // 新行起始高度
        } else {
            lineWidth += childWidth + horizontalSpacing;  // 累加行宽
            lineHeight = Math.max(lineHeight, childHeight); // 更新行高
        }
    }
    
    // 最终尺寸计算(考虑padding)
    totalWidth = Math.max(totalWidth, lineWidth) + getHorizontalPadding();
    totalHeight += lineHeight + getVerticalPadding();
    
    // 根据测量模式确定最终尺寸
    setMeasuredDimension(
        (widthMode == MeasureSpec.EXACTLY) ? widthSize : totalWidth,
        (heightMode == MeasureSpec.EXACTLY) ? heightSize : totalHeight
    );
}

/**

  • 测量流程:
    1. 遍历所有子View,测量每个子View的尺寸
    1. 计算每行的宽度和高度
    1. 当一行放不下时换行,并累加高度
    1. 最终确定FlowLayout的总宽高 */
基础信息获取方法
方法作用使用场景
getChildCount()获取子View数量测量/布局开始时遍历子View
getChildAt(int index)获取指定位置的子View遍历时访问每个子View
getPaddingLeft()/Right()/Top()/Bottom()获取容器内边距计算可用空间时扣除padding
方法作用关键说明
measureChild(View child, ...)测量子View尺寸必须调用才能获取子View尺寸
child.getMeasuredWidth()/Height()获取子View测量后宽高测量后才能获取有效值
getLayoutParams()获取布局参数通常转换为MarginLayoutParams获取margin值
setMeasuredDimension(int, int)设置容器最终尺寸必须调用的收尾方法
  1. 换行机制

    • 动态计算每行剩余空间:可用宽度 = 容器宽度 - padding - 当前行已用宽度
    • 当 子元素宽度 + 水平间距 > 剩余空间 时触发换行
  2. 尺寸自适应

    • 宽度:取所有行宽度的最大值
    • 高度:累加所有行高 + 行间垂直间距
    • 支持 EXACTLY/AT_MOST 测量模式
  3. 间距处理

    // 水平间距影响
    lineWidth += childWidth + horizontalSpacing;
    
    // 垂直间距影响
    totalHeight += lineHeight + verticalSpacing;
    
  4. Margin支持

    • 使用 MarginLayoutParams 获取边距值

    • 在测量和布局时额外添加 margin 空间:

      int childWidth = child.getMeasuredWidth() + lp.leftMargin + lp.rightMargin;
      int left = childLeft + lp.leftMargin; // 布局时考虑左margin
      
  5. 性能优化

    • 跳过 GONE 状态的子 View

    • 间距改变时触发 requestLayout() 重新布局

// 设置间距方法
public void setHorizontalSpacing(int spacing) {
    this.horizontalSpacing = spacing;
    requestLayout(); // 间距改变需要重新布局
}

为什么要重写generateDefaultLayoutParams? 因为Margin的值 在自定义 ViewGroup 时重写 generateDefaultLayoutParams 是关键步骤,主要原因如下:

核心问题:FlowLayout 需要处理子 View 的 margin 属性

  • 默认的 ViewGroup.generateDefaultLayoutParams() 返回的是基础 LayoutParams
  • 基础 LayoutParams 不包含 margin 属性
避免类型转换异常

使用的时候用到了

// 获取子View的LayoutParams(我们使用MarginLayoutParams)
MarginLayoutParams lp = (MarginLayoutParams) child.getLayoutParams();
// 以下方法提供对MarginLayoutParams的支持
@Override
protected LayoutParams generateDefaultLayoutParams() {
    return new MarginLayoutParams(LayoutParams.WRAP_CONTENT, LayoutParams.WRAP_CONTENT);
}

@Override
protected LayoutParams generateLayoutParams(LayoutParams p) {
    return new MarginLayoutParams(p);
}

@Override
public LayoutParams generateLayoutParams(AttributeSet attrs) {
    return new MarginLayoutParams(getContext(), attrs);
}

不重写的后果

  1. XML 中的 layout_margin 属性被忽略
  2. 代码中获取 margin 时崩溃(ClassCastException)
  3. 子 View 默认变成 MATCH_PARENT 尺寸(破坏流式布局

这就是为什么所有需要处理 margin 的自定义 ViewGroup 都必须重写此方法(如 LinearLayout、RelativeLayout 源码中都有类似实现)

3.2 动态布局Layout

  • 布局流程:
    1. 遍历所有子View
    1. 计算每个子View的位置
    1. 当一行放不下时换行
    1. 调用child.layout()确定子View的最终位置 */
@Override
protected void onLayout(boolean changed, int l, int t, int r, int b) {
    int childLeft = getPaddingLeft();    // 当前子元素X起点
    int childTop = getPaddingTop();      // 当前子元素Y起点
    int lineHeight = 0;                 // 当前行高度
    
    for (int i = 0; i < getChildCount(); i++) {
        View child = getChildAt(i);
        if (child.getVisibility() == GONE) continue;
        
        MarginLayoutParams lp = (MarginLayoutParams) child.getLayoutParams();
        int childWidth = child.getMeasuredWidth();
        int childHeight = child.getMeasuredHeight();
        
        // 换行条件:当前行剩余空间不足
        if (childLeft + childWidth + lp.leftMargin + lp.rightMargin > getWidth() - getPaddingRight()) {
            childLeft = getPaddingLeft();                // 重置X坐标
            childTop += lineHeight + verticalSpacing;     // 下移Y坐标
            lineHeight = 0;                              // 重置行高
        }
        
        // 计算子元素位置(考虑margin)
        int left = childLeft + lp.leftMargin;
        int top = childTop + lp.topMargin;
        child.layout(left, top, left + childWidth, top + childHeight);
        
        // 更新布局位置
        childLeft += childWidth + lp.leftMargin + lp.rightMargin + horizontalSpacing;
        lineHeight = Math.max(lineHeight, childHeight + lp.topMargin + lp.bottomMargin);
    }
}
方法作用关键说明
getWidth()获取容器最终宽度仅在布局阶段有效
child.getMeasuredWidth()/Height()获取子View最终尺寸布局时使用测量结果
child.layout(int l, int t, int r, int b)确定子View位置必须为每个子View调用

3.2.1 测量和布局的核心方法总结

方法测量阶段布局阶段注意要点
getMeasuredWidth()✅ 主要使用✅ 使用测量结果值在measureChild后有效
getWidth()❌ 值为0✅ 主要使用布局完成后才有实际值
measureChild()✅ 必须调用❌ 禁止调用布局阶段不可再测量
child.layout()❌ 禁止调用✅ 必须调用每个可见子View都要调用
getLayoutParams()✅ 获取margin✅ 获取margin需要类型转换

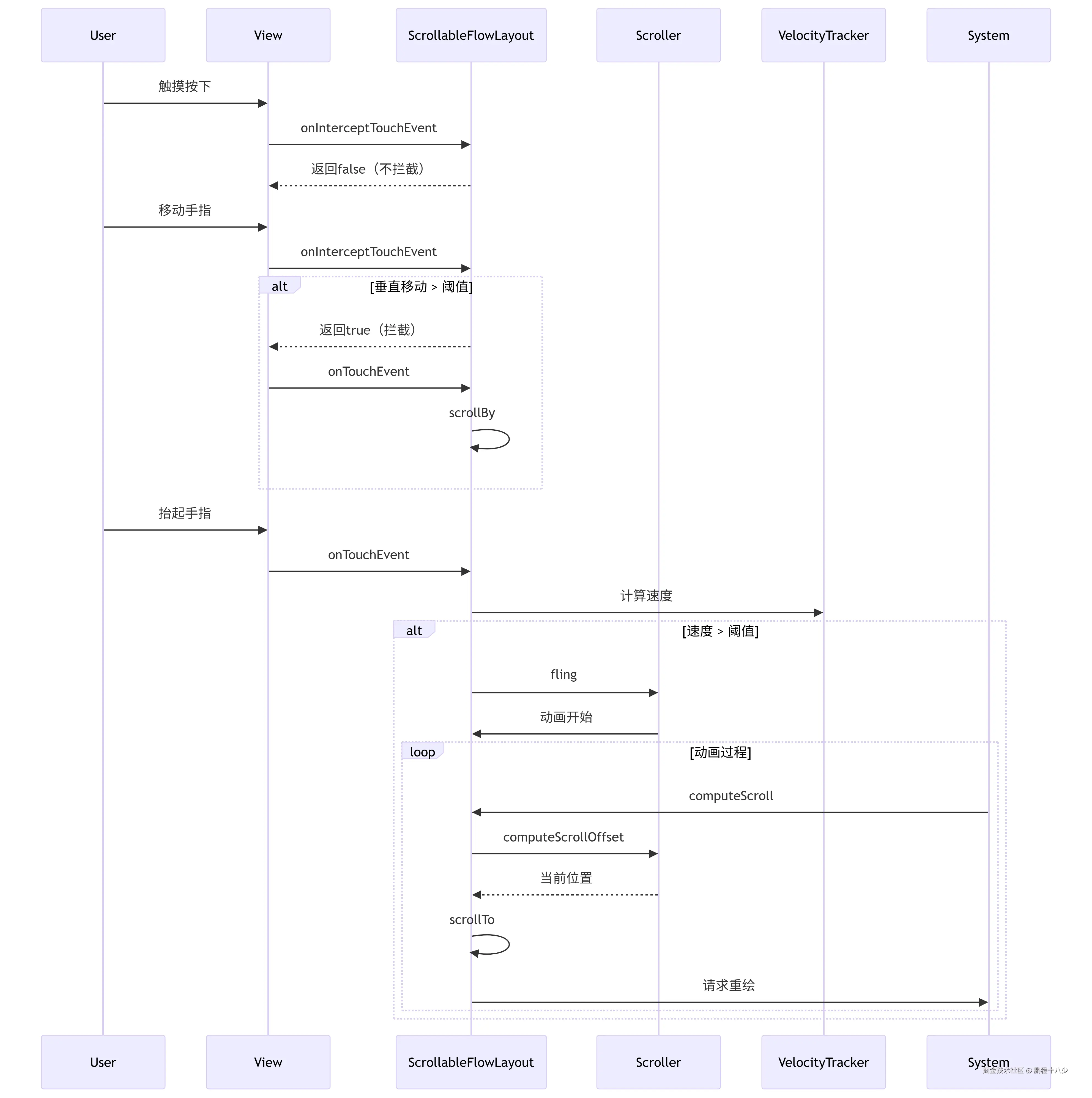
3.3 滑动

3.3.1 触摸事件处理 (onTouchEvent)

@Override
public boolean onTouchEvent(MotionEvent event) {
    switch (event.getAction()) {
        case MotionEvent.ACTION_MOVE:
            if (mIsDragging) {
                float dy = mLastY - event.getY();
                scrollBy(0, (int) dy); // 核心滚动方法
                mLastY = event.getY();
            }
            break;
            
        case MotionEvent.ACTION_UP:
            if (mIsDragging) {
                // 获取Y轴速度
                float yVelocity = mVelocityTracker.getYVelocity();
                if (Math.abs(yVelocity) > mMinimumVelocity) {
                    fling(-(int) yVelocity); // 触发惯性滚动
                }
            }
            break;
    }
}
  • 拖动处理:计算手指移动距离,调用 scrollBy() 实时滚动
  • 惯性滚动:手指抬起时检测速度,满足条件触发 fling

3.3.2 滚动边界控制 (scrollTo)

@Override
public void scrollTo(int x, int y) {
    // 计算最大可滚动范围
    int maxScrollY = mContentHeight - getHeight() + getPaddingBottom();
    // 限制Y坐标在[0, maxScrollY]范围内
    int clampedY = Math.max(0, Math.min(y, maxScrollY));
    super.scrollTo(x, clampedY);
}
  • 防止滚动超出内容边界
  • 顶部边界:0(不可滚动到paddingTop上方)
  • 底部边界:内容总高度 - 容器高度 + paddingBottom
3.3.3 惯性滚动实现 (fling)
private void fling(int velocityY) {
    mScroller.fling(
        getScrollX(), 
        getScrollY(),
        0, 
        velocityY,
        0, 0, 
        0, 
        mContentHeight - getHeight()
    );
    invalidate(); // 触发重绘
}
  • 使用 Scroller.fling() 实现平滑滚动动画

  • 参数说明:

    • 起始位置:当前滚动位置 (getScrollX/Y)
    • 速度:Y轴方向速度
    • 边界:0 到 内容总高度-容器高度
  • 最大滚动距离 = 内容总高度 - 容器高度

  • 公式:maxScrollY = mContentHeight - getHeight() + getPaddingBottom()

3.3.4 滚动动画驱动 (computeScroll)
@Override
public void computeScroll() {
    if (mScroller.computeScrollOffset()) {
        scrollTo(mScroller.getCurrX(), mScroller.getCurrY());
        postInvalidate(); // 持续更新
    }
}
  • Scroller 计算动画每一帧的位置
  • 调用 scrollTo() 更新滚动位置
  • 通过 postInvalidate() 持续重绘直到动画结束

为什么要重写scrollTo()方法 防止滚动越界 ,不重写的后果:用户可能将内容滚动到无效区域,出现空白或错位

scrollTo(mScroller.getCurrX(), mScroller.getCurrY()); // 把这里换成mScroller.startScroll() 将 scrollTo() 替换为 startScroll() 是错误的做法,因为这两个方法的作用完全不同

关键区别说明

方法作用调用频率典型使用场景
startScroll()启动新动画单次触摸抬起时启动 fling
computeScrollOffset()计算当前帧位置每帧computeScroll() 内循环调用
getCurrX()/getCurrY()获取当前帧位置每帧配合 scrollTo() 使用
scrollTo()执行实际滚动每帧将计算结果应用到视图

区别和联系图

deepseek_mermaid_20250723_618bf0.png

  1. computeScroll() 是动画执行器:负责逐帧更新位置
  2. startScroll() 是动画配置器:只应在启动新动画时调用
  3. scrollTo() 是滚动执行器:将计算结果应用到视图
  4. 三者各司其职:错误替换会破坏整个滚动机制

保持 computeScroll() 中的 scrollTo(mScroller.getCurrX(), mScroller.getCurrY()) 是实现流畅滚动动画的核心,这是 Android 滚动机制的标准实现方式。

4. 基于ScrollView的实现原理

public class ScrollViewFlowLayout extends ScrollView {
    private FlowLayout flowLayout;
    private int horizontalSpacing = 16;
    private int verticalSpacing = 16;

    public ScrollViewFlowLayout(Context context) {
        super(context);
        init();
    }

    public ScrollViewFlowLayout(Context context, AttributeSet attrs) {
        super(context, attrs);
        init();
    }

    public ScrollViewFlowLayout(Context context, AttributeSet attrs, int defStyleAttr) {
        super(context, attrs, defStyleAttr);
        init();
    }

    private void init() {
        // 禁用ScrollView的滚动条
        setVerticalScrollBarEnabled(false);
        setHorizontalScrollBarEnabled(false);

        // 创建内部的FlowLayout
        flowLayout = new FlowLayout(getContext());
        flowLayout.setLayoutParams(new LayoutParams(LayoutParams.MATCH_PARENT, LayoutParams.WRAP_CONTENT));
        addView(flowLayout);
    }

与直接继承实现的对比

实现方式优点缺点
组合方式(本类)1. 复用系统ScrollView 2. 避免重写滚动逻辑 3. 开发简单快速1. 嵌套一层布局 2. 需处理布局参数传递
直接继承(ViewGroup)1. 无布局嵌套 2. 完全控制滚动行为1. 需完整实现滚动逻辑 2. 需处理触摸事件拦截 3. 需实现fling效果

5.架构图

deepseek_mermaid_20250723_7bda2c.png

deepseek_mermaid_20250723_71d252.png

6.优化总结

流式布局和滚轮选择器滚动的核心区别是什么?

流式布局:**scrollTo**滚动是通过直接滚动

滚轮选择器通常通过,重置绘制,进行滚动效果, onDraw() 直接绘制文本项

startScrollscrollTo()

组件核心目标滚动机制
流式布局(ScrollableFlowLayout)内容容器 管理子View布局基于 scrollTo() 的物理滚动
滚轮选择器(WheelPicker)选择器UI 模拟物理滚轮效果基于 虚拟位置 的动画

7.源码

项目的地址:github.com/pengcaihua1…