React前端用户权限状态管理全流程解析:从认证到动态路由控制

994 阅读4分钟

权限管理是任何企业级React应用的核心功能之一。本文将深入探讨如何构建一个完整的用户权限管理系统,涵盖从登录认证到动态路由控制的完整流程。

引言:为什么权限管理如此重要?

在现代Web应用中,用户权限管理不仅是安全的基础,更是提供个性化体验的关键。一个优秀的权限管理系统需要:

  1. 安全性保障:防止未授权访问敏感数据
  2. 用户体验优化:根据权限动态展示界面
  3. 可维护性:清晰的角色和权限管理
  4. 性能优化:高效的权限校验机制

下面我们将通过完整流程解析React中的权限管理实现方案。

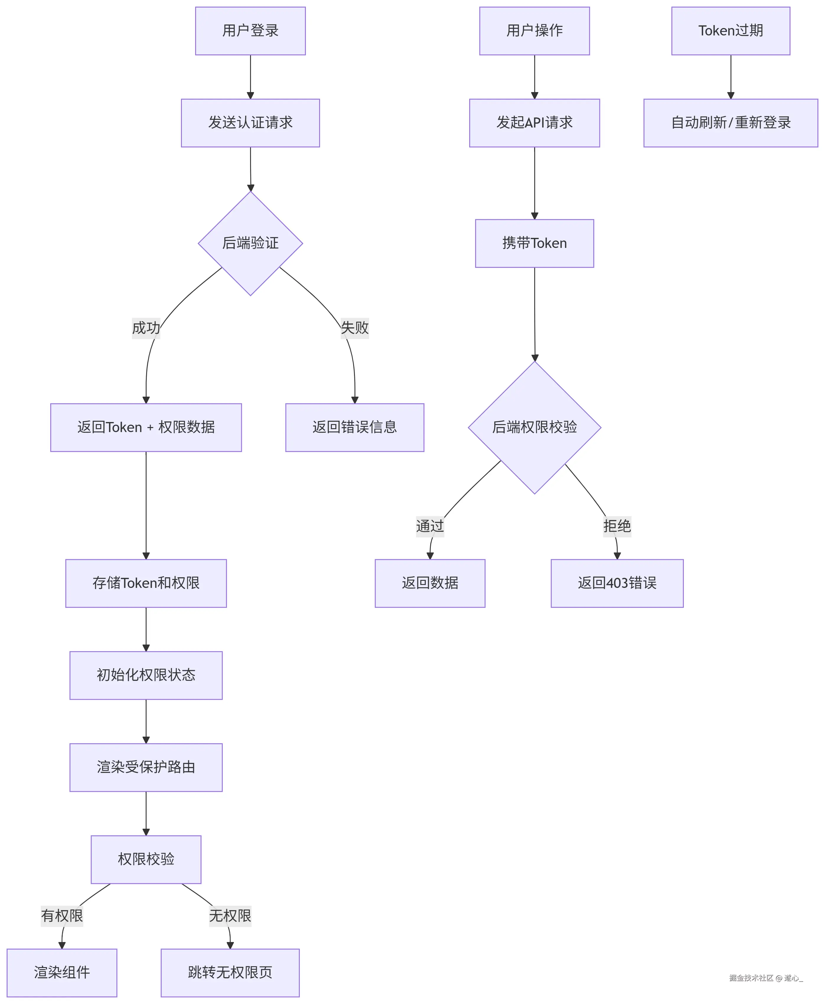
一、权限管理核心流程图解

deepseek_mermaid_20250723_bca34e.png

二、完整实现步骤

1. 用户登录与认证

// services/authService.js
export const login = async (credentials) => {
  try {
    const response = await axios.post('/api/auth/login', credentials);
    const { token, roles, permissions } = response.data;
    
    // 存储认证信息
    localStorage.setItem('authToken', token);
    localStorage.setItem('userRoles', JSON.stringify(roles));
    localStorage.setItem('userPermissions', JSON.stringify(permissions));
    
    return { success: true, data: response.data };
  } catch (error) {
    return { success: false, message: error.response.data.message };
  }
};

2. 全局权限状态管理(使用Context API)

// contexts/AuthContext.js
import React, { createContext, useState, useEffect, useContext } from 'react';

const AuthContext = createContext(null);

export const AuthProvider = ({ children }) => {
  const [authState, setAuthState] = useState({
    isAuthenticated: false,
    roles: [],
    permissions: [],
    loading: true
  });

  useEffect(() => {
    const initializeAuth = async () => {
      const token = localStorage.getItem('authToken');
      const roles = JSON.parse(localStorage.getItem('userRoles') || [];
      const permissions = JSON.parse(localStorage.getItem('userPermissions') || []);
      
      if (token) {
        setAuthState({
          isAuthenticated: true,
          roles,
          permissions,
          loading: false
        });
      } else {
        setAuthState({
          isAuthenticated: false,
          roles: [],
          permissions: [],
          loading: false
        });
      }
    };

    initializeAuth();
  }, []);

  const login = async (credentials) => {
    // 调用登录API
  };

  const logout = () => {
    localStorage.removeItem('authToken');
    localStorage.removeItem('userRoles');
    localStorage.removeItem('userPermissions');
    setAuthState({
      isAuthenticated: false,
      roles: [],
      permissions: [],
      loading: false
    });
  };

  const hasPermission = (requiredPermission) => {
    return authState.permissions.includes(requiredPermission);
  };

  const hasRole = (requiredRole) => {
    return authState.roles.includes(requiredRole);
  };

  return (
    <AuthContext.Provider 
      value={{ 
        ...authState, 
        login, 
        logout,
        hasPermission,
        hasRole
      }}
    >
      {children}
    </AuthContext.Provider>
  );
};

export const useAuth = () => useContext(AuthContext);

3. 路由权限控制(React Router v6)

// components/ProtectedRoute.jsx
import { Navigate, useLocation } from 'react-router-dom';
import { useAuth } from '../contexts/AuthContext';

const ProtectedRoute = ({ 
  children, 
  requiredPermissions = [], 
  requiredRoles = [] 
}) => {
  const auth = useAuth();
  const location = useLocation();

  if (auth.loading) {
    return <div>加载中...</div>;
  }

  if (!auth.isAuthenticated) {
    return <Navigate to="/login" state={{ from: location }} replace />;
  }

  // 检查角色权限
  if (requiredRoles.length > 0 && 
      !requiredRoles.some(role => auth.hasRole(role))) {
    return <Navigate to="/unauthorized" replace />;
  }

  // 检查具体权限
  if (requiredPermissions.length > 0 && 
      !requiredPermissions.every(perm => auth.hasPermission(perm))) {
    return <Navigate to="/unauthorized" replace />;
  }

  return children;
};

export default ProtectedRoute;

4. 组件级权限控制

// components/PermissionGuard.jsx
import { useAuth } from '../contexts/AuthContext';

const PermissionGuard = ({ 
  children, 
  requiredPermissions = [], 
  fallback = null 
}) => {
  const auth = useAuth();
  
  if (auth.loading) {
    return fallback || <div>加载中...</div>;
  }
  
  if (requiredPermissions.length === 0) {
    return children;
  }
  
  const hasAllPermissions = requiredPermissions.every(
    perm => auth.hasPermission(perm)
  );
  
  return hasAllPermissions ? children : fallback;
};

export default PermissionGuard;

使用示例:

<PermissionGuard 
  requiredPermissions={['USER_DELETE']}
  fallback={<Tooltip title="需要删除用户权限">⚠️</Tooltip>}
>
  <DeleteButton onClick={handleDelete} />
</PermissionGuard>

5. API请求拦截与Token管理

// utils/apiClient.js
import axios from 'axios';

const apiClient = axios.create({
  baseURL: process.env.REACT_APP_API_URL,
  timeout: 10000,
});

// 请求拦截器
apiClient.interceptors.request.use(config => {
  const token = localStorage.getItem('authToken');
  if (token) {
    config.headers.Authorization = `Bearer ${token}`;
  }
  return config;
}, error => Promise.reject(error));

// 响应拦截器
apiClient.interceptors.response.use(
  response => response,
  async error => {
    const originalRequest = error.config;
    
    // Token过期处理
    if (error.response?.status === 401 && !originalRequest._retry) {
      originalRequest._retry = true;
      
      try {
        // 尝试刷新Token
        const refreshToken = localStorage.getItem('refreshToken');
        const response = await axios.post('/api/auth/refresh', { refreshToken });
        const { token, refreshToken: newRefreshToken } = response.data;
        
        localStorage.setItem('authToken', token);
        localStorage.setItem('refreshToken', newRefreshToken);
        
        // 重试原始请求
        originalRequest.headers.Authorization = `Bearer ${token}`;
        return axios(originalRequest);
      } catch (refreshError) {
        // 刷新失败,强制登出
        localStorage.removeItem('authToken');
        localStorage.removeItem('refreshToken');
        window.location.href = '/login';
        return Promise.reject(refreshError);
      }
    }
    
    return Promise.reject(error);
  }
);

export default apiClient;

三、高级权限管理技巧

1. 动态路由生成

// utils/routeUtils.js
export const generateRoutes = (permissions) => {
  const baseRoutes = [
    { path: '/', element: <Home /> },
    { path: '/profile', element: <Profile /> }
  ];
  
  const protectedRoutes = [];
  
  if (permissions.includes('VIEW_ADMIN_PANEL')) {
    protectedRoutes.push({ 
      path: '/admin', 
      element: <AdminDashboard />,
      requiredPermissions: ['VIEW_ADMIN_PANEL']
    });
  }
  
  if (permissions.includes('MANAGE_USERS')) {
    protectedRoutes.push({ 
      path: '/admin/users', 
      element: <UserManagement />,
      requiredPermissions: ['MANAGE_USERS']
    });
  }
  
  return [...baseRoutes, ...protectedRoutes];
};

2. 权限变更实时监听

// 在AuthProvider中添加
useEffect(() => {
  const handleStorageChange = () => {
    const permissions = JSON.parse(localStorage.getItem('userPermissions') || '[]');
    setAuthState(prev => ({
      ...prev,
      permissions
    }));
  };
  
  window.addEventListener('storage', handleStorageChange);
  return () => window.removeEventListener('storage', handleStorageChange);
}, []);

3. 基于角色的权限管理(RBAC)

// 角色权限映射
const rolePermissions = {
  admin: ['VIEW_ADMIN_PANEL', 'MANAGE_USERS', 'MANAGE_CONTENT'],
  editor: ['MANAGE_CONTENT', 'PUBLISH_CONTENT'],
  viewer: ['VIEW_CONTENT']
};

// 在登录后处理
const processLogin = (response) => {
  const { token, roles } = response.data;
  
  // 根据角色计算权限
  const permissions = roles.reduce((acc, role) => {
    return [...acc, ...(rolePermissions[role] || [])];
  }, []);
  
  // 存储权限
  localStorage.setItem('userPermissions', JSON.stringify(permissions));
};

四、安全最佳实践

安全措施实现方式重要性
JWT安全存储HttpOnly Cookie + 短期有效期⭐⭐⭐⭐⭐
权限最小化原则只分配必要权限⭐⭐⭐⭐
双重校验前端展示控制 + 后端API校验⭐⭐⭐⭐⭐
敏感操作验证重要操作需二次确认⭐⭐⭐⭐
定期审计每月检查权限分配⭐⭐⭐

五、常见问题解决方案

  1. 页面刷新权限丢失

    • 解决方案:使用localStorage持久化 + Context初始化恢复
  2. 细粒度权限控制

    // 使用自定义hook
    const usePermission = (requiredPermission) => {
      const auth = useAuth();
      return useMemo(() => 
        auth.hasPermission(requiredPermission), 
        [auth, requiredPermission]
      );
    };
    
    // 在组件中使用
    const canEdit = usePermission('EDIT_POST');
    
  3. 动态权限更新

    // WebSocket监听权限变更
    const setupPermissionUpdates = () => {
      const socket = new WebSocket(`${API_WS_URL}/permissions`);
      
      socket.addEventListener('message', (event) => {
        const { permissions } = JSON.parse(event.data);
        localStorage.setItem('userPermissions', JSON.stringify(permissions));
        // 更新Context状态...
      });
    };
    

六、总结与最佳实践

在React中实现完善的权限管理系统需要遵循以下原则:

  1. 分层控制:路由级 + 组件级双重权限校验
  2. 状态集中管理:使用Context或Redux统一管理权限状态
  3. 前后端协作:前端控制展示,后端确保数据安全
  4. 用户体验优先:无权限时提供清晰反馈
  5. 安全第一:Token安全存储、HTTPS传输、定期刷新

完整的权限管理方案应该像洋葱一样有多层防护,而不是依赖单一的保护机制。通过本文介绍的技术方案,你可以构建出既安全又用户友好的权限管理系统。