Vue3的生命周期全解,两张图看懂

225 阅读1分钟

一、Vue3生命周期概述

1.1 什么是组件生命周期

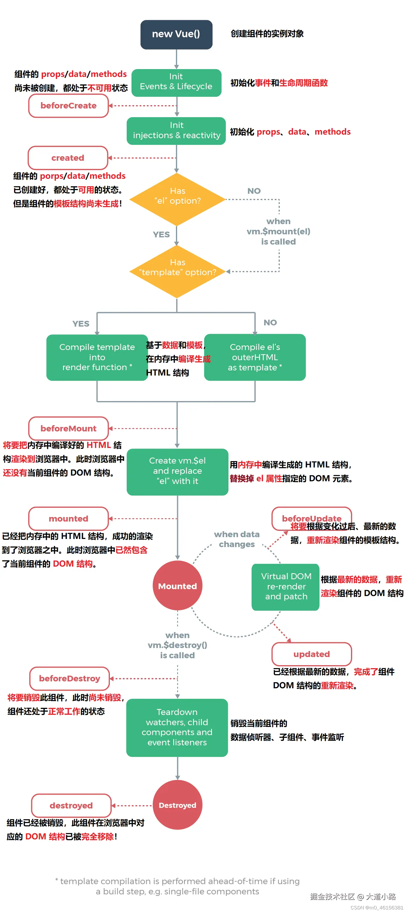
组件生命周期指的是一个vue组件从创建、挂载、更新、销毁的整个过程,在整个过程中,vue提供了一系列的"钩子函数"(hook),使得开发者在不同的阶段进行处理

1.2 vue3和vue2生命周期的对比,有那些变化

1、Vue2中的beforeDestroy和destroyed被重命名为Vue3选项式api的beforeUnmount和unmounted,更准确地反映了它们的实际功能

2、Composition API引入了setup()函数,它是所有组合式API的"入口点"

3、新增了一些用于调试的钩子函数

二、Vue3的生命周期

vue3生命周期.png

vue生命周期钩子函数.png