2025年中国端侧AI全景图谱报告

121 阅读1分钟

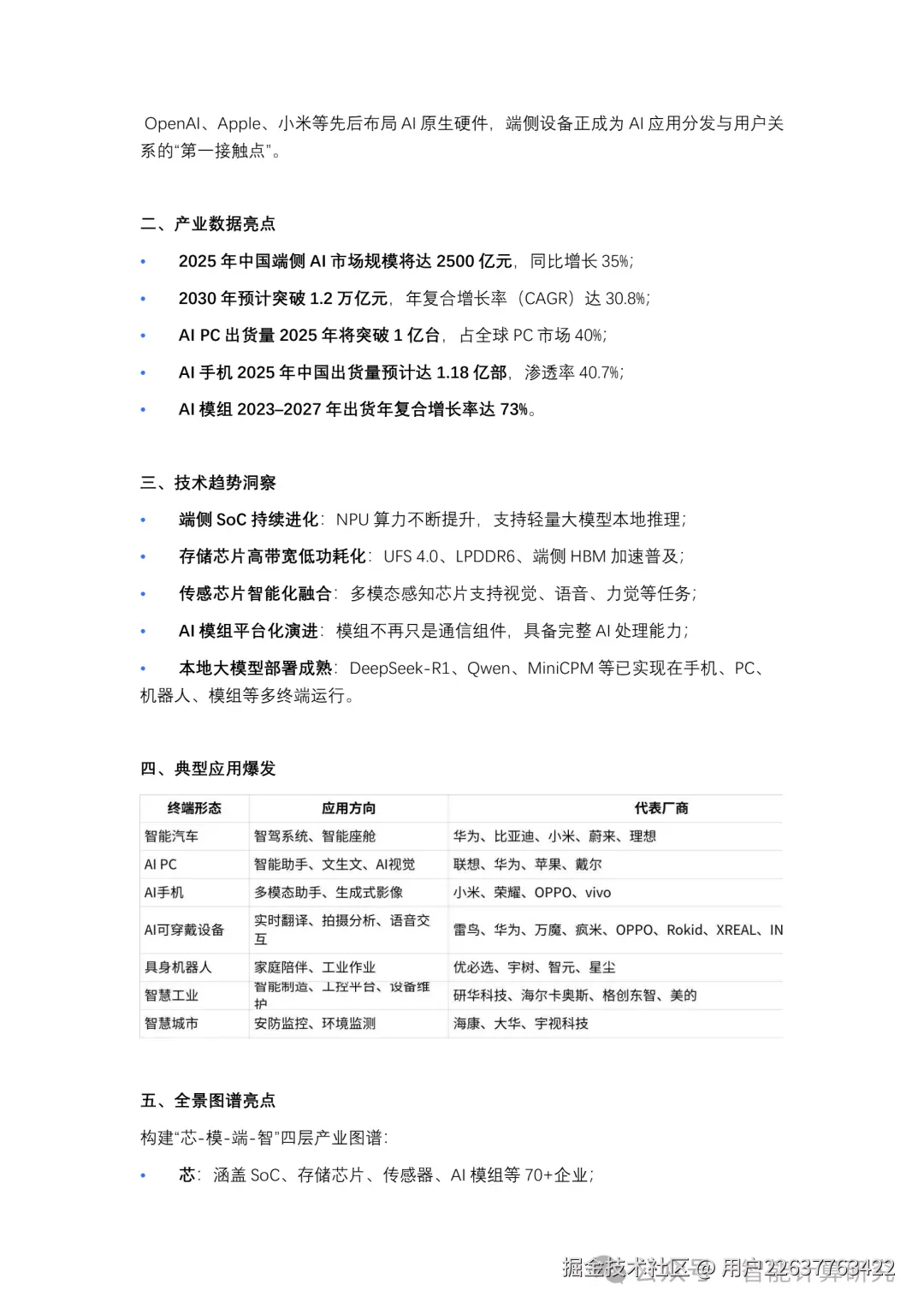
该报告由智次方研究院等联合打造,系统梳理端侧AI产业生态。当下,人工智能从云端向终端迁移,端侧AI优势尽显,2023年国内市场规模1939亿元,预计2025年突破2500亿元,2030年达1.2万亿元。报告以“芯模端智一体化”串联产业链全景,分芯(如端侧SoC不断进化,NPU算力提升)、模(语言、视觉等模型,本地大模型部署成熟)、端(AIPC、AI手机等终端,AIPC出货量2025年将突破1亿台,AI手机中国出货量预计达1.18亿部)、智(智慧汽车等应用)四大板块及19个细分领域,解析产业链结构、协同路径与演进趋势,对上下游供应商评估,为产业发展、企业竞争提供战略参考。

47.png

48.png

49.png

50.png

51.png 免费完整版报告可至天罡智算官网(tiangangaitp.com/club/knowle…