开发者的AI认知指南:用大模型重新理解人工智能(下)

309 阅读41分钟

第三篇 深度学习探索:神经网络的奥秘解析

从手工特征工程到自动特征学习,深度学习为什么能让AI"看懂"图片、"听懂"语音?让我们用开发者的视角揭开神经网络的神秘面纱。

深度学习的"代码革命"

还记得我们在第二篇中提到的特征工程吗?传统机器学习就像手写DOM操作,而深度学习(机器学习的一种)就像现代前端框架——他可以让机器自己学会提取特征

从手工到自动:特征工程的进化

传统机器学习的痛点:

# 传统方式:手工提取图像特征
def extract_image_features(image):
    features = {}
    
    # 需要人工设计大量特征
    features['brightness'] = calculate_brightness(image)
    features['edge_count'] = detect_edges(image)
    features['color_histogram'] = get_color_distribution(image)
    features['texture_pattern'] = analyze_texture(image)
    features['shape_descriptor'] = extract_shapes(image)
    # ... 需要专家知识设计几十个特征
    
    return features

# 然后用这些特征训练传统模型
model = RandomForestClassifier()
model.fit(manual_features, labels)

深度学习的突破:

# 深度学习方式:端到端自动学习
import torch
import torch.nn as nn

class ImageClassifier(nn.Module):
    def __init__(self):
        super().__init__()
        # 神经网络自动学习特征
        self.feature_extractor = nn.Sequential(
            nn.Conv2d(3, 32, 3),   # 自动学习边缘特征
            nn.ReLU(),
            nn.Conv2d(32, 64, 3),  # 自动学习形状特征
            nn.ReLU(),
            nn.Conv2d(64, 128, 3), # 自动学习复杂特征
            nn.ReLU()
        )
        self.classifier = nn.Linear(128, 10)
    
    def forward(self, x):
        # 直接从原始像素学习到最终分类
        features = self.feature_extractor(x)
        return self.classifier(features)

# 直接用原始图像数据训练
model = ImageClassifier()
# 模型自己学会:像素 → 边缘 → 形状 → 物体

深度学习 = 自动化的特征工程师

// 类比:前端开发的进化
// 原生JS时代(传统ML)
function updateUserList(users) {
    const listElement = document.getElementById('user-list');
    listElement.innerHTML = '';
    
    users.forEach(user => {
        const li = document.createElement('li');
        li.textContent = user.name;
        li.addEventListener('click', () => handleUserClick(user));
        listElement.appendChild(li);
    });
}

// React时代(深度学习)
function UserList({ users, onUserClick }) {
    return (
        <ul>
            {users.map(user => 
                <li key={user.id} onClick={() => onUserClick(user)}>
                    {user.name}
                </li>
            )}
        </ul>
    );
}

深度学习就像React帮我们自动管理DOM一样,帮我们自动管理特征提取。

神经网络:代码世界的"大脑"

神经元:最小的计算单元

从上面的第一个图可以看到,一个神经元就像一个智能的计算函数:

def neuron(inputs, weights, bias):
    """
    神经元的数学本质:加权求和 + 非线性激活
    就像一个会"思考"的计算器
    """
    # 步骤1:加权求和(每个输入都有不同的重要性)
    weighted_sum = sum(input_val * weight for input_val, weight in zip(inputs, weights))
    
    # 步骤2:加上偏置(调整触发阈值)
    total_input = weighted_sum + bias
    
    # 步骤3:激活函数(决定是否"激活")
    output = activation_function(total_input)
    
    return output

# 激活函数就像开关
def relu_activation(x):
    return max(0, x)  # 小于0就关闭,大于0就原样输出

def sigmoid_activation(x):
    return 1 / (1 + math.exp(-x))  # 输出0-1之间的概率

神经网络:智能计算的流水线

第二个图展示了神经网络的分层结构,每一层都在做不同的工作:

  • 输入层:接收原始数据(像API的请求参数)
  • 隐藏层:提取和处理特征(像业务逻辑层)
  • 输出层:生成最终结果(像API的响应)
# 数据在网络中的旅程
class NeuralNetworkJourney:
    def track_data_flow(self, input_data):
        print(f"📥 输入层接收: {input_data}")
        
        # 第一层:基础特征检测
        layer1_output = self.layer1(input_data)
        print(f"🔍 隐藏层1提取: 边缘、颜色等基础特征")
        
        # 第二层:复杂特征组合
        layer2_output = self.layer2(layer1_output)
        print(f"🧩 隐藏层2组合: 形状、纹理等复杂特征")
        
        # 输出层:最终决策
        final_output = self.output_layer(layer2_output)
        print(f"🎯 输出层判断: 这是一只猫 (置信度: 87%)")
        
        return final_output

学习过程:错误中的智慧

第三个图展示了神经网络如何通过"犯错误"来学习,这个过程叫反向传播:

# 学习过程就像不断改进的程序员
def learning_process():
    for epoch in range(1000):  # 重复学习1000次
        # 前向传播:做预测
        prediction = neural_network.predict(input_data)
        
        # 计算错误:对比正确答案
        error = calculate_loss(prediction, correct_answer)
        
        # 反向传播:调整参数
        # 就像debug后修改代码
        neural_network.adjust_weights(error)
        
        if epoch % 100 == 0:
            print(f"第{epoch}轮学习,错误率: {error:.3f}")

类比理解- 神经网络的学习就像一个新手程序员:

  • 刚开始写的代码错误百出(随机权重)
  • 通过不断调试修改代码(反向传播)
  • 最终写出正确的程序(训练完成的模型)

这样结合图表和代码,应该更容易理解神经网络的工作原理了把

深度学习的三大"专业选手"

CNN:图像处理的"视觉专家"

核心理念: 模仿人类视觉系统,从局部到整体逐步识别图像

CNN就像一个专业的图像分析师,它不会一下子看整张图片,而是先关注局部细节(边缘、纹理),然后逐步组合成复杂的图案,最终识别出完整的物体。

# CNN的核心思想:卷积 + 池化 + 全连接
import torch.nn as nn

class SimpleCNN(nn.Module):
    def __init__(self):
        super().__init__()
        # 卷积层:提取图像特征(像放大镜看细节)
        self.conv_layers = nn.Sequential(
            nn.Conv2d(3, 32, kernel_size=3),  # 32"特征检测器"
            nn.ReLU(),                        # 激活函数
            nn.MaxPool2d(2, 2),              # 池化:压缩信息
            
            nn.Conv2d(32, 64, kernel_size=3), # 检测更复杂的特征
            nn.ReLU(),
            nn.MaxPool2d(2, 2)
        )
        
        # 全连接层:做最终决策(像大脑综合判断)
        self.classifier = nn.Sequential(
            nn.Linear(64 * 6 * 6, 128),
            nn.ReLU(),
            nn.Linear(128, 10)  # 10个类别
        )

工作流程: 输入照片 → 检测边缘 → 识别形状 → 组合特征 → 输出"这是一只猫"

擅长场景: 图像分类、人脸识别、医疗影像诊断、自动驾驶中的物体检测


RNN/LSTM:序列处理的"记忆大师"

核心理念: 拥有"记忆"的神经网络,能处理有时间顺序的数据

RNN就像一个有记忆的翻译官,它能记住前面的内容来理解当前的语境。但普通RNN记忆力有限,LSTM则像升级版,拥有选择性记忆能力。

class SimpleLSTM(nn.Module):
    def __init__(self, vocab_size, embedding_dim, hidden_dim):
        super().__init__()
        # 词嵌入:把单词转换成数字向量
        self.embedding = nn.Embedding(vocab_size, embedding_dim)
        
        # LSTM:核心的记忆单元
        self.lstm = nn.LSTM(embedding_dim, hidden_dim, batch_first=True)
        
        # 输出层:基于记忆做预测
        self.output = nn.Linear(hidden_dim, vocab_size)
    
    def forward(self, x):
        # 处理序列数据的步骤
        embedded = self.embedding(x)           # 单词 → 向量
        lstm_out, (h, c) = self.lstm(embedded) # 序列处理 + 记忆更新
        return self.output(lstm_out)           # 预测下一个词

记忆机制: LSTM有三个"门"来控制记忆:

  • 遗忘门: 决定忘记什么旧信息("这个主语已经过时了")
  • 输入门: 决定记住什么新信息("这个新主语很重要")
  • 输出门: 决定输出什么信息("现在该说动词了")

擅长场景: 机器翻译、语音识别、股价预测、聊天机器人的上下文理解


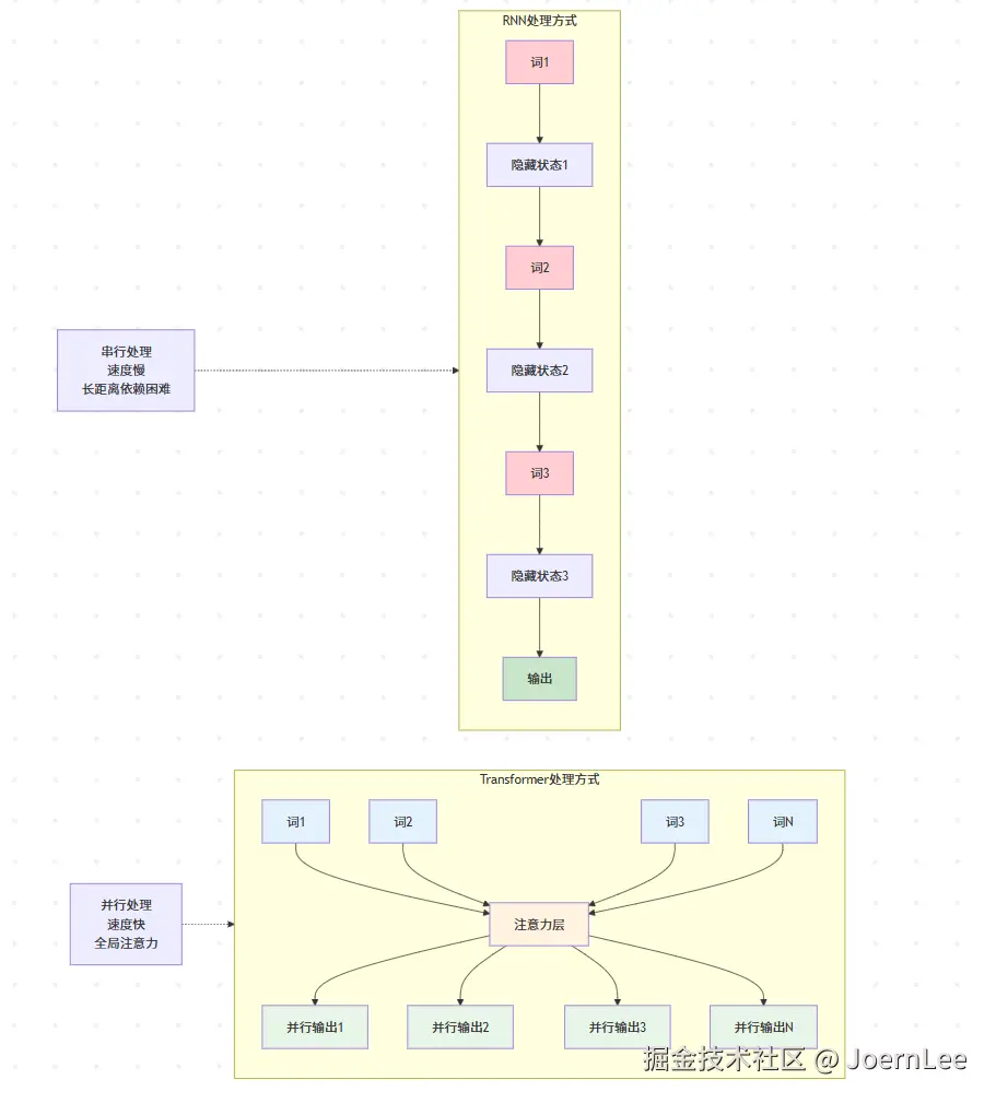
Transformer:注意力机制的"全能选手"

核心理念: 抛弃循序处理,用"注意力"机制同时关注所有重要信息

Transformer就像一个能同时处理多线程的超级大脑,它不需要按顺序读取信息,而是能同时"注意"到句子中所有重要的词汇和它们的关系。

class SimpleTransformer(nn.Module):
    def __init__(self, vocab_size, d_model, nhead, num_layers):
        super().__init__()
        # 词嵌入 + 位置编码
        self.embedding = nn.Embedding(vocab_size, d_model)
        self.pos_encoding = PositionalEncoding(d_model)
        
        # 多头注意力机制:核心创新
        encoder_layer = nn.TransformerEncoderLayer(
            d_model=d_model, 
            nhead=nhead,        # 多个"注意力头"
            batch_first=True
        )
        self.transformer = nn.TransformerEncoder(encoder_layer, num_layers)
        
        self.output = nn.Linear(d_model, vocab_size)

注意力机制的魔力:

# 注意力就像这样工作:
sentence = "The cat sat on the mat"
# 当处理"sat"时,注意力会自动关注:
attention_weights = {
    "The": 0.1,    # 不太重要
    "cat": 0.8,    # 很重要!谁在坐?
    "sat": 0.2,    # 当前词
    "on": 0.4,     # 重要!动作的方向
    "the": 0.1,    # 不太重要
    "mat": 0.7     # 很重要!坐在哪里?
}

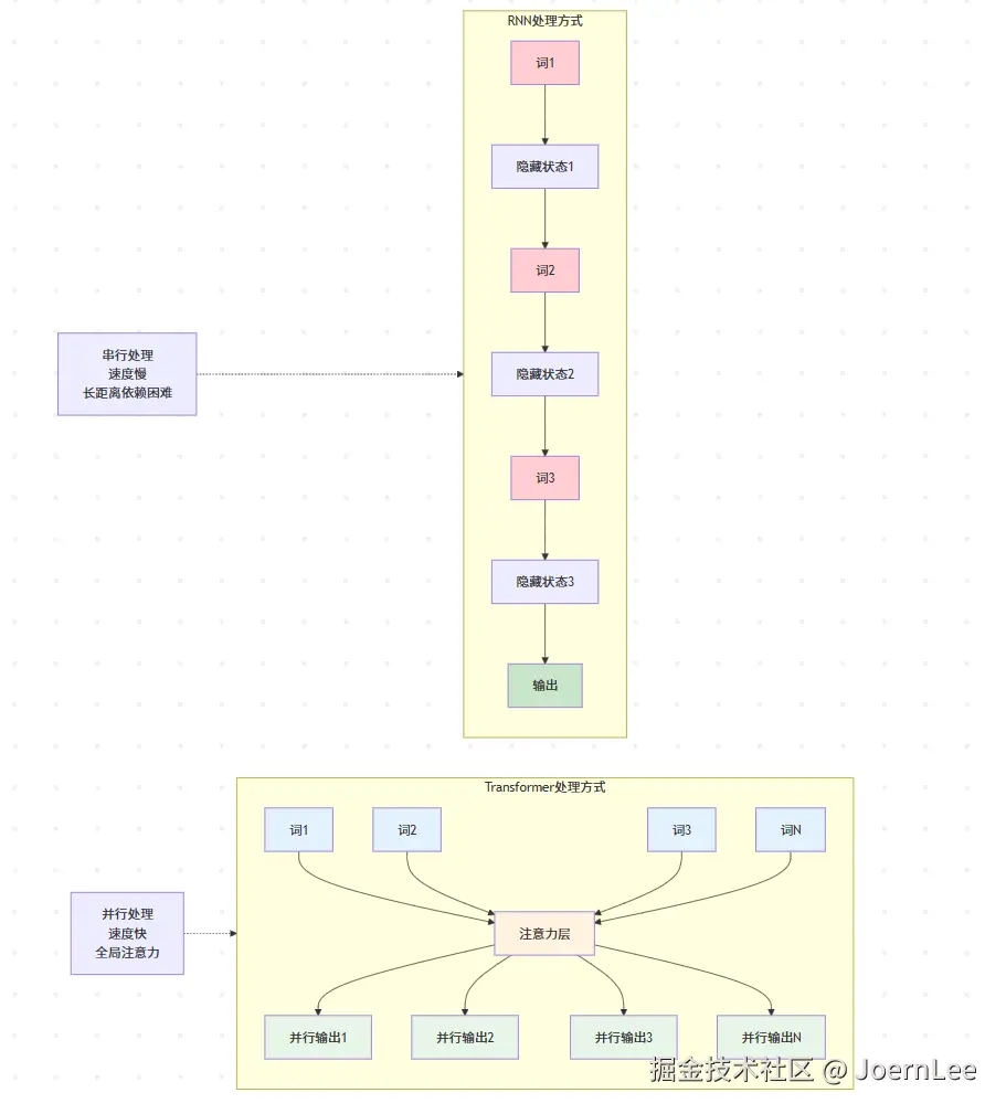
并行处理优势: 不像RNN需要等前一个词处理完,Transformer能同时处理整个句子,速度快得多。

擅长场景: 大语言模型(GPT、ChatGPT)、机器翻译、文档理解、代码生成

三大选手对比总结

特性CNNRNN/LSTMTransformer
最擅长空间模式识别时序模式记忆复杂关系理解
处理方式局部到整体序列化处理并行处理
核心优势空间不变性长期记忆注意力机制
典型应用图像识别语音/文本序列大语言模型
训练速度慢(串行)快(并行)

现代趋势: 越来越多的应用开始融合这三种架构,比如多模态大模型就同时用到了CNN(处理图像)和Transformer(理解文本和图像关系)。

你说得非常对!确实,"学习路径"在第一篇已经有了整体规划,第三篇重复确实有些冗余。"深度学习工具与流程"对开发者来说更实用,更符合这篇文章的定位。

让我重新设计这个章节:

深度学习工具与流程

主流深度学习框架对比

PyTorch:开发者友好的"JavaScript"

# PyTorch的优势:动态图,调试友好
import torch
import torch.nn as nn

# 就像写普通Python代码一样直观
x = torch.randn(1, 3, 224, 224)
model = nn.Sequential(
    nn.Conv2d(3, 64, 3),
    nn.ReLU(),
    nn.AdaptiveAvgPool2d(1)
)
output = model(x)  # 可以随时print调试

TensorFlow/Keras:生产级的"Java"

# TensorFlow的优势:生产部署成熟
import tensorflow as tf

# 更适合大规模部署
model = tf.keras.Sequential([
    tf.keras.layers.Conv2D(64, 3, activation='relu'),
    tf.keras.layers.GlobalAveragePooling2D(),
    tf.keras.layers.Dense(10, activation='softmax')
])

# 一键导出为生产格式
model.save('my_model.savedmodel')

深度学习项目标准流程

阶段1:环境准备 (30分钟)

# 创建独立环境(像Node.js的项目初始化)
conda create -n dl_project python=3.9
conda activate dl_project

# 安装依赖(像npm install)
pip install torch torchvision jupyter matplotlib
pip install tensorboard  # 可视化训练过程

阶段2:数据准备 (1-2天)

# 数据加载和预处理(像前端的数据格式化)
from torch.utils.data import DataLoader
from torchvision import transforms

# 数据增强:增加数据多样性
transform = transforms.Compose([
    transforms.Resize((224, 224)),
    transforms.RandomHorizontalFlip(),    # 随机翻转
    transforms.RandomRotation(10),        # 随机旋转
    transforms.ToTensor(),
    transforms.Normalize(mean=[0.485, 0.456, 0.406], 
                        std=[0.229, 0.224, 0.225])
])

train_loader = DataLoader(dataset, batch_size=32, shuffle=True)

阶段3:模型开发 (2-3天)

# 模型定义(像写API接口)
class MyModel(nn.Module):
    def __init__(self):
        super().__init__()
        # 使用预训练模型(像使用成熟的库)
        self.backbone = torchvision.models.resnet50(pretrained=True)
        self.backbone.fc = nn.Linear(2048, num_classes)
    
    def forward(self, x):
        return self.backbone(x)

# 训练配置(像webpack配置)
optimizer = torch.optim.Adam(model.parameters(), lr=0.001)
criterion = nn.CrossEntropyLoss()
scheduler = torch.optim.lr_scheduler.StepLR(optimizer, step_size=10)

阶段4:训练监控 (1-2天)

# 训练循环(像启动开发服务器)
for epoch in range(num_epochs):
    model.train()
    for batch_idx, (data, target) in enumerate(train_loader):
        optimizer.zero_grad()
        output = model(data)
        loss = criterion(output, target)
        loss.backward()
        optimizer.step()
        
        # 监控训练状态(像console.log调试)
        if batch_idx % 100 == 0:
            print(f'Epoch: {epoch}, Loss: {loss.item():.4f}')
            
    # 验证性能(像单元测试)
    validate(model, val_loader)

必备开发工具推荐

开发环境:

  • Jupyter Notebook:快速原型开发(像CodePen)
  • PyCharm:完整项目开发
  • Google Colab:免费GPU资源(像在线IDE)

可视化工具:

  • TensorBoard:训练过程可视化(像Chrome DevTools)
  • Weights & Biases:实验管理(像Git管理代码)
  • Matplotlib/Plotly:数据可视化

模型部署:

# 模型转换为生产格式
torch.jit.save(torch.jit.script(model), 'model.pt')

# 或者转换为ONNX(跨平台格式)
torch.onnx.export(model, dummy_input, 'model.onnx')

云平台服务:

  • AWS SageMaker:一站式ML平台
  • Google AI Platform:Google的ML服务
  • Azure ML:微软的ML平台

从原型到生产的完整Pipeline

# 开发阶段:快速验证想法
def prototype_pipeline():
    # 小数据集 + 简单模型 + 快速迭代
    model = SimpleModel()
    train_on_sample_data(model)
    
# 优化阶段:提升性能
def optimization_pipeline():
    # 数据增强 + 模型调优 + 超参数搜索
    model = AdvancedModel()
    hyperparameter_search(model)
    
# 生产阶段:稳定部署
def production_pipeline():
    # 模型压缩 + 服务化 + 监控
    optimized_model = quantize_model(best_model)
    deploy_as_api(optimized_model)

深度学习实战项目

项目1:智能代码审查助手

import torch
import transformers
from transformers import AutoTokenizer, AutoModel

class CodeReviewAssistant:
    def __init__(self):
        # 使用预训练的代码理解模型
        self.tokenizer = AutoTokenizer.from_pretrained('microsoft/codebert-base')
        self.model = AutoModel.from_pretrained('microsoft/codebert-base')
        
        # 常见代码问题模式
        self.issue_patterns = {
            'security': ['sql注入', '未转义输入', '硬编码密码'],
            'performance': ['循环嵌套过深', '未使用索引', '内存泄漏'],
            'maintainability': ['函数过长', '重复代码', '魔法数字']
        }
    
    def analyze_code(self, code_snippet):
        """分析代码质量和潜在问题"""
        # 步骤1:代码语义理解
        inputs = self.tokenizer(code_snippet, return_tensors='pt', truncation=True)
        outputs = self.model(**inputs)
        
        # 步骤2:问题检测
        issues = self.detect_issues(code_snippet, outputs)
        
        # 步骤3:生成建议
        suggestions = self.generate_suggestions(issues)
        
        return {
            'code_quality_score': self.calculate_quality_score(outputs),
            'detected_issues': issues,
            'suggestions': suggestions,
            'complexity_analysis': self.analyze_complexity(code_snippet)
        }
    
    def detect_issues(self, code, embeddings):
        """检测代码中的问题"""
        issues = []
        
        # 安全性检查
        if 'SELECT * FROM' in code and 'WHERE' not in code:
            issues.append({
                'type': 'security',
                'severity': 'high',
                'message': '可能存在SQL注入风险',
                'line': self.find_line_number(code, 'SELECT')
            })
        
        # 性能检查
        if code.count('for') > 2 and 'break' not in code:
            issues.append({
                'type': 'performance', 
                'severity': 'medium',
                'message': '嵌套循环可能影响性能',
                'suggestion': '考虑使用更高效的算法'
            })
        
        return issues
    
    def generate_suggestions(self, issues):
        """基于问题生成改进建议"""
        suggestions = []
        
        for issue in issues:
            if issue['type'] == 'security':
                suggestions.append({
                    'title': '安全性改进',
                    'description': '使用参数化查询防止SQL注入',
                    'example_code': 'cursor.execute("SELECT * FROM users WHERE id = ?", (user_id,))'
                })
            elif issue['type'] == 'performance':
                suggestions.append({
                    'title': '性能优化',
                    'description': '考虑使用数据结构优化算法复杂度',
                    'example_code': '# 使用字典代替嵌套循环查找\nuser_dict = {user.id: user for user in users}'
                })
        
        return suggestions

# 使用示例
reviewer = CodeReviewAssistant()
code = """
def get_user_orders(user_id):
    query = f"SELECT * FROM orders WHERE user_id = {user_id}"
    cursor.execute(query)
    return cursor.fetchall()
"""

analysis = reviewer.analyze_code(code)
print(f"代码质量评分: {analysis['code_quality_score']}")
for issue in analysis['detected_issues']:
    print(f"⚠️ {issue['message']} (严重程度: {issue['severity']})")

项目2:智能用户反馈分析系统

class UserFeedbackAnalyzer:
    def __init__(self):
        # 多任务学习:同时处理情感、意图、紧急程度
        self.sentiment_model = self.load_sentiment_model()
        self.intent_classifier = self.load_intent_model()
        self.urgency_detector = self.load_urgency_model()
    
    def analyze_feedback_batch(self, feedbacks):
        """批量分析用户反馈"""
        results = []
        
        for feedback in feedbacks:
            analysis = {
                'original_text': feedback['text'],
                'timestamp': feedback['timestamp'],
                'user_id': feedback['user_id'],
                
                # 情感分析
                'sentiment': self.analyze_sentiment(feedback['text']),
                
                # 意图识别
                'intent': self.classify_intent(feedback['text']),
                
                # 紧急程度评估
                'urgency': self.assess_urgency(feedback['text']),
                
                # 关键词提取
                'keywords': self.extract_keywords(feedback['text']),
                
                # 自动回复建议
                'auto_response': self.suggest_response(feedback['text'])
            }
            
            results.append(analysis)
        
        return self.generate_summary_report(results)
    
    def classify_intent(self, text):
        """识别用户意图"""
        intents = {
            'bug_report': ['错误', '崩溃', '无法使用', '问题'],
            'feature_request': ['希望', '建议', '功能', '新增'],
            'complaint': ['不满', '糟糕', '差劲', '投诉'],
            'praise': ['很好', '棒', '满意', '赞'],
            'question': ['如何', '怎么', '为什么', '什么']
        }
        
        # 实际项目中使用训练好的分类器
        intent_scores = self.intent_classifier.predict(text)
        return {
            'primary_intent': intent_scores.argmax(),
            'confidence': intent_scores.max(),
            'all_scores': intent_scores.tolist()
        }
    
    def suggest_response(self, text):
        """基于分析结果建议回复"""
        sentiment = self.analyze_sentiment(text)
        intent = self.classify_intent(text)
        
        response_templates = {
            ('negative', 'bug_report'): "非常抱歉您遇到的问题,我们技术团队会优先处理...",
            ('positive', 'praise'): "感谢您的认可,我们会继续努力提供更好的服务...",
            ('neutral', 'question'): "关于您的问题,我来为您详细解答...",
            ('negative', 'complaint'): "我们深表歉意,会立即调查并改进..."
        }
        
        key = (sentiment['label'], intent['primary_intent'])
        template = response_templates.get(key, "感谢您的反馈,我们会认真处理...")
        
        return {
            'suggested_response': template,
            'response_type': 'auto_generated',
            'requires_human_review': sentiment['label'] == 'negative' and intent['primary_intent'] == 'complaint'
        }
    
    def generate_summary_report(self, analyses):
        """生成分析汇总报告"""
        total_count = len(analyses)
        
        # 情感分布统计
        sentiment_stats = {}
        intent_stats = {}
        urgency_stats = {}
        
        for analysis in analyses:
            # 统计各项指标分布
            sentiment = analysis['sentiment']['label']
            sentiment_stats[sentiment] = sentiment_stats.get(sentiment, 0) + 1
            
            intent = analysis['intent']['primary_intent']
            intent_stats[intent] = intent_stats.get(intent, 0) + 1
            
            urgency = analysis['urgency']['level']
            urgency_stats[urgency] = urgency_stats.get(urgency, 0) + 1
        
        return {
            'summary': {
                'total_feedback_count': total_count,
                'sentiment_distribution': sentiment_stats,
                'intent_distribution': intent_stats,
                'urgency_distribution': urgency_stats
            },
            'insights': self.generate_insights(analyses),
            'action_items': self.generate_action_items(analyses),
            'detailed_analyses': analyses
        }
    
    def generate_insights(self, analyses):
        """生成业务洞察"""
        insights = []
        
        # 识别主要问题模式
        negative_feedbacks = [a for a in analyses if a['sentiment']['label'] == 'negative']
        if len(negative_feedbacks) > len(analyses) * 0.3:
            insights.append({
                'type': 'warning',
                'message': f'负面反馈占比{len(negative_feedbacks)/len(analyses):.1%},需要重点关注',
                'impact': 'high'
            })
        
        # 发现热点话题
        all_keywords = []
        for analysis in analyses:
            all_keywords.extend(analysis['keywords'])
        
        keyword_freq = {}
        for keyword in all_keywords:
            keyword_freq[keyword] = keyword_freq.get(keyword, 0) + 1
        
        hot_topics = sorted(keyword_freq.items(), key=lambda x: x[1], reverse=True)[:5]
        insights.append({
            'type': 'trend',
            'message': f'用户最关注的话题:{", ".join([topic[0] for topic in hot_topics])}',
            'details': hot_topics
        })
        
        return insights

# 使用示例
analyzer = UserFeedbackAnalyzer()

sample_feedbacks = [
    {'text': '应用经常崩溃,影响工作效率', 'timestamp': '2024-01-01', 'user_id': 'user001'},
    {'text': '新功能很好用,界面也很美观', 'timestamp': '2024-01-01', 'user_id': 'user002'},
    {'text': '希望能增加夜间模式', 'timestamp': '2024-01-01', 'user_id': 'user003'}
]

report = analyzer.analyze_feedback_batch(sample_feedbacks)
print("=== 用户反馈分析报告 ===")
print(f"总反馈数: {report['summary']['total_feedback_count']}")
print(f"情感分布: {report['summary']['sentiment_distribution']}")
for insight in report['insights']:
    print(f"💡 洞察: {insight['message']}")

写在最后:深度学习的开发者思维

深度学习看似神秘,但本质上是一种自动化的特征工程工具。就像我们从手写DOM操作进化到现代前端框架一样,深度学习让我们从手工设计特征进化到自动学习特征。

关键收获:

  • 深度学习 = 自动特征工程:让机器自己学会提取有用信息
  • 神经网络 = 复杂函数组合:通过多层转换逐步抽象数据
  • 不同架构处理不同问题:CNN处理图像,RNN处理序列,Transformer处理注意力
  • 端到端学习:从原始数据直接学到最终结果

实践建议:

  1. 从API开始:先学会调用,再理解原理
  2. 项目驱动:选择具体问题,边做边学
  3. 工程思维:把深度学习当作工具,专注解决业务问题
  4. 持续迭代:模型像代码一样需要版本管理和持续优化

记住:深度学习不是魔法,而是一套强大的模式识别工具。掌握了它,你就能让程序"看懂"图像、"听懂"语音、"理解"文本,为用户创造更智能的体验。


下期预告:《大模型时代:站在巨人肩膀上的学习革命》

在最后一篇中,我们将探索大模型如何改变整个AI应用开发范式,以及如何构建基于大模型的智能应用系统。

好的!我来按照我们讨论的框架写第四篇文章。

第四篇 大模型时代:开发者的AI应用新范式

从GPT-3到ChatGPT,从编程助手到智能应用,大模型不仅改变了AI的能力边界,更重新定义了软件开发的方式。作为开发者,我们如何理解这场革命,又该如何拥抱这个新时代?

大模型核心技术揭秘:为什么突然"智能涌现"了?

Transformer:改变游戏规则的架构革命

还记得我们在第三篇中提到的RNN需要串行处理序列数据吗?Transformer的出现彻底改变了这一切。

# RNN的痛点:必须按顺序处理
def rnn_process_sentence(sentence):
    hidden_state = initial_state
    for word in sentence:
        hidden_state = rnn_cell(word, hidden_state)  # 必须等前一个词处理完
    return hidden_state

# Transformer的突破:并行处理
def transformer_process_sentence(sentence):
    # 所有词同时处理,通过注意力机制建立关系
    attention_weights = calculate_attention(sentence)  # 并行计算
    return parallel_transform(sentence, attention_weights)

注意力机制的魔力:

// 类比:前端事件处理的进化
// 旧方式:串行处理事件
function handleEventsSequentially(events) {
    for (let event of events) {
        processEvent(event);  // 必须等上一个处理完
    }
}

// 新方式:并行处理 + 智能关联
function handleEventsWithAttention(events) {
    const relationships = calculateEventRelationships(events);  // 分析事件关系
    return Promise.all(events.map(event => 
        processEvent(event, relationships)  // 并行处理,但考虑关联
    ));
}

预训练革命:从"定制开发"到"基础平台"

这就像从为每个项目单独搭建基础设施,转向使用云平台 + 微服务的模式。

规模效应:量变引起质变

参数规模的指数级增长:

GPT-1   (2018): 1.17亿参数   → 能完成简单文本生成
GPT-2   (2019): 15亿参数    → 能写连贯的段落
GPT-3   (2020): 1750亿参数  → 能进行复杂推理
GPT-4   (2023): ~1万亿参数  → 能处理多模态任务

涌现能力的神奇现象:

# 当模型规模达到临界点时,突然"学会"了新能力
class ModelCapabilities:
    def __init__(self, parameter_count):
        self.params = parameter_count
    
    def emergent_abilities(self):
        abilities = ["基础文本生成"]
        
        if self.params > 1e9:      # 10亿参数
            abilities.append("逻辑推理")
        
        if self.params > 1e11:     # 1000亿参数
            abilities.append("代码编写")
            abilities.append("数学计算")
        
        if self.params > 1e12:     # 1万亿参数
            abilities.append("多模态理解")
            abilities.append("复杂规划")
            abilities.append("创意写作")
        
        return abilities

# 这种现象类似软件开发中的"复杂度临界点"
def system_complexity_effects(codebase_size):
    if codebase_size < 1000:
        return "简单脚本"
    elif codebase_size < 100000:
        return "小型应用,架构简单"
    elif codebase_size < 1000000:
        return "中型系统,需要架构设计"
    else:
        return "大型系统,需要微服务、分布式等复杂架构"

多模态融合:从单一到全能

# 传统方式:各种模态分别处理
class TraditionalMultiModal:
    def __init__(self):
        self.text_model = BertModel()
        self.image_model = ResNetModel()
        self.audio_model = WaveNetModel()
    
    def process_content(self, text=None, image=None, audio=None):
        results = {}
        if text:
            results['text'] = self.text_model.process(text)
        if image:
            results['image'] = self.image_model.process(image)
        if audio:
            results['audio'] = self.audio_model.process(audio)
        return results

# 大模型方式:统一处理多模态
class UnifiedMultiModal:
    def __init__(self):
        self.unified_model = GPT4VisionModel()
    
    def process_content(self, inputs):
        # 一个模型理解所有模态的内容和关系
        return self.unified_model.understand(inputs)
    
    def example_usage(self):
        # 能理解图片+文字的组合含义
        result = self.process_content({
            "image": "screenshot.png",
            "text": "这个界面有什么问题?",
            "context": "这是我们的登录页面"
        })
        return result  # 输出:综合分析界面设计问题

为什么模型突然"聪明"了,称之为大模型了

  1. 并行计算能力:Transformer让训练效率提升数十倍
  2. 数据规模:互联网文本数据的爆炸式增长
  3. 计算资源:GPU集群和云计算的成熟
  4. 算法优化:注意力机制、残差连接等关键技术突破

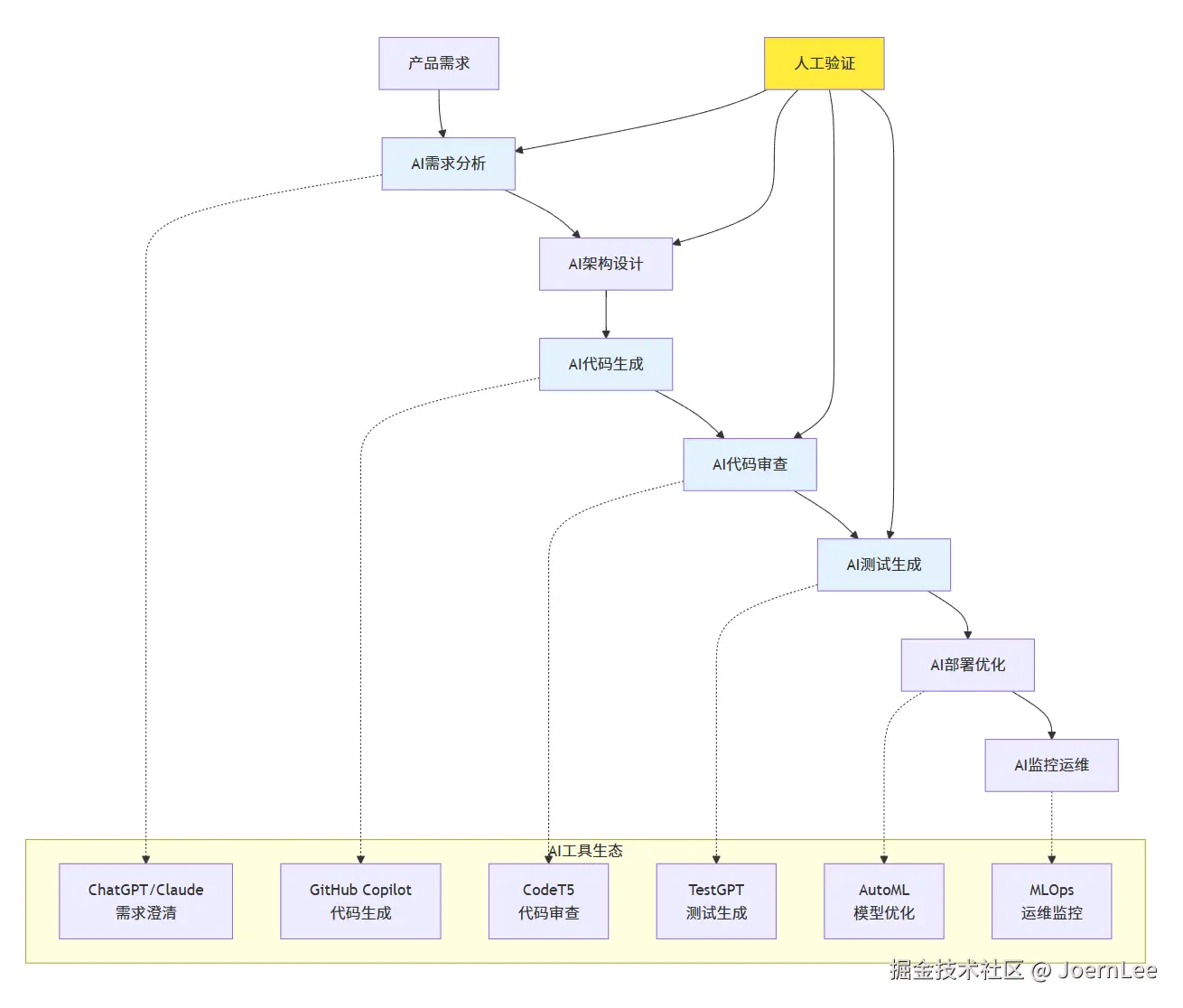
大模型如何重新定义软件开发?

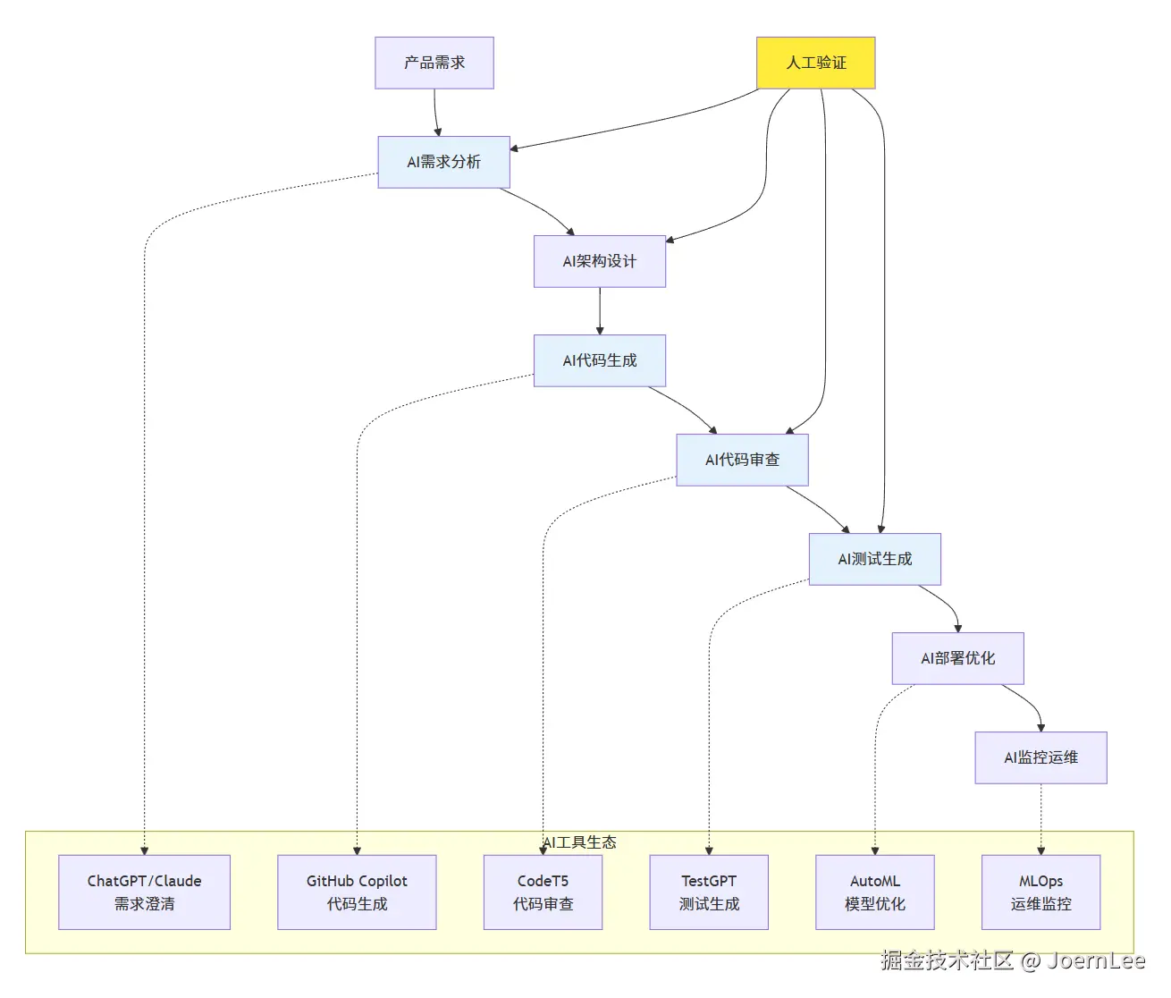
从"编写代码"到"描述需求"

// 传统开发流程
function traditionalDevelopment() {
    const requirements = analyzeRequirements();
    const architecture = designArchitecture(requirements);
    const code = writeCode(architecture);
    const tests = writeTests(code);
    return deployApp(code, tests);
}

// AI辅助开发流程
function aiAssistedDevelopment() {
    const requirements = describeInNaturalLanguage();
    const code = generateCodeFromDescription(requirements);
    const optimizedCode = refactorWithAI(code);
    const tests = generateTests(optimizedCode);
    const bugs = findBugsWithAI(optimizedCode);
    return deployApp(optimizedCode, tests);
}

开发生命周期的AI增强

需求分析阶段:

# AI助手帮助澄清和完善需求
class RequirementsAI:
    def analyze_user_story(self, user_story):
        """
        输入:用户故事
        输出:详细需求分析 + 潜在问题识别
        """
        prompt = f"""
        分析以下用户故事,指出:
        1. 核心功能需求
        2. 非功能性需求
        3. 潜在的边界情况
        4. 可能的技术挑战
        
        用户故事:{user_story}
        """
        return self.llm.generate(prompt)

# 使用示例
ai_analyst = RequirementsAI()
analysis = ai_analyst.analyze_user_story(
    "作为一个用户,我希望能够快速搜索商品,以便找到我想要的产品"
)

架构设计阶段:

class ArchitectureAI:
    def suggest_architecture(self, requirements, constraints):
        """AI推荐技术架构"""
        prompt = f"""
        基于以下需求和约束条件,推荐合适的技术架构:
        
        需求:{requirements}
        约束:{constraints}
        
        请提供:
        1. 推荐的技术栈
        2. 系统架构图描述
        3. 关键技术选型理由
        4. 潜在风险和解决方案
        """
        return self.llm.generate(prompt)

编码阶段:

class CodingAI:
    def generate_code(self, specification):
        """根据规格说明生成代码"""
        return f"""
        // AI生成的代码示例
        class UserSearchService {{
            constructor(searchEngine, productRepository) {{
                this.searchEngine = searchEngine;
                this.productRepository = productRepository;
            }}
            
            async searchProducts(query, filters = {{}}) {{
                // 搜索逻辑实现
                const searchResults = await this.searchEngine.search(query);
                const filteredResults = this.applyFilters(searchResults, filters);
                return this.formatResults(filteredResults);
            }}
        }}
        """
    
    def review_code(self, code):
        """AI代码审查"""
        prompt = f"""
        审查以下代码,检查:
        1. 潜在的bug
        2. 性能问题
        3. 安全漏洞
        4. 代码规范
        5. 改进建议
        
        代码:{code}
        """
        return self.llm.generate(prompt)

AI驱动的新开发模式

测试驱动开发 → AI辅助测试生成

# 传统TDD
def test_user_registration():
    # 手动编写所有测试用例
    assert register_user("valid@email.com", "password123") == True
    assert register_user("invalid-email", "password123") == False
    # ... 需要想到所有边界情况

# AI增强TDD
def ai_generate_tests(function_signature, requirements):
    prompt = f"""
    为以下函数生成全面的测试用例:
    函数签名:{function_signature}
    需求:{requirements}
    
    包括:正常用例、边界情况、异常情况、安全测试
    """
    return ai_model.generate(prompt)

# 自动生成全面的测试套件
test_suite = ai_generate_tests(
    "register_user(email: str, password: str) -> bool",
    "用户注册功能,需要验证邮箱格式和密码强度"
)

提示工程:开发者的新核心技能

提示工程的技术原理

# 提示工程就像设计API接口
class PromptEngineering:
    def __init__(self):
        self.llm = LanguageModel()
    
    def basic_prompt(self, task):
        """基础提示:直接描述任务"""
        return f"请帮我{task}"
    
    def structured_prompt(self, task, context, format_requirements):
        """结构化提示:提供上下文和格式要求"""
        return f"""
        任务:{task}
        上下文:{context}
        输出格式:{format_requirements}
        
        请按照要求完成任务。
        """
    
    def few_shot_prompt(self, task, examples):
        """少样本提示:提供示例"""
        examples_text = "\n".join([
            f"输入:{ex['input']}\n输出:{ex['output']}" 
            for ex in examples
        ])
        
        return f"""
        任务:{task}
        
        示例:
        {examples_text}
        
        现在请处理新的输入:
        """
    
    def chain_of_thought_prompt(self, problem):
        """思维链提示:引导逐步推理"""
        return f"""
        问题:{problem}
        
        请按以下步骤分析:
        1. 理解问题的核心
        2. 识别需要考虑的因素
        3. 逐步推理分析
        4. 得出结论
        
        让我们一步步思考:
        """

代码生成的高级提示技巧

class CodeGenerationPrompts:
    def generate_function_with_context(self, function_description, 
                                     existing_code, requirements):
        """为特定上下文生成函数"""
        prompt = f"""
        现有代码上下文:
        ```python
        {existing_code}
        ```
        
        需求:{requirements}
        
        请实现函数:{function_description}
        
        要求:
        1. 与现有代码风格保持一致
        2. 使用适当的错误处理
        3. 添加必要的类型注解
        4. 包含docstring文档
        5. 考虑性能和安全性
        
        生成的代码:
        """
        return prompt
    
    def debug_with_ai(self, buggy_code, error_message):
        """AI辅助调试"""
        prompt = f"""
        以下代码出现了错误:
        
        ```python
        {buggy_code}
        ```
        
        错误信息:{error_message}
        
        请分析:
        1. 错误的根本原因
        2. 修复方案
        3. 修复后的完整代码
        4. 如何避免类似问题
        
        分析和修复:
        """
        return prompt
    
    def refactor_legacy_code(self, legacy_code, modern_requirements):
        """重构遗留代码"""
        prompt = f"""
        需要重构以下遗留代码:
        
        ```python
        {legacy_code}
        ```
        
        现代化要求:{modern_requirements}
        
        请提供:
        1. 重构计划和步骤
        2. 重构后的代码
        3. 性能和可维护性改进说明
        4. 测试建议
        
        重构方案:
        """
        return prompt

系统设计的提示模板

class SystemDesignPrompts:
    def design_api(self, service_description, requirements):
        """API设计提示"""
        prompt = f"""
        需要设计一个{service_description}的API。
        
        功能需求:{requirements}
        
        请提供:
        1. RESTful API设计
        2. 请求/响应格式
        3. 错误处理策略
        4. 认证授权方案
        5. 性能考虑
        6. OpenAPI规范文档
        
        API设计:
        """
        return prompt
    
    def architecture_consultation(self, problem, constraints):
        """架构咨询提示"""
        prompt = f"""
        架构问题:{problem}
        约束条件:{constraints}
        
        请作为架构师提供:
        1. 问题分析
        2. 多种解决方案对比
        3. 推荐方案及理由
        4. 实施计划
        5. 风险评估
        6. 技术选型建议
        
        架构建议:
        """
        return prompt

# 实际使用示例
design_prompts = SystemDesignPrompts()
api_prompt = design_prompts.design_api(
    "用户管理服务",
    "注册、登录、个人信息管理、权限控制"
)

基于大模型的应用架构设计

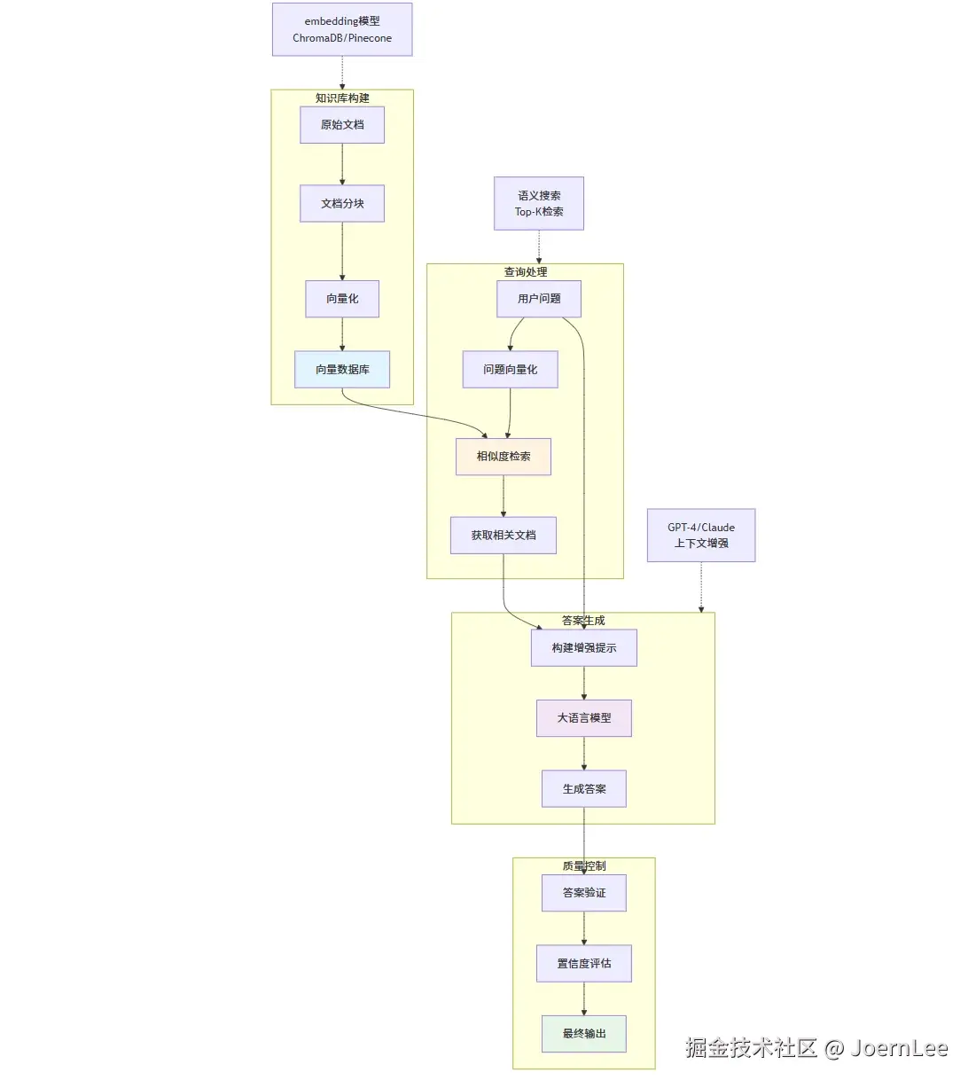
RAG系统:让AI拥有专业知识

# RAG (Retrieval-Augmented Generation) 架构
class RAGSystem:
    def __init__(self):
        self.vector_db = VectorDatabase()
        self.embedding_model = SentenceTransformer('all-MiniLM-L6-v2')
        self.llm = OpenAIGPT4()
        
    def index_documents(self, documents):
        """将文档转换为向量并存储"""
        for doc in documents:
            # 文档分块
            chunks = self.chunk_document(doc)
            
            for chunk in chunks:
                # 生成嵌入向量
                embedding = self.embedding_model.encode(chunk.text)
                
                # 存储到向量数据库
                self.vector_db.insert({
                    'id': chunk.id,
                    'text': chunk.text,
                    'embedding': embedding,
                    'metadata': chunk.metadata
                })
    
    def answer_question(self, question):
        """基于知识库回答问题"""
        # 1. 将问题转换为向量
        question_embedding = self.embedding_model.encode(question)
        
        # 2. 检索相关文档
        relevant_docs = self.vector_db.search(
            question_embedding, 
            top_k=5
        )
        
        # 3. 构建增强提示
        context = "\n".join([doc['text'] for doc in relevant_docs])
        prompt = f"""
        基于以下上下文回答问题:
        
        上下文:
        {context}
        
        问题:{question}
        
        请基于上下文提供准确的答案,如果上下文中没有相关信息,请明确说明。
        """
        
        # 4. 生成回答
        return self.llm.generate(prompt)

# 实际应用:代码知识库问答
class CodebaseQA(RAGSystem):
    def __init__(self, codebase_path):
        super().__init__()
        self.index_codebase(codebase_path)
    
    def index_codebase(self, codebase_path):
        """索引代码库"""
        code_files = self.extract_code_files(codebase_path)
        
        documents = []
        for file_path in code_files:
            with open(file_path, 'r') as f:
                content = f.read()
                
            # 提取函数和类
            functions = self.extract_functions(content)
            classes = self.extract_classes(content)
            
            for func in functions:
                documents.append({
                    'text': func['code'],
                    'type': 'function',
                    'name': func['name'],
                    'file': file_path,
                    'docstring': func['docstring']
                })
        
        self.index_documents(documents)
    
    def ask_about_code(self, question):
        """询问代码相关问题"""
        return self.answer_question(question)

# 使用示例
qa_system = CodebaseQA("/path/to/project")
answer = qa_system.ask_about_code("这个项目的用户认证是怎么实现的?")

向量数据库集成

# 不同向量数据库的集成
class VectorDBManager:
    def __init__(self, db_type="chroma"):
        if db_type == "chroma":
            self.db = self.setup_chroma()
        elif db_type == "pinecone":
            self.db = self.setup_pinecone()
        elif db_type == "weaviate":
            self.db = self.setup_weaviate()
    
    def setup_chroma(self):
        """ChromaDB - 本地开发友好"""
        import chromadb
        client = chromadb.Client()
        collection = client.create_collection("documents")
        return collection
    
    def setup_pinecone(self):
        """Pinecone - 云端高性能"""
        import pinecone
        pinecone.init(api_key="your-api-key", environment="us-west1-gcp")
        index = pinecone.Index("document-index")
        return index
    
    def semantic_search(self, query, top_k=5):
        """语义搜索"""
        query_embedding = self.embedding_model.encode(query)
        
        if isinstance(self.db, chromadb.Collection):
            results = self.db.query(
                query_embeddings=[query_embedding.tolist()],
                n_results=top_k
            )
            return results['documents'][0]
        
        elif hasattr(self.db, 'query'):  # Pinecone
            results = self.db.query(
                vector=query_embedding.tolist(),
                top_k=top_k,
                include_metadata=True
            )
            return [match['metadata']['text'] for match in results['matches']]

大模型应用的性能优化

class LLMOptimization:
    def __init__(self):
        self.cache = {}
        self.rate_limiter = RateLimiter()
    
    def cached_generation(self, prompt, cache_key=None):
        """缓存机制减少重复调用"""
        if cache_key is None:
            cache_key = hashlib.md5(prompt.encode()).hexdigest()
        
        if cache_key in self.cache:
            return self.cache[cache_key]
        
        result = self.llm.generate(prompt)
        self.cache[cache_key] = result
        return result
    
    def batch_processing(self, prompts):
        """批量处理提高效率"""
        with self.rate_limiter:
            results = []
            batch_size = 10
            
            for i in range(0, len(prompts), batch_size):
                batch = prompts[i:i+batch_size]
                batch_results = self.llm.batch_generate(batch)
                results.extend(batch_results)
            
            return results
    
    def streaming_response(self, prompt):
        """流式响应改善用户体验"""
        for chunk in self.llm.stream_generate(prompt):
            yield chunk
    
    def cost_optimization(self, prompt, max_tokens=None):
        """成本优化策略"""
        # 1. 选择合适的模型
        if len(prompt) < 1000 and "code" not in prompt.lower():
            model = "gpt-3.5-turbo"  # 便宜的模型
        else:
            model = "gpt-4"  # 复杂任务用好模型
        
        # 2. 优化token使用
        if max_tokens is None:
            max_tokens = min(1000, len(prompt) * 2)  # 动态调整
        
        # 3. 使用压缩提示
        compressed_prompt = self.compress_prompt(prompt)
        
        return self.llm.generate(
            compressed_prompt, 
            model=model,
            max_tokens=max_tokens
        )

开发者在AI时代的技能进化

从"写代码"到"设计AI工作流"

# 传统开发者技能树
class TraditionalDeveloper:
    skills = {
        'programming_languages': ['Python', 'JavaScript', 'Java'],
        'frameworks': ['React', 'Django', 'Spring'],
        'databases': ['PostgreSQL', 'MongoDB'],
        'tools': ['Git', 'Docker', 'Kubernetes'],
        'practices': ['TDD', 'CI/CD', 'Agile']
    }

# AI时代开发者技能树
class AIEraeDeveloper:
    skills = {
        # 传统技能仍然重要
        'core_programming': ['Python', 'JavaScript', 'TypeScript'],
        'traditional_tools': ['Git', 'Docker', 'Kubernetes'],
        
        # 新增AI技能
        'ai_integration': [
            'API调用和管理',
            '提示工程设计',
            '向量数据库操作',
            'RAG系统构建'
        ],
        'ai_tools': [
            'LangChain/LlamaIndex',
            'Pinecone/Chroma',
            'OpenAI/Anthropic APIs',
            'Hugging Face'
        ],
        'ai_workflow_design': [
            'AI任务分解',
            '多模型协同',
            '人机协作设计',
            'AI系统监控'
        ]
    }
    
    def design_ai_workflow(self, business_requirement):
        """设计AI工作流"""
        workflow = {
            'input_processing': self.design_input_handler(business_requirement),
            'ai_pipeline': self.design_ai_pipeline(business_requirement),
            'output_formatting': self.design_output_formatter(business_requirement),
            'human_in_loop': self.design_human_oversight(business_requirement)
        }
        return workflow

传统技能的AI增强

class EnhancedDevelopmentSkills:
    def debugging_with_ai(self, error_log, codebase):
        """AI增强的调试能力"""
        # 1. AI分析错误日志
        error_analysis = self.ai_analyzer.analyze_error(error_log)
        
        # 2. AI搜索相关代码
        relevant_code = self.code_search.find_related_code(
            error_analysis.keywords, 
            codebase
        )
        
        # 3. AI生成调试建议
        debug_suggestions = self.ai_debugger.suggest_fixes(
            error_analysis, 
            relevant_code
        )
        
        return {
            'error_analysis': error_analysis,
            'related_code': relevant_code,
            'suggestions': debug_suggestions
        }
    
    def architecture_design_with_ai(self, requirements):
        """AI辅助架构设计"""
        # 1. AI分析需求复杂度
        complexity_analysis = self.ai_architect.analyze_complexity(requirements)
        
        # 2. AI推荐技术栈
        tech_stack = self.ai_architect.recommend_stack(
            complexity_analysis,
            self.get_team_skills(),
            self.get_constraints()
        )
        
        # 3. AI生成架构图
        architecture_diagram = self.ai_architect.generate_architecture(
            requirements,
            tech_stack
        )
        
        return {
            'complexity': complexity_analysis,
            'recommended_stack': tech_stack,
            'architecture': architecture_diagram
        }
    
    def code_review_with_ai(self, pull_request):
        """AI增强的代码审查"""
        ai_review = self.ai_reviewer.review_code(pull_request.diff)
        
        human_review_focus = self.ai_reviewer.suggest_human_focus_areas(
            ai_review,
            pull_request.complexity
        )
        
        return {
            'ai_findings': ai_review.issues,
            'ai_suggestions': ai_review.improvements,
            'human_review_needed': human_review_focus
        }

新兴职业机会

class NewAIRoles:
    
    class AIEngineer:
        """AI工程师:构建AI系统的专家"""
        responsibilities = [
            "设计和实现AI应用架构",
            "优化模型性能和成本",
            "构建AI数据管道",
            "集成多种AI服务"
        ]
        
        def build_ai_application(self, requirements):
            return {
                'model_selection': self.select_optimal_models(requirements),
                'data_pipeline': self.design_data_pipeline(requirements),
                'inference_optimization': self.optimize_inference(requirements),
                'monitoring_setup': self.setup_monitoring(requirements)
            }
    
    class PromptEngineer:
        """提示工程师:AI交互专家"""
        responsibilities = [
            "设计高效的提示模板",
            "优化AI输出质量",
            "构建提示管理系统",
            "训练团队提示技巧"
        ]
        
        def optimize_prompt_for_task(self, task, current_prompt, performance_metrics):
            # A/B测试不同提示版本
            prompt_variants = self.generate_prompt_variants(current_prompt)
            
            best_prompt = self.test_prompts(prompt_variants, task, performance_metrics)
            
            return {
                'optimized_prompt': best_prompt,
                'performance_improvement': self.calculate_improvement(),
                'recommended_usage': self.generate_usage_guidelines()
            }
    
    class AIProductManager:
        """AI产品经理:AI产品策略专家"""
        responsibilities = [
            "定义AI产品功能",
            "评估AI能力与业务需求匹配度",
            "管理AI产品路线图",
            "协调技术团队和业务团队"
        ]
        
        def evaluate_ai_feasibility(self, product_idea):
            return {
                'technical_feasibility': self.assess_technical_feasibility(product_idea),
                'data_requirements': self.analyze_data_needs(product_idea),
                'cost_estimation': self.estimate_development_cost(product_idea),
                'timeline': self.create_development_timeline(product_idea)
            }

AI技术选型指南:什么场景用什么技术?

详细技术选型矩阵

class TechnologySelector:
    def __init__(self):
        self.selection_matrix = {
            'traditional_ml': {
                'best_for': [
                    '表格数据分析',
                    '特征明确的分类/回归',
                    '需要高解释性的场景',
                    '数据量<10万条'
                ],
                'algorithms': {
                    'linear_regression': {
                        'use_case': '简单回归预测',
                        'pros': ['快速', '可解释', '无过拟合风险'],
                        'cons': ['只能处理线性关系'],
                        'example': '房价预测、销售预测'
                    },
                    'random_forest': {
                        'use_case': '复杂分类问题',
                        'pros': ['处理非线性', '特征重要性', '鲁棒性强'],
                        'cons': ['模型较大', '可解释性一般'],
                        'example': '用户流失预测、信用评分'
                    },
                    'xgboost': {
                        'use_case': '竞赛级表格数据',
                        'pros': ['性能强', '处理缺失值', '特征重要性'],
                        'cons': ['超参数复杂', '训练时间长'],
                        'example': '风险控制、推荐排序'
                    }
                }
            },
            'deep_learning': {
                'best_for': [
                    '图像/音频/视频处理',
                    '复杂模式识别',
                    '大量数据可用',
                    '端到端学习需求'
                ],
                'architectures': {
                    'cnn': {
                        'use_case': '计算机视觉任务',
                        'pros': ['空间特征提取', '参数共享', '平移不变性'],
                        'cons': ['需要大量数据', '计算资源要求高'],
                        'example': '图像分类、医疗影像诊断、OCR'
                    },
                    'rnn_lstm': {
                        'use_case': '序列数据处理',
                        'pros': ['时间记忆', '变长序列', '上下文理解'],
                        'cons': ['梯度消失', '训练慢', '并行度低'],
                        'example': '时间序列预测、情感分析、语音识别'
                    },
                    'transformer': {
                        'use_case': 'NLP和多模态任务',
                        'pros': ['并行训练', '长距离依赖', '注意力机制'],
                        'cons': ['计算量大', '内存需求高'],
                        'example': '机器翻译、文档理解、代码生成'
                    }
                }
            },
            'large_language_models': {
                'best_for': [
                    '自然语言理解/生成',
                    '复杂推理任务',
                    '多任务学习',
                    '快速原型开发'
                ],
                'models': {
                    'gpt_family': {
                        'use_case': '通用文本生成和理解',
                        'pros': ['强大的生成能力', '广泛的知识', '零样本学习'],
                        'cons': ['成本高', '可能幻觉', '更新滞后'],
                        'example': '内容创作、代码生成、智能客服'
                    },
                    'claude': {
                        'use_case': '长文档分析和推理',
                        'pros': ['长上下文', '安全性好', '推理能力强'],
                        'cons': ['可用性限制', '成本较高'],
                        'example': '文档分析、法律咨询、学术研究'
                    },
                    'local_models': {
                        'use_case': '私有化部署需求',
                        'pros': ['数据隐私', '成本可控', '可定制'],
                        'cons': ['性能相对较弱', '需要硬件资源'],
                        'example': '企业内部助手、离线应用'
                    }
                }
            }
        }
    
    def recommend_technology(self, requirements):
        """基于需求推荐技术方案"""
        data_size = requirements.get('data_size', 0)
        data_type = requirements.get('data_type', 'structured')
        performance_requirement = requirements.get('performance', 'medium')
        interpretability_need = requirements.get('interpretability', 'medium')
        budget = requirements.get('budget', 'medium')
        latency_requirement = requirements.get('latency', 'medium')
        
        recommendations = []
        
        # 基于数据量初步筛选
        if data_size < 10000:
            category = 'traditional_ml'
        elif data_size < 1000000 and data_type in ['image', 'audio', 'sequence']:
            category = 'deep_learning'
        else:
            category = 'large_language_models'
        
        # 详细推荐逻辑
        if category == 'traditional_ml':
            if interpretability_need == 'high':
                recommendations.append({
                    'technology': 'Linear Regression/Logistic Regression',
                    'reason': '高可解释性,适合需要理解模型决策的场景',
                    'implementation_effort': 'Low',
                    'cost': 'Low'
                })
            else:
                recommendations.append({
                    'technology': 'XGBoost/Random Forest',
                    'reason': '平衡性能和复杂度,适合表格数据',
                    'implementation_effort': 'Medium',
                    'cost': 'Low'
                })
        
        elif category == 'deep_learning':
            if data_type == 'image':
                recommendations.append({
                    'technology': 'CNN (ResNet/EfficientNet)',
                    'reason': '图像处理的最佳选择',
                    'implementation_effort': 'High',
                    'cost': 'Medium'
                })
            elif data_type == 'text':
                recommendations.append({
                    'technology': 'Transformer (BERT/RoBERTa)',
                    'reason': '文本理解的强大架构',
                    'implementation_effort': 'High',
                    'cost': 'Medium'
                })
        
        else:  # large_language_models
            if budget == 'high' and performance_requirement == 'high':
                recommendations.append({
                    'technology': 'GPT-4/Claude-3',
                    'reason': '最强性能,适合复杂任务',
                    'implementation_effort': 'Low',
                    'cost': 'High'
                })
            else:
                recommendations.append({
                    'technology': 'GPT-3.5/Local Models',
                    'reason': '性价比平衡,适合大多数场景',
                    'implementation_effort': 'Low',
                    'cost': 'Medium'
                })
        
        return recommendations

实际案例分析

class EcommerceAISelector:
    def __init__(self):
        self.platform_scenarios = {
            'product_recommendation': {
                'description': '个性化商品推荐系统',
                'data_characteristics': {
                    'user_behavior_logs': '每日100万+条',
                    'product_catalog': '50万商品',
                    'user_profiles': '1000万用户',
                    'interaction_matrix': '稀疏矩阵,填充率<1%'
                },
                'business_requirements': {
                    'accuracy': '点击率提升30%以上',
                    'latency': '<100ms响应时间',
                    'scalability': '支持双11流量峰值',
                    'interpretability': '需要解释推荐理由'
                }
            },
            'image_search': {
                'description': '商品图像搜索与识别',
                'data_characteristics': {
                    'product_images': '500万张高清图片',
                    'user_uploads': '每日10万张搜索图片',
                    'categories': '3000个细分类目',
                    'attributes': '颜色、款式、材质等多维属性'
                },
                'business_requirements': {
                    'accuracy': '图像匹配准确率>90%',
                    'speed': '图像检索<200ms',
                    'coverage': '支持所有商品类目',
                    'user_experience': '支持拍照搜索功能'
                }
            },
            'customer_service': {
                'description': '智能客服问答系统',
                'data_characteristics': {
                    'historical_qa': '100万条客服对话记录',
                    'product_knowledge': '商品详情、政策文档',
                    'daily_inquiries': '5万条客户咨询',
                    'languages': '中英文双语支持'
                },
                'business_requirements': {
                    'resolution_rate': '80%问题自动解决',
                    'response_time': '<3秒响应',
                    'accuracy': '答案准确率>95%',
                    'escalation': '复杂问题无缝转人工'
                }
            },
            'price_optimization': {
                'description': '动态定价策略优化',
                'data_characteristics': {
                    'historical_sales': '2年销售数据',
                    'competitor_prices': '竞品价格监控',
                    'market_factors': '季节性、促销、库存等',
                    'user_segments': '不同用户群体价格敏感度'
                },
                'business_requirements': {
                    'profit_optimization': '毛利率提升5%',
                    'market_competitiveness': '保持价格竞争力',
                    'real_time': '实时价格调整',
                    'compliance': '符合定价法规'
                }
            },
            'fraud_detection': {
                'description': '交易欺诈检测系统',
                'data_characteristics': {
                    'transaction_records': '每日200万笔交易',
                    'fraud_samples': '0.1%欺诈率(极不平衡)',
                    'user_behavior': '登录、浏览、购买行为',
                    'device_info': '设备指纹、IP地址等'
                },
                'business_requirements': {
                    'recall_rate': '欺诈检出率>99%',
                    'false_positive': '误报率<1%',
                    'real_time': '交易时实时判断',
                    'explainability': '风控决策可解释'
                }
            }
        }
    
    def analyze_scenario(self, scenario_name):
        scenario = self.platform_scenarios[scenario_name]
        
        if scenario_name == 'product_recommendation':
            return self.recommendation_system_analysis()
        elif scenario_name == 'image_search':
            return self.image_search_analysis()
        elif scenario_name == 'customer_service':
            return self.customer_service_analysis()
        elif scenario_name == 'price_optimization':
            return self.price_optimization_analysis()
        elif scenario_name == 'fraud_detection':
            return self.fraud_detection_analysis()
    
    def recommendation_system_analysis(self):
        return {
            'scenario': '个性化商品推荐系统',
            'challenge': '从千万级商品中为用户推荐感兴趣的商品',
            
            'technology_options': {
                'traditional_ml': {
                    'approach': '协同过滤 + XGBoost',
                    'pros': [
                        '成熟稳定,易于理解',
                        '冷启动问题有成熟解决方案',
                        '推荐理由可解释',
                        '计算成本可控'
                    ],
                    'cons': [
                        '难以捕捉复杂用户偏好',
                        '特征工程工作量大',
                        '对新用户新商品效果有限'
                    ],
                    'implementation': '''
                    # 协同过滤 + 特征工程
                    features = [
                        'user_age', 'user_gender', 'purchase_history',
                        'category_preference', 'brand_preference',
                        'price_sensitivity', 'seasonal_pattern'
                    ]
                    model = XGBRanker()
                    '''
                },
                'deep_learning': {
                    'approach': 'Deep Crossing + Wide&Deep',
                    'pros': [
                        '自动学习用户商品交互',
                        '处理高维稀疏特征',
                        '捕捉非线性关系',
                        '支持多任务学习'
                    ],
                    'cons': [
                        '训练复杂,需要GPU资源',
                        '黑盒模型,解释性差',
                        '冷启动仍是挑战'
                    ],
                    'implementation': '''
                    # Wide&Deep 架构
                    wide_part = linear_features  # 记忆能力
                    deep_part = dnn_features     # 泛化能力
                    output = wide_part + deep_part
                    '''
                },
                'llm_enhanced': {
                    'approach': 'LLM + RAG + 传统推荐',
                    'pros': [
                        '理解商品语义信息',
                        '生成个性化推荐理由',
                        '支持自然语言查询',
                        '快速适配新场景'
                    ],
                    'cons': [
                        'API调用成本高',
                        '响应时间可能较长',
                        '需要商品知识库建设'
                    ],
                    'implementation': '''
                    # 混合推荐架构
                    candidates = traditional_recommender.get_candidates(user)
                    enhanced_candidates = llm.enrich_with_reasons(candidates, user_profile)
                    final_ranking = llm.personalized_ranking(enhanced_candidates)
                    '''
                }
            },
            
            'recommended_solution': {
                'primary': 'Deep Learning (Wide&Deep)',
                'reasoning': [
                    '数据量充足,适合深度学习',
                    '用户行为复杂,需要强特征学习能力',
                    '性能要求高,深度学习效果最优'
                ],
                'architecture': '''
                用户特征 + 商品特征 + 上下文特征
                    ↓
                Wide部分(线性组合) + Deep部分(DNN)
                    ↓
                融合层 + 排序层
                    ↓
                Top-K推荐结果
                ''',
                'fallback_strategy': '传统协同过滤作为baseline和异常情况fallback'
            }
        }
    
    def image_search_analysis(self):
        return {
            'scenario': '商品图像搜索与识别',
            'challenge': '用户上传图片搜索相似商品',
            
            'technology_comparison': {
                'traditional_cv': {
                    'approach': 'SIFT/ORB特征 + 传统匹配',
                    'verdict': '❌ 不推荐',
                    'reason': '无法理解商品语义,只能做像素级匹配'
                },
                'cnn_architecture': {
                    'approach': 'ResNet/EfficientNet + 向量检索',
                    'verdict': '✅ 强烈推荐',
                    'reason': '图像任务最佳选择,性能和成本平衡'
                },
                'multimodal_llm': {
                    'approach': 'GPT-4V + 商品描述生成',
                    'verdict': '⚠️ 辅助使用',
                    'reason': '成本过高,但可用于商品属性提取'
                }
            },
            
            'detailed_solution': {
                'core_architecture': 'CNN特征提取 + 向量数据库',
                'implementation_plan': [
                    '1. 预训练CNN模型在商品数据上微调',
                    '2. 提取所有商品图像的特征向量',
                    '3. 构建高效的向量检索系统',
                    '4. 用户图片实时特征提取和匹配',
                    '5. 结合商品属性进行结果优化'
                ],
                'technology_stack': {
                    'model': 'EfficientNet-B4微调版本',
                    'vector_db': 'Faiss/Pinecone向量检索',
                    'serving': 'TensorRT模型加速',
                    'caching': 'Redis缓存热门搜索'
                },
                'performance_optimization': [
                    '模型量化减少推理时间',
                    '特征向量预计算',
                    '多级检索策略(粗筛+精排)',
                    'CDN加速图片加载'
                ]
            }
        }
    
    def customer_service_analysis(self):
        return {
            'scenario': '智能客服问答系统',
            'challenge': '自动回答客户关于商品、订单、售后的问题',
            
            'evolution_path': {
                'v1_rule_based': {
                    'approach': '关键词匹配 + 决策树',
                    'coverage': '30%问题覆盖率',
                    'limitation': '无法理解复杂表达'
                },
                'v2_intent_classification': {
                    'approach': 'BERT意图分类 + 模板回复',
                    'coverage': '60%问题覆盖率',
                    'limitation': '回复模板化,用户体验一般'
                },
                'v3_rag_enhanced': {
                    'approach': 'RAG系统 + LLM生成',
                    'coverage': '85%问题覆盖率',
                    'advantage': '自然对话,个性化回复'
                }
            },
            
            'recommended_architecture': {
                'system_design': '''
                用户问题
                    ↓
                意图识别(BERT) → 简单问题直接回答
                    ↓
                知识检索(RAG) → 获取相关商品/政策信息
                    ↓
                LLM生成回答 → 基于检索内容生成个性化回复
                    ↓
                置信度评估 → 低置信度转人工客服
                ''',
                'knowledge_base': [
                    '商品信息库:详细商品参数、使用说明',
                    '政策文档库:退换货、配送、售后政策',
                    '常见问题库:FAQ和标准回答',
                    '历史对话库:优质客服对话记录'
                ],
                'quality_control': [
                    '多轮对话上下文理解',
                    '情感分析识别用户情绪',
                    '敏感内容过滤',
                    '回答质量实时评分'
                ]
            }
        }
    
    def fraud_detection_analysis(self):
        return {
            'scenario': '交易欺诈检测系统',
            'challenge': '在极不平衡数据中识别欺诈交易',
            
            'data_challenge': {
                'class_imbalance': '欺诈样本仅占0.1%',
                'feature_complexity': '用户行为特征维度高',
                'real_time_requirement': '毫秒级决策要求',
                'cost_asymmetry': '漏检成本远高于误报'
            },
            
            'solution_evolution': {
                'traditional_rules': {
                    'approach': '基于专家经验的规则引擎',
                    'pros': ['可解释性强', '响应快'],
                    'cons': ['规则维护困难', '容易被绕过'],
                    'use_case': '基础风控规则'
                },
                'ml_enhanced': {
                    'approach': '特征工程 + XGBoost/Random Forest',
                    'pros': ['性能提升显著', '特征重要性可解释'],
                    'cons': ['特征工程工作量大', '需要持续调优'],
                    'use_case': '主要风控模型'
                },
                'deep_learning': {
                    'approach': '深度神经网络 + Embedding',
                    'pros': ['自动特征学习', '捕捉复杂模式'],
                    'cons': ['黑盒模型', '解释性差'],
                    'use_case': '复杂欺诈模式检测'
                },
                'llm_assisted': {
                    'approach': 'LLM分析异常行为描述',
                    'pros': ['理解行为语义', '辅助规则生成'],
                    'cons': ['成本高', '不适合实时'],
                    'use_case': '案例分析和规则优化'
                }
            },
            
            'hybrid_architecture': {
                'real_time_layer': '轻量级规则 + 简单ML模型(<10ms)',
                'batch_analysis': '复杂特征工程 + 深度学习模型',
                'llm_enhancement': 'LLM辅助新规则发现和案例分析',
                'human_in_loop': '高风险案例人工审核',
                
                'implementation': '''
                交易请求
                    ↓
                实时规则引擎 → 明显欺诈直接拦截
                    ↓
                轻量ML模型 → 风险评分
                    ↓
                动态阈值判断 → 通过/拦截/人工审核
                    ↓
                离线深度分析 → 模型持续优化
                '''
            }
        }

错误选择的反面案例

class AntiPatterns:
    def llm_for_simple_tasks(self):
        """反例:用大模型做简单任务"""
        return {
            'bad_example': {
                'task': '判断邮箱地址格式是否正确',
                'bad_solution': '调用GPT-4 API判断',
                'problems': [
                    '成本高:每次调用$0.03',
                    '延迟高:网络请求+推理时间',
                    '不稳定:可能出现格式变化',
                    '过度复杂:杀鸡用牛刀'
                ]
            },
            'good_solution': {
                'method': '正则表达式验证',
                'code': '''
                import re
                def validate_email(email):
                    pattern = r'^[a-zA-Z0-9._%+-]+@[a-zA-Z0-9.-]+.[a-zA-Z]{2,}$'
                    return re.match(pattern, email) is not None
                ''',
                'benefits': [
                    '成本:几乎为0',
                    '延迟:微秒级',
                    '可靠:100%确定性',
                    '简单:易于理解和维护'
                ]
            }
        }
    
    def traditional_ml_for_complex_nlp(self):
        """反例:用传统ML做复杂NLP"""
        return {
            'bad_example': {
                'task': '多轮对话理解和生成',
                'bad_solution': '朴素贝叶斯+规则引擎',
                'problems': [
                    '上下文丢失:无法记住对话历史',
                    '泛化能力差:无法处理新表达方式',
                    '维护噩梦:规则越来越复杂',
                    '用户体验差:回复生硬不自然'
                ]
            },
            'good_solution': {
                'method': '对话生成模型或LLM API',
                'reason': '复杂NLP任务需要深度理解能力',
                'implementation': '使用ChatGPT API或fine-tune对话模型'
            }
        }

好的!"未来展望"章节确实应该更多地用描述性语言来展示趋势和愿景,我来重新改写这部分:

未来展望:AI-First 的软件开发

软件开发范式的根本性转变

我们正在经历软件开发历史上的第四次重大范式转变:从机器语言到汇编语言,从汇编到高级语言,从高级语言到框架/平台化开发,现在进入AI-First的智能化开发时代

在这个新时代,开发者的角色正在从"代码编写者"转变为"AI工作流设计者" 。我们不再需要从零开始编写每一行代码,而是要学会如何设计和编排AI能力,让机器成为我们的编程伙伴。

开发工具的智能化演进

智能代码助手的进化路径:

  • 当前阶段:代码补全和生成(如GitHub Copilot)
  • 近期发展:上下文感知的架构建议和重构方案
  • 未来愿景:理解业务需求,自动生成完整的功能模块

开发环境的变革: 传统的IDE正在进化为AI增强的开发环境。想象一下,当你描述一个功能需求时,IDE不仅能生成代码,还能自动进行测试、优化性能、检查安全漏洞,甚至预测用户体验问题。

低代码/无代码平台的AI化革命

AI技术正在让低代码平台变得真正"智能":

自然语言编程成为现实: 开发者可以用自然语言描述复杂的业务逻辑,AI系统理解意图后自动生成相应的工作流和代码。这不是简单的模板填充,而是真正理解业务语义的智能转换。

可视化开发的新高度: AI可以理解设计稿、业务流程图,甚至是草图,自动生成对应的应用架构和实现代码。设计到开发的鸿沟正在被AI填平。

开发团队协作模式的演变

人机协作的新模式:

  • AI作为初级开发者:处理重复性工作、代码重构、测试用例生成
  • 人类专注高价值工作:架构设计、产品创新、用户体验优化
  • AI作为实时导师:提供最佳实践建议、性能优化方案、安全检查

代码审查的智能化: AI不仅能检查语法错误,还能理解代码逻辑,提供架构层面的改进建议,甚至预测代码的可维护性和扩展性问题。

软件质量和安全的新标准

AI驱动的质量保证: 未来的软件开发将默认集成AI质量检查。从代码编写到部署上线,AI系统持续监控和优化软件质量,自动发现和修复潜在问题。

智能化的安全防护: AI能够理解代码的业务逻辑,发现传统静态分析工具无法检测的业务逻辑漏洞,为软件安全提供更深层的保护。

开发者技能的重新定义

新的核心能力要求:

  • AI工作流设计能力:如何有效组合AI工具解决复杂问题
  • 提示工程精通度:与AI进行高效沟通的艺术
  • 跨模态思维:整合文本、图像、音频等多种信息形式
  • 业务理解深度:更多时间专注于理解和优化业务价值

持续学习的新模式: 在AI-First的时代,技术更新速度加快,开发者需要建立与AI协同的持续学习机制。AI不仅是工具,更是我们的学习伙伴和知识扩展器。

软件产品形态的变革

AI-Native应用的崛起: 未来的软件产品将天生具备AI能力,不再是"传统软件+AI功能"的组合,而是以AI为核心架构设计的全新产品形态。

个性化程度的极致提升: 每个用户看到的界面、功能和交互方式都可能不同,AI根据用户行为和偏好实时调整产品体验。

这个AI-First的未来并不遥远,它正在悄然改变我们的工作方式。作为开发者,拥抱这个变化,学会与AI协作,将是我们在新时代保持竞争力的关键。

写在最后:拥抱AI,成为更好的开发者

这四篇文章带我们走过了一段完整的AI学习之旅:

  • 第一篇建立了AI的整体认知框架
  • 第二篇深入理解了机器学习的实际应用
  • 第三篇探索了深度学习的技术原理
  • 第四篇展望了大模型时代的开发新范式

核心启示:

  1. AI不是威胁,而是增强器:它让我们从重复性工作中解放出来,专注于更有创造性的任务
  2. 技术选型要理性:不是所有问题都需要最先进的技术,选择合适的技术才是最优解
  3. 学习永无止境:AI技术发展很快,保持好奇心和学习能力比掌握任何具体技术都重要
  4. 人机协作是未来:未来的开发者不是被AI替代,而是学会与AI协作的开发者

行动建议:

  • 立即开始:选择一个AI工具(如Cursor),在日常工作中使用
  • 深入实践:选择一个项目,尝试集成AI能力
  • 持续学习:关注AI技术发展,定期尝试新工具
  • 分享交流:与团队分享AI使用经验,共同成长

记住:在AI时代,最重要的不是担心被替代,而是 学会如何利用AI成为更强的自己

让我们一起拥抱这个激动人心的时代,用AI的力量创造更美好的数字世界!


系列完结

感谢陪伴我们走过这段AI学习之旅。愿每位开发者都能在AI时代找到属于自己的位置,用技术的力量改变自己、团队与世界。