IEEE出版|2025年智能制造、机器人与自动化国际学术会议 (IMRA 2025)

83 阅读1分钟

image.png

image.png

image.png image.png  

 

高录用|稳定检索

 

线下会议|湛江举办

 

【重要信息】

 

会议日期: 2025年11月14日-16日

 

会议地点:中国·湛江

 

会议检索:EI Compendex、Scopus

 

团队投稿、参会、口头汇报、海报展示可享专属优惠!

 

【会议简介】

 

2025年智能制造、机器人与自动化国际学术会议(IMRA2025)于2025年11月14日至16日在中国湛江举办,本次大会由广东海洋大学主办,世纪中文出版社、哈尔滨理工大学协办,广东海洋大学机械工程学院承办的会议,并由IEEE广州分会及IEEE国际机器人与自动化协会广州分会提供技术支持。

在全球工业4.0深化发展的背景下,本届会议聚焦智能制造、机器人及自动化技术如何通过人工智能、物联网和大数据集成重构产业格局,涵盖多元领域的技术创新。会议旨在搭建国际学术交流平台,汇聚全球顶尖学者、科研人员及行业专家,共同探讨生产效率提升、成本优化与安全体系构建等关键技术,分享智能转型前沿成果。诚邀相关领域专家学者投稿参会,携手推进技术创新与产业升级,共襄中国湛江学术盛会,共促技术创新与产业升级。

 

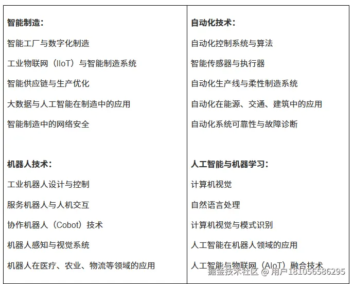
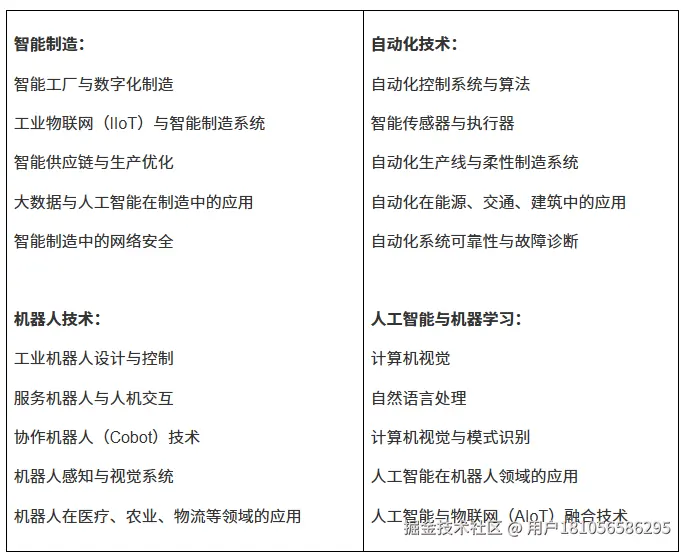
【征稿主题】

image.png

其他更多主题请咨询会议老师

 

【联系方式】

会议官网**www.yanfajia.com/conf/index/…**

 

联系邮箱:[icimra@163.com]

 

作者:季老师

 

联系电话:19128953460(手机同微信号)