华为云CCE-PV使用OBS存储类之坑

44 阅读1分钟

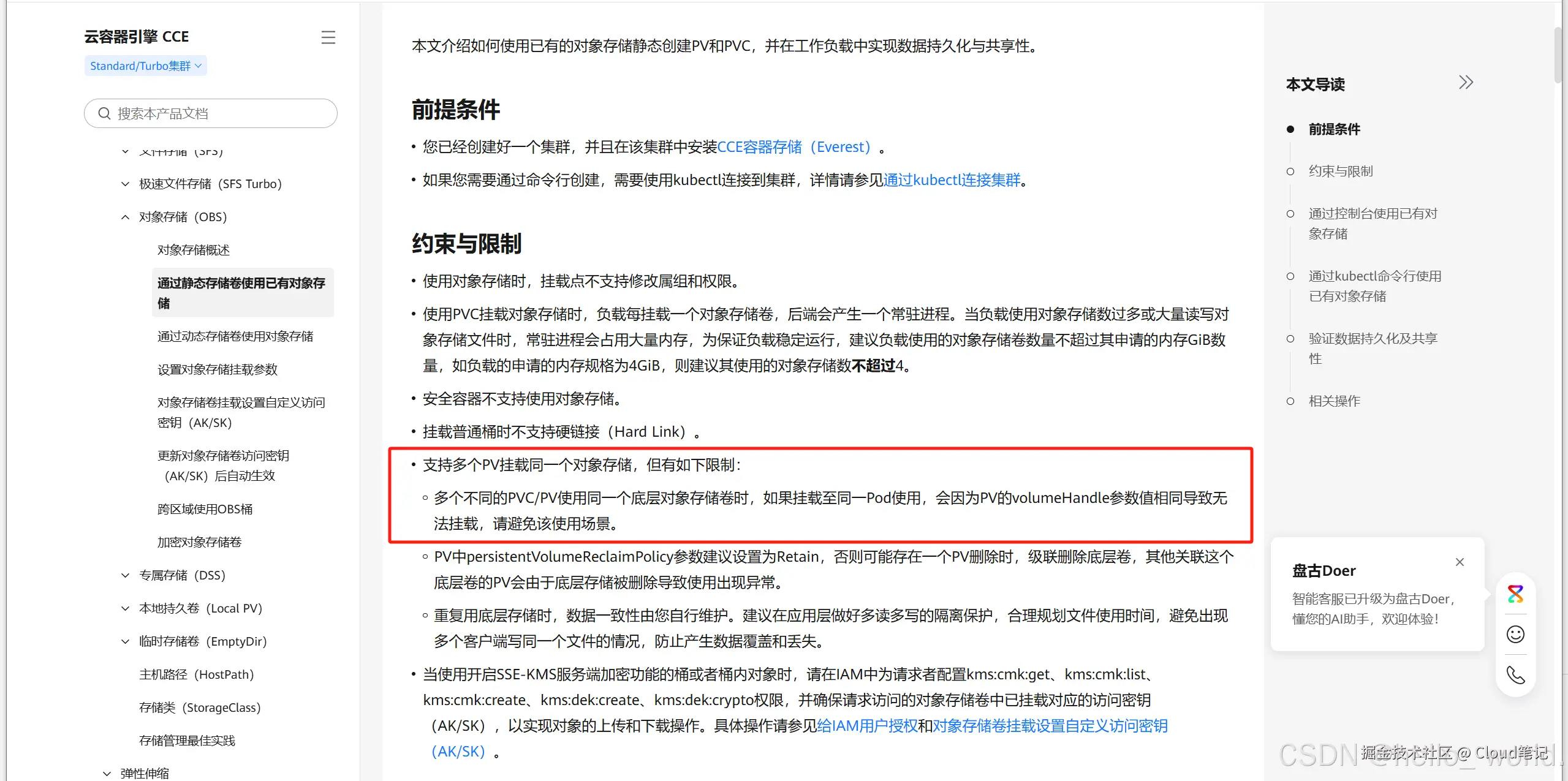
问题现象: 华为云CCE的deployment-卡在一个状态,实例只是调度到节点,之后的镜像拉取动作,挂载存储动作都没有进行 在这里插入图片描述 排查经过: 经过对比,发现挂载同一个obs存储的deployment是正常启动的,但是当前的deployment挂载了多个pvc,

support.huaweicloud.com/usermanual-…

历经千辛万苦,折磨和痛苦...... 在这里插入图片描述 成功踩点。 华为云其实相对阿里云更简单,如果pv都是绑定一个bucket,只需要创建一个pv,一个pvc,在deployment中挂载bucket,指定挂载路径的同时指定子路径即可。 子路径指的是bucket中的路径。