一文看懂ACL、RBAC、ABAC与PBAC:企业权限控制的演进之路

458 阅读8分钟

在数字化加速的今天,企业资源的分布愈发广泛复杂,如何让“对的人在对的时间访问对的资源”成为信息安全与业务敏捷并重的核心课题。

IT 界长期以来一直存在一个争论:

基于角色的访问控制(RBAC)和基于属性的访问控制(ABAC)哪个模型更适合授权管理? 除了这两种模型之外,一种混合式的新模型也应运而生——PBAC

大家都认同的一点是,无论采用哪种模型,授权逻辑都应该在应用程序外部创建和维护,而不是在每个应用程序内部单独管理。 而IT 应用领域的现实情况却是,许多系统不支持任何一种模型的集中授权控制。

为解决企业授权困惑与难题,帮助企业在建设访问控制体系时做出合理选择,本文将从最早的ACL(访问控制列表)到RBAC、ABAC,再到当前兴起的PBAC进行详细介绍。

一、ACL:权限模型的“原始形态”

ACL(Access Control List)是一种基于列表的访问控制模型,是最传统的权限控制方式,通过列出每个资源和用户或角色之间的权限来管理访问。

每个资源会维护一张“允许谁访问”的列表。 例如某个文件A的ACL记录为:“张三可读,李四可写......”。

由于这种方式简单直观,在小规模系统或需要简单直接的访问控制时非常有用,非常便于小型系统快速落地。

然而,在大规模、动态或复杂系统中却由于缺乏集中管理能力、扩展性差等,导致不够灵活且难以维护。因此,它往往适合应用在小型系统、权限结构简单、变化频率低的场景。

二、RBAC:以角色为核心的主流模型

RBAC(Role-Based Access Control)是大多数企业当前采用的权限控制模型,也是当前最常见的权限模型。

其基本思想是通过角色集合在用户和权限之间建立关联。简单理解就是,先定义角色(如“人事主管”),再给角色赋权,最后把用户赋予角色。

因此,企业IT人员不需要跟踪每个系统用户和他们的属性,只需要更新相应的角色,将角色分配给用户,或者删除分配,用户便拥有/删除该角色的所有操作权限。

这样的权限分配模型使得权限分配集中化且可复用,大大简化了权限管理,减少系统开销。同时,也让审计变得更简单,便于权限可视化管理。

但如果企业角色多、权限细化,容易产生“角色膨胀”问题(为细分权限需创建大量相似角色),精细化权限控制难实现。 此外,这种缺乏上下文支持(如时间、地点等)也难应对越来越复杂的网络攻击。

实际应用中,由于RBAC管理成本相对较低,适用于大多数组织结构化的权限需求,尤其适用于组织结构清晰、相对稳定以及岗位职责明确的传统企业权限体系中。在更动态和复杂的环境中,可以考虑其他访问控制模型,如ABAC和ACL来补充RBAC的不足。

然而,需注意的是,企业大多数由应用程序开发人员编写的 RBAC 实现仅限于简单的角色成员资格检查,而没有任何权限概念。

这种做法将权限控制逻辑固化在代码中,角色与权限脱钩。一旦角色变更需修改代码,增加维护负担。过程中,还存在审计难,权限透明度低,安全隐患大等问题。

这也是为什么企业亟需实现统一权限治理,在加强权限管控能力的同时,有效规避固有应用系统程序中存在的权限管理漏洞。

三、ABAC:以属性为基础的动态控制

ABAC(Attribute-Based Access Control)是基于“属性”进行权限判定,属性包括用户属性(如职位、年龄)、资源属性(如数据等级)、环境属性(如访问时间、设备类型)等。

它的核心是通过策略规则组合这些属性进行访问判断。

NIST 将 ABAC 定义为一种访问控制方法,在这种方法中,根据分配的主体属性、环境条件以及用这些属性和条件指定的一组策略,批准或拒绝主体对对象进行操作的请求。

这样的权限模型在灵活性和精细的访问控制方面具有相当大的优势,特别适用于动态环境和复杂、细粒度权限需求的场景。

例如,可以根据需要设置精细化且动态的策略规则——销售部经理在工作日9~18点才能访问CRM......

然而,它可能需要更多的管理和配置工作,例如,在定义权限的时候,用户和对象之间的关系无法可视化,不易审计;

如果规则设计复杂或混乱,对于管理员来说,维护和跟踪会很麻烦。尤其是一旦规则多,容易产生“规则爆炸”现象。此外,实时策略评估开销大,可能会影响性能。

因此,选择RBAC还是ABAC取决于组织的具体需求和环境。具体来说,ABAC更适用于多系统、多业务、多角色、多环境变量的复杂权限需求,如金融、医疗、大型平台等。

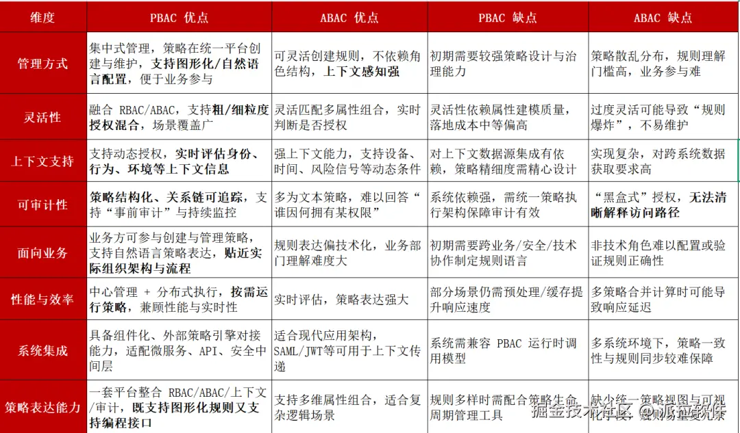
四、PBAC:企业级现代化权限管理框架

PBAC(Policy-Based Access Control)是一种融合RBAC和ABAC优势的策略驱动型权限管理模型,可在一个框架中按需自动部署合适授权策略(粗/细粒度混用),强调“集中策略定义 + 分布式实时执行 + 业务友好界面”。

NIST 800-162:访问控制机制示例(图片源于互联网,侵删)

它不仅支持角色与属性组合的权限策略,还提供图形化界面与自然语言建模,业务人员和应用负责人可无需编程即可创建、调整策略,让业务人员也能参与权限策略制定,而不必依赖开发人员,提高响应速度与业务灵活性。

所有访问策略由统一界面定义与管理,确保策略一致性与可审计性;在多个系统与平台中,可灵活部署、实时执行,适应现代微服务、API、SaaS架构。

此外,根据用户身份、资源类型、上下文(如风险信号、时间、位置等)动态判断是否授权,是实现“零信任安全模型”的关键技术能力。

总体而言,PBAC不是替代RBAC或ABAC,而是通过整合二者、提供灵活的策略表达、集中与分布式协同执行,成为现代身份与访问控制(IAM)体系的核心引擎。

五、趋势洞察:不是“二选一”,而是“融合共建”

从当前发展趋势看,企业不再将RBAC与ABAC视为二选一的对立模型,而是结合使用。

例如,RBAC + ABAC 混合模式——整合 RBAC 的结构性与审计性 + ABAC 的灵活性与上下文感知能力,通过ABAC的属性动态分配角色,再用RBAC做权限控制。

甚至向PBAC演进,形成统一的“策略引擎 + 动态执行 + 权限可视”的现代授权体系。 尤其是随着AI、特别是大模型(如ChatGPT、DEEPSEEK)与企业系统深度融合,权限管理面临着前所未有的新挑战。

AI时代的授权逻辑,不再只是“人对资源”的静态映射,而是扩展为“人 + AI代理 + 数据 + 操作上下文”的多维组合。此时,PBAC授权模型的优势就尤为显著了:

支持“人-AI-资源”三元关系授权: 可通过策略定义“某类AI Agent 在什么上下文可调用哪些资源”;
风险感知决策: 结合AI行为检测、请求意图分析等上下文,做出实时权限判断;
业务参与策略定义: 通过图形化策略界面,业务团队可定义“某类AI仅在工作日白天可用”;
零信任落地基础: PBAC提供“动态+细粒度+最小权限”授权机制,是零信任架构中AI访问控制的关键组件;
强化审计追踪: 可实现对AI请求链的追溯与风险分析,支撑合规。

派拉软件建议,企业可尽快引入PBAC授权中台,作为AI系统的“权限大脑”,统一管理AI行为权限策略;将AI Agent 视作“特殊身份”,配置专属角色、操作范围与限制;

结合风险评分模型,对AI行为与请求背景进行评估,动态调整权限(如高风险任务仅限人工审批);做好“人-机协同”权限隔离,AI辅助操作必须与人工执行在权限模型上有明确区分与授权路径......

权限模型不只是控制,更是AI时代的业务治理能力。不同的模型适用于不同的业务复杂度和安全诉求。

企业应根据系统规模、用户属性多样性、合规需求等因素,选择合适的权限模型,构建“可管理、可控、可审计”的访问控制体系。

未来, “以身份为核心、以策略为引擎、以风险为基准”的智能权限体系,是实现“人机共治”的安全架构基础。