一次完整的容器创建过程:从YAML到Pod运行

364 阅读4分钟

我们在使用 Kubernetes 时,经常会写一份 Deployment 或 Pod 的 YAML 文件,执行一条 kubectl apply -f 命令,短短几秒钟,一个容器就运行起来了。

这背后到底发生了什么?YAML 文件里的定义,是如何一步步转化为一个运行中的 Pod?Kubernetes 又如何调用底层容器运行时,将镜像拉起并运行?

本文从一个开发者常见的操作出发,拆解整个过程,带你理解 Kubernetes 背后这套强大而精密的机制。


一、从 YAML 到 Kubernetes API Server

我们以一个最简单的 Pod 配置为例:

apiVersion: v1
kind: Pod
metadata:
  name: demo-pod
spec:
  containers:
    - name: app
      image: nginx:latest

当你执行命令:

kubectl apply -f pod.yaml

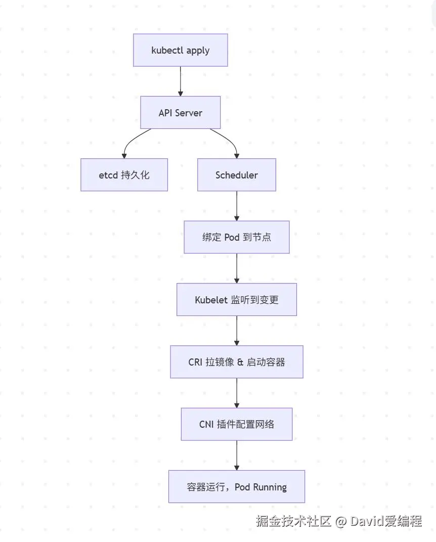
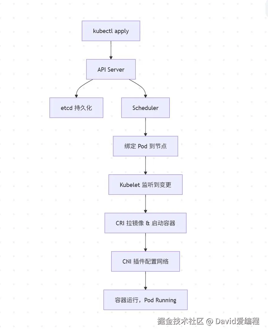
发生的第一件事,其实是 kubectl 把这段 YAML 解析成结构化的 JSON 对象,并调用 Kubernetes 的 RESTful API,把它发送给 API Server。

流程如下:

此时,Pod 资源只是一段存储在 etcd 中的数据,尚未被实际调度执行。


二、Scheduler:决定 Pod 应该跑在哪个节点上

API Server 接收到 Pod 请求后,Pod 对象会先处于 Pending 状态,因为它还没被调度。

这时,调度器(Scheduler)会启动工作:

  1. 过滤:从所有 Node 中筛选出满足要求的节点(如资源够用、taint 允许、selector 匹配等)
  2. 打分:对符合条件的节点打分,通常根据负载、拓扑等策略决定
  3. 绑定:选出最佳节点,调用 API Server 把 Pod 绑定到该节点

绑定过程通过写入一个字段 spec.nodeName 来实现,也仍是数据操作:

spec:
  nodeName: node-1

至此,Pod 被分配到了某个具体的 Node 上,但容器还未开始启动。


三、Kubelet 接管调度结果,启动容器

每个 Node 上都运行着一个 Kubelet 组件,它会不断向 API Server 查询与自己相关的 Pod 信息。一旦发现有新绑定到自己的 Pod,Kubelet 就开始执行以下动作:

  1. 拉取镜像(如果本地不存在)
  2. 为容器分配资源、挂载卷、配置网络
  3. 通过容器运行时(Container Runtime)启动容器

这里涉及另一个重要角色:Container Runtime Interface (CRI) ,Kubelet 并不直接启动容器,而是通过 CRI 与底层的容器运行时通信,如:

  • containerd
  • CRI-O
  • 早期的 Docker shim(已弃用)

Kubelet 调用容器运行时的流程大致如下:

容器启动成功后,Kubelet 会定期汇报 Pod 状态给 API Server,Pod 状态从 Pending 变为 Running。


四、CNI 插件:配置网络连接

启动容器的过程中,还有一个至关重要的环节——网络配置。

Kubernetes 使用 CNI(Container Network Interface)插件 为每个 Pod 分配 IP,并将它接入虚拟网络。整个流程如下:

  1. Kubelet 请求 CNI 插件为 Pod 分配 IP
  2. CNI 插件创建虚拟网卡、配置路由、桥接或 VXLAN 隧道
  3. 分配到的 IP 写入 Pod 的 network namespace 中
  4. 网络就绪,Pod 可通信

主流的 CNI 插件包括 Flannel、Calico、Cilium、Weave 等,它们各自实现了不同的网络策略与路由机制。


五、Pod 启动完成,进入就绪状态

至此,一个完整的 Pod 已经启动成功。回顾整个流程:

我们常说的“创建 Pod”看似一行命令,其实背后涉及了 API 通信、调度逻辑、镜像拉取、容器运行、网络配置等多个模块的协同运作。


六、为什么了解这些流程很重要?

  • 排查问题:知道哪些阶段可能失败,才能有针对性地检查日志
  • 优化性能:调度器策略、镜像预拉、网络插件选择都可能影响启动速度
  • 安全治理:CRI 与网络配置也是安全风险的入口,理解细节有助于加固
  • 架构扩展:开发自定义控制器或调度器时,需要精通这些底层机制

在生产环境中,如果 Pod 卡在 Pending、镜像拉取失败、网络异常等问题层出不穷,这些知识可以帮你快速定位并解决问题。


七、总结:一图胜千言


后记

每次运行 kubectl apply -f,都是对 Kubernetes 背后复杂系统的一次“触发”。从声明式 YAML 到容器真正启动,中间跨越多个组件协同、状态流转和底层调用。

这不是一场魔法,而是一套精密的工程。理解它,才是掌控它的开始。