Redis:五种数据类型及应用场景解析

292 阅读20分钟

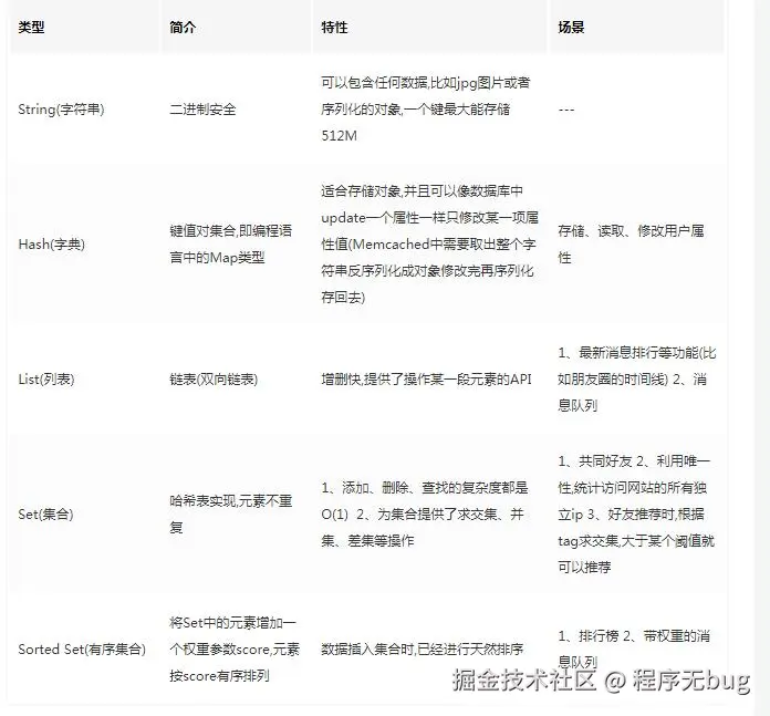
 Redis支持5种数据类型:string(字符串),hash(哈希),list(列表),set(集合)及zset(sorted set:有序集合)。何时使用Redis呢?

先通过一张图了解下Redis内部内存管理中是如何描述这些不同数据类型的:

​编辑

首先Redis内部使用一个redisObject对象来表示所有的key和value,redisObject最主要的信息如上图所示:type代表一个value对象具体是何种数据类型,encoding是不同数据类型在redis内部的存储方式,比如:type=string代表value存储的是一个普通字符串,那么对应的encoding可以是raw或者是int,如果是int则代表实际redis内部是按数值型类存储和表示这个字符串的,当然前提是这个字符串本身可以用数值表示,比如:"123" "456"这样的字符串。

这里需要特殊说明一下vm字段,只有打开了Redis的虚拟内存功能,此字段才会真正的分配内存,该功能默认是关闭状态的。通过上图我们可以发现Redis使用redisObject来表示所有的key/value数据是比较浪费内存的,当然这些内存管理成本的付出主要也是为了给Redis不同数据类型提供一个统一的管理接口,实际作者也提供了多种方法帮助我们尽量节省内存使用,我们随后会具体讨论。

string 是 redis 最基本的类型,你可以理解成与 Memcached 一模一样的类型,一个 key 对应一个 value。value其实不仅是String,也可以是数字。string 类型是二进制安全的。意思是 redis 的 string 可以包含任何数据。比如jpg图片或者序列化的对象。string 类型是 Redis 最基本的数据类型,string 类型的值最大能存储 512MB。

常用命令:get、set、incr、decr、mget等。

应用场景:String是最常用的一种数据类型,普通的key/ value 存储都可以归为此类,即可以完全实现目前 Memcached 的功能,并且效率更高。还可以享受Redis的定时持久化,操作日志及 Replication等功能。除了提供与 Memcached 一样的get、set、incr、decr 等操作外,Redis还提供了下面一些操作:

使用场景:常规key-value缓存应用。常规计数: 微博数, 粉丝数。 实现方式:String在redis内部存储默认就是一个字符串,被redisObject所引用,当遇到incr,decr等操作时会转成数值型进行计算,此时redisObject的encoding字段为int。

redis 127.0.0.1:6379> SET name "runoob"

"OK" redis 127.0.0.1:6379> GET name

"runoob"

在以上实例中我们使用了 Redis 的 SET 和 GET 命令。键为 name,对应的值为 runoob。 注意:一个键最大能存储512MB。

Hash 是一个键值(key => value)对集合。Redis hash 是一个 string 类型的 field 和 value 的映射表,hash 特别适合用于存储对象。 常用命令:hget,hset,hgetall 等。 应用场景:我们简单举个实例来描述下Hash的应用场景,比如我们要存储一个用户信息对象数据,包含以下信息:

用户ID为查找的key,存储的value用户对象包含姓名,年龄,生日等信息,如果用普通的key/value结构来存储,主要有以下2种存储方式:

​编辑

第一种方式将用户ID作为查找key,把其他信息封装成一个对象以序列化的方式存储,这种方式的缺点是,增加了序列化/反序列化的开销,并且在需要修改其中一项信息时,需要把整个对象取回,并且修改操作需要对并发进行保护,引入CAS等复杂问题。

​编辑

第二种方法是这个用户信息对象有多少成员就存成多少个key-value对儿,用用户ID+对应属性的名称作为唯一标识来取得对应属性的值,虽然省去了序列化开销和并发问题,但是用户ID为重复存储,如果存在大量这样的数据,内存浪费还是非常可观的。

那么Redis提供的Hash很好的解决了这个问题,Redis的Hash实际是内部存储的Value为一个HashMap,并提供了直接存取这个Map成员的接口,如下图:

​编辑

也就是说,Key仍然是用户ID, value是一个Map,这个Map的key是成员的属性名,value是属性值,这样对数据的修改和存取都可以直接通过其内部Map的Key(Redis里称内部Map的key为field), 也就是通过 key(用户ID) + field(属性标签) 就可以操作对应属性数据了,既不需要重复存储数据,也不会带来序列化和并发修改控制的问题,很好的解决了问题。

这里同时需要注意,Redis提供了接口(hgetall)可以直接取到全部的属性数据,但是如果内部Map的成员很多,那么涉及到遍历整个内部Map的操作,由于Redis单线程模型的缘故,这个遍历操作可能会比较耗时,而另其它客户端的请求完全不响应,这点需要格外注意。 使用场景:存储部分变更数据,如用户信息等。 实现方式:上面已经说到Redis Hash对应Value内部实际就是一个HashMap,实际这里会有2种不同实现,这个Hash的成员比较少时Redis为了节省内存会采用类似一维数组的方式来紧凑存储,而不会采用真正的HashMap结构,对应的value redisObject的encoding为zipmap,当成员数量增大时会自动转成真正的HashMap,此时encoding为ht。

redis> HSET myhash field1 "Hello" field2 "World"

"OK" redis> HGET myhash field1

"Hello" redis> HGET myhash field2

"World"

实例中我们使用了 Redis HMSET, HGET 命令,HMSET 设置了两个 field=>value 对, HGET 获取对应 field 对应的 value。每个 hash 可以存储 232 -1 键值对(40多亿)。

list 列表是简单的字符串列表,按照插入顺序排序。你可以添加一个元素到列表的头部(左边)或者尾部(右边)。

常用命令:lpush(添加左边元素),rpush,lpop(移除左边第一个元素),rpop,lrange(获取列表片段,LRANGE key start stop)等。

应用场景:Redis list的应用场景非常多,也是Redis最重要的数据结构之一,比如twitter的关注列表,粉丝列表等都可以用Redis的list结构来实现。

List 就是链表,相信略有数据结构知识的人都应该能理解其结构。使用List结构,我们可以轻松地实现最新消息排行等功能。List的另一个应用就是消息队列, 可以利用List的PUSH操作,将任务存在List中,然后工作线程再用POP操作将任务取出进行执行。Redis还提供了操作List中某一段的api,你可以直接查询,删除List中某一段的元素。

实现方式:Redis list的实现为一个双向链表,即可以支持反向查找和遍历,更方便操作,不过带来了部分额外的内存开销,Redis内部的很多实现,包括发送缓冲队列等也都是用的这个数据结构。

Redis的list是每个子元素都是String类型的双向链表,可以通过push和pop操作从列表的头部或者尾部添加或者删除元素,这样List即可以作为栈,也可以作为队列。 获取越接近两端的元素速度越快,但通过索引访问时会比较慢。

使用场景: 消息队列系统:使用list可以构建队列系统,使用sorted set甚至可以构建有优先级的队列系统。比如:将Redis用作日志收集器,实际上还是一个队列,多个端点将日志信息写入Redis,然后一个worker统一将所有日志写到磁盘。

取最新N个数据的操作:记录前N个最新登陆的用户Id列表,超出的范围可以从数据库中获得。

比如微博: 在Redis中我们的最新微博ID使用了常驻缓存,这是一直更新的。但是我们做了限制不能超过5000个ID,因此我们的获取ID函数会一直询问Redis。只有在start/count参数超出了这个范围的时候,才需要去访问数据库。我们的系统不会像传统方式那样“刷新”缓存,Redis实例中的信息永远是一致的。SQL数据库(或是硬盘上的其他类型数据库)只是在用户需要获取“很远”的数据时才会被触发,而主页或第一个评论页是不会麻烦到硬盘上的数据库了。

redis 127.0.0.1:6379> lpush runoob redis

(integer) 1 redis 127.0.0.1:6379> lpush runoob mongodb

(integer) 2 redis 127.0.0.1:6379> lpush runoob rabitmq

(integer) 3 redis 127.0.0.1:6379> lrange runoob 0 10

  1. "rabitmq"

  2. "mongodb"

  3. "redis" redis 127.0.0.1:6379>

列表最多可存储 232 - 1 元素 (4294967295, 每个列表可存储40多亿)。

set 是string类型的无序集合。集合是通过hashtable实现的,概念和数学中个的集合基本类似,可以交集,并集,差集等等,set中的元素是没有顺序的。所以添加,删除,查找的复杂度都是O(1)。

sadd 命令:添加一个 string 元素到 key 对应的 set 集合中,成功返回1,如果元素已经在集合中返回 0,如果 key 对应的 set 不存在则返回错误。

常用命令:sadd,spop,smembers,sunion 等。

应用场景:Redis set对外提供的功能与list类似是一个列表的功能,特殊之处在于set是可以自动排重的,当你需要存储一个列表数据,又不希望出现重复数据时,set是一个很好的选择,并且set提供了判断某个成员是否在一个set集合内的重要接口,这个也是list所不能提供的。

Set 就是一个集合,集合的概念就是一堆不重复值的组合。利用Redis提供的Set数据结构,可以存储一些集合性的数据。

案例:在微博中,可以将一个用户所有的关注人存在一个集合中,将其所有粉丝存在一个集合。Redis还为集合提供了求交集、并集、差集等操作,可以非常方便的实现如共同关注、共同喜好、二度好友等功能,对上面的所有集合操作,你还可以使用不同的命令选择将结果返回给客户端还是存集到一个新的集合中。

实现方式: set 的内部实现是一个 value永远为null的HashMap,实际就是通过计算hash的方式来快速排重的,这也是set能提供判断一个成员是否在集合内的原因。

使用场景: ①交集,并集,差集:(Set)

②获取某段时间所有数据去重值 这个使用Redis的set数据结构最合适了,只需要不断地将数据往set中扔就行了,set意为集合,所以会自动排重。

注意:以上实例中 rabitmq 添加了两次,但根据集合内元素的唯一性,第二次插入的元素将被忽略。集合中最大的成员数为 232 - 1(4294967295, 每个集合可存储40多亿个成员)。

zset 和 set 一样也是string类型元素的集合,且不允许重复的成员。 *zadd 命令:*添加元素到集合,元素在集合中存在则更新对应score。 常用命令:zadd,zrange,zrem,zcard等

使用场景:Redis sorted set的使用场景与set类似,区别是set不是自动有序的,而sorted set可以通过用户额外提供一个优先级(score)的参数来为成员排序,并且是插入有序的,即自动排序。当你需要一个有序的并且不重复的集合列表,那么可以选择sorted set数据结构,比如twitter 的public timeline可以以发表时间作为score来存储,这样获取时就是自动按时间排好序的。和Set相比,Sorted Set关联了一个double类型权重参数score,使得集合中的元素能够按score进行有序排列,redis正是通过分数来为集合中的成员进行从小到大的排序。zset的成员是唯一的,但分数(score)却可以重复。比如一个存储全班同学成绩的Sorted Set,其集合value可以是同学的学号,而score就可以是其考试得分,这样在数据插入集合的时候,就已经进行了天然的排序。另外还可以用Sorted Set来做带权重的队列,比如普通消息的score为1,重要消息的score为2,然后工作线程可以选择按score的倒序来获取工作任务。让重要的任务优先执行。

实现方式:Redis sorted set的内部使用HashMap和跳跃表(SkipList)来保证数据的存储和有序,HashMap里放的是成员到score的映射,而跳跃表里存放的是所有的成员,排序依据是HashMap里存的score,使用跳跃表的结构可以获得比较高的查找效率,并且在实现上比较简单。

各个数据类型应用场景:

​编辑

Redis在很多方面与其他数据库解决方案不同:它使用内存提供主存储支持,而仅使用硬盘做持久性的存储;它的数据模型非常独特,用的是单线程。另一个大区别在于,你可以在开发环境中使用Redis的功能,但却不需要转到Redis。

转向Redis当然也是可取的,许多开发者从一开始就把Redis作为首选数据库;但设想如果你的开发环境已经搭建好,应用已经在上面运行了,那么更换数据库框架显然不那么容易。另外在一些需要大容量数据集的应用,Redis也并不适合,因为它的数据集不会超过系统可用的内存。所以如果你有大数据应用,而且主要是读取访问模式,那么Redis并不是正确的选择。

然而我喜欢Redis的一点就是你可以把它融入到你的系统中来,这就能够解决很多问题,比如那些你现有的数据库处理起来感到缓慢的任务。这些你就可以通过Redis来进行优化,或者为应用创建些新的功能。在本文中,我就想探讨一些怎样将Redis加入到现有的环境中,并利用它的原语命令等功能来解决 传统环境中碰到的一些常见问题。在这些例子中,Redis都不是作为首选数据库。

1、显示最新的项目列表 下面这个语句常用来显示最新项目,随着数据多了,查询毫无疑问会越来越慢。

在微博应用中,“列出最新的回复”之类的查询非常普遍,这通常会带来可扩展性问题。这令人沮丧,因为项目本来就是按这个顺序被创建的,但要输出这个顺序却不得不进行排序操作。

类似的问题就可以用Redis来解决。比如说,我们的一个微博应用想要列出用户贴出的最新20条评论。在最新的评论边上我们有一个“显示全部”的链接,点击后就可以获得更多的评论。

我们假设数据库中的每条评论都有一个唯一的递增的ID字段。我们可以使用分页来制作主页和评论页,使用Redis的模板,每次新评论发表时,我们会将它的ID添加到一个Redis列表:

我们将列表裁剪为指定长度,因此Redis只需要保存最新的5000条评论:

每次我们需要获取最新评论的项目范围时,我们调用一个函数来完成(使用伪代码):

FUNCTION get_latest_comments(start, num_items):

id_list = redis.lrange("latest.comments",start,start+num_items - 1)

IF id_list.length < num_items

id_list = SQL_DB("SELECT ... ORDER BY time LIMIT ...")

END

RETURN id_list

END

这里我们做的很简单。在Redis中我们的最新ID使用了常驻缓存,这是一直更新的。但是我们做了限制不能超过5000个ID,因此我们的获取ID函数会一直询问Redis。只有在start/count参数超出了这个范围的时候,才需要去访问数据库。我们的系统不会像传统方式那样“刷新”缓存,Redis实例中的信息永远是一致的。SQL数据库(或是硬盘上的其他类型数据库)只是在用户需要获取“很远”的数据时才会被触发,而主页或第一个评论页是不会麻烦到硬盘上的数据库了。

2、删除与过滤

我们可以使用LREM来删除评论。如果删除操作非常少,另一个选择是直接跳过评论条目的入口,报告说该评论已经不存在。

有些时候你想要给不同的列表附加上不同的过滤器。如果过滤器的数量受到限制,你可以简单的为每个不同的过滤器使用不同的Redis列表。毕竟每个列表只有5000条项目,但Redis却能够使用非常少的内存来处理几百万条项目。

3、排行榜相关

另一个很普遍的需求是各种数据库的数据并非存储在内存中,因此在按得分排序以及实时更新这些几乎每秒钟都需要更新的功能上数据库的性能不够理想。 典型的比如那些在线游戏的排行榜,比如一个Facebook的游戏,根据得分你通常想要:

这些操作对于Redis来说小菜一碟,即使你有几百万个用户,每分钟都会有几百万个新的得分。 模式是这样的,每次获得新得分时,我们用这样的代码:

ZADD leaderboard 你可能用userID来取代username,这取决于你是怎么设计的。 得到前100名高分用户很简单:ZREVRANGE leaderboard 0 99。 用户的全球排名也相似,只需要:ZRANK leaderboard 。

4、按照用户投票和时间排序

排行榜的一种常见变体模式就像Reddit或Hacker News用的那样,新闻按照类似下面的公式根据得分来排序:

因此用户的投票会相应的把新闻挖出来,但时间会按照一定的指数将新闻埋下去。下面是我们的模式,当然算法由你决定。

模式是这样的,开始时先观察那些可能是最新的项目,例如首页上的1000条新闻都是候选者,因此我们先忽视掉其他的,这实现起来很简单。

每次新的新闻贴上来后,我们将ID添加到列表中,使用LPUSH + LTRIM,确保只取出最新的1000条项目。

有一项后台任务获取这个列表,并且持续的计算这1000条新闻中每条新闻的最终得分。计算结果由ZADD命令按照新的顺序填充生成列表,老新闻则被清除。这里的关键思路是排序工作是由后台任务来完成的。

5、处理过期项目

另一种常用的项目排序是按照时间排序。我们使用unix时间作为得分即可。 模式如下:

6、计数

Redis是一个很好的计数器,这要感谢INCRBY和其他相似命令。 我相信你曾许多次想要给数据库加上新的计数器,用来获取统计或显示新信息,但是最后却由于写入敏感而不得不放弃它们。 现在使用Redis就不需要再担心了。有了原子递增(atomic increment),你可以放心的加上各种计数,用GETSET重置,或者是让它们过期。 例如这样操作:

你可以计算出最近用户在页面间停顿不超过60秒的页面浏览量,当计数达到比如20时,就可以显示出某些条幅提示,或是其它你想显示的东西。

7、特定时间内的特定项目

另一项对于其他数据库很难,但Redis做起来却轻而易举的事就是统计在某段特点时间里有多少特定用户访问了某个特定资源。比如我想要知道某些特定的注册用户或IP地址,他们到底有多少访问了某篇文章。 每次我获得一次新的页面浏览时我只需要这样做:

当然你可能想用unix时间替换day1,比如time()-(time()%3600*24)等等。 想知道特定用户的数量吗?只需要使用 SCARD page:day1:<page_id>

需要测试某个特定用户是否访问了这个页面?

8、实时分析正在发生的情况,用于数据统计与防止垃圾邮件等

我们只做了几个例子,但如果你研究Redis的命令集,并且组合一下,就能获得大量的实时分析方法,有效而且非常省力。使用Redis原语命令,更容易实施垃圾邮件过滤系统或其他实时跟踪系统。

9、Pub/Sub

Redis的Pub/Sub非常非常简单,运行稳定并且快速。支持模式匹配,能够实时订阅与取消频道。

10、队列

你应该已经注意到像list push和list pop这样的Redis命令能够很方便的执行队列操作了,但能做的可不止这些:比如Redis还有list pop的变体命令,能够在列表为空时阻塞队列。

现代的互联网应用大量地使用了消息队列(Messaging)。消息队列不仅被用于系统内部组件之间的通信,同时也被用于系统跟其它服务之间的交互。消息队列的使用可以增加系统的可扩展性、灵活性和用户体验。非基于消息队列的系统,其运行速度取决于系统中最慢的组件的速度(注:短板效应)。而基于消息队列可以将系统中各组件解除耦合,这样系统就不再受最慢组件的束缚,各组件可以异步运行从而得以更快的速度完成各自的工作。

此外,当服务器处在高并发操作的时候,比如频繁地写入日志文件。可以利用消息队列实现异步处理。从而实现高性能的并发操作。

11、缓存

Redis的缓存部分值得写一篇新文章,我这里只是简单的说一下。Redis能够替代memcached,让你的缓存从只能存储数据变得能够更新数据,因此你不再需要每次都重新生成数据了。