🫵记一次协助排查问题(COLA架构)

272 阅读3分钟

一、背景

背景:7.14 周一常规发版,本次发版需求中包含:查询交易账单下沉,查询交易记录调用交易中心的 Dubbo 接口。 就当一切按部就班时,在预发环境验收时:发现在国际环境下,切换语言无法展示英文。

🌰如下交易状态、交易类型,需展示英文。 image.png

发现有这个问题,直接上12楼找交易中心对应的开发同学核实。

发现他在看其他线上问题,还得等。。。

向这个同学反馈了这个问题后,他查看了下代码:发现这块代码并没有处理国际化,只是将底层接口透出罢了,但底层方法是支持国际化的。

image.png

因为是复用底层方法,只是没有对外开语言,让他先根据站点来判断,国际区的就直接返回英文。

  • 从上下文中获取当前站点信息(ThreadLocal)
  • 判断当前环境,如果是国内环境则适用中文
SiteEnum siteEnum = Context.getSite();
if (siteEnum == SiteEnum.CN) {
  Context.setLang("zh");
} else {
  Context.setLang("en");
}

待发布到测试环境后,再测试一把。


(1)发现问题:请求不稳定

当测试环境发布完成后,以为解决了,但请求几次发现请求不稳定,中英文在那互相切换。

image.png

根据当前请求现象,有几个排查方向:

  1. 测试环境中有多个 pod,可能存在旧的 pod 没有被 kill,还在提供访问
  2. 有人本地启动应用,直连测试环境,dubbo 服务注册上了,并提供服务
  3. 代码写的有问题

🧭方向一:有人本地启动应用

这个好解决:

  1. 问可能负责这个应用的相关人员,均没有本地启动

  2. 查看 dubbo provider 的 ip,都是容器内部网络

这个可以排查。

image.png

🧭方向二:多个 pod 问题

排查了多个环境,发现均已经部署到最新的分支了。

应该不会存在 旧 pod 未 killed 情况。

为以防万一,还是跟运维沟通,帮忙再 k8s 里查看是否存在旧的 pod。


🧭方向三:代码问题

跟这个开发同学,再度 review 了他所写代码,所新增的内容并没有什么问题。


(2)解决问题

针对有问题的请求,直接分析其链路,到底是请求到哪?

排查过程遇到问题:

  1. traceId关联不上:直接拿应用服务(HTTP)的 traceId,不能直接到交易中心服务去查询

那就取这次 dubbo 的请求返回的 traceId,只需要在加个日志: image.png

取得打印的日志中的 traceid:c14d60dcb09940c0aebfa1e41de28c70

直接在 sls日志平台搜索: image.png

Tips:不要加筛选,直接查询

最后发现是 bill-center-task 这个服务在提供 dubbo 服务,但这个服务是用于后台任务处理的。

  • 不应该对外提供服务的。

看下项目工程:一个工程(git仓库)部署为 2 应用:

  1. bill-center是对外提供服务的。
  2. bill-center-task是用于后台任务处理,DTS 处理。

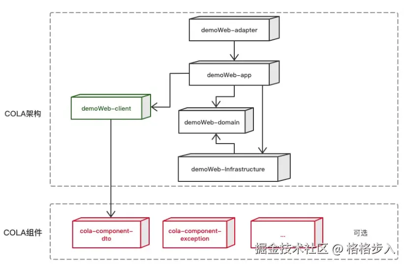
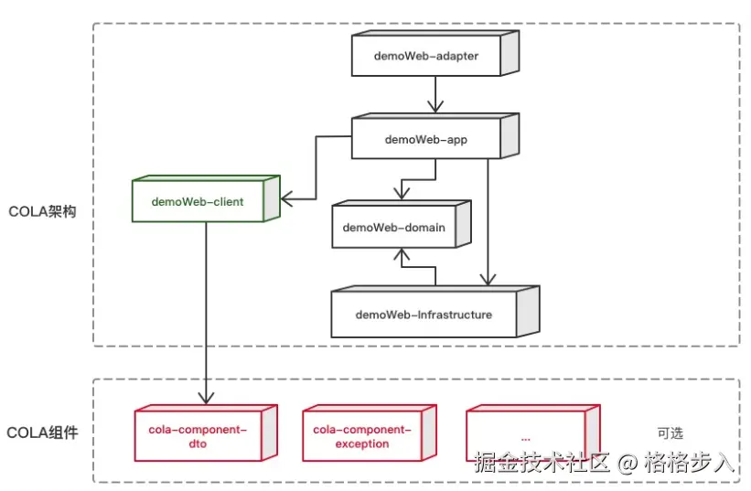
工程采用 DDD模式中的 COLA 框架

image.png

问题显而易见了,这位开发同学将 dubbo 接口方法写在了 app 层:导致 task 模块也扫描到对应的 dubbo 服务了,从而对外提供服务。

解决:将对应的 dubbo 接口移动到对应模块的 adapter 层就可以。 


二、小结

因为此次排查挺浪费时间的,所以记录下,其中原因有二

  1. 测试环境部署时间长:需要等部署好再调试排查
  2. 代码规范:缺乏深刻的认知和经验,并且没有第二人 review code

好的框架可以减少工程复杂度,但相应的开发人员需具备相应的认知和经验。