深入解析单体框架中的 Session 机制实现流程

278 阅读4分钟

一、Session 机制的核心概念

Session 是一种服务器端状态管理机制,用于跟踪用户会话。它通过在客户端存储会话标识(Session ID),在服务器端存储用户状态数据,实现跨请求的用户状态保持。单体框架中,Session 的实现通常与框架生命周期深度集成。

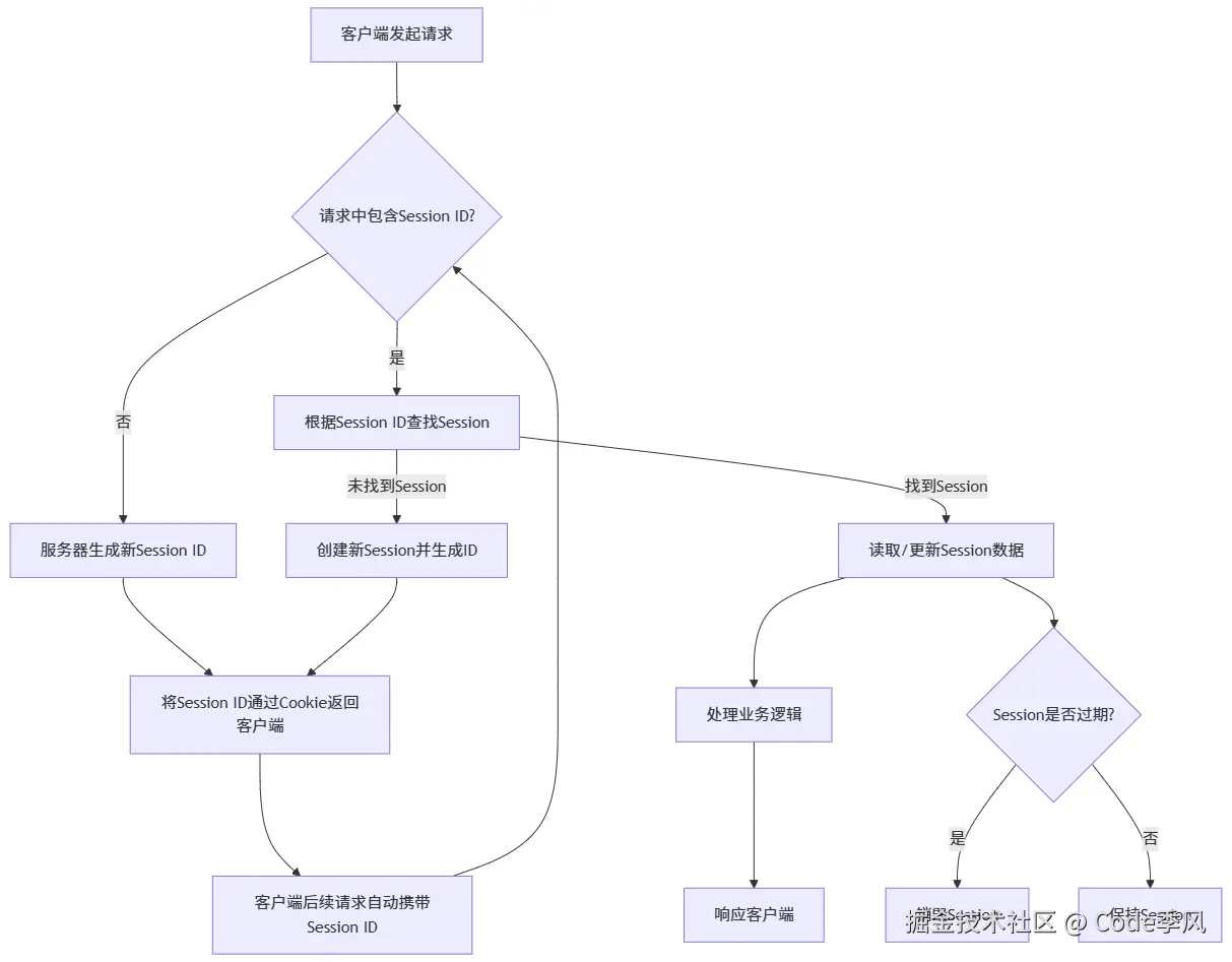
二、Session 机制的核心流程

在单体框架(如单机部署的 Web 应用)中,Session 机制的实现主要依赖于以下步骤:

  1. 用户首次访问

    • 客户端发起请求(例如访问登录页面)。
    • 服务器检查请求中是否包含 Session ID(通过 Cookie 或 URL 参数)。
    • 如果没有找到 Session ID,服务器会创建一个新的 Session,并生成唯一的 Session ID。
  2. Session ID 传递

    • 服务器将生成的 Session ID 通过 Set-Cookie 响应头发送给客户端(通常存储为 Cookie)。
    • 客户端在后续请求中自动携带该 Session ID(通过 Cookie)。
  3. 服务器处理请求

    • 服务器接收到请求后,从请求中提取 Session ID。
    • 根据 Session ID 查找服务器内存(或存储介质)中对应的 Session 数据。
    • 如果找到匹配的 Session,服务器会根据业务逻辑更新或读取 Session 中的数据。
    • 如果未找到匹配的 Session,服务器可能创建新的 Session(或返回错误)。
  4. Session 过期与销毁

    • Session 通常有超时时间(例如 30 分钟),若用户长时间未活动,Session 会被服务器自动销毁。
    • 用户主动退出时,可以通过 invalidate() 方法手动销毁 Session。

流程图

​编辑

关键实现细节

  1. Session 存储位置

    • 在单体框架中,Session 通常存储在服务器内存中(例如 Java 的 HttpSession 对象)。
    • 也可以配置为存储在文件系统或数据库中(需手动配置持久化)。
  2. Session ID 生成

    • 服务器使用安全的随机算法生成唯一的 Session ID(例如 Java 的 java.security.SecureRandom)。
    • Session ID 通常是一个长字符串(如 5F4D57B8A3C1D2E9)。
  3. Session 数据管理

    • Session 是一个键值对集合(类似 HashMap),开发者可以存储用户信息(如登录状态、购物车内容)。

    • 示例代码(Java Servlet):

      // 获取 Session
      HttpSession session = request.getSession();
      // 存储数据
      session.setAttribute("user", user);
      // 读取数据
      User user = (User) session.getAttribute("user");
      // 销毁 Session
      session.invalidate();
      

三、Session 存储方式对比

存储方式优点缺点适用场景
内存存储速度极快,无需额外组件服务器重启数据丢失,无法共享小型单体应用,临时数据
文件存储实现简单,数据持久化并发性能差,文件管理复杂中小规模应用
数据库存储数据安全,支持持久化和共享读写性能较低,需额外数据库企业级应用
Redis/Memcached高性能,支持集群和分布式需要额外部署缓存服务高并发、大规模应用

四、单体框架中的 Session 安全设计

  1. Session ID 安全

    • 生成算法:使用强随机数(如 CSPRNG),避免预测
    • 传输加密:通过 HTTPS 传输,防止中间人攻击
    • 定期刷新:用户权限变更或长时间会话后刷新 Session ID
  2. 防固定攻击

    • 登录后强制生成新的 Session ID,替换登录前的 ID
    • 避免使用永久 Session(如 "记住我" 功能需单独处理)
  3. 数据加密与过滤

    • 敏感数据(如密码)不存入 Session
    • 存储数据时进行加密或哈希处理
    • 读取数据时进行合法性校验

五、典型框架中的 Session 实现示例

1. PHP 原生 Session
// 启动Session
session_start();
// 存储数据
$_SESSION['user'] = ['id' => 1, 'name' => '张三'];
// 读取数据
$user = $_SESSION['user'] ?? null;
// 销毁Session
session_destroy();

2. Java Servlet Session
// 获取Session(自动启动)
HttpSession session = request.getSession();
// 存储数据
session.setAttribute("user_id", 123);
// 读取数据
Integer userId = (Integer) session.getAttribute("user_id");
// 设置过期时间(分钟)
session.setMaxInactiveInterval(30);

3. Go 语言 Gin 框架(结合 gorilla/sessions)
package main

import (
    "github.com/gin-gonic/gin"
    "github.com/gorilla/sessions"
)

var store = sessions.NewCookieStore([]byte("your-secret-key"))

func main() {
    r := gin.Default()
    
    r.GET("/login", func(c *gin.Context) {
        // 获取Session
        session, _ := store.Get(c.Request, "user-session")
        // 存储用户信息
        session.Values["authenticated"] = true
        session.Values["user_id"] = 1
        session.Save(c.Request, c.Writer)
        c.JSON(200, gin.H{"message": "登录成功"})
    })
    
    r.Run()
}

六、单体框架与分布式系统的 Session 差异

  • 单体框架:Session 数据存储在单台服务器,无需考虑跨节点共享
  • 分布式系统:需额外处理 Session 共享(如通过 Redis 集群、Session 黏连等)

通过上述流程,单体框架实现了完整的 Session 机制,确保用户状态在多次请求间的可靠传递,同时通过存储策略和安全设计提升系统稳定性和安全性。

但是要注意这种机制只适合在单体框架中,如果在微服务中这种机制就不适用了,还会带来一些问题,我会在后面文章中讲解在微服务中该如何使用。

如果这篇文章对大家有帮助可以点赞关注,你的支持就是我的动力😊!