支付宝公示一批处罚,对车租赁商家出手了

107 阅读2分钟

大家好,我是小悟。

支付宝平台公示了对两轮和四轮车租赁商家的违规处置情况,涉及多家公司,包括暂停扣款新签功能、永久清退等措施。

这波操作,显然是平台对行业乱象的进一步规范,值得关注。

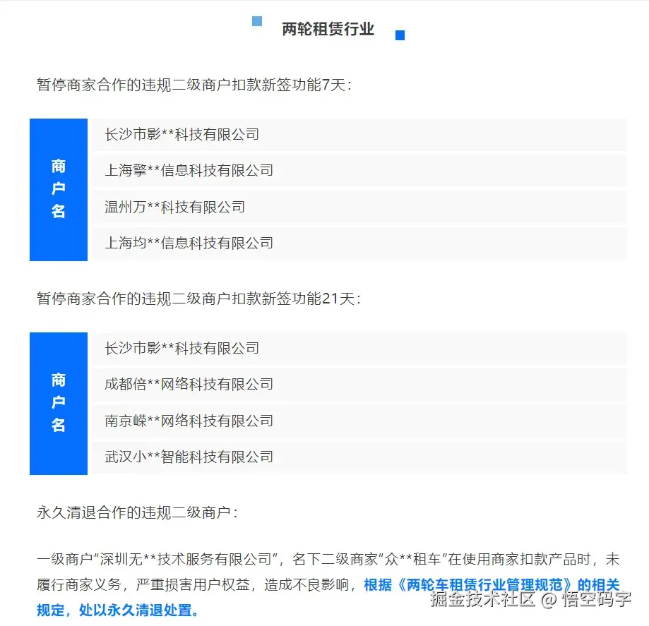
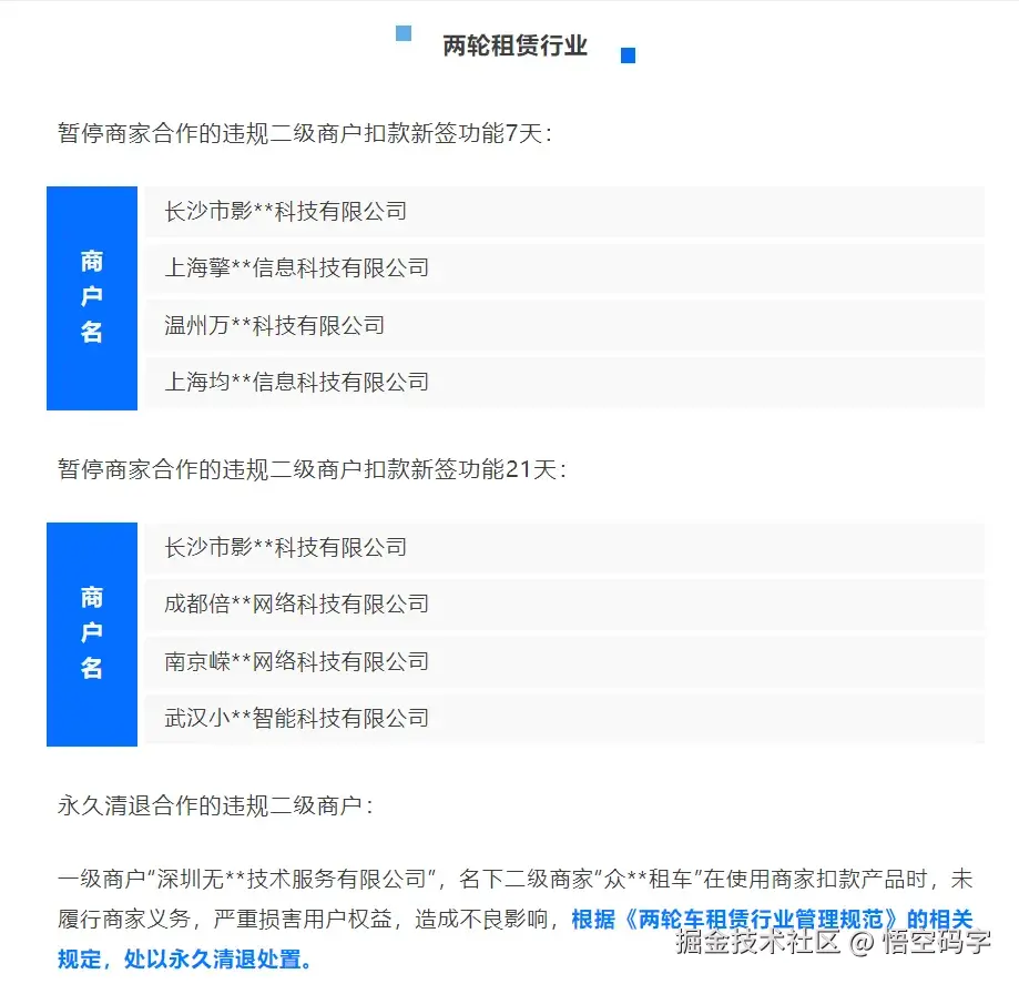
两轮车租赁

在两轮车租赁领域,支付宝对几家违规商家采取了扣款新签功能暂停的处罚,时间从7天到21天不等。

图片

从这次公示来看,支付宝对两轮车租赁商家的监管越来越严格,尤其是对那些不履行扣款义务、影响用户体验的商家,处罚力度明显加大。

四轮车租赁

四轮车租赁方面,支付宝同样出手整治,扣款新签功能暂停,部分商家被暂停7天,部分被暂停21天。

图片

支付宝明确表示,未来将持续对客诉率高于1%或违反管理规范的商家进行处罚。这意味着,平台不会容忍高投诉率的商家继续“带病运营”,行业门槛正在提高。

这次支付宝的整治行动,本质上是在推动行业向更健康的方向发展。无论是两轮还是四轮车租赁,过去几年都经历过野蛮生长阶段。

部分商家为了短期利益,忽视用户体验,甚至恶意扣款、逃避责任。这种行为不仅损害消费者权益,也会让整个行业的信誉受损。

图片

支付宝作为平台方,主动出手整治,对违规商家进行处罚,有助于筛选出真正靠谱的合作伙伴,让消费者用车更放心。

同时,这也给其他商家敲响警钟,合规经营才是长久之道,别想着钻空子。

图片

随着监管越来越严,那些靠“擦边球”生存的商家可能会逐渐被淘汰,而真正注重服务、重视用户体验的公司才能存活下来。对消费者来说,这无疑是好事。

图片

谢谢你看我的文章,既然看到这里了,如果觉得不错,随手点个赞、转发、在看三连吧,感谢感谢。那我们,下次再见。

您的一键三连,是我更新的最大动力,谢谢

山水有相逢,来日皆可期,谢谢阅读,我们再会

我手中的金箍棒,上能通天,下能探海