AI 助力网站出海:只靠聊天,做高颜值网站,你也行!

632 阅读9分钟

朋友好,我是赫兹! 一个探索网站出海生意的新手,上次分享了# 第一次赚美元!纯新手深度复盘网站出海,一文掌握全流程 之后,有朋友问我可以详细说说设计开发部分吗,今天我就来聊聊设计开发部分。

image.png

效果展示:v.douyin.com/k5htSz63Cug

今天我用4次与AI的对话,来让大家看看如何做出视频上的这个效果。

积木的方式看到AI 产品

现在已经有了这么多非常厉害的大模型基建,我们可以用一种新的眼光去看待这些大模型的能力,每一个大模型就像是一块积木, 用不同的积木组合起来,有无限多的可能,也可能有让你意想不到的化学反应。其实现在比较厉害的产品就是串联了好几个大模型的能力。

简单的AI 产品

套壳调用单一AI 模型的产品,比如吉卜力生图、Veo3 视频生成、实现简单,但是竞争较为激烈。

复杂的AI产品

组合调用多个AI模型的产品

  • 工作流形式(coze、n8n):将多个AI能力串联的产品,HeyGen
  • Agent形式:通过AI决定调用什么AI能力的产品,比如manus、lovart 这类产品技术实现起来稍微复杂,但竞争相对会小一些,反而更容易成功

顶级的AI产品

自研的AI能力,比如chatgpt、deepseek。

复刻项目

有了积木的思维之后,可以去看那些赚钱的产品,推荐去看toolify.ai 收入榜200-500的产品,个人可以开发完成,也有一个的收入规模,已经是验证了市场的。尝试去思考这些产品用了哪些AI积木。可以通过差异化竞争(做最简单版本、UI更完美、付费模式创新、增加新特性、解决差评问题)去做相应的产品

初期不知道这个产品用了哪些AI积木,可以直接问chatgpt, 后续熟练之后,你掌握的AI积木越来越多时,能够达到看见这个产品,就知道使用了哪些能力。你就像一个魔术师一样,看一眼别人的魔术,就知道他这个魔术是怎么变的。

AI积木选择

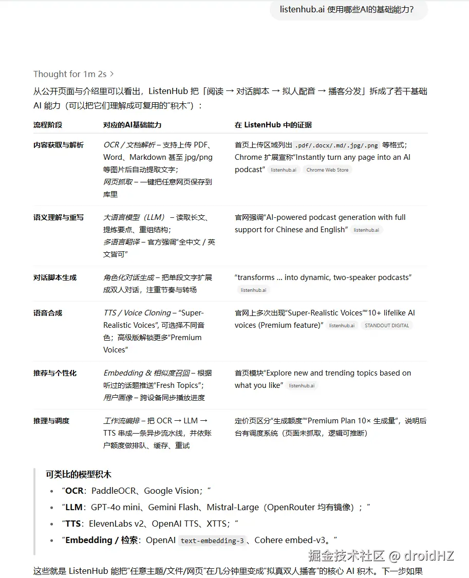
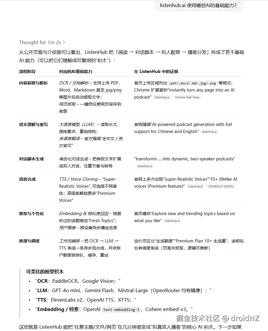
因为我比较喜欢听播客,这里我就想要知道listenhub.ai 用了哪些AI积木,就直接问ChatGpt "listenhub.ai 使用哪些AI的基础能力?" ,他一般就能给出相应可以复刻的AI能力。 image.png

你可以给出你的需求,指定平台,让给你推荐相关的AI 模型 常见模型平台

  • openrouter: 主要用他的文本模型
  • replicate : 主要用他的图片模型
  • 国内的话,可以考虑硅基流动
  • 另外再推荐一个比较便宜的模型:ismaque ,我在上面用chatgpt-4o 模型,比官方便宜不少。

我要复刻listenhub.ai,做一个简化版本的播客,主要能力输入一个主题,根据这个主题生成双人对话播客, 我只用replicate.ai 的API,你建议怎么实现? image.png

gpt 就会告诉你用到了哪些模型,不过我们直接网页播放,不做那么复杂,就不使用ffmpeg了。

但是我作为甲方觉得一套方案不好,需要多对比几套方案,再给出一些具体的要求,让推荐更符合我的场景。“Replicate 的对话模型和TTS模型各推荐5个,分别给出推荐理由和推荐值。注意:TTS模型需要支持中文的” image.png 确定合适的模型之后,你就可以去对应的平台找到相应的模型,测试一下调用效果。

形成需求文档

当你找到合适的AI积木之后,可以和AI再讨论一下需求的细节,让AI帮你生成对应的需求文档。

主要能力是输入一个主题,根据这个主题生成双人对话播客,不使用ffmpeg拼接直接,直接网页高亮当前读的文字,同时播放对应的音频。只实现 landing page,核心功能直接在landing page上使用 ,同时给出对应的网站配色风格。

技术栈:
NextJS
Typescript
不需要数据库

使用对话的模型是gpt-4o-mini ,参考文档是https://replicate.com/openai/gpt-4o-mini/examples?input=nodejs
使用的tts是 speech-02-turbo ,参考文档是https://replicate.com/minimax/speech-02-turbo/examples?input=nodejs
文档中需要API KEY、 示例代码、示例输入、示例输出。 AI KEY 是XXX,后续我会自己替换。

你是世界上最棒的设计师和产品经理,给我基于什么的要求生成一个需求文档,我相信根据你的文档一定能做出完美的网站

其实这个提示词就是我手打的,没有什么提示词工程,就是尽可能提供我能提供的信息,外加一些PUA AI的语言(据说AI 被PUA 之后,会变得更强)

如果不满意,就说出你不满意的点,让他修改。如果满意了,直接下载这个需求文档。

需求文档里面验证下是否有API 的相关信息,API KEY、 示例代码、示例输入、示例输出(没有的话,AI生成的代码容易调用失败)

另外,Cursor上也建议大家安装Context 7它专门抓取各种框架/库的最新官方文档与代码示例,在你写提示时即时注入,从而让 LLM 给出版本正确、能直接跑的代码片段。就可以不用加API相关的信息了。

设计MVP原型

因为所有的功能点,技术要求,网站样式都写到需求文档里面,我直接上传文档,让AI 根据文档的要求,帮我制作一个网站。这里我用的是bolt、v0、本地cursor 同时生成,最后喜欢哪个就用哪个,这一步有点像是打一个草稿,找到你喜欢的样式。

image.png

生成过程中可能会有一些小错误,一般直接让他尝试修复,他都能解决。实在不行就重新生成。 image.png

喝一杯茶之后,就可以看到AI 打工人,帮你写的代码了。

V0效果

image.png

Bolt 效果 image.png

Cursor效果 image.png

除了我上面说的这几个,大家也可以尝试用same.new ,lovable,readdy.ai 这些工具去测试一下。也是直接说,就能给你做好网站的。

到这一步,其实你已经有一个开发出效果还不错,核心功能可以用的网站了, 点击右上角的publish按钮也能把你做出来的网站分享给好友使用了。

但是如果你觉得还是不算完善,UI还有一些AI的味道,可以使用starterkit 进一步优化你的网站。

引入starterkit,让你的网页更精美

免费的开源项目优化网站 项目地址: github.com/nobruf/shad… 这个项目的效果可以通过 shadcn-landing-page-livid.vercel.app/ 看到。

配置starterkit项目

  • 克隆下载这个项目到本地,
  • 然后通过 zippystarter.com/tools/shadc… 网站去定制颜色和样式,在上面选择颜色,可以实时预览网站的风格。
  • 选择好你喜欢的主题颜色后,就可以选择copy code 把样式信息粘贴到 app/globals.css 里面,网站就和你选择的主题一样了

合并代码

  • 把前面生成的MVP代码下载下来,放到刚刚配置的starterkit项目里面
  • 直接描述需求,让Cursor 把核心生成器的部分合并到一起
请先查看@/podcast-landing 是做什么的,然后修改HeroSection,把@/podcast-landing 里面生成播客的部分放到里面,注意新的HeroSection风格需要和原来保持一致,使用统一的全局样式@globals.css

image.png

Cursor完成后,刚v0上的原型,就合并到starterkit 模板上了。

接下来其实,就是让AI依次修改各个模块,改成和我们的AI播客一样的文字描述。我这里是用的claude code,我因为涉及的修改较多, Cursor一次修改可能会出问题,claude code 能够一次完成这类修改。我复制了page里面的所以模块,直接让他修改

修改下面模块的内容,文案改成AI播客的相关,可以参考HeroSection。
    Narbar
	<SponsorsSection />
    <BenefitsSection />
    <FeaturesSection />
    <ServicesSection />
    <TestimonialSection />
    <TeamSection />
    <CommunitySection />
    <PricingSection />
    <ContactSection />
    <FAQSection />
    <FooterSection />

去喝杯咖啡的功夫,AI打工人就帮我完成了代码的编写。就是文章开头的效果。看上去效果还行,不过很多细节还是需要去检查优化的。

最终的网站效果:listen-blond.vercel.app 不过我没有配置token,无法体验播客生成。

至此通过4次聊天对话就完成了网站的开发

  • 让chatgpt 生成对应的需求文档
  • 让bolt 、v0、cursor 生成一个可用的mvp原型
  • 让cursor 合并mvp 原型到模板项目中
  • 让claude code 修改各个模块的

付费的模板 你还想要更多的样式,直接把支付、登录、多语言都做好?

答案是可以,但是得加钱,可以去购买一些付费的starterkit。可以去看看MKSaaS、ShipAny、MakeKit、SupaStarter、Shipfast、SaasyKit,购买之前大家可以先去找找有没有相关优惠码。 接入的步骤其实也是很免费的开源项目一样,只需要修改核心的MVP 和 每个模块的文案图片就行,额外配置上登录支付的token。

沉淀自己的模板

当你用starterkit, 做了几个网站之后,我建议还是好好熟悉梳理一下这个starterkit,改成适合你自己的starterkit。 比如你的支付用的是creem,但是starterkit不支持,建议是你把creem的加上之后形成一个新的模板,等下次挖掘到一个新需求之后,可以用你的模板,修改一下核心功能区,修改对应的文案,申请相关的key。可能不到一天,就直接能上线一个登录、支付都完备的Saas网站,能够快速承接一些新出来的能力。

我最近看到的有1个新词网站就是这样的,昨天才申请的域名,今天网站已经相当好看了,登录,支付功能也完成了。在新词出来的第二天,就已经排名进入Google 首页了。

共勉

随着AI的发展,开发的门槛已经极大的降低了,聊天也能做产品了,有想法的朋友也可以做起来,干中学,希望我们都能在网站出海中淘到金子。

我是赫兹,专注「网站出海」的生意人。 觉得有收获,就关注我吧,别走丢~