你不是做的不够多,而是做的还不够好

1,227 阅读7分钟

引言

高手贵精不贵多,真正高水平的东西,从来不是堆出来的,而是打磨出来的。

我之前不明白这个道理,每次写完一篇内容,就马不停蹄的去找下一个选题。

但上周发的这篇文章,是我花了几天时间,把一篇已经发过的文章推翻并重写的。并不是我有强迫症,而是我意识到,想要有高水平产出,质量远比数量更重要。

要想明白这个道理,得先从一个大家都比较熟悉的数学模型——正态分布开始说起。

正态分布

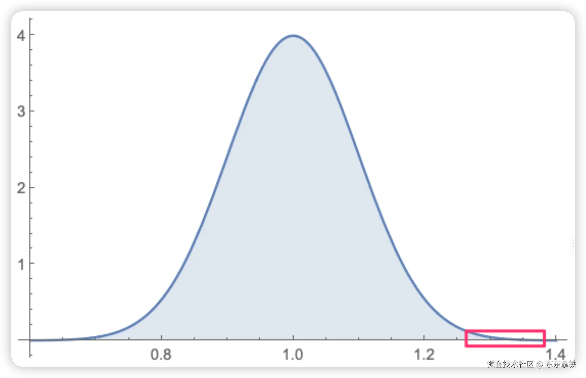
很多事物都是正态分布的,比如人的智商、身高,甚至是你写的代码质量。下面这张图展示了一个均值是1,标准差是0.1,总数量也是1的正态分布曲线。

EA701122-59AA-4441-B084-D5E32F3F1930.png 比如人的智商均值是100,标准差是15,那么横坐标1.0代表的就是智商100分,1.2也就是两个标准差之外,代表了智商130分的那些很聪明的人。

而红框标记的,大概是3个标准差之外的那块区域,我们可以叫它“优异区”。如果这张图是分析智商,那么这部分就是智商在140分之上的那些人。如果统计的是文章的质量,那大概就是反馈最好、点赞数多的那些文章。

那现在问题来了,我们如何才能提升“优异区”的面积?对于自媒体行业来说就是爆款,一个爆火的视频或者文章,往往能顶得上一年的普通产出。

于是我思考,我怎么才能多写出几篇这样的文章来。

我猜你脑海想到的第一个方法是,提高总量

我初中高中上的是寄宿制学校,越是高年级同学,学校给安排的假期越少,周末放学的时间越晚,学校会给大家安排更多的学习时间。

我们的校训是「人生在勤」,老师们每天都在强调,你们要抓住一切时间来学习!尤其是高三之后,晚上还在宿舍楼提供自习室,大家可以选择学到很晚。

这的确是一个非常直观的办法,总量增加一倍,优异区的面积自然也会增加一倍。像在海里撒网,网撒的越多,偶尔能捕获一条大鱼的机会也更高。

可很明显学习这件事情靠堆时间是不行的,你一天就只有24小时,你总不能不吃饭不睡觉全都用来学习。而且因为睡眠不足,我记着上课总是犯困,现在想起来反而把效率给降低了。

现在挺多自媒体博主都在日更,本质上也是这个办法。只要按时出摊,总有才华爆发、或者踩中热点的时候。

不过这对我来说不是一个好办法,自媒体日更目前对我来说不现实,我现在只能做到周更,主要原因还是时间不够。

提高总量,算不上是高效的办法。

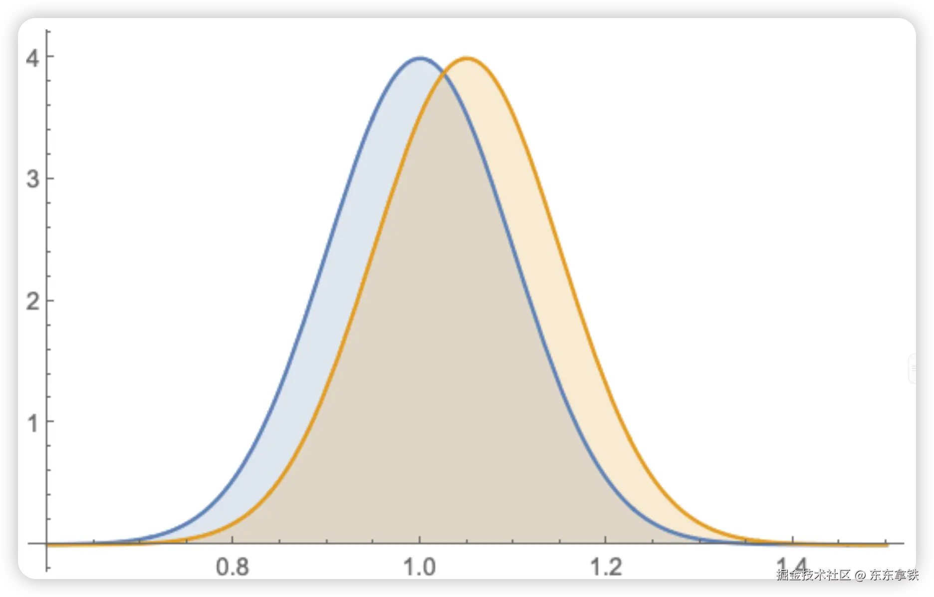
第二个办法是增加均值。下面这张图是把均值提升5%之后的曲线,相当于是把这个曲线整体往右移动了一点。

2B7B2430-D626-44DF-9B9A-434C9DD0B0D8.png

但如果把开头红框标记出来的优异区部分放大来看,你会发现虽然整体只右移了一点,优异区的面积相比之前提升了几十倍!

3AADDD4F-E64C-42DC-A5DA-2ED7379311A4.png

那提升均值的力量,到底有多大呢?我们来看一个网上很火的例子。

印度男性人数有7.5亿人,而挪威的男性人口有278万人。那么请问,身高在1米95以上的男子,是印度的多,还是挪威的多呢?答案在下面这张图。

B9AF9C66-4A7D-46AA-B92E-F44D47B342F9.png

答案是挪威,挪威一米95以上人口是印度的100倍。因为挪威男性平均身高是180cm,而印度是165cm。不过我没有从网上查阅到具体1米95以上男性的具体数据,但整体趋势是很明显的。

总人口多没啥用,因为正态分布曲线尾部的下降速度太快了。

还有第三个方法是提升扩大标准差,下面这张图就是把标准差提升10%的正态分布曲线。

AC2840BD-FF32-4A36-8F6E-8064E51453CE.png

也就是说,如果在水平不变的情况下,去做一些更大胆的尝试,也会增加优异区的面积。不过标准差变大虽然会增加优异区的面积,不过也会导致平均水平下降。

我理解增加标准差就是要去做更大胆的尝试,比如跳出主业去做一个新兴行业。不过这样当然有弊端,运气好踩中风口可能起飞,运气不好的话,可能就落入左边的区域中了。

不过这不是这篇文章主要讨论的重点,我就不展开说了。

如何提升均值

那我们到底怎么做才能够提升均值呢?

我觉着就是刻意练习:要做难的、你不熟悉的、不会做的事情。

我重写前和重写后的文章我放在这里,大家应该可以很明显的看出不同来。我大概在下面三个维度优化了一下文章:

  • 开头太冗长了,重新优化后节奏会更快一些。
  • 差不多精简了1500字,删掉和主题无关的内容
  • 把长句子做了分段,这样阅读起来会更轻松。

这几个点其实很基础,但对我来说是一个费时费力的活,因为我不会。

比如开头怎么才能更快的让大家共鸣?用故事还是用金句?长句怎么拆才合适,怎么让大家读起来有更好的节奏感和留白。

为了改这篇内容,和AI进行了大量的对话,找了很多和写作相关的课程。然后反复的看,反复的读,才最终改完。虽然改完的内容还是达不到我想要的效果,但是已经比之前更好了。

改完我还是挺有收获的,最大的收获应该是加深了一些大脑的“肌肉记忆”。或许下次再写文章时,我就可以自然而然的避免掉一些问题了。

程序员应该懂这种感觉。比如第一次接触设计模式时,谁不是一边百度,一边复制粘贴?

第一次总是痛苦的、困难的,但你只要用过一两次,你后面再遇到类似的问题,就会意识到:哦,这里用工厂模式更优雅,那里用策略模式更灵活。

可相反,如果你习惯偷懒,每次都用if else写“金箍棒”代码,那你离高手只会越来越远。

我想起了前不久写的一篇文章,如果你做了很多从,但水平还是那样,那就可能已经陷入到了“无意识无能”的状态,你必须尽快跳出去才行,唯一的办法,是:主动、不舒服、慢而深地提升均值。

说在最后

总结一下,提升均值才是最优的方式,对我而言有两个启发:

第一个启发是,千万不要低水平重复,如果你的水平不行,产量高是没有用的。

第二个启发是,我们要对自己的均值,也就是自己的表现非常敏感才行,这直接决定了我们产出的质量。

所以回到开头,既然数量不是关键,那我还不如把之前自己觉得不满意的内容,花几天的时间重写一遍,提升自己单篇内容的表现,哪怕这个进步只有我自己才能感受到。

中国足球一直表现不好,一直在网上看到一些言论:中国有14亿人,怎么连11位优秀的足球运动员都找不出来?我到今天才算是真正解开了这个疑惑。

现在不少公司还在妄图让员工加班来提升产出,却根本不在乎产出的质量,这岂不是本末倒置吗?对个人而言,与其堆更多的时间在琐碎和繁忙的工作上,还不如沉下心来多复盘总结,提升自己的“均值”更好些。

以数量取胜非常符合直觉,但是正态分布教会我们:少做一点没关系,但要做就做的更好一点。

这是东东拿铁的第86篇原创文章,欢迎关注。