小众赛道的大机会----反向海淘的发展前景、主要类型及优缺点分析

243 阅读5分钟

反向海淘的发展前景

前文说到反向海淘闷声发财,Pandabuy的例子数据也让大家看到反向海淘的无限潜力,那么反向海淘的发展前景究竟如何?

 

首先了解这个行业的发展前景,我们需要看到头部企业的盈利能力以及市场是否为上升市场。前面文章分析过的Pandabuy作为该赛道的头部企业,盈利数据毋庸置疑,也为创业者带来了警示。此外,从跨境电商近年的数据以及海外KOL营销数据来看,不论是Pandabuy影响还是去年四月Tiktok被禁,大量海外人民涌入小红书,都为国内商品创建了许多走向海外的机会。越来越多海外消费者也有着国内商品质优、便宜、种类丰富的印象,愿意了解购买国内商品的渠道。

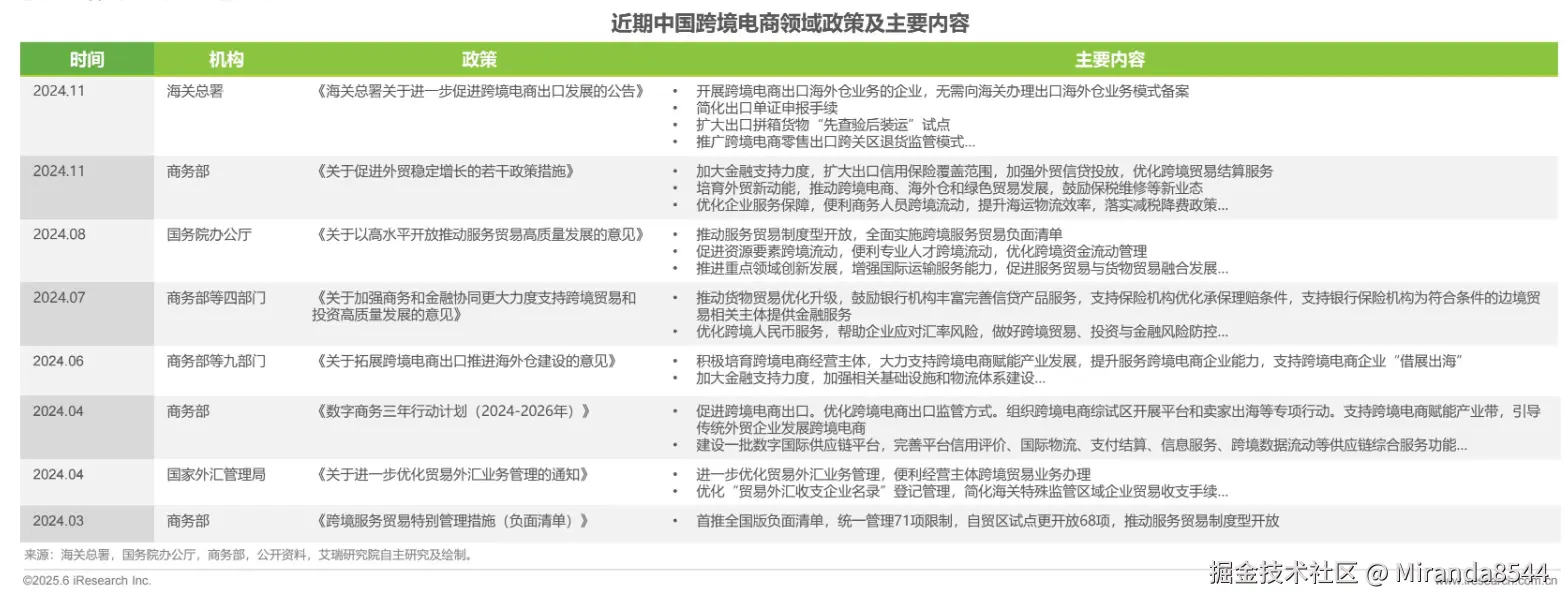
1. 相关政策说明

跨境电商政策.png 从海关总署发布的政策来看,目前国家鼓励跨境电商出口发展,清关相关手续简化,出口政策相对有利。

 

2. 网红营销市场规模

网红营销市场规模.png

从全球网红营销市场数据来看,市场规模持续增长,增速虽有所放缓但行业规模持续扩大,预测25年的增速将为24年的三倍。

 

3. 市场现状

  买卖双方业务痛点及竞争力体现.png

此为跨境电商erp买卖双方的业务痛点,也是反向海淘致力于解决的几大痛点。

那么反向海淘究竟有哪些类型,各自又有什么优缺点呢?

 

反向海淘的主要类型及优缺点对比

反向海淘(海外消费者通过代购或平台购买中国商品)的核心方式可分为4大类:个人代购、代购平台、跨境独立站和跨境电商独立入驻。每种模式在成本、效率、风险上差异显著。以下是各个类型的详细对比及优缺点分析:

 

一、个人代购(C2C)​​

方式:海外消费者通过微信、WhatsApp等联系华人代购,代购在国内电商(淘宝、1688)下单后邮寄至海外。

典型平台:微信代购群、Facebook Marketplace

✅ 优点​​

灵活性强:可定制化采购(如小众商品、限量款)。

沟通直接:代购可提供验货、比价等个性化服务。

低门槛:无需技术或资金投入,个人即可操作。

 

❌ 缺点​​

效率低:依赖人工沟通,响应速度慢。

风险高:易遇诈骗(付款后不发货)。

物流不可控(丢件、海关扣留)。

价格不透明:代购加价幅度不固定(通常20%-50%)。

 

适用人群:

海外华人购买家乡特产(如螺蛳粉、老干妈)。

小额、低频、非标品需求(如汉服定制)。

 


二、代购平台(B2C)​​

方式:平台聚合国内商品(淘宝、拼多多),提供一站式代购+国际物流服务。

典型平台:Pandabuy、Superbuy、Cssbuy

 

✅ 优点​​

操作便捷:网页/APP直接下单,支持自动计算运费+关税。

价格透明:明码标价(商品价+服务费+运费)。

物流可控:提供轨迹查询,部分平台包税。

 

❌ 缺点​​

l 服务费抽成:通常收取商品价的5%-15%作为佣金。

l 商品限制:部分敏感商品无法代购(如电子烟、药品)。

l 依赖平台合作商家,SKU有限。

l 平台风险:若平台暴雷(如Pandabuy被查),资金可能损失。

 

适用人群:

海外消费者购买常规商品(如手机壳、服装)。

希望省时省力的用户。

 


三、跨境电商独立站(DTC)​

方式:中国品牌自建独立站(如SHEIN),直接面向海外消费者销售。

技术工具:Shopify、WordPress+WooCommerce

✅ 优点​​

品牌溢价:自主定价,利润空间高(毛利率可达50%-70%)。

数据掌控:可分析用户行为,优化营销策略。

长期复购:通过会员体系、邮件营销留住客户。

 

❌ 缺点​​

成本高:

l 建站费用高昂。

l 流量依赖付费广告(Google/Facebook广告成本高)。

l 物流复杂:需自建海外仓或合作跨境物流。

l 运营门槛:需懂SEO、广告投放、客服管理。

 

适用人群:

中国品牌商拓展海外市场。

有供应链资源的中大型卖家。

 


四、跨境电商平台入驻(B2B2C)​​

方式:将商品上架至全球电商平台(如亚马逊、AliExpress),由平台负责物流/售后。

典型平台:AliExpress、Temu、TikTok Shop

 

✅ 优点​​

l 流量扶持:平台自带用户,降低获客成本。

l 物流简化:部分平台提供仓储配送(如亚马逊FBA)。

l 支付合规:平台处理汇率、税务问题。

 

❌ 缺点​​

l 佣金高:平台抽成15%-30%(如亚马逊佣金+仓储费)。

l 竞争激烈:价格战严重(如Temu低价策略)。

l 规则限制:平台政策多变(如亚马逊封店风险)。

 

适用人群:

工厂/贸易公司批量出货。

新手卖家试水海外市场。

 


五、4种方式对比总结​

​​方式​​适合人群利润空间风险等级
​​个人代购​​留学生、兼职代购20%-50%
​​代购平台​​小白消费者5%-15%
​​独立站​​品牌商、创业团队30%-70%中高
​​平台入驻​​工厂/贸易公司15%-40%