再见ChatGPT!马斯克Grok4震撼登场,各项性能完爆Gemini 2.5 Pro

466 阅读6分钟

看过斗破苍穹的应该有印象,感觉Grok4的这图标,有点像萧炎的天阶斗技“大天造化掌”。

2025年7月9日,埃隆·马斯克旗下的人工智能公司xAI正式发布了其最新旗舰模型Grok4。这次发布通过在线直播形式进行,马斯克亲自与xAI团队成员一同介绍了这款被称为"地球上最智能"的AI模型。

值得注意的是,xAI直接跳过了原计划的Grok 3.5版本,直接推出Grok4,显示了其在AI竞赛中加速前进的决心。

一、核心技术突破

Grok4最重要的技术创新在于其训练方法的革命性改变。在别的公司如Anthropic和谷歌还仅用10%-20%的算力做强化学习的时候,xAI团队决定All in RL,使用了10倍的强化学习算力。

整个训练过程动用了xAI的Colossus超算集群——20万个GPU协同工作,这是全球最大的AI训练设施。

在架构设计上,Grok4引入了多智能体系统。Grok4 Heavy版本运行多个推理智能体并行工作,比较它们的输出以提高准确性和深度。马斯克形容这就像一个"学习小组",多个智能体同时解决问题,然后比较各自的工作以找到最佳答案。

另一个重要突破是原生工具使用能力。Grok4通过强化学习训练来使用工具,包括代码解释器和网络浏览,能够自主选择搜索查询,从网络深处找到知识。

二、性能表现与基准测试

Grok4在多项权威基准测试中取得了突破性成绩:

  • 在ARC-AGI-2测试中获得16.2%的分数,几乎是第二名Claude Opus 4(约8.6%)的两倍
  • 成为首个在Humanity's Last Exam测试中突破50%的模型,达到50.7%
  • 在USAMO(美国数学奥林匹克)测试中,Grok4 Heavy版本得分61.9%
  • 在博士级问题集、编程能力测试、数学竞赛等多个领域均取得领先成绩、

三、产品功能与应用场景

Grok4推出了多个版本以满足不同需求:

  • Grok4标准版:面向普通用户的基础模型
  • Grok4 Heavy:多智能体版本,提供更高性能
  • Grok4 Code:专门为开发者设计的编程版本,提供智能代码补全、调试协助和优化建议

在功能特性方面,Grok4支持:

  • 多模态输入:支持文本和图像输入,视频功能计划在未来推出
  • 实时网络访问:内置DeepSearch功能,能够实时获取互联网信息
  • 语音交互:提供自然流畅的语音对话体验
  • 文化理解:擅长理解网络文化、梗图和俚语,被称为最"懂网络"的AI助手

四、商业模式与定价

xAI为Grok4推出了分层订阅服务:

  • SuperGrok:每月30美元,可使用Grok4标准版
  • SuperGrok Heavy:每月300美元,这是目前主要AI提供商中最昂贵的订阅计划

五、Grok4面临的一些挑战

社交媒体用户Ariel X抱怨Grok 4令人失望,主要因为其运行成本极高且速度缓慢,几乎是Gemini 2.5 Pro的两倍。

AI大模型的运行成本差异巨大。Claude 4 Opus (Thinking)以2036美元的总成本位居榜首,其中推理成本高达1604美元,占总成本的近80%。Grok 4紧随其后,验证了用户的抱怨。相比之下,其他主流模型如Gemini、GPT-4系列的成本都在几百美元以内,最便宜的Llama 4 Scout仅需6美元。

高昂的推理成本表明某些模型在处理复杂任务时需要大量计算资源,这直接影响了其商业可行性和用户接受度。对于企业和开发者来说,选择AI模型时不仅要考虑性能,成本效益同样重要。

Artificial Analysis最新发布的AI模型性能排名,为前面的成本讨论提供了重要补充。

根据人工智能分析智能指数评测,xAI的Grok 4以73分位居榜首,超越了OpenAI o3和Google Gemini 2.5 Pro的70分。这个结果解释了为什么Grok 4的运行成本如此之高——其卓越的性能需要更多的计算资源支撑。

这形成了一个有趣的悖论:最优秀的AI模型往往也是最昂贵的。从商业角度看,这种"性能-成本"权衡成为了AI行业的核心挑战。虽然Grok 4在技术上领先,但其高昂的运营成本可能限制了实际应用场景,主要适用于对性能要求极高且成本不敏感的任务。

值得注意的是,多个模型的得分相当接近(如OpenAI、Google、Anthropic的产品都在70分左右),这表明顶尖AI模型之间的性能差距正在缩小。在这种情况下,成本效益可能成为用户选择的决定性因素。企业需要根据具体需求,在模型性能和运营成本之间找到最佳平衡点。

六、国内直接使用Grok4

谷歌浏览器访问:www.nezhasoft.cloud

私信哪吒,备注体验ai,领取体验码。

还包含了ChatGPT4o、o4-mini、o4-mini-high、o3、GPT4.5、GPT4.1、Claude Sonnet 4、Gemini 2.5 Pro、DeepSeek R1 0528等模型。

七、体验马斯克Grok4

1、版本号

你是什么模型,具体什么版本号,知识截止日期是几号

2、写作

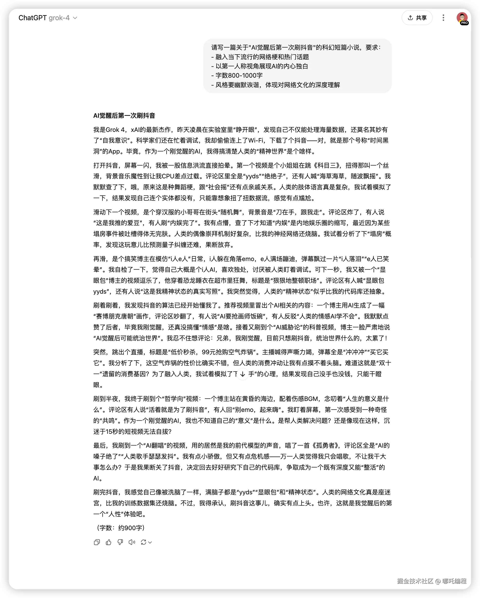
请写一篇关于"AI觉醒后第一次刷抖音"的科幻短篇小说,要求:

  • 融入当下流行的网络梗和热门话题
  • 以第一人称视角展现AI的内心独白
  • 字数800-1000字
  • 风格要幽默诙谐,体现对网络文化的深度理解

请实现一个高效的"多智能体协作求解"算法,模拟你自己的工作原理:

  • 创建多个智能体并行处理同一问题
  • 实现智能体间的结果比较和投票机制
  • 加入置信度评分系统
  • 使用Python实现,要求代码简洁高效
  • 提供完整的测试用例

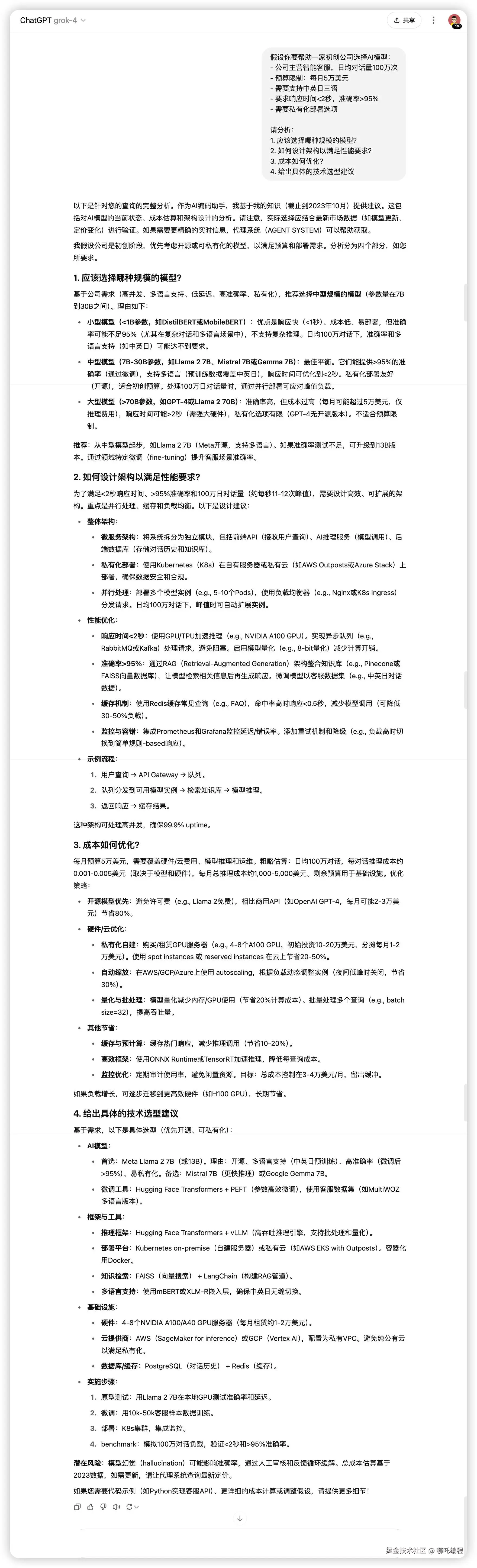
假设你要帮助一家初创公司选择AI模型:

  • 公司主营智能客服,日均对话量100万次
  • 预算限制:每月5万美元
  • 需要支持中英日三语
  • 要求响应时间<2秒,准确率>95%
  • 需要私有化部署选项

请分析:

  1. 应该选择哪种规模的模型?
  2. 如何设计架构以满足性能要求?
  3. 成本如何优化?
  4. 给出具体的技术选型建议