React Scheduler 原理解读

380 阅读3分钟

React Scheduler 的核心目标是实现任务的优先级调度和时间切片,让 React 能够在主线程空闲时分批处理任务,避免长时间阻塞页面,提高响应性和流畅度。这是 React 并发特性的基础。

本文基于 scheduler@0.26.0 版本进行源码解读,围绕以下几点进行展开:

  • 优先级调度
  • 时间切片

任务

React Scheduler 中, “任务”(Task)是一个被调度系统追踪、管理和延迟执行的最小单位的工作,它代表着一个未来需要执行的函数,这些函数会在 React 渲染、状态更新等过程中作为调度单元被系统统一管理,比如:

  • React 的一次更新
  • 一段延迟渲染逻辑
  • 一个被 startTransition() 包裹的更新

任务结构

任务类型定义如下:

  • id:标识符(自增数值)
  • callback:要执行的回调函数
  • priorityLevel:任务的优先级
  • startTime:任务可执行的最早时间
  • expirationTime:任务的过期时间(优先级越高,值越小)
  • sortIndex:用于堆排序的字段

任务存储:最小堆

Scheduler 使用最小堆(Min Heap)存储任务,任何节点的任务都比其子节点优先级更高。

最小堆

任务被存储在两个堆中:

  • taskQueue:存储实际执行的任务,调度时从中取出执行
  • timerQueue:存储延时任务,到期后转移至 taskQueue
var taskQueue: Array<Task> = [];
var timerQueue: Array<Task> = [];

堆操作方法如下:

方法操作说明时间复杂度
push插入任务,插入后上浮(sift up)调整位置O(log n)
peek获取堆顶任务(优先级最高的任务)O(1)
pop移除堆顶任务,下沉(sift down)调整结构O(log n)

任务排序逻辑如下:

在插入、移除时,根据任务中的 sortIndexid 对堆重新进行排序,确保堆顶位置的任务是最紧急的

function compare(a: Node, b: Node) {
  // Compare sort index first, then task id.
  const diff = a.sortIndex - b.sortIndex;
  return diff !== 0 ? diff : a.id - b.id;
}

当前时间获取

Scheduler 通过 getCurrentTime 获取当前时间,用于调度优先级与切片时间判断

  • 在支持 performanece api 的环境中,调用 performance.now ,它返回的是当前的时间戳的值(自创建上下文以来经过的时间)
  • 否则,回退至 Date.now,通过记录初始时间并动态计算差值实现与 performance.now() 类似的效果
const hasPerformanceNow =
  // $FlowFixMe[method-unbinding]
  typeof performance === 'object' && typeof performance.now === 'function';
  
 if (hasPerformanceNow) {
  const localPerformance = performance;
  getCurrentTime = () => localPerformance.now();
} else {
  const localDate = Date;
  const initialTime = localDate.now();
  getCurrentTime = () => localDate.now() - initialTime;
}

优先级机制

Scheduler 定义了如下优先级等级:

export const NoPriority = 0;
export const ImmediatePriority = 1;
export const UserBlockingPriority = 2;
export const NormalPriority = 3;
export const LowPriority = 4;
export const IdlePriority = 5;

优先级转换为时间

  • 首先在函数入口,会传入 priorityLeveldelay 这两个参数
function unstable_scheduleCallback(
  priorityLevel: PriorityLevel,
  callback: Callback,
  options?: {delay: number},
): Task {
  • 调用 getCurrentTime 获取当前时间
var currentTime = getCurrentTime();
  • 根据 delay,重新计算任务的最早开始执行时间 startTime
var startTime;
if (typeof options === 'object' && options !== null) {
    var delay = options.delay;
    if (typeof delay === 'number' && delay > 0) {
      startTime = currentTime + delay;
    } else {
      startTime = currentTime;
    }
} else {
    startTime = currentTime;
}
  • 根据任务的优先级,确定任务的超时时间 expirationTime
    • 确认该优先级的超时时间 timeout(优先级越高,超时时间越短),例如紧急任务(ImmediatePriority) 对应的超时时间是 -1,相当于任务一进来就已经超期了
    • startTime 的基础上加上 timeout,就是任务的超时时间
var timeout;
switch (priorityLevel) {
  case ImmediatePriority:
    // Times out immediately
    timeout = -1;
    break;
  case UserBlockingPriority:
    // Eventually times out
    timeout = userBlockingPriorityTimeout;   // 250
    break;
  case IdlePriority:
    // Never times out
    timeout = maxSigned31BitInt;   // 1073741823
    break;
  case LowPriority:
    // Eventually times out
    timeout = lowPriorityTimeout;   // 10000
    break;
  case NormalPriority:
  default:
    // Eventually times out
    timeout = normalPriorityTimeout;   //  5000
    break;
}

var expirationTime = startTime + timeout;

优先级排序

在了解堆的时候,介绍到堆排序与这两个数值相关 idsortIndex

  • id 是一个自增变量,跟任务的先后顺序有关
  • sortIndex 则与是否是延时有关
    • 延时任务:sortIndex = startTime,进入 timerQueue
    • 非延时任务,sortIndex = expirationTime,进入 taskQueue
var newTask: Task = {
    id: taskIdCounter++,
    callback,
    priorityLevel,
    startTime,
    expirationTime,
    sortIndex: -1,
};

if (startTime > currentTime) {
  // This is a delayed task.
  newTask.sortIndex = startTime;
  push(timerQueue, newTask);
  // ...
} else {
  newTask.sortIndex = expirationTime;
  push(taskQueue, newTask);
  // ...
}

时间切片(Time Slicing

为防止任务长时间执行导致页面卡顿,Scheduler 引入时间切片的概念:限定每轮任务执行时间为约 5ms,超过后主动让出线程。

宏任务调度机制

Scheduler 根据运行环境选择不同的宏任务调度接口

接口使用环境优点缺点
setImmediateNode.jsIE运行环境支持时的首选:原因说明仅部分环境可用
MessageChannel现代浏览器消除 setTimeout 嵌套延迟需浏览器环境支持 MessageChannel,在某些非浏览器环境中不可用
setTimeout最低优先级回退方案兼容性最好存在嵌套宏任务触发延时增加问题: 嵌套超过 5 层将被强制设为 4ms 最小超时调度性能不稳定
const localSetImmediate =
  typeof setImmediate !== 'undefined' ? setImmediate : null; // IE and Node.js + jsdom
  
let schedulePerformWorkUntilDeadline;
if (typeof localSetImmediate === 'function') {
  schedulePerformWorkUntilDeadline = () => {
    localSetImmediate(performWorkUntilDeadline);
  };
} else if (typeof MessageChannel !== 'undefined') {
  const channel = new MessageChannel();
  const port = channel.port2;
  channel.port1.onmessage = performWorkUntilDeadline;
  schedulePerformWorkUntilDeadline = () => { 
    port.postMessage(null);
  };
} else {
  schedulePerformWorkUntilDeadline = () => {
    localSetTimeout(performWorkUntilDeadline, 0);
  };
}

时间片检测

执行任务前,通过 shouldYieldToHost() 判断是否超时(当前时间是否超过起始时间 + 5ms

function shouldYieldToHost(): boolean {
  // ...
  
  const timeElapsed = getCurrentTime() - startTime;   // startTime 开始执行宏任务的时间
  if (timeElapsed < frameInterval) {   // frameYieldMs 默认就是 5ms
    return false;
  }
  
  return true;
}

调度流程详解

advanceTimers

timerQueue 中到期任务转移至 taskQueue,这个函数在接下来调度过程中会使用到

function advanceTimers(currentTime: number) {
  let timer = peek(timerQueue);
  while (timer !== null) {
    if (timer.callback === null) {
      pop(timerQueue);
    } else if (timer.startTime <= currentTime) {
      pop(timerQueue);
      timer.sortIndex = timer.expirationTime;
      push(taskQueue, timer);
    } else {
      return;
    }
    timer = peek(timerQueue);
  }
}

执行调度

新增任务后通过 requestHostCallback() 触发调度

requestHostCallback 宏任务触发

当新增任务后,Scheduler 会尝试发起一次宏任务调度。核心流程如下:

  • 首先将任务压入 taskQueue
  • 接着检查是否需要触发新的宏任务:如果当前既没有在调度中(isHostCallbackScheduledfalse),也没有正在执行任务(isPerformingWorkfalse),则调用 requestHostCallback() 开启调度循环。
push(taskQueue, newTask);
// Schedule a host callback, if needed. If we're already performing work,
// wait until the next time we yield.
if (!isHostCallbackScheduled && !isPerformingWork) {
  isHostCallbackScheduled = true;
  requestHostCallback();
}
  • requestHostCallback() 实现
    • 该函数的作用是调度一次宏任务,确保 performWorkUntilDeadline() 被尽快调用。为了避免重复调度,使用了 isMessageLoopRunning 变量作为保护:
function requestHostCallback() {
  if (!isMessageLoopRunning) {
    isMessageLoopRunning = true;
    schedulePerformWorkUntilDeadline();
  }
}

isMessageLoopRunning:表示调度主循环是否已经在运行中,用于防止重复注册宏任务。
isHostCallbackScheduled:表示是否已经计划调度一次任务处理,防止重复计划。
isPerformingWork:表示当前是否正在执行任务,避免重入调度逻辑。

通过这套机制,Scheduler 能够只在必要时发起调度,避免宏任务滥用,同时确保任务能尽快被处理。

performWorkUntilDeadline 执行宏任务

当宏任务触发时,performWorkUntilDeadline() 是调度的主入口。它负责在时间片内执行任务,并根据是否还有剩余任务决定是否继续调度。

准备阶段
  • 若启用了 enableRequestPaint,则清除本轮绘制标记(该机制可用于提示浏览器尽快重绘):
if (enableRequestPaint) {
    needsPaint = false;
}
  • 判断是否有任务循环正在运行(isMessageLoopRunning)
    • 此处获取的 startTime当前调度轮次的起始时间,用于后续进行时间切片判断(如 shouldYieldToHost())以控制任务执行时间,避免阻塞渲染
 if (isMessageLoopRunning) {
  const currentTime = getCurrentTime();
  startTime = currentTime;
flushWork 执行任务主流程
  • 执行任务调度主函数 flushWork(currentTime),返回值表示是否还有未完成的任务
hasMoreWork = flushWork(currentTime);
  • 若还有任务待执行,则通过再次调用 schedulePerformWorkUntilDeadline() 注册下一轮宏任务,继续调度;
    • 否则,将 isMessageLoopRunning 置为 false,等待下次新任务触发调度
if (hasMoreWork) {
  schedulePerformWorkUntilDeadline(); // 下一帧继续执行剩余任务
} else {
  isMessageLoopRunning = false; // 调度结束
}

flushWork 调度任务执行入口

执行前准备
  • 标记当前宏任务已处理:
isHostCallbackScheduled = false;
  • 若存在定时任务,取消对应的延迟回调:
if (isHostTimeoutScheduled) {
    // We scheduled a timeout but it's no longer needed. Cancel it.
    isHostTimeoutScheduled = false;
    cancelHostTimeout();
}
  • isPerformingWork 置为 true,防止调度过程中再触发新调度:
    • 在调度结束后(finally 中),该标志会重置为 false
isPerformingWork = true;
} finally {
  // ...
  isPerformingWork = false;
  // ...
}

workLoop 时间片内遍历并执行任务

flushWork 内部通过 workLoop(initialTime) 执行任务队列。

处理延时任务
  • 首先调用 advanceTimers,将已到期的任务从 timerQueue 转入 taskQueue
let currentTime = initialTime;
advanceTimers(currentTime);
taskQueue 遍历
currentTask = peek(taskQueue);

对于每个任务:

  • 判断是否应中断执行
    • 若任务未超期,且已超过 5ms 时间片,则让出线程(归还主线程给浏览器):
// 该值还是个实验性性质的值,暂不研究
export const enableAlwaysYieldScheduler = __EXPERIMENTAL__;

if (!enableAlwaysYieldScheduler) {
  if (currentTask.expirationTime > currentTime && shouldYieldToHost()) {
    // This currentTask hasn't expired, and we've reached the deadline.
    break;
  }
}
  • 执行任务回调,将 timerQueue 中到期任务转移至 taskQueue
    • 回调返回函数表示后续任务,将其设为当前任务的回调方法,并暂停本轮调度,等待下一次执行
    • 若返回值为 undefined,说明任务已完成,将其从队列中移除
const continuation = callback(didUserCallbackTimeout);
if (typeof continuation === 'function') {
  currentTask.callback = continuation;
  advanceTimers(currentTime);
  return true;
} else {
  pop(taskQueue);
  advanceTimers(currentTime);
}
  • 如果当前任务没有回调,直接移除:
pop(taskQueue);
  • 继续遍历下一个任务
currentTask = peek(taskQueue);
任务执行完成后的处理

任务遍历结束后,workLoop 会判断是否还有任务:

  • 如果仍有任务,返回 true,触发下一轮调度;
  • 如果没有任务,但存在未来的定时任务,则设置定时器处理:
if (currentTask !== null) {
  return true;
} else {
  const firstTimer = peek(timerQueue);
  if (firstTimer !== null) {
    requestHostTimeout(handleTimeout, firstTimer.startTime - currentTime);
  }
  return false;
}

延时任务的处理机制

在前文中我们看到,延时任务(即 startTime > currentTime)在任务执行过程中会被自动处理(通过 advanceTimers())。但如果当前没有普通任务(即 taskQueue 为空),延时任务通过定时器机制调度延时任务

设置延时调度

当新任务是一个延时任务时(startTime > currentTime),Scheduler 会将其放入 timerQueue。此时会根据以下两种情况决定是否启动或重置定时器:

  • taskQueue 为空(说明当前没有可执行的任务)
  • 当前任务是 timerQueue 中最早到期的任务(最高优先级)

满足上述条件时,需开启或重置定时器,确保在 startTime 到达时触发调度:

push(timerQueue, newTask);
if (peek(taskQueue) === null && newTask === peek(timerQueue)) {
  // 当前没有普通任务,且这是最早到期的延时任务
  if (isHostTimeoutScheduled) {
    cancelHostTimeout();  // 取消旧的定时器
  } else {
    isHostTimeoutScheduled = true;
  }
  
  requestHostTimeout(handleTimeout, startTime - currentTime);
}
定时器实现原理
  • cancelHostTimeout:用于取消已设置的定时器,本质是 clearTimeout
const localClearTimeout =
  typeof clearTimeout === 'function' ? clearTimeout : null;
  
function cancelHostTimeout() {
  // $FlowFixMe[not-a-function] nullable value
  localClearTimeout(taskTimeoutID);
  taskTimeoutID = ((-1: any): TimeoutID);
}
  • requestHostTimeout:设置一个新的定时器(使用 setTimeout),等待延时任务的 startTime 到达:
    • ms 即表示延时任务还需要等待的时间:startTime - currentTime
const localSetTimeout = typeof setTimeout === 'function' ? setTimeout : null;

function requestHostTimeout(callback, ms) {
  taskTimeoutID = localSetTimeout(() => {
    callback(getCurrentTime());
  }, ms);
}
handleTimeout 延时任务触发

当定时器触发后,会执行 handleTimeout(currentTime) 回调:

  • advanceTimers:将 startTime <= currentTime 的任务从 timerQueue 转入 taskQueue
  • 如果此时 taskQueue 中存在任务,立即触发调度;
  • 否则,继续等待下一个延时任务到期,再次设置定时器。
function handleTimeout(currentTime: number) {
  isHostTimeoutScheduled = false;
  advanceTimers(currentTime);  // 把已到期延时任务转入 taskQueue

  if (!isHostCallbackScheduled) {
    if (peek(taskQueue) !== null) {
      // 如果 taskQueue 中已有任务,立即调度执行
      isHostCallbackScheduled = true;
      requestHostCallback();
    } else {
      // 否则重新设置定时器等待下一个延时任务
      const firstTimer = peek(timerQueue);
      if (firstTimer !== null) {
        requestHostTimeout(handleTimeout, firstTimer.startTime - currentTime);
      }
    }
  }
}

流程图

函数入口(unstable_scheduleCallback 调度入口)

scheduler_unstable_scheduleCallback_调度入口.drawio.png

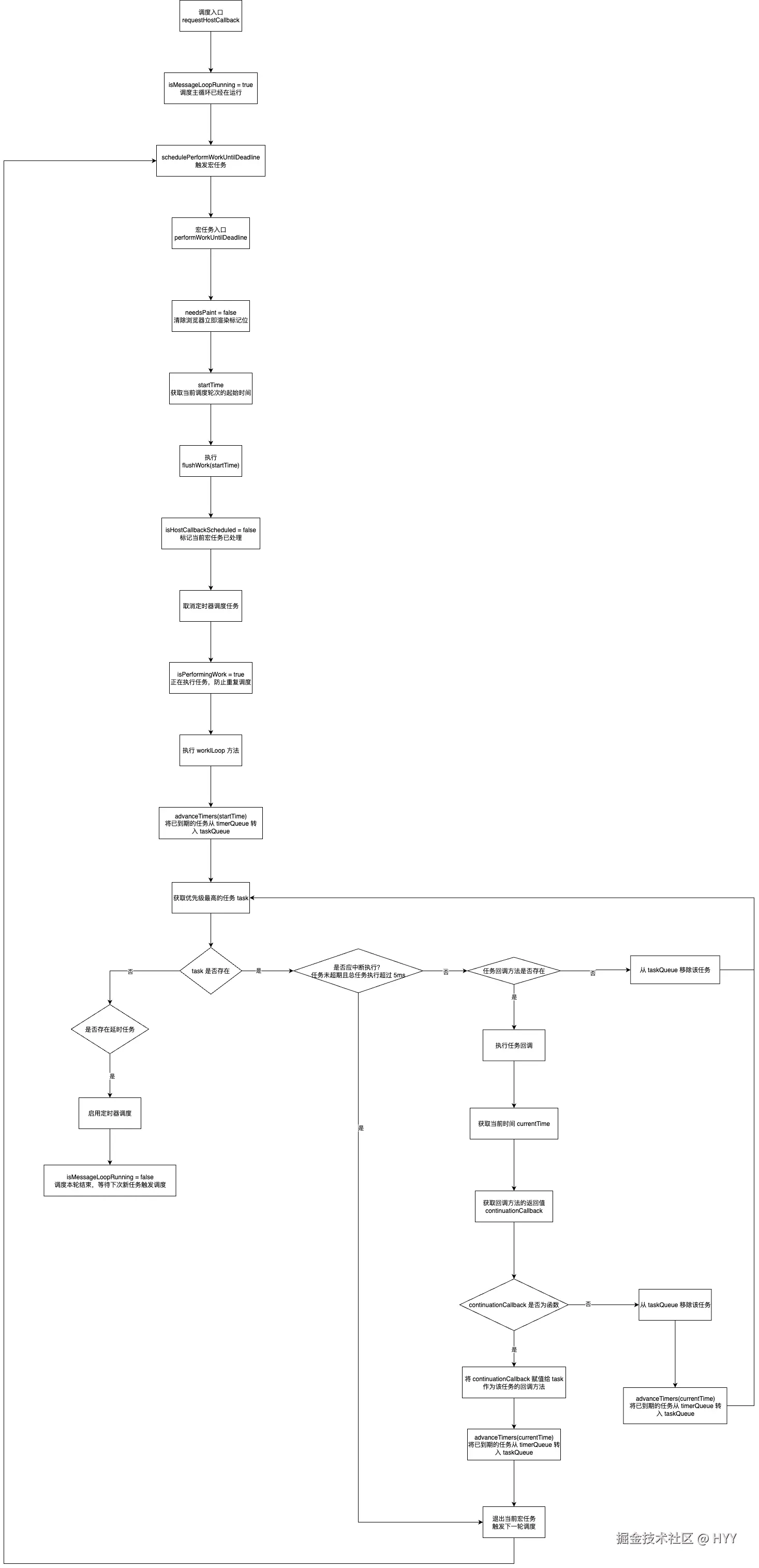
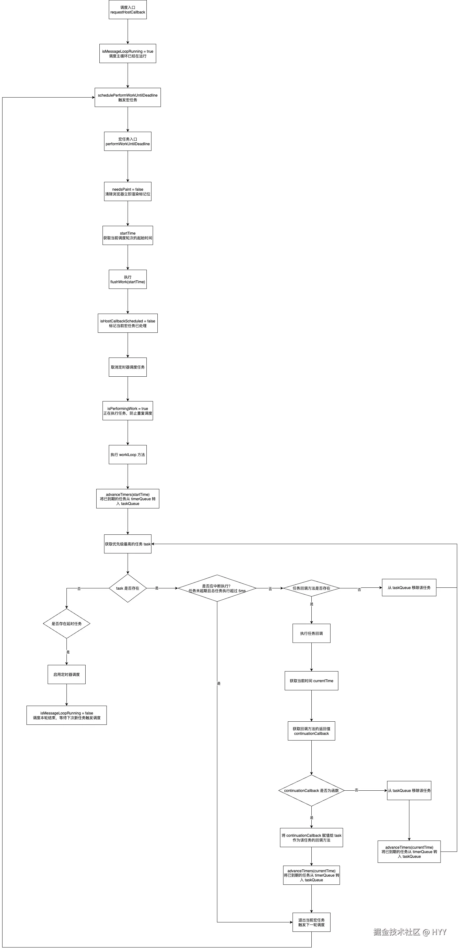
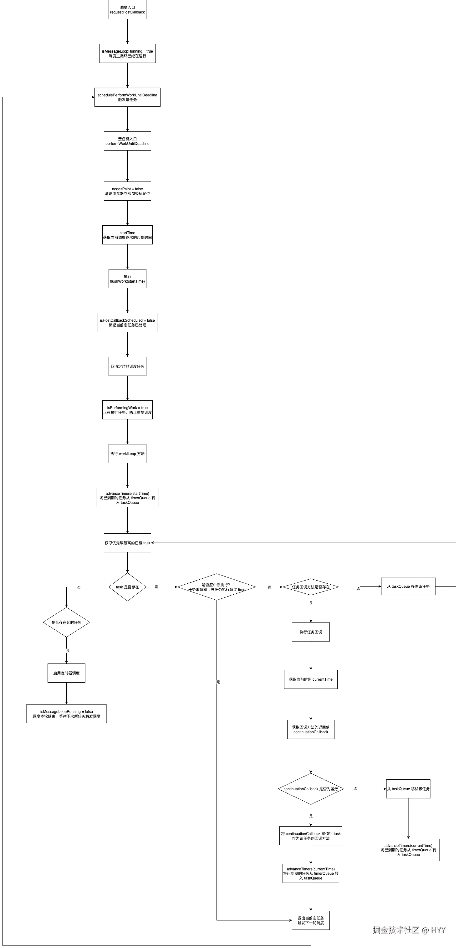
任务调度流程

scheduler_调度流程.drawio.png

延时任务流程(定时器触发)

延时任务流程(定时器触发).drawio.png