【爆刷力扣-链表】设计链表

103 阅读3分钟

设计链表介绍

在链表类中实现这些功能:

c++要进行内存释放

  • get(index):获取链表中第 index 个节点的值。如果索引无效,则返回-1。
  • addAtHead(val):在链表的第一个元素之前添加一个值为 val 的节点。插入后,新节点将成为链表的第一个节点。
  • addAtTail(val):将值为 val 的节点追加到链表的最后一个元素。
  • addAtIndex(index,val):在链表中的第 index 个节点之前添加值为 val  的节点。如果 index 等于链表的长度,则该节点将附加到链表的末尾。如果 index 大于链表长度,则不会插入节点。如果index小于0,则在头部插入节点。
  • deleteAtIndex(index):如果索引 index 有效,则删除链表中的第 index 个节点。

如果和n有关,比如第n个数删除or增加,则需要 cur = dummyhead;循环结束,cur ->next 指向n,cur是n的前一个元素

获取第n个节点的值

head = 0;即head从0开始

条件:n < 0 n > size-1
cur = dummyHead -> next;
while(n){
    cur = cur -> next;
    n--;
}
return cur -> val;

头部插入节点

head插入.png

newNode = new node(val)
newNode -> next = dummyHead -> next; 【注意顺序!!!】
dummyHead -> next = newNode

尾部插入节点

image.png

newNode = new node(val)
cur = dummyHead;
while(cur -> next != NULL){
    cur = cur -> next;
}
cur -> next = newNode;

第n个节点前插入节点

image.png head = 0;即head从0开始

newNode = new node(val)
cur = dummyHead;
while(n){
    cur = cur -> next;
    n--;
}//拿极限考虑,比如n=0,删除头结点
newNode -> next = cur -> next;
cur -> next = newNode;
size++;

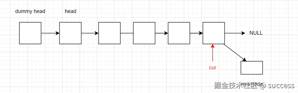
删除第n个节点

image.png

cur = dummyHead;
while(n){
    cur = cur -> next;
    n--;
}//拿极限考虑,比如n=0,删除头结点
cur -> next = cur -> next -> next;
size--;

【leetcode 707】设计链表

image.png

class MyLinkedList {
public:
    // 定义链表节点结构体
    struct LinkedNode {
        int val;
        LinkedNode* next;
        LinkedNode(int val):val(val), next(nullptr){}
    };

    // 初始化链表
    MyLinkedList() {
        _dummyHead = new LinkedNode(0); // 这里定义的头结点 是一个虚拟头结点,而不是真正的链表头结点
        _size = 0;
    }

    // 获取到第index个节点数值,如果index是非法数值直接返回-1, 注意index是从0开始的,第0个节点就是头结点
    int get(int index) {
        if (index > (_size - 1) || index < 0) {
            return -1;
        }
        LinkedNode* cur = _dummyHead->next;
        while(index--){ // 如果--index 就会陷入死循环
            cur = cur->next;
        }
        return cur->val;
    }

    // 在链表最前面插入一个节点,插入完成后,新插入的节点为链表的新的头结点
    void addAtHead(int val) {
        LinkedNode* newNode = new LinkedNode(val);
        newNode->next = _dummyHead->next;
        _dummyHead->next = newNode;
        _size++;
    }

    // 在链表最后面添加一个节点
    void addAtTail(int val) {
        LinkedNode* newNode = new LinkedNode(val);
        LinkedNode* cur = _dummyHead;
        while(cur->next != nullptr){
            cur = cur->next;
        }
        cur->next = newNode;
        _size++;
    }

    // 在第index个节点之前插入一个新节点,例如index为0,那么新插入的节点为链表的新头节点。
    // 如果index 等于链表的长度,则说明是新插入的节点为链表的尾结点
    // 如果index大于链表的长度,则返回空
    // 如果index小于0,则在头部插入节点
    void addAtIndex(int index, int val) {

        if(index > _size) return;
        if(index < 0) index = 0;        
        LinkedNode* newNode = new LinkedNode(val);
        LinkedNode* cur = _dummyHead;
        while(index--) {
            cur = cur->next;
        }
        newNode->next = cur->next;
        cur->next = newNode;
        _size++;
    }

    // 删除第index个节点,如果index 大于等于链表的长度,直接return,注意index是从0开始的
    void deleteAtIndex(int index) {
        if (index >= _size || index < 0) {
            return;
        }
        LinkedNode* cur = _dummyHead;
        while(index--) {
            cur = cur ->next;
        }
        LinkedNode* tmp = cur->next;
        cur->next = cur->next->next;
        delete tmp;
        //delete命令指示释放了tmp指针原本所指的那部分内存,
        //被delete后的指针tmp的值(地址)并非就是NULL,而是随机值。也就是被delete后,
        //如果不再加上一句tmp=nullptr,tmp会成为乱指的野指针
        //如果之后的程序不小心使用了tmp,会指向难以预想的内存空间
        tmp=nullptr;
        _size--;
    }

    // 打印链表
    void printLinkedList() {
        LinkedNode* cur = _dummyHead;
        while (cur->next != nullptr) {
            cout << cur->next->val << " ";
            cur = cur->next;
        }
        cout << endl;
    }
private:
    int _size;
    LinkedNode* _dummyHead;

};