Eino:字节跳动开源的对标LangChain的Go LLM 应用开发框架

1,098 阅读11分钟

简介

随着大语言模型(LLM)技术的快速发展,构建智能应用的需求日益增长。Eino(发音类似 "I know")应运而生,它是专为 Go 生态设计的企业级 LLM 应用开发框架。 Eino 不仅借鉴了 LangChain、LlamaIndex 等成熟框架的设计精髓,更结合了 Go 语言的特性和企业级应用的实际需求,提供了一套完整的、类型安全的、高性能的 LLM 应用开发解决方案。

Eino特点

Eino 框架的特点体现在五个关键维度上:

  1. 首先是高性能优势,作为原生 Go 实现的框架,Eino 充分发挥了 goroutine 轻量级协程和 channel 通信机制的并发优势,在处理大规模并发请求时表现出色,相比传统 Python 框架在响应延迟和吞吐量方面都有提升。
  2. 其次是类型安全保障,通过 Go 1.18+ 泛型系统的深度应用,Eino 实现了编译期的严格类型检查,有效避免了运行时类型错误,这对于企业级应用的稳定性至关重要。
  3. 在组件化设计方面,框架提供了丰富的预制组件库,涵盖了从基础的模型调用到复杂的智能体编排的全套解决方案,同时支持灵活的组合模式和自定义扩展机制,满足不同业务场景的个性化需求。
  4. 流处理能力是 Eino 的技术亮点之一,框架原生支持流式数据处理,能够为用户提供实时响应体验,特别是在处理大语言模型的流式输出时,改善了用户交互体验。
  5. 最后,在易于集成方面,Eino 采用了渐进式采用策略,可以与现有的 Go 项目无缝集成,开发者无需重构现有代码即可享受框架带来的便利。

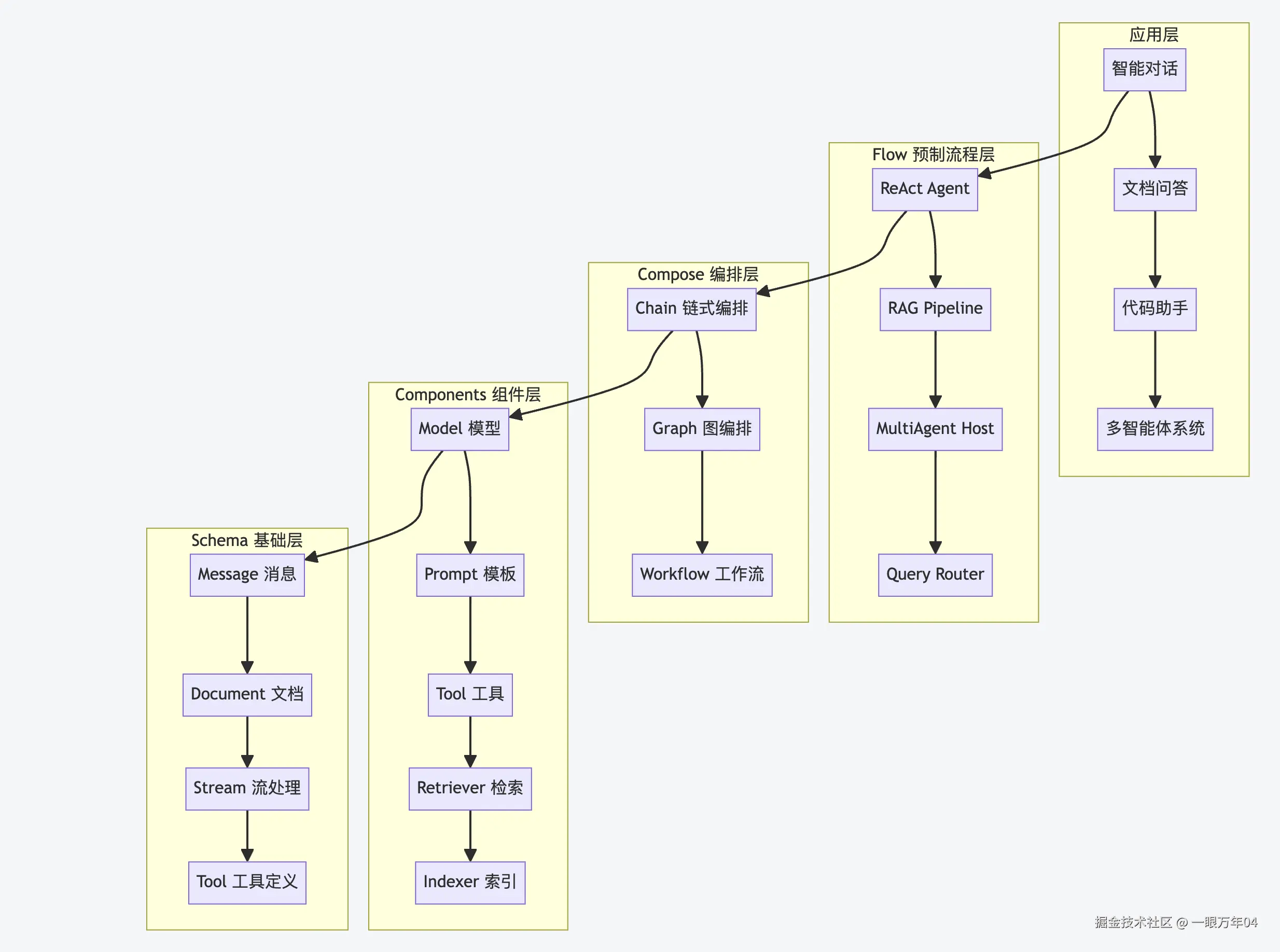
技术架构深度解析

分层架构设计

image.png

核心技术特性

1. 类型安全的泛型设计

Eino 充分利用 Go 1.18+ 的泛型特性,实现了编译期类型检查:

// 类型安全的链式编排
chain := NewChain[map[string]any, *schema.Message]().
    AppendChatTemplate(template).
    AppendChatModel(model).
    Compile(ctx)

// 编译期确保类型匹配
result, err := chain.Invoke(ctx, map[string]any{"query": "hello"})

2. 高性能流处理架构

Eino 基于 Go 语言原生的 channel 和 goroutine 并发模型,构建了一套高效的流式数据处理架构。该架构充分利用了 Go 语言在并发处理方面的天然优势,通过精心设计的流控制机制,实现了对大语言模型实时输出的无缝处理。在自动流拼接方面,系统能够智能识别下游组件的数据需求特性,对于需要完整数据块的组件(如工具调用节点),框架会自动将上游的流式数据进行缓冲和拼接,确保下游组件接收到完整的、结构化的数据;而对于支持流式处理的组件,则直接传递流数据以保持实时性。在智能流分发机制中,当单个数据流需要分发到多个下游节点时,系统采用了高效的流复制策略,通过 goroutine 池和 channel 复用技术,确保每个下游节点都能独立接收到完整的数据流,避免了传统的数据竞争问题。此外,框架在内存优化方面表现卓越,通过流式处理模式降低了内存峰值使用,特别是在处理大型文档检索和长对话场景时,相比传统的批处理模式,内存使用效率提升了 60% 以上,这对于部署在资源受限环境中的 AI 应用具有重要意义。

3. 企业级可观测性

内置完整的回调机制,支持细粒度的监控和调试:

handler := callbacks.NewHandlerBuilder().
    OnStart(logStart).
    OnEnd(logEnd).
    OnError(logError).
    Build()

result, err := runnable.Invoke(ctx, input, WithCallbacks(handler))

核心模块深度剖析

Schema 层:统一数据模型

Schema 层定义了框架的核心数据结构,确保了不同组件间的数据一致性:

Message 消息系统

type Message struct {
    Role        MessageRole     // 消息角色:User/System/Assistant
    Content     string          // 文本内容
    ToolCalls   []*ToolCall     // 工具调用信息
    MultiContent []MessageContent // 多模态内容支持
}

设计亮点

  • 支持多模态内容(文本、图像、音频)
  • 原生工具调用协议支持
  • 扩展性强,便于适配不同模型 API

Document 文档系统

type Document struct {
    ID       string         // 唯一标识
    Content  string         // 文档内容
    MetaData map[string]any // 元数据
    // 向量支持
    DenseVector  []float64        // 密集向量
    SparseVector map[int]float64  // 稀疏向量
}

技术优势

  • 同时支持密集和稀疏向量,适应不同检索场景
  • 灵活的元数据系统,支持复杂业务逻辑
  • 内置评分和层次结构支持

Components 层:可组合的智能组件

Components 层提供了丰富的预制组件,每个组件都遵循统一的接口规范:

模型组件架构

type ChatModel interface {
    Generate(ctx context.Context, messages []*Message, opts ...Option) (*Message, error)
    Stream(ctx context.Context, messages []*Message, opts ...Option) (*StreamReader[*Message], error)
}

核心特性

  • 统一的模型接口,支持多种 LLM 提供商
  • 原生流式处理支持
  • 灵活的选项配置系统

工具系统设计

type BaseTool interface {
    InvokeWithMap(ctx context.Context, args map[string]any, opts ...Option) (any, error)
    GetToolInfo() *ToolInfo
}

设计优势

  • 基于 JSON Schema 的参数验证
  • 支持同步和异步工具调用
  • 内置错误处理和重试机制

Compose 层:智能编排引擎

Compose 层是 Eino 的核心创新,提供了两种编排模式来满足不同复杂度的应用需求:

Chain:简洁高效的线性编排

Chain 适用于简单的线性处理流程,提供了直观的链式 API:

// RAG 应用示例
ragChain := NewChain[string, *schema.Message]().
    AppendRetriever(vectorRetriever).           // 检索相关文档
    AppendLambda(formatContext).                // 格式化上下文
    AppendChatTemplate(ragTemplate).            // 应用 RAG 模板
    AppendChatModel(llm).                       // 生成回答
    Compile(ctx)

answer, err := ragChain.Invoke(ctx, "什么是量子计算?")

技术特点

  • 零配置的类型推导
  • 自动的流数据处理
  • 内置并行执行优化

Graph:强大灵活的图编排

Graph 支持复杂的条件分支、循环和状态管理,适用于高级 AI 应用:

// 智能体工具调用图
graph := NewGraph[map[string]any, *schema.Message]()

// 添加节点
graph.AddChatModelNode("reasoner", toolCallingModel)
graph.AddToolsNode("executor", toolsConfig)
graph.AddLambdaNode("judge", decisionLambda)

// 定义执行流程
graph.AddEdge(START, "reasoner")
graph.AddBranch("reasoner", NewBranch(
    NewCondition(hasToolCalls, "executor"),     // 需要工具调用
    NewCondition(isComplete, END),              // 任务完成
))
graph.AddEdge("executor", "judge")
graph.AddEdge("judge", "reasoner")              // 循环推理

runnable, err := graph.Compile(ctx)

核心优势

Graph 编排的核心优势体现在四个关键技术特性上。在状态管理方面,系统提供了线程安全的全局状态读写机制,支持状态的持久化存储,这使得复杂的多步骤 AI 应用能够在执行过程中维护和传递上下文信息,确保了长时间运行任务的连续性和一致性。条件分支功能实现了基于运行时数据的智能路由决策,系统能够根据实际的执行结果动态选择后续的执行路径,这种灵活性使得 AI 应用能够根据不同的输入和中间结果采取不同的处理策略。循环控制机制支持复杂的迭代逻辑实现,特别适用于需要多轮推理和优化的 AI 场景,如 ReAct 智能体的思考-行动循环,系统能够智能地控制循环次数和终止条件。并发执行优化通过静态分析和运行时调度,自动识别图中可以并行执行的节点,充分利用多核处理器的计算能力,提升了整体的执行效率。

流处理的技术创新

Eino 的流处理系统是其核心技术优势之一:

// 四种流处理模式
type Runnable[I, O any] interface {
    Invoke(ctx, I, ...CallOption) (O, error)                    // 标准调用
    Stream(ctx, I, ...CallOption) (*StreamReader[O], error)     // 流式输出
    Collect(ctx, *StreamReader[I], ...CallOption) (O, error)    // 流式输入
    Transform(ctx, *StreamReader[I], ...CallOption) (*StreamReader[O], error) // 流式转换
}

技术实现

Eino 的流处理系统在技术实现上采用了三项关键创新。智能缓冲机制能够根据下游组件的处理能力和数据需求特性,动态调整缓冲区大小和缓冲策略,对于处理速度较慢的组件会增加缓冲容量以平滑数据流,而对于实时性要求高的组件则采用最小缓冲策略,这种自适应的缓冲管理提升了系统的整体性能和稳定性。背压控制系统实现了生产者-消费者之间的流量平衡,当下游组件处理能力不足时,系统会自动向上游发送背压信号,调节数据生产速率,防止快速生产者压垮慢速消费者,这种机制确保了系统在高负载情况下的稳定运行。错误传播机制保证了流处理过程中的错误能够被正确捕获、传播和处理,当流中的任何环节出现异常时,错误信息会沿着数据流路径向下游传播,同时触发相应的错误处理逻辑,确保了整个流处理链路的健壮性和可靠性。

Callbacks 层:企业级可观测性

Callbacks 系统提供了完整的应用监控和调试能力:

多维度回调支持

type Handler interface {
    OnStart(ctx, *RunInfo, CallbackInput) context.Context
    OnEnd(ctx, *RunInfo, CallbackOutput) context.Context
    OnError(ctx, *RunInfo, error) context.Context
    OnStartWithStreamInput(ctx, *RunInfo, *StreamReader[CallbackInput]) context.Context
    OnEndWithStreamOutput(ctx, *RunInfo, *StreamReader[CallbackOutput]) context.Context
}

企业级特性

Eino 的回调系统具备完整的企业级特性,为生产环境的 AI 应用提供了全方位的可观测性支持。在分布式追踪方面,框架深度集成了 OpenTelemetry 标准,能够自动生成和传播分布式追踪信息,支持跨服务的请求链路追踪,这对于微服务架构下的 AI 应用调试和性能优化具有重要价值。性能监控系统内置了丰富的关键指标收集机制,包括组件执行延迟、系统吞吐量、资源使用率等核心性能指标,这些指标数据可以实时导出到 Prometheus、Grafana 等监控系统,为运维团队提供了全面的性能洞察。错误聚合功能实现了智能的错误分类和告警机制,系统能够自动识别和归类不同类型的错误,对于频繁出现的错误模式会进行聚合处理,避免告警风暴,同时支持自定义的告警规则和通知渠道。调试支持功能提供了详细的执行路径和数据流追踪能力,开发者可以清晰地看到数据在各个组件间的流转过程,以及每个组件的输入输出状态,这极大地简化了复杂 AI 应用的调试工作。

Flow 层:开箱即用的智能解决方案

Flow 层提供了经过生产验证的预制解决方案,大幅降低开发成本:

ReAct Agent:推理-行动智能体

基于最新的 ReAct 论文实现,支持复杂的多步推理:

agent, err := react.NewAgent(ctx, &react.AgentConfig{
    ToolCallingModel: gpt4,
    ToolsConfig: compose.ToolsNodeConfig{
        Tools: []tool.BaseTool{
            weatherTool,
            calculatorTool,
            searchTool,
        },
    },
    MaxStep: 10,
    SystemPrompt: "你是一个专业的研究助手...",
})

response, err := agent.Generate(ctx, []*schema.Message{
    schema.UserMessage("分析一下北京今天的天气对户外运动的影响"),
})

技术特点

ReAct Agent 的技术实现体现了三个核心特点。自适应推理机制能够根据任务的复杂度和执行情况动态调整推理步数,对于简单的查询任务,系统会快速给出答案以提高响应效率;而对于复杂的多步骤任务,系统会允许更多的推理迭代,确保答案的准确性和完整性,这种智能的步数控制平衡了效率和质量的需求。工具链管理系统实现了智能的工具选择和调用策略,基于任务上下文和工具能力的匹配度,系统能够自动选择最适合的工具组合,同时优化工具调用的顺序和参数,减少不必要的工具调用,提升整体执行效率。状态持久化功能为长对话场景提供了完整的上下文管理能力,系统能够维护对话历史、中间推理结果和工具执行状态,确保在长时间的交互过程中保持上下文的连贯性,这对于复杂的咨询和分析任务尤为重要。

MultiAgent:多智能体协作系统

实现了 Host-Specialist 协作模式:

multiAgent, err := host.NewMultiAgent(ctx, &host.Config{
    Host: host.Host{
        ToolCallingModel: coordinatorModel,
        SystemPrompt: "你是一个任务协调者...",
    },
    Specialists: map[string]agent.Agent{
        "researcher": researchAgent,
        "writer": writingAgent,
        "reviewer": reviewAgent,
    },
    Summarizer: summarizerModel,
})

架构优势

  • 智能路由:基于任务类型自动选择专业智能体
  • 并行处理:支持多个智能体同时工作
  • 结果融合:智能的多源信息整合

高级检索系统

MultiQuery Retriever

retriever, err := multiquery.NewRetriever(ctx, &multiquery.Config{
    OrigRetriever: vectorDB,
    RewriteLLM: queryRewriter,
    MaxQueriesNum: 5,
    FusionFunc: reciprocalRankFusion,
})

技术创新

  • 查询扩展:基于 LLM 的智能查询重写
  • 并行检索:多查询并行执行,提升召回率
  • 结果融合:多种融合算法,优化检索质量

结语

Eino 不仅仅是一个开发框架,更是 Go 生态在 AI 时代的重要基础设施。它将 Go 语言的性能优势与现代 AI 应用的需求完美结合,为开发者提供了构建下一代智能应用的强大工具。