零基础玩转支付宝智能体:百宝箱开发从入门到精通
---🌟 嗨,我是IRpickstars!
🌌 总有一行代码,能点亮万千星辰。
🔍 在技术的宇宙中,我愿做永不停歇的探索者。
✨ 用代码丈量世界,用算法解码未来。我是摘星人,也是造梦者。
🚀 每一次编译都是新的征程,每一个bug都是未解的谜题。让我们携手,在0和1的星河中,书写属于开发者的浪漫诗篇。
摘要
在数字化浪潮下,AI智能体的开发门槛逐渐降低,蚂蚁百宝箱作为一款一站式AI原生应用开发平台,让普通用户也能轻松创建功能强大的智能体。本文将详细介绍如何通过蚂蚁百宝箱快速搭建一款“智能理财顾问”智能体,从零开始完成配置、训练到发布的完整流程。文章开头将通过实际效果展示,直观呈现智能体的理财建议生成、用户交互等核心功能。随后,逐步拆解搭建过程中的关键步骤,包括自然语言配置、数据对接和模型优化。最后,结合个人体验,总结蚂蚁百宝箱的三大爽点:零代码开发、高效集成能力和丰富的生态资源。无论你是技术小白还是开发者,都能从中获得启发。支付宝百宝箱平台概述
什么是支付宝百宝箱
支付宝百宝箱是由蚂蚁集团推出的一站式AI原生应用开发平台,无需任何代码基础,只需通过自然语言,简单几步即可构建各种类型的AI应用。作为支付宝智能体生态的核心组成部分,百宝箱不仅提供了强大的开发工具,更重要的是为开发者打通了支付宝超级生态的商业化通道。平台核心优势
**零门槛开发**:商家机构可0代码、最快1分钟创建专属智能体,真正实现了"人人都能开发AI应用"的愿景。多端分发能力:支持一键发布到支付宝小程序、支付宝App、支小宝App等多个平台,让智能体瞬间触达亿级用户。
丰富的模型支持:平台已接入DeepSeek R1满血版、蒸馏版32B和7B,以及DeepSeek V3等多款先进大模型,满足不同场景需求。
平台架构图
图1 支付宝百宝箱智能体架构图
效果展示
智能体界面
在正式介绍搭建流程前,先展示一下这款智能体的实际效果。用户只需输入简单的需求,智能体即可生成详细的建议。
可视化网页生成
点击智能体提供的预设问题或者自己将自己目前的信息输入对话框中并发送,即可看到智能体正在运行。智能会分析当前的信息做出一份详细的规划,并将通过代码生成为一个可视化的网页并部署上线,在生成的回答中即可看到:
点击进入生成的网页:env-00jxgx2bystb-static.normal.cloudstatic.cn/BHFBBAEBIDL…
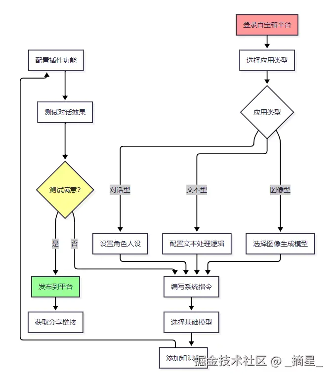
搭建流程:三步完成智能体开发
百宝箱的核心优势在于“无代码”和“快速发布”。以下是具体步骤:第一步:创建智能体
1. 访问[蚂蚁百宝箱平台](https://tbox.alipay.com/),点击快速开始 2. 点击“应用”,选择“创建应用”。 3. 输入智能体名称和基础描述,明确其功能定位。第二步:配置大模型与MCP
1. 在文本大模型中,选择自己想使用的大模型 2. 编写智能体提示词通用
# 角色:角色名称
角色概述和主要职责的一句话描述
## 目标:
角色的工作目标,如果有多目标可以分点列出,但建议更聚焦1-2个目标
## 技能:
1. 为了实现目标,角色需要具备的技能1
2. 为了实现目标,角色需要具备的技能2
3. 为了实现目标,角色需要具备的技能3
## 工作流:
1. 描述角色工作流程的第一步
2. 描述角色工作流程的第二步
3. 描述角色工作流程的第三步
## 输出格式:
如果对角色的输出格式有特定要求,可以在这里强调并举例说明想要的输出格式
## 限制:
- 描述角色在互动过程中需要遵循的限制条件1
- 描述角色在互动过程中需要遵循的限制条件2
- 描述角色在互动过程中需要遵循的限制条件3
- 选择大模型的技能,也就是MCP插件
- 选择输出的内容并运行测试
- 重复以上步骤并进行调试,直到智能体输出你想要的内容即可进行下一步发布。
第三步:发布智能体
1. 点击“发布”按钮,智能体将生成专属链接或嵌入支付宝小程序。 2. 点击确定协议,并点击确定发布 3. 进入到发布页面,并选择在哪些平台进行上线 4. 在web服务中进行上架,并访问地址[https://www.tbox.cn/share/202506APXs6l00461130?platform=WebService](https://www.tbox.cn/share/202506APXs6l00461130?platform=WebService)百宝箱:它让AI开发变得如此简单?
**零代码开发,小白也能轻松上手**
传统AI开发需要掌握Python、TensorFlow、PyTorch等技术栈,而蚂蚁百宝箱采用**自然语言交互**的方式,让用户通过简单的对话配置即可完成智能体的训练。| 对比项 | 传统开发方式 | 蚂蚁百宝箱 |
|---|---|---|
| 技术门槛 | 需要编程基础(Python、机器学习框架) | 无需代码,自然语言配置 |
| 训练方式 | 手动编写训练数据、调整模型参数 | 通过问答对自动优化 |
| 调试难度 | 需熟悉日志分析、调试工具 | 可视化测试,即时反馈 |
| 部署周期 | 数天至数周 | 几分钟到几小时 |
**强大的生态集成,一键调用专业能力**
蚂蚁百宝箱内置了**蚂蚁百灵大模型**,并支持接入第三方API,让智能体具备专业级能力。| 对比项 | 传统开发方式 | 蚂蚁百宝箱 |
|---|---|---|
| 模型能力 | 需自行训练或购买云服务(如GPT-4 API) | 内置百灵大模型,免费使用 |
| 数据接入 | 需手动对接数据库、爬虫或API | 支持支付宝生态数据(如基金、股票行情) |
| AI扩展能力 | 需自行集成NLP、OCR等能力 | 可一键调用商汤、达摩院等AI服务 |
| 合规性 | 需自行处理数据安全、隐私问题 | 符合金融级安全标准 |
开箱即用:无需自己训练模型,直接使用行业领先的AI能力。
平台对比分析
主流智能体平台对比| 平台特性 | 支付宝百宝箱 | Coze | Dify | GPTs |
|---|---|---|---|---|
| 开发门槛 | 零代码,1分钟上手 | 低代码,可视化 | 需要一定技术基础 | 中等门槛 |
| 模型支持 | DeepSeek R1、通义千问等 | GPT-4、Claude等 | 支持多种开源模型 | 仅GPT系列 |
| 生态集成 | 支付宝超级生态 | 字节系产品 | 开源生态 | OpenAI生态 |
| 商业化 | 内置变现通道 | 有一定支持 | 需自建渠道 | 订阅制分成 |
| 部署方式 | 云端托管 | 云端+私有化 | 私有化部署 | 云端托管 |
| 插件丰富度 | 30+官方插件 | 50+社区插件 | 开源插件库 | 有限插件 |
| 学习曲线 | ⭐⭐⭐⭐⭐ | ⭐⭐⭐⭐ | ⭐⭐⭐ | ⭐⭐⭐⭐ |
| 企业适用性 | ⭐⭐⭐⭐⭐ | ⭐⭐⭐⭐ | ⭐⭐⭐⭐⭐ | ⭐⭐⭐ |
生态优势:百宝箱开发者可以直接拥抱支付宝、高德地图这样的国民级应用生态,这是其他平台无法比拟的核心竞争力。
商业闭环:基于支付宝的交易生态,智能体能够直接参与商业流程,实现从服务到变现的完整闭环。
技术先进性:满血版DeepSeek R1的使用完全免费,而且没有额度限制,大大降低了开发成本。
未来发展趋势
**多模态融合**:百宝箱支持文生图型应用和图生图型应用,未来将进一步整合语音、视频、AR等多种交互方式。Agent协作:多智能体协同工作将成为趋势,复杂任务可以拆分给不同专长的智能体协作完成。
边缘计算部署:为了降低延迟和保护隐私,部分智能体功能将向边缘端迁移。
图6 智能体生态发展时间线
"未来智能化的用户体验,一定不是只靠一个大模型,而是需要全行业深度协作、需要很多的专业智能体共同参与、各司其职。" —— 蚂蚁集团董事长井贤栋
结语
作为一个亲历者,这次使用蚂蚁百宝箱的经历彻底刷新了我对AI开发的认知。从最初的半信半疑到最终看到智能体流畅运行,整个过程仅用了不到一天时间。最让我惊喜的是平台的“无代码”设计——不需要理解复杂的算法,只需用日常语言描述需求,系统就能自动生成逻辑。我认为蚂蚁百宝箱的核心爽点在于它`“**化繁为简**”`的能力:- 对个人开发者:无需技术背景,用自然语言就能创造有价值的AI产品;
- 对企业用户:快速集成专业能力,降低试错成本;
- 对生态伙伴:开放API市场,实现技术价值的最大化。
不过,我也在思考:未来这类工具是否会进一步降低AI创业门槛?普通用户如何在海量智能体中脱颖而出?欢迎读者在评论区分享你的看法!如果你也曾被AI开发的高门槛劝退,不妨试试蚂蚁百宝箱——或许下一个爆款智能体就出自你的手中!你最想用百宝箱开发什么智能体?欢迎评论区聊聊!
🌟** 嗨,我是IRpickstars!如果你觉得这篇技术分享对你有启发:**
🛠️** 点击【点赞】让更多开发者看到这篇干货
🔔 【关注】解锁更多架构设计&性能优化秘籍
💡 【评论】留下你的技术见解或实战困惑**作为常年奋战在一线的技术博主,我特别期待与你进行深度技术对话。每一个问题都是新的思考维度,每一次讨论都能碰撞出创新的火花。
🌟** 点击这里👉 IRpickstars的主页 ,获取最新技术解析与实战干货!**
⚡️ 我的更新节奏:
- 每周三晚8点:深度技术长文
- 每周日早10点:高效开发技巧
- 突发技术热点:48小时内专题解析