WildCard野卡已跑路(包含gpt plus升级方案)

889 阅读1分钟

1、原因

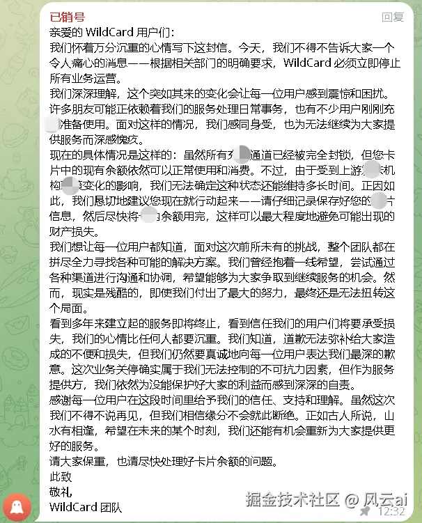
2025年6月开始,不少用户反映野卡绑定失败率居高不下,平台迅速下架,无法正常登录,于2025.7.12日跑路

image-20250712231156698

image-20250712231641873

2、ChatGPT Plus升级方案

ChatGPT Plus升级方案 image-20250712233518621

3、总结

在此呼吁大家“现冲现用”保障自己安全。在享受便捷的同时,合规与安全永远是第一位,以免重蹈覆辙。