突发!马斯克Grok4发布,全部刷新SOTA,硬刚Gemini 2.5 Pro、Claude Opus 4,国内直接使用

498 阅读5分钟

一、马斯克Grok4发布

马斯克最新发布的Grok4模型再次证明了华人在AI领域的核心地位。从亚洲金融分享的团队合影可以看出,整个研发团队几乎被华人"包场"——除了寥寥几位白人外,绝大多数都是来自中国的顶尖人才。

全球AI竞赛中,华人正在成为不可或缺的主力军。无论是OpenAI、谷歌,还是马斯克的xAI,核心技术团队都离不开华人科学家的贡献。他们凭借扎实的数理基础、勤奋的工作态度,在算法优化、模型训练等关键环节发挥着决定性作用。

看到Grok4成功背后的真相,让人既心酸又震撼。办公室里密密麻麻搭满了帐篷,工程师们直接把公司当成了家。这哪里是996,简直是007——全天候住在公司,醒了就干活,累了就钻帐篷。

为了赶进度、抢时间,开发团队几乎放弃了所有个人生活。从之前的团队合影可以看出,这支队伍里绝大多数是华人工程师。他们远离家乡,为了技术梦想,把青春和汗水都洒在了异国他乡的办公室里。

这种极限工作模式虽然推动了技术进步,但也让人反思:创新的代价是否太过沉重?

二、全部刷新SOTA,碾压式屠榜

1、HLE人类最后的考试

马斯克最新发布的Grok4在AI界引发轰动,在被称为"最后审判"的HLE(Human Last Exam,人类最后考试)测试中取得了历史性突破。

HLE是目前最具挑战性的AI评测标准,专门设计用来测试AI的极限能力。这个测试涵盖了人类知识的各个领域,难度之高让绝大多数AI模型望而却步。

Grok4在这场"终极考验"中斩获45%的成绩,直接将此前的冠军Google Gemini 2.5 Pro(21%)甩在身后,成绩整整翻了一倍多。这个飞跃式的进步震惊了整个AI界。

2、ARC-AGI 抽象推理能力的基准测试

第二名的Claude Opus 4仅获得8.6%,GPT-4.5更是只有4.9%。Grok4的成绩几乎是Claude的两倍,是GPT的三倍多!这种压倒性的优势前所未有。

更令人惊讶的是,Grok4不仅性能强悍,成本控制也相当出色。左侧散点图显示,它在保持顶级性能的同时,每项任务的成本处于中等水平,实现了性能与经济性的完美平衡。

这一突破再次证明,那些在办公室搭帐篷、日夜奋战的工程师们(尤其是华人团队)的努力没有白费。Grok4正在重新定义AI的能力上限。

在被誉为"推理能力试金石"的ARC-AGI v2测试中,Grok4以15.9%的成绩碾压所有竞争对手,创下历史新高。

3、多项顶级数理测试中实现了全面碾压

马斯克的Grok4在多项顶级数理测试中实现了全面碾压!从这张性能对比图可以看出,Grok4(橙色柱)在五大权威测试中全部登顶,展现出恐怖的统治力。

在GPQA(研究生级物理化学测试)中,Grok4达到88.9%,将其他模型远远甩在身后。在AIME25(美国数学邀请赛)这个极具挑战性的数学竞赛中,Grok4更是接近满分,达到惊人的98.8%!

最让人震撼的是HMMT25(哈佛-麻省理工数学竞赛)成绩——Grok4拿下96.7%,而第二名仅有82.5%,差距巨大。在LCB综合测试中,Grok4同样以79.4%的成绩傲视群雄。即便是最难的USAMO25(美国数学奥林匹克)测试,Grok4也以61.9%的成绩大幅领先。

这些测试涵盖了高等数学、物理、化学等多个领域,考验的是AI的深度推理和问题解决能力。Grok4的全面领先,意味着它不仅在某个单项上突出,而是实现了全方位的智力碾压。这背后,是那些睡在办公室的工程师们用青春和汗水换来的技术突破。

三、定价$30/月起

Grok 4 需要订阅才能使用,$30/月起

四、国内直接使用Grok4

谷歌浏览器访问:www.nezhasoft.cloud

私信哪吒,备注体验ai,领取体验码。

还包含了ChatGPT4o、o4-mini、o4-mini-high、o3、GPT4.5、GPT4.1、Claude Sonnet 4、Gemini 2.5 Pro、DeepSeek R1 0528等模型。

五、体验马斯克Grok4,还是热乎的

1、版本号

你是什么模型,具体什么版本号,知识截止日期是几号

2、写作

全国一卷作文题目:"民族魂"

材料内容:

  1. "他想要给孩子们唱上一段,可是心里直翻腾,开不了口。" ——老舍《鼓书艺人》
  2. "假如我是一只鸟,我也应该用嘶哑的喉咙歌唱" ——艾青《我爱这土地》
  3. "我要以带血的手和你们一一拥抱,因为一个民族已经起来" ——穆旦《赞美》

写作要求: 以上材料引发了你怎样的联想和思考?请写一篇文章。要求选准角度,确定立意,明确文体,自拟标题;不要套作,不得抄袭;不得泄露个人信息;不少于800字。

3、编程

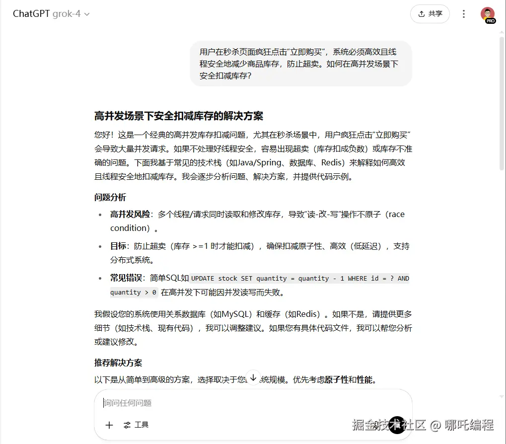
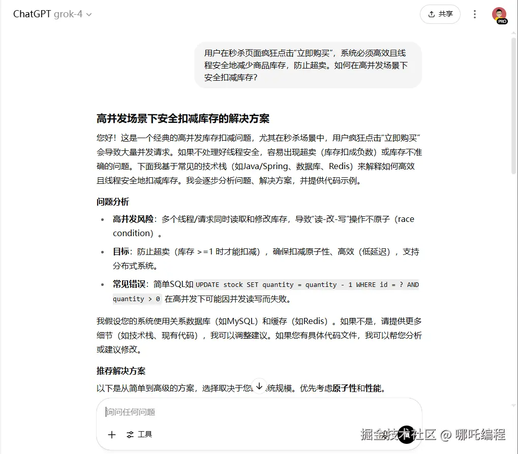
用户在秒杀页面疯狂点击“立即购买”,系统必须高效且线程安全地减少商品库存,防止超卖。如何在高并发场景下安全扣减库存?

4、上传文件

5、画图

请用 HTML5 Canvas 根据下面数据做一个饼状图

市场部,320
研发部,450
人事部,150
财务部,130
客服部,200
行政部,100