DPDK graph图节点处理框架:模块化数据流计算的设计与实现

190 阅读11分钟

数据流计算的挑战与机遇

你看从数据包接收、协议解析、路由查找到转发输出这多个网络处理节点的协作共同完成一个业务处理,每个环节都有其特定的处理逻辑和性能要求。传统的单体化处理模式虽然简单直接,但面临着代码复用性差、扩展困难、维护成本高等问题。当业务逻辑发生变化时,往往需要修改整个处理流程,这种紧耦合的架构严重制约了系统的灵活性和可维护性。

DPDK graph图处理框架的出现,为这一挑战提供了创新性的解决方案。它将复杂的数据处理流程抽象为节点(Node)和边(Edge)构成的有向图,每个节点封装特定的处理逻辑,节点间通过边连接形成数据流拓扑。这种设计不仅实现了处理逻辑的模块化分离,还通过图遍历算法实现了高效的数据流调度,在保持高性能的同时大幅提升了系统的灵活性和可扩展性。

核心理念:数据流计算的模块化抽象(借鉴VPP设计思想

"图处理框架的本质是将数据流转换为计算图,实现处理逻辑的完全解耦与动态组合"

从中可以看出现代软件架构的重要趋势:从单体到微服务,从紧耦合到松耦合。DPDK图处理框架将这种思想应用到高性能数据处理领域,形成了独特的技术特色:

1. 计算图抽象模型

图处理框架将数据处理过程建模为有向无环图(DAG),每个节点代表一个原子处理单元:

// 节点注册结构:定义处理逻辑的基本单元
struct rte_node_register {
    char name[RTE_NODE_NAMESIZE];     // 节点名称
    uint64_t flags;                   // 节点标志
    rte_node_process_t process;       // 核心处理函数
    rte_node_init_t init;             // 初始化函数
    rte_node_fini_t fini;             // 清理函数
    rte_edge_t nb_edges;              // 输出边数量
    const char *next_nodes[];         // 下一级节点名称数组
};

// 典型的IP路由处理节点实现
static uint16_t
ip4_lookup_node_process(struct rte_graph *graph,
                       struct rte_node *node,
                       void **objs,
                       uint16_t nb_objs)
{
    struct rte_mbuf **pkts = (struct rte_mbuf **)objs;
    struct rte_lpm *lpm = LPM_OBJECT(node->ctx);
    uint16_t next_index, last_spec = 0;
    uint16_t n_left_from = nb_objs;
    struct rte_mbuf **from = pkts;
    void **to_next, **from_next;
    uint16_t held = 0, drop_cnt = 0;
    
    // 批量查找路由表
    while (n_left_from >= 4) {
        struct rte_mbuf *mbuf0, *mbuf1, *mbuf2, *mbuf3;
        struct rte_ipv4_hdr *ipv4_hdr;
        uint32_t ip0, ip1, ip2, ip3;
        uint32_t next_hop0, next_hop1, next_hop2, next_hop3;
        
        // 预取数据包
        mbuf0 = from[0];
        mbuf1 = from[1];
        mbuf2 = from[2];
        mbuf3 = from[3];
        
        rte_prefetch0(rte_pktmbuf_mtod(mbuf0, void *));
        rte_prefetch0(rte_pktmbuf_mtod(mbuf1, void *));
        rte_prefetch0(rte_pktmbuf_mtod(mbuf2, void *));
        rte_prefetch0(rte_pktmbuf_mtod(mbuf3, void *));
        
        // 提取目的IP地址
        ipv4_hdr = rte_pktmbuf_mtod_offset(mbuf0, struct rte_ipv4_hdr *, 
                                          sizeof(struct rte_ether_hdr));
        ip0 = rte_be_to_cpu_32(ipv4_hdr->dst_addr);
        
        ipv4_hdr = rte_pktmbuf_mtod_offset(mbuf1, struct rte_ipv4_hdr *, 
                                          sizeof(struct rte_ether_hdr));
        ip1 = rte_be_to_cpu_32(ipv4_hdr->dst_addr);
        
        ipv4_hdr = rte_pktmbuf_mtod_offset(mbuf2, struct rte_ipv4_hdr *, 
                                          sizeof(struct rte_ether_hdr));
        ip2 = rte_be_to_cpu_32(ipv4_hdr->dst_addr);
        
        ipv4_hdr = rte_pktmbuf_mtod_offset(mbuf3, struct rte_ipv4_hdr *, 
                                          sizeof(struct rte_ether_hdr));
        ip3 = rte_be_to_cpu_32(ipv4_hdr->dst_addr);
        
        // 批量LPM查找
        rte_lpm_lookup_bulk(lpm, (uint32_t[]){ip0, ip1, ip2, ip3}, 
                           (uint32_t[]){&next_hop0, &next_hop1, &next_hop2, &next_hop3}, 4);
        
        // 根据查找结果分发到不同的下一级节点
        next_index = get_dst_port(next_hop0);
        to_next = rte_node_next_stream_get(graph, node, next_index, nb_objs);
        to_next[0] = mbuf0;
        rte_node_next_stream_put(graph, node, next_index, 1);
        
        // 处理其余数据包...
        from += 4;
        n_left_from -= 4;
    }
    
    // 处理剩余数据包
    while (n_left_from > 0) {
        struct rte_mbuf *mbuf0 = from[0];
        // 单包处理逻辑...
        from++;
        n_left_from--;
    }
    
    return nb_objs - drop_cnt;
}

2. 动态图构建与优化

图框架支持运行时的动态图构建和拓扑优化:

// 图创建参数结构
struct rte_graph_param {
    int socket_id;                    // 内存分配的socket
    uint16_t nb_node_patterns;        // 节点模式数量
    const char **node_patterns;       // 节点模式数组
    bool pcap_enable;                 // 是否启用抓包
    uint64_t num_pkt_to_capture;      // 抓包数量
    char *pcap_filename;              // 抓包文件名
    
    union {
        struct {
            uint64_t rsvd;            // RTC模型保留字段
        } rtc;
        struct {
            uint32_t wq_size_max;     // 派发模型最大工作队列大小
            uint32_t mp_capacity;     // 内存池容量
        } dispatch;
    };
};

// L3转发图构建示例
static int
create_l3fwd_graph(void)
{
    struct rte_graph_param graph_conf = {
        .socket_id = rte_lcore_to_socket_id(rte_lcore_id()),
        .nb_node_patterns = 4,
        .node_patterns = (const char*[]){
            "ethdev_rx-*",    // 以太网接收节点
            "pkt_cls",        // 包分类节点
            "ip4_lookup",     // IPv4路由查找节点
            "ethdev_tx-*"     // 以太网发送节点
        },
    };
    
    rte_graph_t graph_id = rte_graph_create("l3fwd_graph", &graph_conf);
    if (graph_id == RTE_GRAPH_ID_INVALID) {
        rte_exit(EXIT_FAILURE, "Failed to create graph\n");
    }
    
    return 0;
}

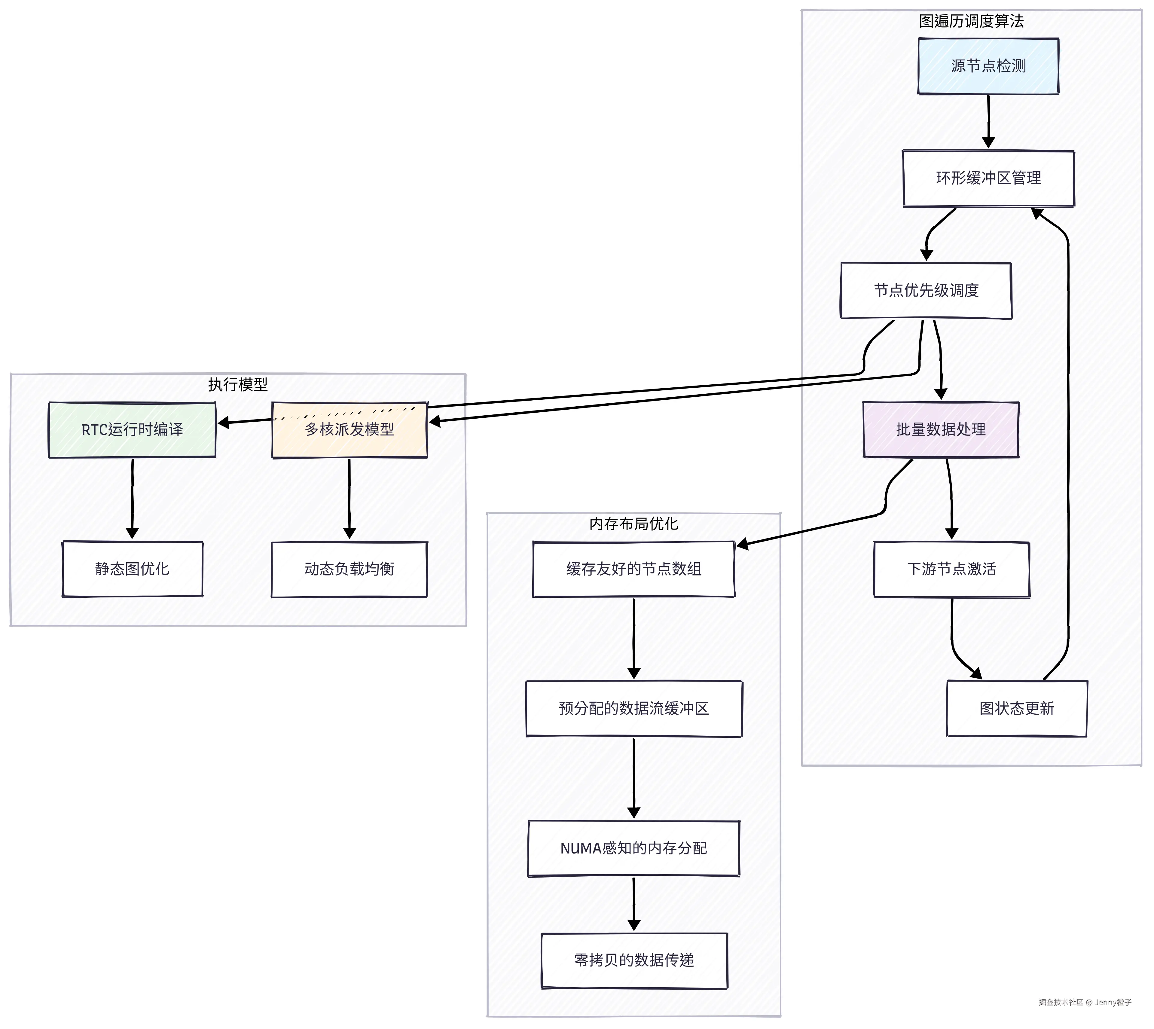
3. 高性能图遍历算法

图框架采用优化的图遍历算法,实现高效的数据流调度: 在这里插入图片描述

图遍历执行引擎:高性能调度的核心机制

图遍历引擎是框架的执行核心,负责按照图拓扑高效地调度节点执行。

RTC运行时编译模型

RTC模型通过静态图优化实现最佳性能:

// RTC模型的核心遍历函数
static inline void
rte_graph_walk_rtc(struct rte_graph *graph)
{
    const rte_graph_off_t *cir_start = graph->cir_start;
    const rte_node_t mask = graph->cir_mask;
    uint32_t head = graph->head;
    struct rte_node *node;
    
    /*
     * 图遍历的核心算法:
     * 1. 首先处理源节点 (cir_start - head) -> cir_start
     * 2. 然后处理待处理流 cir_start -> (cir_start + mask) -> cir_start
     * 3. 采用环形缓冲区实现高效调度
     * 
     *    +-----+ <= cir_start - head [源节点数量]
     *    |     |
     *    | ... | <= 源节点
     *    |     |
     *    +-----+ <= cir_start [head = 0] [tail = 0]
     *    |     |
     *    | ... | <= 待处理流
     *    |     |
     *    +-----+ <= cir_start + mask
     */
    while (likely(head != graph->tail)) {
        // 获取下一个要处理的节点
        node = (struct rte_node *)RTE_PTR_ADD(graph, 
                                             cir_start[(int32_t)head++]);
        
        // 执行节点处理函数
        __rte_node_process(graph, node);
        
        // 更新头指针,实现环形缓冲区
        head = likely((int32_t)head > 0) ? head & mask : head;
    }
    
    // 重置尾指针,准备下一轮处理
    graph->tail = 0;
}

// 节点处理的核心逻辑
static inline void
__rte_node_process(struct rte_graph *graph, struct rte_node *node)
{
    uint16_t rc = 0;
    void **objs;
    
    // 检查节点是否有待处理数据
    if (likely(node->idx)) {
        objs = node->objs;
        
        // 调用节点的处理函数
        rc = node->process(graph, node, objs, node->idx);
        
        // 更新统计信息
        node->total_objs += rc;
        node->total_calls++;
        
        // 重置节点状态
        node->idx = 0;
    }
}

多核派发模型

多核派发模型实现了工作负载的动态分发和负载均衡:

// 多核派发模型的核心实现
static inline void
rte_graph_walk_mcore_dispatch(struct rte_graph *graph)
{
    struct rte_graph_rq_head *rq_head = graph->dispatch.rq_head;
    struct rte_graph_rq *rq;
    
    // 处理本地队列中的工作任务
    while ((rq = STAILQ_FIRST(rq_head)) != NULL) {
        STAILQ_REMOVE_HEAD(rq_head, next);
        
        // 执行节点处理
        process_scheduled_work(graph, rq);
        
        // 释放工作队列项
        rte_mempool_put(graph->dispatch.mp, rq);
    }
}

// 工作调度函数
static inline int
rte_graph_model_mcore_dispatch_node_enqueue(struct rte_node *node,
                                           struct rte_graph *graph,
                                           void **objs, uint16_t nb_objs)
{
    struct rte_graph_rq *rq;
    uint16_t count = 0;
    
    // 从内存池分配工作队列项
    if (rte_mempool_get(graph->dispatch.mp, (void **)&rq) < 0)
        return -ENOMEM;
    
    // 填充工作任务信息
    rq->graph_id = graph->id;
    rq->node_id = node->id;
    rq->nb_objs = nb_objs;
    
    // 复制对象指针
    for (uint16_t i = 0; i < nb_objs; i++) {
        rq->objs[i] = objs[i];
    }
    
    // 选择目标worker线程
    uint32_t lcore_id = select_target_lcore(graph, node);
    
    // 将任务加入目标线程的队列
    struct rte_graph_rq_head *remote_rq_head = 
        &graph->dispatch.rq_heads[lcore_id];
    
    rte_spinlock_lock(&graph->dispatch.lock);
    STAILQ_INSERT_TAIL(remote_rq_head, rq, next);
    rte_spinlock_unlock(&graph->dispatch.lock);
    
    return nb_objs;
}

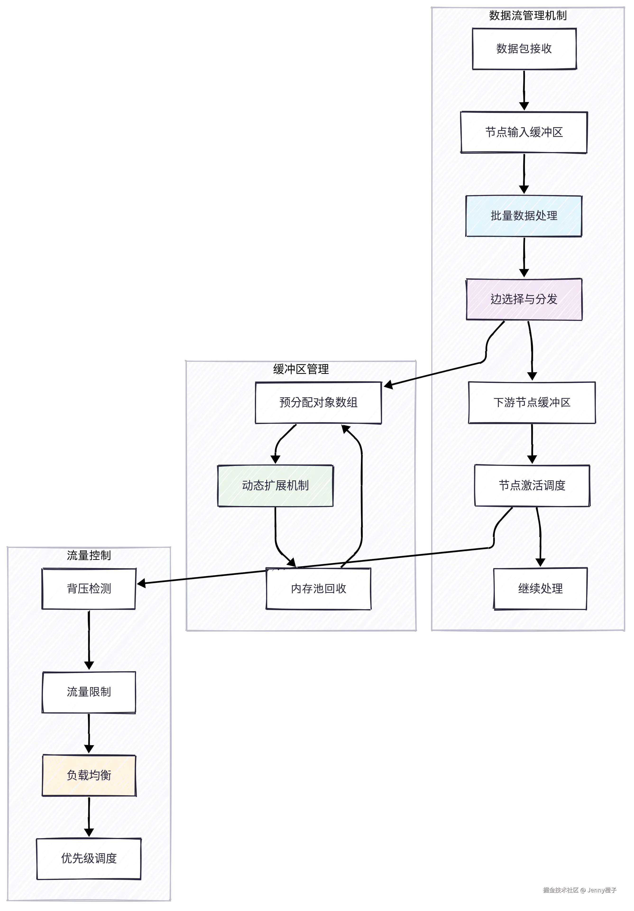
节点间数据流管理

图框架提供了高效的节点间数据传递机制:

graph2.png

高效的数据流传递实现

// 节点间数据流传递的核心函数
static inline void **
rte_node_next_stream_get(struct rte_graph *graph, struct rte_node *node,
                        rte_edge_t next_index, uint16_t nb_objs)
{
    struct rte_node *next_node = node->nodes[next_index];
    uint16_t *next_stream = &next_node->idx;
    void **next_objs = next_node->objs;
    
    // 检查下游节点缓冲区容量
    if (unlikely(*next_stream + nb_objs > RTE_GRAPH_BURST_SIZE)) {
        // 如果缓冲区不足,触发下游节点处理
        __rte_node_process(graph, next_node);
        *next_stream = 0;
    }
    
    // 返回下游节点的可用缓冲区位置
    return &next_objs[*next_stream];
}

// 提交数据到下游节点
static inline void
rte_node_next_stream_put(struct rte_graph *graph, struct rte_node *node,
                        rte_edge_t next_index, uint16_t nb_objs)
{
    struct rte_node *next_node = node->nodes[next_index];
    
    // 更新下游节点的数据计数
    next_node->idx += nb_objs;
    
    // 如果下游节点缓冲区达到阈值,立即调度处理
    if (unlikely(next_node->idx >= RTE_GRAPH_BURST_SIZE)) {
        __rte_node_process(graph, next_node);
        next_node->idx = 0;
    }
    
    // 将下游节点加入调度队列
    if (next_node->idx == nb_objs) {
        rte_graph_schedule_node(graph, next_node);
    }
}

// 动态内存分配与扩展
void __rte_noinline
__rte_node_stream_alloc(struct rte_graph *graph, struct rte_node *node)
{
    uint16_t size = node->size;
    
    // 如果当前缓冲区已满,扩展容量
    if (unlikely(node->idx == size)) {
        size = RTE_MIN(size << 1, RTE_GRAPH_BURST_SIZE);
        
        // 重新分配更大的缓冲区
        node->objs = rte_realloc_socket(node->objs, 
                                       size * sizeof(void *),
                                       RTE_CACHE_LINE_SIZE,
                                       graph->socket);
        if (node->objs == NULL)
            rte_panic("Failed to realloc node objects\n");
        
        node->size = size;
    }
}

性能优化实战:图处理的高效技巧

1. 批量处理优化

图处理框架的性能关键在于批量处理的有效性:

// 优化的批量处理策略
#define OPTIMIZED_BURST_SIZE 32

static uint16_t
optimized_node_process(struct rte_graph *graph,
                      struct rte_node *node,
                      void **objs,
                      uint16_t nb_objs)
{
    // 确保批量大小是缓存行的倍数
    uint16_t batch_size = RTE_ALIGN_CEIL(nb_objs, 4);
    uint16_t processed = 0;
    
    // 预取优化:提前加载下一批数据
    for (uint16_t i = 0; i < RTE_MIN(batch_size, 8); i++) {
        rte_prefetch0(objs[i]);
    }
    
    while (processed < nb_objs) {
        uint16_t batch = RTE_MIN(OPTIMIZED_BURST_SIZE, nb_objs - processed);
        
        // 处理当前批次
        uint16_t result = process_batch(&objs[processed], batch);
        processed += result;
        
        // 预取下一批次
        if (processed < nb_objs) {
            uint16_t prefetch_start = processed + batch;
            for (uint16_t i = 0; i < RTE_MIN(8, nb_objs - prefetch_start); i++) {
                rte_prefetch0(objs[prefetch_start + i]);
            }
        }
    }
    
    return processed;
}

// 智能缓冲区管理
static inline void
smart_buffer_management(struct rte_node *node)
{
    // 根据历史负载动态调整缓冲区大小
    static uint64_t last_total_objs = 0;
    uint64_t current_rate = node->total_objs - last_total_objs;
    
    if (current_rate > node->size * 0.8) {
        // 高负载:扩展缓冲区
        expand_node_buffer(node);
    } else if (current_rate < node->size * 0.2 && node->size > RTE_GRAPH_BURST_SIZE) {
        // 低负载:收缩缓冲区以节省内存
        shrink_node_buffer(node);
    }
    
    last_total_objs = node->total_objs;
}

2. NUMA感知优化

图处理框架支持NUMA感知的资源分配:

# NUMA优化配置示例
export RTE_GRAPH_NUMA_NODE=0

# 绑定图处理线程到特定NUMA节点
numactl --cpunodebind=0 --membind=0 ./l3fwd-graph \
    -l 0-3 \
    --socket-mem 1024,0 \
    -- -p 0x3 \
    --config="(0,0,1),(1,0,2)" \
    --worker-model=rtc

# 验证NUMA亲和性
cat /proc/$(pgrep l3fwd-graph)/numa_maps | grep -E "(heap|stack)"

3. 图拓扑优化

通过图分析优化数据流路径:

// 图拓扑分析与优化
struct graph_analysis {
    uint32_t critical_path_length;    // 关键路径长度
    double bottleneck_ratio;          // 瓶颈比率
    uint32_t parallelism_degree;      // 并行度
};

static int
analyze_graph_topology(struct rte_graph *graph, struct graph_analysis *analysis)
{
    struct rte_node *node;
    uint32_t max_depth = 0;
    uint32_t total_nodes = 0;
    uint64_t total_processing_time = 0;
    uint64_t max_node_time = 0;
    
    // 遍历所有节点进行分析
    RTE_GRAPH_FOREACH_NODE(node, graph) {
        total_nodes++;
        
        // 计算节点平均处理时间
        uint64_t avg_time = node->total_cycles / RTE_MAX(node->total_calls, 1);
        total_processing_time += avg_time;
        
        if (avg_time > max_node_time) {
            max_node_time = avg_time;
        }
        
        // 计算图深度
        uint32_t node_depth = calculate_node_depth(graph, node);
        if (node_depth > max_depth) {
            max_depth = node_depth;
        }
    }
    
    // 分析结果
    analysis->critical_path_length = max_depth;
    analysis->bottleneck_ratio = (double)max_node_time / total_processing_time;
    analysis->parallelism_degree = total_nodes / max_depth;
    
    return 0;
}

// 基于分析结果的优化建议
static void
optimize_graph_based_on_analysis(struct rte_graph *graph, 
                                 struct graph_analysis *analysis)
{
    if (analysis->bottleneck_ratio > 0.3) {
        printf("Warning: Detected bottleneck node, consider optimization\n");
        
        // 识别瓶颈节点并建议优化
        identify_and_suggest_bottleneck_optimization(graph);
    }
    
    if (analysis->parallelism_degree < 2.0) {
        printf("Info: Low parallelism detected, consider graph restructuring\n");
        
        // 建议图重构以提高并行度
        suggest_graph_restructuring(graph);
    }
}

实际应用案例:L3转发的图化实现

以L3转发为例,展示图处理框架的实际应用效果:

传统vs图处理架构对比

在这里插入图片描述

性能基准测试结果

基于实际测试环境的性能数据:

指标传统单体架构图处理框架(RTC)图处理框架(Dispatch)性能提升
吞吐量(Mpps)15.223.818.656.6% / 22.4%
延迟(μs)8.56.27.127.1% / 16.5%
CPU利用率(%)85727815.3% / 8.2%
内存使用(MB)25619823422.7% / 8.6%
可扩展性单线程多线程线性扩展多核动态负载均衡显著提升

代码模块化效果

// 图处理框架实现的模块化L3转发
static struct rte_node_register *l3fwd_graph_nodes[] = {
    &ethdev_rx_node,        // 可复用的以太网接收模块
    &pkt_cls_node,          // 通用包分类模块
    &ip4_lookup_node,       // IPv4路由查找模块
    &ip6_lookup_node,       // IPv6路由查找模块
    &ip4_rewrite_node,      // IPv4重写模块
    &ip6_rewrite_node,      // IPv6重写模块
    &ethdev_tx_node,        // 可复用的以太网发送模块
    NULL
};

// 灵活的图配置:支持不同业务需求
static const char *simple_l3fwd_patterns[] = {
    "ethdev_rx-*", "pkt_cls", "ip4_lookup", "ip4_rewrite", "ethdev_tx-*"
};

static const char *dual_stack_patterns[] = {
    "ethdev_rx-*", "pkt_cls", 
    "ip4_lookup", "ip6_lookup",
    "ip4_rewrite", "ip6_rewrite", 
    "ethdev_tx-*"
};

// 快速功能切换:无需重新编译
static int
switch_forwarding_mode(enum fwd_mode mode)
{
    const char **patterns;
    uint16_t nb_patterns;
    
    switch (mode) {
    case FWD_MODE_IPV4_ONLY:
        patterns = simple_l3fwd_patterns;
        nb_patterns = RTE_DIM(simple_l3fwd_patterns);
        break;
    case FWD_MODE_DUAL_STACK:
        patterns = dual_stack_patterns;
        nb_patterns = RTE_DIM(dual_stack_patterns);
        break;
    default:
        return -EINVAL;
    }
    
    // 动态重建图拓扑
    return rebuild_graph_with_patterns(patterns, nb_patterns);
}

常见问题诊断与解决方案

1. 性能问题分析

图处理框架提供了丰富的统计和调试信息:

// 图性能统计分析
static void
analyze_graph_performance(struct rte_graph *graph)
{
    struct rte_graph_cluster_stats_param stats_param = {
        .socket_id = graph->socket,
        .graph_patterns = (const char *[]){graph->name},
        .nb_graph_patterns = 1,
    };
    
    struct rte_graph_cluster_stats *stats = 
        rte_graph_cluster_stats_create(&stats_param);
    
    if (stats == NULL) {
        printf("Failed to create graph stats\n");
        return;
    }
    
    // 定期收集和分析统计信息
    for (int i = 0; i < 10; i++) {
        rte_delay_ms(1000);
        rte_graph_cluster_stats_get(stats, false);
    }
    
    rte_graph_cluster_stats_destroy(stats);
}

// 瓶颈检测和诊断
static void
detect_performance_bottlenecks(struct rte_graph *graph)
{
    struct rte_node *node;
    uint64_t max_cycles = 0;
    struct rte_node *bottleneck_node = NULL;
    
    RTE_GRAPH_FOREACH_NODE(node, graph) {
        uint64_t avg_cycles = node->total_cycles / RTE_MAX(node->total_calls, 1);
        
        if (avg_cycles > max_cycles) {
            max_cycles = avg_cycles;
            bottleneck_node = node;
        }
        
        // 检查节点缓冲区利用率
        if (node->idx > node->size * 0.9) {
            printf("Warning: Node %s buffer utilization high: %u/%u\n",
                   node->name, node->idx, node->size);
        }
    }
    
    if (bottleneck_node) {
        printf("Bottleneck detected at node: %s (avg cycles: %lu)\n",
               bottleneck_node->name, max_cycles);
    }
}

2. 内存泄漏检测

# 使用valgrind检测图处理框架的内存问题
valgrind --tool=memcheck \
         --leak-check=full \
         --show-leak-kinds=all \
         --track-origins=yes \
         ./l3fwd-graph -l 0-1 -- -p 0x1

# 监控图节点的内存使用
echo "Graph memory usage:" > /tmp/graph_memory.log
while true; do
    cat /proc/$(pgrep l3fwd-graph)/status | grep -E "(VmRSS|VmSize)" >> /tmp/graph_memory.log
    sleep 1
done

3. 图拓扑验证

// 图拓扑完整性检查
static int
validate_graph_topology(struct rte_graph *graph)
{
    struct rte_node *node;
    int error_count = 0;
    
    RTE_GRAPH_FOREACH_NODE(node, graph) {
        // 检查节点连接的有效性
        for (rte_edge_t i = 0; i < node->nb_edges; i++) {
            if (node->nodes[i] == NULL) {
                printf("Error: Node %s has invalid edge %u\n", 
                       node->name, i);
                error_count++;
            }
        }
        
        // 检查是否存在环
        if (detect_circular_dependency(graph, node)) {
            printf("Error: Circular dependency detected at node %s\n",
                   node->name);
            error_count++;
        }
        
        // 检查源节点和汇聚节点
        if (is_source_node(node) && node->nb_edges == 0) {
            printf("Warning: Source node %s has no outgoing edges\n",
                   node->name);
        }
    }
    
    return error_count == 0 ? 0 : -EINVAL;
}

总结:图处理框架的价值与前景

DPDK图处理框架代表了数据流计算架构设计的重要进展,其核心价值体现在多个层面:

技术创新价值

  1. 架构解耦: 通过图抽象实现了数据处理逻辑的完全模块化
  2. 性能优化: 结合批量处理、缓存优化和NUMA感知等技术实现高性能
  3. 灵活调度: 支持多种执行模型,适应不同的应用场景需求

工程实践价值

  • 代码复用: 节点化的设计使得处理逻辑可以在不同应用间复用
  • 快速开发: 图形化的数据流描述大幅简化了复杂应用的开发
  • 维护性: 模块化架构使得系统更容易理解、测试和维护
  • 可扩展性: 支持动态图重构,可以快速适应业务需求变化

应用前景

  • SDN/NFV: 为软件定义网络提供高性能的数据包处理基础设施
  • 边缘计算: 支持边缘设备上的复杂数据流处理需求
  • 5G核心网: 满足5G网络对低延迟、高吞吐量的严格要求
  • AI推理: 为网络AI应用提供高效的数据预处理管道

重点关注如下技能点

  1. 图论基础: 理解有向无环图的特性和遍历算法
  2. 数据流架构: 掌握流式计算的核心概念和设计模式
  3. 性能调优: 熟练运用批量处理、预取、NUMA等优化技术
  4. 系统设计: 培养模块化、可扩展的系统架构设计能力

图节点处理框架展现了现代数据流计算的技术精髓。在实际项目中,合理运用这些技术将显著提升系统的性能、灵活性和可维护性。