CMake 完全指南:第六章 - 查找与使用外部依赖 - find_package()

412 阅读2分钟

在现代C++开发中,几乎没有项目是完全独立的。无论是使用Boost进行高级操作,OpenCV处理图像,还是Qt构建GUI,优雅地集成第三方库是必备技能。本章将深入探讨CMake的依赖查找机制,揭示find_package()的强大功能,帮助你轻松驾驭各种外部依赖,让你的项目如虎添翼!

一、为什么需要find_package()

1. 手动配置的痛点

# 笨拙的手动配置方式
set(OPENCV_PATH "C:/Libs/opencv-4.8.0")
include_directories(${OPENCV_PATH}/include)
link_directories(${OPENCV_PATH}/lib)
set(OPENCV_LIBS opencv_core opencv_imgproc opencv_highgui)

问题分析

  • 硬编码路径:无法跨平台/跨机器工作
  • 手动管理依赖:容易遗漏组件
  • 版本控制缺失:无法指定最小版本
  • 配置复杂:Debug/Release版本处理困难

2. find_package()的优势

# 优雅的现代CMake方式
find_package(OpenCV 4.8 REQUIRED COMPONENTS core imgproc highgui)
target_link_libraries(MyApp PRIVATE ${OpenCV_LIBS})

核心优势

  • 自动搜索标准安装路径
  • 跨平台一致性
  • 组件化依赖管理
  • 版本控制
  • 自动处理Debug/Release配置

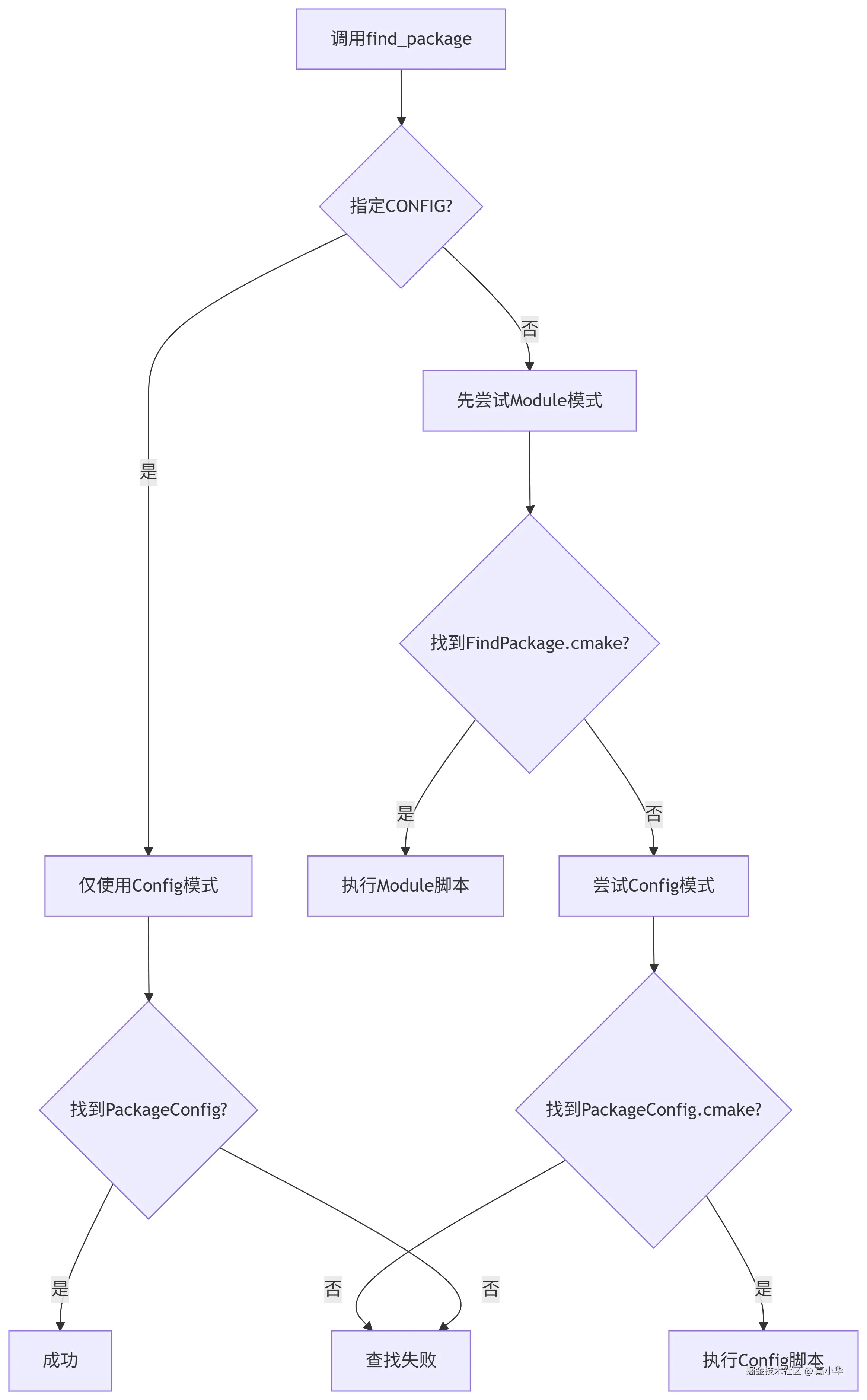
二、find_package()工作机制揭秘

1. 两种查找模式对比

特性模块模式(Module Mode)配置模式(Config Mode)
查找文件Find<PackageName>.cmake<PackageName>Config.cmake
提供者CMake官方或社区编写库作者提供(通常随库安装)
搜索路径CMAKE_MODULE_PATH<PackageName>_DIR
现代性传统方式现代方式(优先使用)
目标支持可能创建变量或导入目标通常提供导入目标(Imported Targets)

2. 查找过程详解

deepseek_mermaid_20250709_fb54b4.png

三、实战:查找常用库的完整指南

1. 查找Boost库

# 设置最小版本和必需组件
find_package(Boost 1.82 REQUIRED COMPONENTS filesystem system thread)

if(Boost_FOUND)
    # 旧式变量用法
    include_directories(${Boost_INCLUDE_DIRS})
    
    # 现代目标用法(推荐)
    target_link_libraries(MyApp PRIVATE 
        Boost::boost
        Boost::filesystem
        Boost::system
        Boost::thread
    )
    
    message(STATUS "Found Boost ${Boost_VERSION}")
endif()

2. 查找OpenCV

# 查找OpenCV 4.5+版本
find_package(OpenCV 4.5 REQUIRED COMPONENTS core imgproc highgui)

if(OpenCV_FOUND)
    # 使用导入目标
    target_link_libraries(MyApp PRIVATE 
        opencv_core
        opencv_imgproc
        opencv_highgui
    )
    
    # 打印版本信息
    message(STATUS "OpenCV version: ${OpenCV_VERSION}")
    message(STATUS "OpenCV libraries: ${OpenCV_LIBS}")
endif()

3. 查找Qt6

# 查找Qt6核心模块
find_package(Qt6 6.4 REQUIRED COMPONENTS Core Gui Widgets)

if(Qt6_FOUND)
    # 启用自动MOC、UIC、RCC
    set(CMAKE_AUTOMOC ON)
    set(CMAKE_AUTOUIC ON)
    set(CMAKE_AUTORCC ON)
    
    # 链接Qt模块
    target_link_libraries(MyApp PRIVATE
        Qt6::Core
        Qt6::Gui
        Qt6::Widgets
    )
    
    # 添加资源文件
    qt_add_resources(APP_RESOURCES resources.qrc)
    target_sources(MyApp PRIVATE ${APP_RESOURCES})
endif()

四、解决"找不到包"的常见问题

1. 典型错误信息分析

CMake Error at CMakeLists.txt:42 (find_package):
  Could not find a package configuration file provided by "OpenCV" with any of
  the following names:

    OpenCVConfig.cmake
    opencv-config.cmake

2. 系统化解决方案

步骤1:设置搜索路径

# 方法1:设置特定变量
set(OpenCV_DIR "/opt/opencv/4.8.0/build")

# 方法2:添加全局搜索路径
list(APPEND CMAKE_PREFIX_PATH "/opt/custom_libs")

# 方法3:添加模块路径
list(APPEND CMAKE_MODULE_PATH "${PROJECT_SOURCE_DIR}/cmake")

步骤2:验证安装

# 检查OpenCV是否安装
$ pkg-config --modversion opencv4
4.8.0

# 查找配置文件位置
$ find / -name OpenCVConfig.cmake 2>/dev/null
/opt/opencv/4.8.0/build/OpenCVConfig.cmake

步骤3:启用详细日志

# 在find_package前设置
set(CMAKE_FIND_DEBUG_MODE TRUE)

3. 常见问题排查表

问题现象可能原因解决方案
找到包但版本过低系统安装旧版本设置更高版本要求或自定义路径
组件未找到未安装特定组件安装缺失组件或调整REQUIRED策略
Windows上找不到DLL运行时路径问题使用$<TARGET_RUNTIME_DLLS>生成器表达式
仅Release找到,Debug找不到Debug库未安装安装Debug版本或调整查找策略
交叉编译失败主机与目标架构不匹配设置工具链文件指定目标架构

五、包管理器集成

1. vcpkg集成

# 在CMakeLists.txt开头设置
set(CMAKE_TOOLCHAIN_FILE 
    "C:/vcpkg/scripts/buildsystems/vcpkg.cmake"
    CACHE STRING "Vcpkg toolchain file")

# 然后正常使用find_package
find_package(OpenCV REQUIRED)

2. Conan集成

# conanfile.txt
[requires]
opencv/4.8.0

[generators]
cmake_find_package

# CMakeLists.txt
find_package(OpenCV REQUIRED)
target_link_libraries(MyApp PRIVATE OpenCV::opencv)

六、创建自定义查找模块

1. 编写FindMylib.cmake

# FindMylib.cmake
include(FindPackageHandleStandardArgs)

# 尝试在标准位置查找
find_path(MYLIB_INCLUDE_DIR mylib.h
    PATHS
    /usr/include
    /usr/local/include
    ${CMAKE_SOURCE_DIR}/external/mylib/include
)

find_library(MYLIB_LIBRARY
    NAMES mylib
    PATHS
    /usr/lib
    /usr/local/lib
    ${CMAKE_SOURCE_DIR}/external/mylib/lib
)

# 处理结果
find_package_handle_standard_args(Mylib
    REQUIRED_VARS MYLIB_INCLUDE_DIR MYLIB_LIBRARY
)

if(MYLIB_FOUND)
    # 创建导入目标
    add_library(Mylib::Mylib UNKNOWN IMPORTED)
    set_target_properties(Mylib::Mylib PROPERTIES
        IMPORTED_LOCATION "${MYLIB_LIBRARY}"
        INTERFACE_INCLUDE_DIRECTORIES "${MYLIB_INCLUDE_DIR}"
    )
endif()

2. 使用自定义模块

# 添加模块搜索路径
list(APPEND CMAKE_MODULE_PATH ${CMAKE_SOURCE_DIR}/cmake)

# 查找自定义库
find_package(Mylib REQUIRED)
target_link_libraries(MyApp PRIVATE Mylib::Mylib)

七、高级技巧与实践

1. 组件化依赖管理

find_package(Boost 1.82 COMPONENTS filesystem system)

# 检查可选组件
if(Boost_FILESYSTEM_FOUND)
    target_link_libraries(MyApp PRIVATE Boost::filesystem)
else()
    message(WARNING "Boost.Filesystem not found, using fallback")
endif()

2. 版本兼容性处理

find_package(OpenCV 4.5)
if(OpenCV_VERSION VERSION_LESS 4.7)
    # 旧版本兼容代码
    target_compile_definitions(MyApp PRIVATE USE_OPENCV_LEGACY)
endif()

3. 回退机制

# 先尝试Config模式
find_package(OpenCV CONFIG QUIET)

# 失败后尝试Module模式
if(NOT OpenCV_FOUND)
    find_package(OpenCV MODULE REQUIRED)
endif()