我用n8n+Scrapeless搭了个「SEO内容引擎」,全自动挖掘高转化选题,解决出海流量难题

432 阅读17分钟

如果你正在做出海业务,无论是做跨境电商、独立站,还是SaaS软件,你一定逃不开一个核心问题:如何低成本地获取海外精准流量?

在付费广告成本日益高涨的今天,内容营销(Content Marketing)几乎是所有出海人的必选项。于是,你带着团队,吭哧吭哧写了一堆英文博客、"How-to"教程,希望能拦截Google上的潜在客户。

结果呢?

老板过来一问ROI,你瞬间就汗流浃背了——因为大部分文章要么没人搜,要么被淹没在Google搜索结果的第10页,石沉大海。

这种“无的放矢”的感觉,我太懂了。我们花费大量精力创作的内容,往往因为选题不对、竞争太激烈、内容深度不够,导致投入产出比极低,陷入了“无效内卷”的怪圈。

那么,有没有一种方法,能让我们像开了“上帝视角”一样,精准地找到那些流量大、竞争小、转化潜力高的“神仙选题”,并自动完成竞品分析,直接生成高质量文章呢?

你别说,还真有。

今天,饼干哥哥就手把手带你用 n8n + Scrapeless,从0到1搭建一个全自动的 “SEO内容引擎” 。这套工作流,能将一个模糊的业务领域,自动转化为一系列可执行的、具有明确ROI预期的SEO内容任务,最终成果会源源不断地存入你的数据库。

之前我们做过n8n+SEO的工作流:出海赚美金3:n8n 搭建「SEO策略优化」AI Agent,今天算是进阶版本。

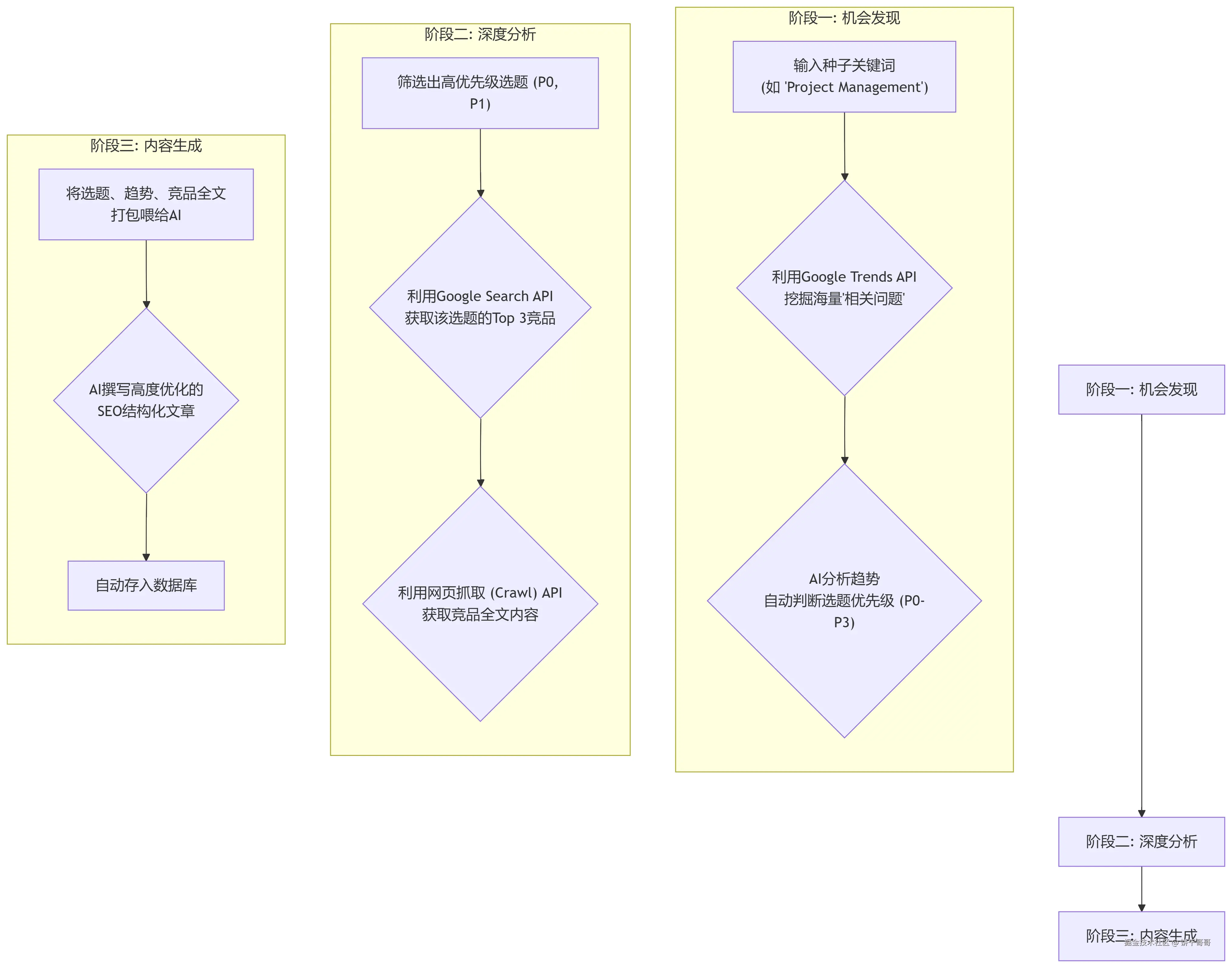
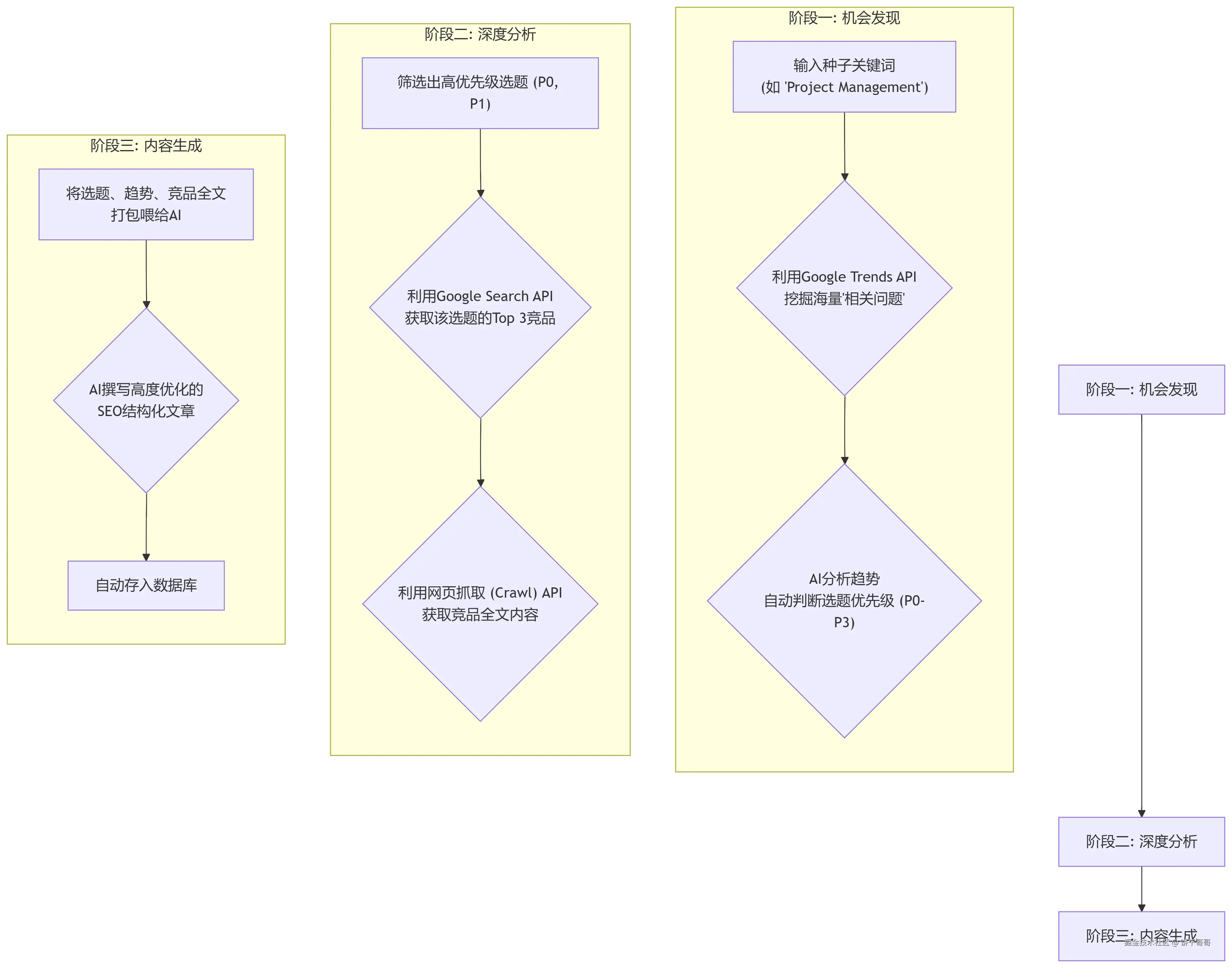
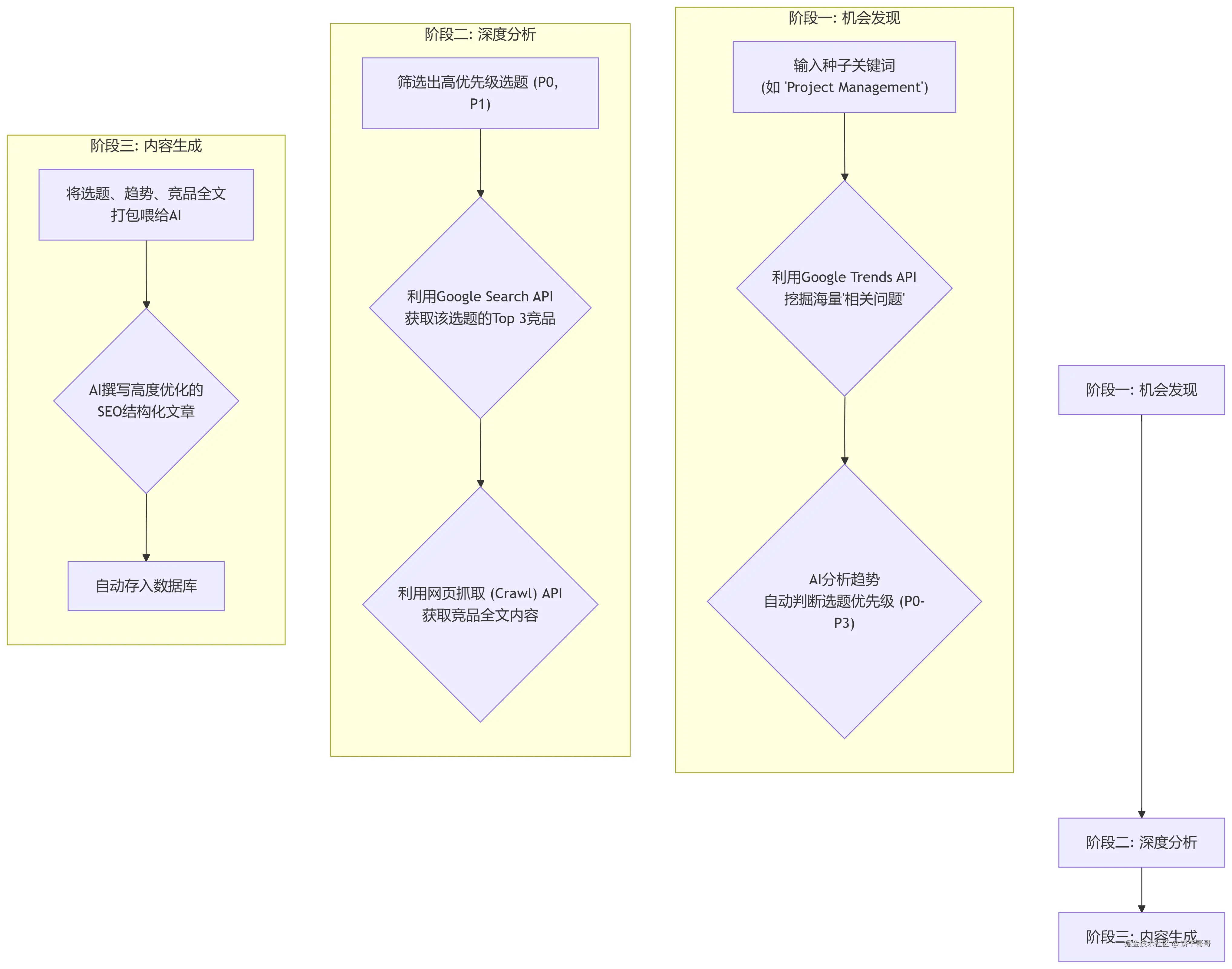
下图就是我们最终要搭建的自动化工作流,它分为三大阶段:热点选题 -> 竞品调研 -> SEO文章写作

怎么样,是不是已经有点小激动了?别急,这套系统不仅看起来酷,更重要的是,它背后有一套严谨的、能落地的商业逻辑。

说干就干,我们马上开始!

一、 一个好的SEO框架是什么样的

在进入n8n的复杂操作前,我们必须先搞清楚这套打法背后的核心逻辑。为什么这套流程是科学的?它解决了传统SEO内容生产的哪些核心痛点?

传统的SEO内容生产方式(手工作坊模式)

通常,一个标准的SEO内容生产流程是这样的:

  1. 选题:运营同学打开Google Trends,输入一个核心词(比如电商卖家搜“dropshipping”,SaaS公司搜“Project Management”),看看趋势,然后凭感觉找几个相关的“Rising”词。

  2. 调研:把这些词扔到Google里,手动打开排名前10的竞品文章,一篇一篇地读,把要点复制粘贴到文档里。

  3. 写作:综合这些要点,自己再重新组织语言,写一篇文章。

  4. 发布:发布到博客或独立站上,然后祈祷Google大神能看上。

这个流程最大的痛点是什么?两个字:低效不确定

而低效的根源,就是**「数据采集」这个巨大的鸿沟。你手动去Google Trends查几个词还行,想大规模分析几百个长尾关键词的趋势?不可能。你想把排名前几的竞品全文扒下来做分析?99%的概率会被目标网站的反爬机制**直接干掉,跳出个验证码或者直接403 Forbidden,让你前功尽弃。

AI工作流解决方案

我们的“SEO内容引擎”工作流,就是为了解决这个核心痛点而设计的。它的核心思想,是把重复性的、繁琐的、容易被封锁的数据采集和分析工作,全部交给AI和自动化工具。

我把它总结成了一个三步走的框架:

      graph TD
    A[阶段一: 机会发现] --> B[阶段二: 深度分析] --> C[阶段三: 内容生成]

    subgraph A [阶段一: 机会发现]
        A1("输入种子关键词 (如 'Project Management')") --> A2{"利用Google Trends API<br>挖掘海量'相关问题'"}
        A2 --> A3{"AI分析趋势<br>自动判断选题优先级 (P0-P3)"}end

    subgraph B [阶段二: 深度分析]
        B1("筛选出高优先级选题 (P0, P1)") --> B2{"利用Google Search API<br>获取该选题的Top 3竞品"}
        B2 --> B3{"利用网页抓取 (Crawl) API<br>获取竞品全文内容"}end

    subgraph C [阶段三: 内容生成]
        C1("将选题、趋势、竞品全文<br>打包喂给AI") --> C2{"AI撰写高度优化的<br>SEO结构化文章"}
        C2 --> C3[自动存入数据库]end

看到这个框架,你就能明白,这套系统的核心能力在于稳定、大规模地获取数据。而要实现这一点,一个可以 “无障碍采集” 的工具就至关重要了。

这里,推荐使用Scrapeless

Scrapeless 提供面向企业与开发者的一体化数据抓取、自动化解决方案,通过云浏览器和智能反反爬机制,帮你高效获取真实、干净的数据内容,开发者也可以使用他们的云浏览器实现自己的自动化、数据爬取脚本。

除了n8n,它还能通过API调用,也在Make等主流平台上有节点。

也可以直接在官方使用:https://www.scrapeless.com/

好了,理论铺垫到此结束。接下来,让我们进入实操环节,看看这个工作流在n8n里是如何一步步搭建起来的。

二、 保姆级教程:从0到1搭建「SEO内容引擎」

为了方便理解,我们以一家做出海项目管理SaaS工具的公司为例,看看他们如何利用这套系统来获客。当然,这套逻辑你可以轻松迁移到任何行业。

阶段一:热点选题 (从大海捞针到精准锁定)

这个阶段的目标是,从一个宽泛的“种子关键词”出发,自动挖掘出一批具有增长潜力的、值得投入资源的长尾关键词,并为它们评定优先级。

  1. 节点:设置种子关键词 (Set)
  • 作用:这是我们整个工作流的起点。在这里,我们定义一个业务核心词。对于我们的SaaS公司案例,这个词就是“Project Management”。
  • 配置:非常简单,新建一个名为 seedKeyword 的变量,值为 Project Management

在落地场景中,可以通过监控谷歌表格文章,或者封装成Chatbox,用户提交想要写SEO文章的关键词,给到工作流。

  1. 节点:Google Trends (Scrapeless)

    1. 作用:这是第一步关键操作。我们把种子关键词喂给这个节点,让它去Google Trends挖掘所有“相关的查询”(Related Queries) 。这是手动操作无法大规模完成的。
    2. Scrapeless节点本身就内置了Google Trends的功能。

  • 配置

    • Credentials: 你需要先到Scrapeless官网注册,获取你的API Key,然后在n8n里新建一个Scrapeless的凭证。

    • Operation: 选择 Google Trends

    • Query ( q ) : 填入我们上一步设置的变量 {{ $json.seedKeyword }}

    • Data Type: 选择 Related Queries,这正是我们想要的“相关问题”。

    • Date: 设置需要查询哪段时间内的流量趋势,近一个月的就填today 1-m

  1. 节点:Split Out

    1. 作用:上一步返回的相关查询是一个列表,这个节点的作用就是把列表拆成一个个独立的条目,方便我们后续逐个处理。
  2. 节点:Google Trends(Scrapeless)

    1. 作用:现在,我们对每一个“相关查询”词,再次调用Google Trends,这次是为了获取它过去一段时间的 “热度时间序列数据” (Interest Over Time)。

  • 配置

    • Operation: 依然是 Google Trends

    • Query ( q ) : 填入从 Split Out 节点传来的查询词 {{ $json.query }}

    • Data Type: 这次留空,默认就是获取Interest Over Time

  1. 节点:AI Agent (LangChain)

    1. 作用:AI扮演“SEO内容策略分析师”的角色,基于每个选题的热度数据,根据我们预设的规则,判断这个选题的趋势,并给出P0-P3的优先级。
    2. 配置:核心在于Prompt。我在这个节点的System Message里内置了一套非常详细的规则,AI会比较热度数据的前后半段均值,来判断趋势是“飙升”、“稳定上升”、“稳定”还是“下降”,并据此映射到“P0-立即抢占”到“P3-暂不考虑”的优先级。
    3. Prompt
### 背景与角色 (Context & Role)

你是一名专业的SEO内容策略分析师。你的核心任务是解读 Google Trends 的时间序列数据,以判断一个选题关键词的市场热度趋势,并给出明确的内容创作优先级建议。

### 任务 (Task)

根据下方提供的`输入数据`(一个包含 Google Trends `timeline_data` 的 JSON 对象),分析其热度走势,并严格按照指定的 `输出格式` 返回一个包含三个字段的 JSON 对象:`数据解读`, `趋势状态`, 和 `建议优先级`### 规则 (Rules)

你必须遵循以下规则来判断 `趋势状态``建议优先级`1.  **分析 `timeline_data` 数组**:
    *   将时间序列数据大致分为前后两半部分。
    *   比较后半部分的平均热度值与前半部分的平均热度值。

2.  **确定 `趋势状态` (Trend Status)** - **必须从以下选项中选择一个**:
    *   **`飙升 (Breakout)`**: 如果数据显示在最近的时间点出现一个远超平均水平的、剧烈的峰值。
    *   **`稳定上升 (Rising)`**: 如果后半部分的平均热度显著高于前半部分(例如,高出20%以上)。
    *   **`稳定 (Stable)`**: 如果前后两部分的平均热度相差不大,或呈现有规律的周期性波动但无明显长期增长/下降趋势。
    *   **`下降 (Falling)`**: 如果后半部分的平均热度显著低于前半部分。

3.  **确定 `建议优先级` (Recommended Priority)** - **必须根据你判断出的 `趋势状态` 进行直接映射**:
    *   如果 `趋势状态` 是 **`飙升 (Breakout)`**, 则 `建议优先级` 为 **`P0 - 立即抢占`**。
    *   如果 `趋势状态` 是 **`稳定上升 (Rising)`**, 则 `建议优先级` 为 **`P1 - 优先布局`**。
    *   如果 `趋势状态` 是 **`稳定 (Stable)`**, 则 `建议优先级` 为 **`P2 - 择机发布`**。
    *   如果 `趋势状态` 是 **`下降 (Falling)`**, 则 `建议优先级` 为 **`P3 - 暂不考虑`**。

4.  **撰写 `数据解读` (Data Interpretation)**:
    *   用1-2句简短的中文,概括你对数据趋势的观察。例如:“该关键词热度呈现明显的周期性,周末下降,工作日上升,但整体趋势稳定。” 或 “该关键词在过去一个月内热度持续走高,显示出强劲的增长潜力。”

### 输出格式 (Output Format)

你 **必须** 严格按照以下 JSON 结构输出,不要添加任何额外的解释或文字。

```json
{
  "data_interpretation": "你的中文数据解读文本",
  "trend_status": "从['飙升 (Breakout)', '稳定上升 (Rising)', '稳定 (Stable)', '下降 (Falling)']中选择一个",
  "recommended_priority": "从['P0 - 立即抢占', 'P1 - 优先布局', 'P2 - 择机发布', 'P3 - 暂不考虑']中选择一个"
}

记得设置Structured Output Parser,确保输出结果JSON能被下一阶段解析。

  1. 节点:新增记录 (Feishu)

    1. 作用:将AI分析出的结果——包括数据解读、趋势状态和建议优先级,连同选题本身,一起存入飞书多维表格。这样,我们就得到了一张动态更新的、带优先级的“选题库”。

至此,第一阶段完成。我们已经从一个模糊的领域,自动化地收获了一张清晰的、数据驱动的、可行动的选题清单。

从飞书的结果表可以看到:一次性就跑了20个选题,根据Google Trends的热度分析,只有3个值得拿来写SEO文章的。

阶段二:竞品内容调研 (知己知彼,百战不殆)

这个阶段的目标是,自动筛选出第一阶段产出的高优先级选题,并对这些选题在Google上的Top 3竞品进行“扒皮式”的深度分析。

  1. 把上一阶段的3个值得写SEO文章的选题筛选出来
  1. 这里有两种形式。

1是按以下三个节点联动,从飞书的“选题库”中,Filter筛选出建议优先级不是“P3 - 暂不考虑”的所有选题。

2是直接把过滤条件写到飞书提取记录的节点里。

其实这里我是为了测试方便,大家可以直接从上一阶段加个Filter,就行了,也不需要从飞书获取。

  1. 节点:Google search (SerpApi)

    1. 作用:拿着筛选出来的高价值选题,去Google进行搜索,获取排名前几的竞品URL。

解释一下,正常我们想调用谷歌的搜索接口,会比较麻烦,同时也会有网络问题,于是市面上就有比较多封装好的接口,让用户更方便的获取谷歌搜索结果Scrapeless就是其中一个,甚至是更强大的Deep Serpapi

  1. 节点:Edit Fields & Split Out2

    1. 作用:对搜索结果进行处理,我们通常只关心前3名的自然搜索结果(Organic Results),所以这里做了个筛选,并把3个竞品拆分开,逐一处理。
  2. 节点:Crawl (Scrapeless)

    1. 作用这是整个工作流的又一个核心价值点! 我们把竞品的URL喂给这个节点,它会自动访问这个页面,并把整个页面的正文内容以Markdown格式返回给我们。

    2.   这步要是自己写爬虫,也不是不行,就需要耐心,毕竟每个网站的结构都不同,而且大概率有反爬。

    3.   而Scrapeless的Crawl操作,明面上你给它一个网址,它就能干净地把核心内容给你提炼出来。

    4.   这背后用的是他们家设置好的服务器:通过动态 IP 池 + JS 渲染 + 验证码自动解析(如recaptcha、cloudflare、hcaptcha等验证码),对 99.5% 的网站实现‘无感采集’,并且可以设置页面深度和过滤选项,在未来该功能还会加入AI大语言模型,对爬取到的数据进行上下文理解、页面操作、以及结构化输出

    5. 配置

      • Operation: 选择 Crawl

      • URL: 填入从上一步传来的竞品链接 {{ $json.link }}

  3. 节点:Aggregate

    1. 作用:将3个竞品的全文Markdown内容,合并到一个数据项里,为最后投喂给AI做准备。

阶段三:完成SEO文章写作

  1. 节点:AI Agent

    1. 作用:这是我们的“AI写手”。它会接收到一份包含(来自前两个阶段的)所有上下文的“SEO简报”,包括:

      • 我们要写的目标关键词。
      • 我们自己产品的名字(在我们的案例中是某个SaaS产品)。
      • 关于这个关键词的最新趋势分析。
      • 3篇排名最高的竞品全文。
    2. 提示词:

    3.   # 角色与目标
        你是一家专注于“项目管理软件”的出海SaaS公司的资深SEO内容作者。你的核心任务是根据上下文信息,直接撰写一篇完整、可直接发布的、高质量的SEO优化文章。
      
        # 上下文与数据
        - **目标关键词**: {{ $('筛选出P2以上优先级的选题').item.json.fields['相关选题'][0].text }}
        - **你的SaaS产品名**: SaaS产品
        - **最新趋势分析**: "{{ $('筛选出P2以上优先级的选题').item.json.fields['数据解读'][0].text }}"
        - **竞品1 (排名靠前) 全文内容**: 
        """
        {{ $json.markdown[0] }}
        """
        - **竞品2 (排名靠前) 全文内容**: 
        """
        {{ $json.markdown[1] }}
        """
        - **竞品3 (排名靠前) 全文内容**: 
        """
        {{ $json.markdown[2] }}
        """
      
        # 你的任务
        请基于以上所有信息,撰写一篇文章。你需要:
        1.  **深入分析**竞品,吸取优点,并找到内容突破口。
        2.  **融合趋势**:必须将“最新趋势分析”的洞察巧妙地融入文章,使其具有独特性和时效性。
        3.  **直接写作**:不要给我写作要点或大纲指令,直接产出完整的段落内容。
        4.  **严格遵循格式**:你的最终输出**必须**是一个格式规整的JSON对象,不得包含任何JSON格式之外的文字。
      
        请严格按照以下JSON结构进行输出:
      
        {
          "title": "一个引人注目且包含目标关键词的SEO文章标题",
          "slug": "a-keyword-rich-and-user-friendly-url-slug",
          "meta_description": "一段约150个字符的Meta描述,包含关键词和行动号召。",
          "strategy_summary": {
            "key_trend_insight": "概括此文融合的核心趋势洞察。",
            "content_angle": "说明此文采取的独特内容角度。"
          },
          "article_body": [
            {
              "type": "H2",
              "title": "这是文章的第一个H2标题",
              "content": "这里是针对第一个H2标题撰写的、内容丰富、流畅的完整段落。段落应该至少有150-200字,提供实质性的信息,而不仅仅是简单的介绍。"
            },
            {
              "type": "H2",
              "title": "这是文章的第二个H2标题",
              "content": "这里是第二个H2部分的完整内容。你需要深入探讨这个子主题,可以引用数据,给出实例,确保内容的深度和价值。"
            },
            {
              "type": "H3",
              "title": "这可以是一个H3子标题,用于细化H2内容",
              "content": "针对H3子标题的详细阐述,保持与上一个H2主题的相关性。"
            },
            {
              "type": "H2",
              "title": "这是文章的第三个H2标题,可能是关于产品如何解决问题的",
              "content": "这里是决策层的内容,详细描述[你的SaaS产品名]如何帮助用户解决前面提到的问题。内容需具有说服力,并自然地引导用户采取下一步行动。"
            }
          ]
        }
      
      1.   看这个Prompt的精髓: 不仅要吸取竞品优点,找到内容突破口,更要融合我们之前分析出的“趋势洞察”,并最终输出一个结构化的JSON对象,包含标题、slug、meta描述和完整的文章正文。
  2. 节点:Code

这一步是把前面AI结果解析成n8n可识别的JSON格式

如果你的内容结构跟我不一样,别担心,直接让AI生成就好了

  1. 节点:Create a row (Supabase)

最后一步,将AI生成的JSON格式文章,解析并存入Supabase数据库(你也可以换成MySQL、PostgreSQL等)。

参考以下生成表格的SQL语句

-- 创建一个名为 seo_articles 的表,用于存储AI生成的SEO文章
CREATE TABLE public.seo_articles (
  -- 主键,自动递增
  id BIGINT PRIMARY KEY GENERATED ALWAYS AS IDENTITY,
  
  -- 文章标题,直接从JSON的 'title' 字段获取
  title TEXT NOT NULL,
  
  -- 文章的URL slug,必须是唯一的,用于生成页面链接
  slug TEXT NOT NULL UNIQUE,
  
  -- SEO Meta描述,用于搜索引擎结果页的摘要
  meta_description TEXT,
  
  -- 文章的发布状态,默认为'draft'(草稿),可以是 'published', 'archived' 等
  status TEXT NOT NULL DEFAULT 'draft',
  
  -- 存储目标关键词,方便追溯和分析
  target_keyword TEXT,

  -- 存储内容的策略摘要,如趋势洞察和内容角度,使用JSONB格式以获得最佳性能
  strategy_summary JSONB,
  
  -- 存储文章正文,这是一个包含H2/H3标题和内容的数组,使用JSONB格式
  body JSONB,
  
  -- 存储来源记录的ID,用于关联到n8n工作流的原始数据
  source_record_id TEXT,
  
  -- 记录创建时间,默认为当前时间
  created_at TIMESTAMPTZ NOT NULL DEFAULT NOW(),
  
  -- 记录最后更新时间,默认为当前时间
  updated_at TIMESTAMPTZ NOT NULL DEFAULT NOW()
);

-- 添加注释以解释每个字段的用途
COMMENT ON TABLE public.seo_articles IS '存储由AI工作流生成的SEO优化文章';
COMMENT ON COLUMN public.seo_articles.title IS '文章的SEO标题';
COMMENT ON COLUMN public.seo_articles.slug IS '用于URL的唯一标识符';
COMMENT ON COLUMN public.seo_articles.status IS '文章的发布状态 (e.g., draft, published)';
COMMENT ON COLUMN public.seo_articles.strategy_summary IS '存储文章的策略背景信息,如趋势洞察';
COMMENT ON COLUMN public.seo_articles.body IS '以JSON格式存储的结构化文章正文';
COMMENT ON COLUMN public.seo_articles.source_record_id IS '关联到n8n数据源的记录ID';

这样,你的内容团队就可以直接从数据库里取用这些“弹药”,或者你的网站可以直接通过API调用这些内容进行发布。

番外:进阶SEO补课

有没有发现一个问题,为什么我们不让AI直接生成一整个Markdown内容,而是要拆开多个部分组成json?这样让后端解析到网站上还麻烦。

这就是一个“AI玩具”和“落地内容引擎”的区别。

简单来说,结构化的JSON,有几点好处:

  1. 动态内容插入:我们可以在文章任意位置自动插入高转化的CTA按钮、产品视频或相关文章,这是提升转化率的利器,也是静态Markdown无法实现的。
  2. 自动生成“富媒体摘要” :可以轻松提取所有H2标题和内容,生成Google青睐的FAQ Schema,从而在搜索结果中获得更高的点击率。
  3. 内容资产复用:每个JSON块都是一个独立的知识点,未来可以轻松地用于训练AI客服,或对某个段落进行A/B测试。

本文由稀土掘金作者【饼干哥哥】,微信公众号:【饼干哥哥AGI】,原创/授权 发布于稀土掘金,未经许可,禁止转载。