从单体到微服务:Spring Cloud 开篇与微服务设计

211 阅读6分钟

一、单体架构的核心痛点与微服务化目标

1. 单体架构的致命缺陷

问题表现后果
可维护性差百万行代码耦合,修改一处需全量测试迭代周期长,创新停滞
扩展性受限无法按模块独立扩缩容(如订单模块需扩容时,用户模块被迫一起扩容)资源浪费30%+
技术固化全系统必须使用同一技术栈(如数据库选型)新技术无法局部试点
部署风险高全量部署导致停机时间长,回滚困难业务中断损失每分钟数万美元

2. 微服务化的设计目标

  • 自治性:每个服务独立开发、部署、扩缩容
  • 技术异构:Java/Python/Go混合技术栈共存
  • 故障隔离:单个服务宕机不影响全局
  • 持续交付:按服务灰度发布,风险可控

关键决策:通过服务拆分实现目标,但需解决拆分后的新问题链。


二、微服务核心问题与组件设计

1. 服务动态寻址问题:注册中心设计

  • 问题本质:服务实例动态伸缩时,调用方如何感知实时地址?
  • 组件设计
    • 服务注册表:内存数据库(如Consul的Raft协议、Nacos的Distro协议)存储实例IP/状态
    • 健康检查:主动心跳探测(如Eureka的30s续约)剔除失效节点
    • 负载均衡:客户端内置LB算法(Ribbon的轮询/Random)避免单点故障
  • 运作流程
graph LR
  A[服务提供者] -->|注册实例| B(注册中心)
  C[服务消费者] -->|拉取实例列表| B
  C -->|LB选择实例| A

2. 跨服务事务一致性:分布式事务框架

  • 问题本质:订单服务扣款成功,库存服务扣减失败时如何回滚?
  • 组件设计
    • Seata AT模式:基于SQL解析生成回滚日志(undo_log表),实现业务无侵入
    • 事务协调器(TC):全局事务调度中心(独立部署)
    • 两阶段提交
// TM 发起全局事务
@GlobalTransactional
public void placeOrder() {
    orderService.create();  // 分支事务1
    storageService.deduct(); // 分支事务2
}
  • 数据最终一致性
    • 异步场景用RocketMQ事务消息(半消息+本地事务表)

3. 配置碎片化:统一配置中心

  • 问题本质:100个服务需修改同一数据库连接参数时如何避免逐个重启?
  • 组件设计
    • 配置仓库:Git/S3存储多环境配置(dev/test/prod)
    • 动态推送:长轮询(Nacos 1s内生效)或WebSocket实时更新
    • 安全加密:集成Vault对敏感配置加密(如数据库密码)

4. 服务熔断与降级:容错中间件

  • 问题本质:A服务调用B服务超时,导致A服务线程池耗尽引发雪崩
  • 组件设计
    • 熔断器模式
      • Hystrix:线程池隔离,失败率>50%自动熔断
      • Sentinel:QPS限流+冷启动+热点参数防护
    • 降级策略:返回兜底数据(如商品详情页库存显示“服务暂不可用”)

5. API网关:系统边界守卫者

  • 问题本质:外部请求如何路由到内部服务?如何统一鉴权?
  • 组件设计
    • 路由映射:Path匹配服务ID(如 /order/**order-service
    • 过滤器链
      • 认证:JWT验签
      • 限流:令牌桶算法(1万QPS以上需分布式Redis计数)
      • 日志:记录请求链路ID
    • Spring Cloud Gateway:基于WebFlux的异步非阻塞模型,延迟<5ms

三、组件协同工作机制:一个订单场景的闭环

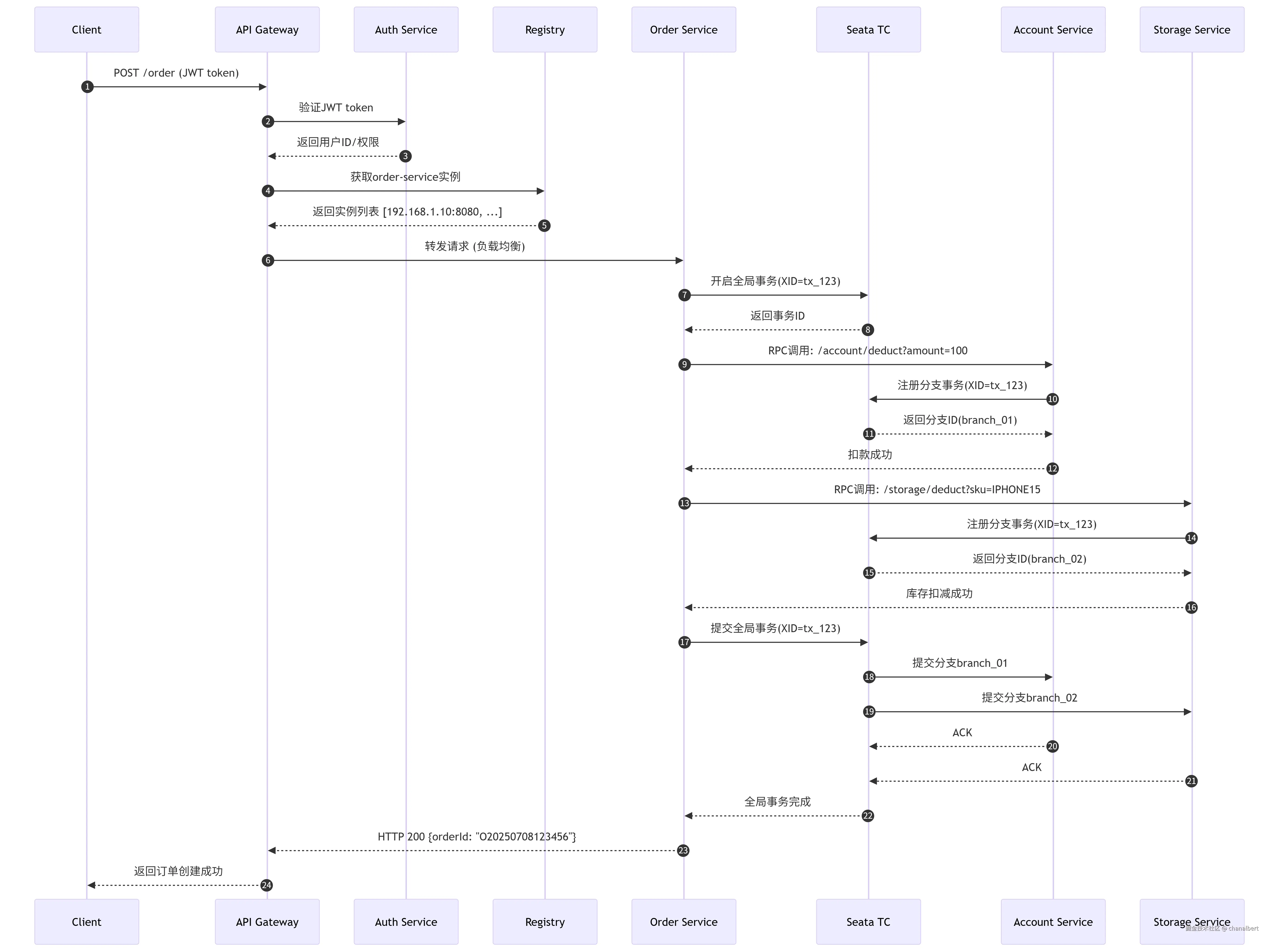
1. 请求生命周期

在这里插入图片描述

关键流程说明

  1. 认证与路由 (步骤1-6)
    • 网关通过Auth Service完成JWT认证
    • 从Registry动态获取Order Service实例列表
    • 基于Round-Robin算法选择实例
  2. 分布式事务管理 (步骤7-18)
a. 订单服务开启全局事务 → Seata TC生成全局XID
b. 调用账户服务 → 注册分支事务 → 执行本地扣款
c. 调用库存服务 → 注册分支事务 → 执行库存扣减
d. 两阶段提交:
     Phase1:TC发送prepare请求至所有分支
     Phase2:收到所有分支ACK后发送commit
  1. 异常处理场景:
    • 库存服务宕机: image.png
    • 网络分区:
      • TC自动重试commit/rollback
      • 超时未响应分支进入人工干预队列

组件协作矩阵

组件职责协作对象协议
Registry服务实例发现Gateway/ServiceHTTP长轮询
Seata TC事务协调所有微服务gRPC
Auth Service身份验证GatewayJWT+HMAC
Gateway流量入口Client/ServiceHTTP/2

2. 故障处理协同

  • 场景:库存服务宕机
    • Seata TC:检测分支事务失败,通知订单服务回滚
    • Sentinel:标记库存服务不可用,后续请求直接降级
    • 注册中心:将宕机实例从服务列表剔除
    • 配置中心:触发告警通知运维人员

四、进阶问题与创新设计

1. 分布式ID生成

  • 问题:分库分表后如何避免ID冲突?
  • 方案
    • Snowflake算法:64位=时间戳+机器ID+序列号(支持每秒百万ID)
    • 数据库号段:Leaf-Segment模式(美团方案),预分配ID段减少DB压力

2. 数据同步与一致性

  • 方案对比
场景技术选型原理
实时一致性Seata AT模式全局锁+回滚日志
最终一致性RocketMQ事务消息半消息+本地事务表+重试队列
跨库查询Canal+ElasticsearchMySQL Binlog同步到ES

3. 服务网格化(Service Mesh)

  • 演进逻辑:将熔断/限流等能力从应用层下沉至基础设施层
    • 传统模式:Hystrix代码侵入业务逻辑
    • 服务网格:Sidecar代理(如Istio Envoy)自动注入流量控制规则
    • 价值:业务代码纯度提升70%,运维复杂度降低

五、框架设计总结:平衡的艺术

维度单体架构微服务原始态SpringCloud解决方案
复杂度代码耦合网络调用复杂注册中心+标准化契约
一致性本地ACID无跨服务事务Seata/RocketMQ事务消息
部署效率全量部署耗时手动管理100+实例配置中心+DevOps流水线
技术成本低但僵化高且重复造轮子开源组件标准化集成

核心结论:
SpringCloud的本质是通过标准化组件解决分布式系统的共性难题:

  1. 注册中心 → 动态拓扑管理
  2. 配置中心 → 环境一致性
  3. Seata → 跨服务事务原子性
  4. Gateway+Sentinel → 流量安全

其成功关键在于不重复发明轮子,而是整合Netflix/Alibaba等成熟方案,通过Spring Boot标准化交付。未来演进将聚焦服务网格融合和Serverless适配,持续降低分布式系统复杂度。