API 一键转换 MCP 服务!Higress 助今日投资快速上线 MCP 市场

265 阅读7分钟

1.gif

作者:李勤,今日投资技术负责人

如何让大模型金融高效应用落地?

在瞬息万变的⾦融市场中,数据是洞察趋势、发掘价值、精准决策的核⼼驱动⼒。但是获取专业的金融数据服务,存在着诸多挑战。包括:

第一,价格走势的波动、政策法规的变化、海量的研究报告、上市公司公告以及层出不穷的市场资讯,共同构成了⼀个巨大且错综复杂的信息海洋。

第二,金融证券业对数据有着高准确、高时效、高覆盖、高合规和高稳定等高于一般行业应用的要求,仅凭联网或模型本身有限的知识极易造成“数据幻觉”。随着大型语言模型技术在金融证券业的快速应用,对金融数据进行及时、准确、高效地获取、整合并利用成为了至关重要却又面临挑战的核心瓶颈点。

第三,金融数据不仅庞杂且往往高度分散,在大模型应用过程中需要对接不同的供应商、标准各异的接口,调用的成本高且效率低。

第四,市场存在大量动态增长的研报、公告、资讯等非结构化信息,缺少准确有效的信息预处理,没有对关键信息进行快速识别和提取,最终的生成效果自然大打折扣。

第五,传统的数据调用往往涉及复杂的接口开发、数据清洗与存储流程,占用宝贵的开发资源,带来了更高的应用门槛。

种种因素严重制约了大模型在金融证券业应用落地的速度和效果。

今日投资作为金融证券行业专业数据服务商,在大模型发展早期就开始探索金融数据的场景化应用,在这个过程中投入了大量的时间设计、开发和优化数据与大模型之间的打通,解决上面提到的种种问题。然而,对于不具备专业数据的个人或机构来说,这个过程无疑是难以复制的。如何帮助这些大模型客户解决金融数据的问题,让大量存在于市场的大模型金融应用需求得以发展落地,也成为了今日投资关注的新方向。

Higress MCP 市场提供了完善的解决方案,通过它可以快捷地将今日投资丰富的金融数据 API 转化为 MCP 工具,用户可以通过 MCP 的方式非常轻松地调用专业金融数据,自由快速地构建自己的金融大模型应用。

由此,今日投资推出了今日投资金融数据 MCP 服务,提供一站式的金融数据 MCP。通过将底层数据资源进行全面梳理,推出了金融垂直领域的今日投资 MCP 市场,整合了包括⾦融基础数据、市场数据、行情数据、新闻资讯、研究报告等丰富的金融数据 API 以供调用,覆盖指数、板块、个股、基金等类型,助力专业和一般投资者的各种快速搭建大模型应用的数据需求。

通过非常简单的配置,即可在您的大模型应用中轻松调用今日投资 MCP 市场中的丰富 API 工具,获取准确、及时、全面、合规和稳定的金融数据。

目前,今日投资 MCP 市场已经上线试运行,欢迎大家接入试用!

为什么选择今日投资 MCP 市场

今日投资有着超过20年的金融数据加工与应用经验,始终在金融数据领域深度耕耘,为券商和资管机构提供优质、稳定和可靠的数据服务和数据应⽤产品。伴随着爆发式的大模型应用增长,今日投资抢先在大模型+金融证券领域探索应用场景,在“AI 数据挖掘、金融智能体构建、大模型+传统应用”等多个方向构建了丰富的服务和产品。

今日投资本次推出的今日投资 MCP 市场,旨在突破性地消除金融数据壁垒,助力市场中机构或投资者通过“MCP+大模型”的低门槛模式,快速构建出可用、可靠和好用的金融智能体,而不必担心数据难题,为大模型+金融证券应用的“最后一公里”提供强大数据支撑。

Higress MCP 市场已上线今日投资数据市场中的板块行情 MCP,支持如Cursor、Dify、Cline、Cherry Studio 等客户端构建金融类智能体应用,欢迎大家试用!

mcp.higress.ai

API 如何一键转换为 MCP 服务?

为何选择 Higress

1、多版本协议无缝适配

Higress 支持 MCP 的多个迭代版本(如 20241105 和 20250326),可在单一接入点同时处理新旧协议请求。通过协议卸载(Protocol Offloading)技术,将 MCP 协议转换为 REST/Dubbo 等标准协议,屏蔽了协议频繁升级的兼容性问题。

2、传输层优化和实时性保障

支持 SSE(Server-Sent Events)、Streamable HTTP 及 WebSocket 等通信模式。Higress 原生优化了长连接管理(如 WebSocket 配置热更新、连接保持),满足 AI 工具对低延时和双向通信的需求。

3、集中化安全管控

统一认证授权,集成 OAuth2 插件,实现用户身份验证和细粒度权限控制。完整记录工具调用日志,支持安全审计和合规性认证(如金融)。

4、精细化流量治理

通过限流插件为不同用户/工具设置调用配额,防止资源滥用。例如,限制非核心业务的 MCP 调用频率,保障关键服务稳定性。

如何实现现有的 API 服务一键转换?

1、一键导出 OpenAPI JSON

在现有后端(Spring Boot、FastAPI 等)接入 Swagger / springdoc / OpenAPI Generator 插件, 通过 /v3/api-docs(或 /swagger.json)一次性拉取完整的接口规范,保存为 openapi.json,同时将 JSON 文件存放到 Git,便于后续流水线读取。优势在于零改造,代码保持不动,当接口变更时即触发重新导出。

2、openapi-to-mcp 一键转换

通过安装官方 openapi-to-mcp 的官方转换器,自动转换并输出符合 MCP 版本规范的 YAML,优势在于全自动映射,避免手写错误,内置 schema 验证和示例补全,减少上线故障。

1.webp

3、Higress 控制台热提交

通过 Higress 控制台的 API(higress.cn/swagger/)及时配置 MCP 配置及服务,无需手动配置,所有的参数和现有 API 保持一致。

2.webp

4、全流程自动化

通过编写 Python 小程序串联整个更新业务流,实现一键接口描述更改 -> 自动导出-转换-更新 MCP。

如何更轻松地构建您的金融 MCP 智能体?

获取 MCP 的 URL

1、访问mcp.higress.ai/server/serv… 进入今日投资板块行情的 MCP 市场主页,根据教程申请 APICode。

3.webp

4.webp

2、根据申请的 APICode 生成 URL

5.webp

在 CherryStudio 配置 Higress MCP

1、安装 CherryStudio

访问 www.cherry-ai.com/download 根据系统版本下载 CherryStudio 并安装。

6.webp

2、配置模型服务

7.webp

模型服务推荐平台:

阿里云百炼:适合“开箱即用”型新手

界面友好,5 分钟完成 API 配置(复制 Key → 填 URL → 选模型),文档详尽,中文社区支持完善,免费额度充足,适合基础功能测试。

3、打开设置,配置 MCP 服务器

8.webp

1-2.webp

1-1.webp

4、在模型对话中使用 MCP 服务

9.webp

享受专属的金融小助手

案例一:关注的股票板块行情

10.webp

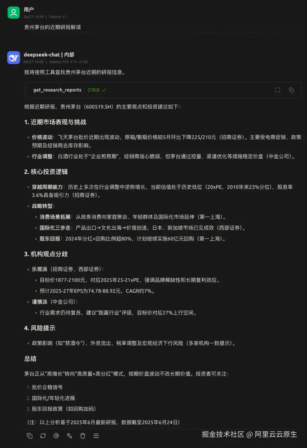
案例二:关注股票的近期研报解读

11.webp

近期展望

今⽇投资 MCP 市场⽬前正在持续更新,计划还将上线更多的股票、基⾦相关的数据 API,同时也会陆续上线今⽇投资另类数据的 API,扩展更丰富的应⽤场景,敬请期待。