⚡ JavaScript执行上下文与作用域链核心解密:V8引擎底层原理+面试实战完全指南

197 阅读17分钟

🎯 重磅干货:本文将从V8引擎底层原理出发,通过图解和实战案例,带你彻底搞懂JavaScript最核心的运行机制。掌握这些知识,让你在面试中脱颖而出,在项目中游刃有余!

🚀 开篇:一个经典问题引发的深度思考

🤔 先来看个"诡异"的现象

console.log(a); // 输出什么?
var a = 1;
function a() { return 2; }
console.log(a); // 又输出什么?

// 答案:function a() { return 2; } 和 1
// 震惊了吗?继续往下看!

🎪 再来个"神奇"的循环

for (var i = 0; i < 3; i++) {
    setTimeout(() => console.log(i), 100);
}
// 输出:3, 3, 3 —— 为什么不是 0, 1, 2?

for (let j = 0; j < 3; j++) {
    setTimeout(() => console.log(j), 100);
}
// 输出:0, 1, 2 —— 这又是为什么?

💡 揭秘JavaScript的"魔法"

这些看似"诡异"的现象背后,隐藏着JavaScript最核心的运行机制:

  • 执行上下文(Execution Context) - 代码运行的"舞台"
  • 作用域链(Scope Chain) - 变量查找的"路径"
  • 变量对象(Variable Object) - 变量存储的"仓库"

💎 吊打面试官金句执行上下文决定了"在哪里执行",作用域决定了"能访问什么",作用域链决定了"如何查找"—— 掌握这三者,你就掌握了JavaScript的灵魂!

为什么这些概念如此重要?

  • 📊 面试必考:90%的JavaScript面试都会涉及
  • 🐛 调试神器:理解底层原理,bug无处遁形
  • 性能优化:掌握变量查找机制,写出高性能代码
  • 🔧 框架开发:React、Vue底层原理都基于这些概念

🏗️ 第一章:执行上下文 - V8引擎的"魔法工厂"

cb20d1102f2227fa3be3dd5b732c8d98.png

🎭 深入理解:什么是执行上下文?

执行上下文(Execution Context)是JavaScript中一个极其重要的概念。简单来说,执行上下文就是代码执行时的环境,它决定了变量和函数的可访问性以及它们的行为特征。

📖 执行上下文的本质理解

想象一下,当你走进一个房间时,你能看到什么、能使用什么,完全取决于这个房间里有什么东西。执行上下文就像是这样的"房间":

  • 房间的物品 → 变量和函数
  • 房间的规则 → 作用域规则
  • 房间的钥匙 → 访问权限

每个执行上下文都有一个关联的变量对象(Variable Object),这个对象虽然我们无法直接访问,但它是JavaScript引擎在后台处理数据的核心。所有在这个上下文中定义的变量和函数都存储在这个变量对象上。

🏗️ 执行上下文的内部构造

每个执行上下文都包含三个核心组件:

  1. 变量环境(Variable Environment) - 存储var声明和函数声明的"仓库"
  2. 词法环境(Lexical Environment) - 存储let/const声明的"新式仓库"
  3. this绑定(This Binding) - 确定this指向的"定位系统"

这三个组件协同工作,共同构成了代码执行的完整环境。理解它们的作用机制,是掌握JavaScript运行原理的关键。

🎯 为什么执行上下文如此重要?

在JavaScript中,变量或函数的上下文决定了它们可以访问哪些数据,以及它们的行为方式。这不是一个抽象的概念,而是实实在在影响代码运行的机制:

  • 🔍 数据访问控制:决定变量的可见范围
  • 函数调用管理:控制函数的执行流程
  • 🗃️ 内存管理:负责变量的创建和销毁
  • 🔒 安全边界:防止意外的数据访问

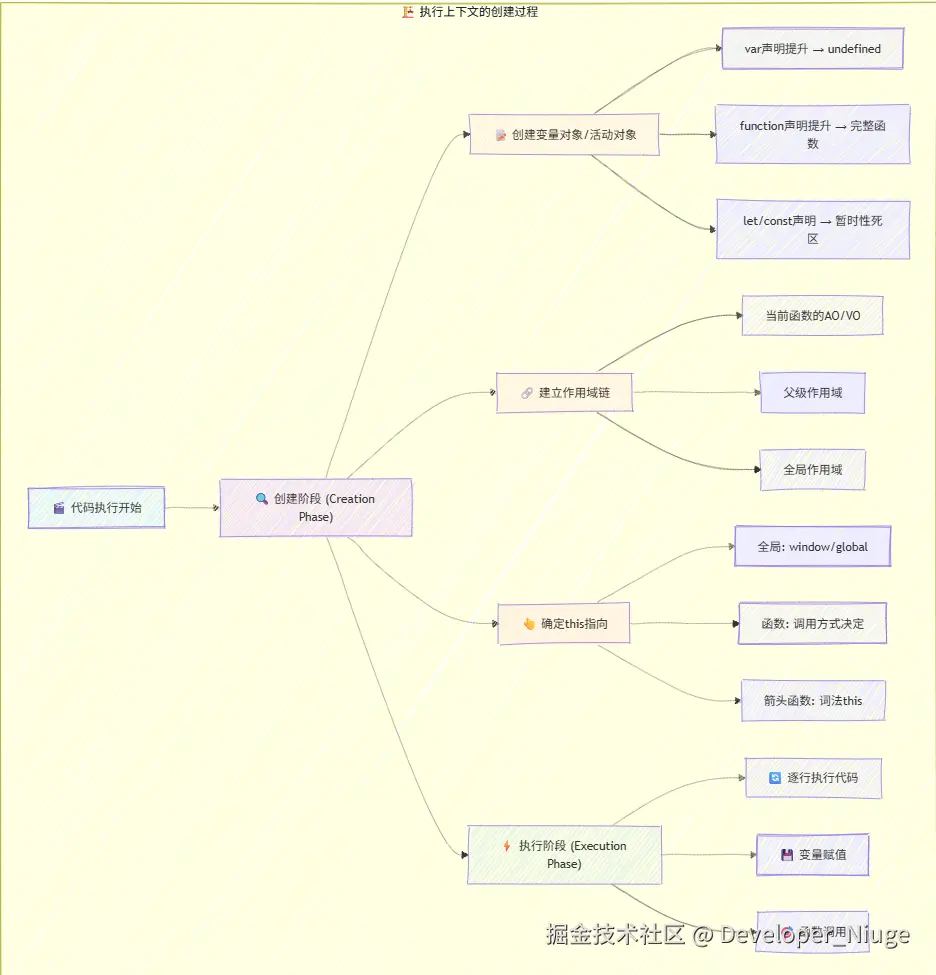
🔍 深度解析:执行上下文的创建过程

106b4be4e668a830732904aaf8d0ab09.png

🌐 全局执行上下文:程序运行的"大本营"

全局执行上下文是最外层的执行上下文,它是程序启动时第一个被创建的上下文。可以把它理解为整个JavaScript程序的"大本营"或"总指挥部"。

🏛️ 全局上下文的特殊地位

在JavaScript中,全局上下文具有几个独特的特征:

  1. 唯一性:整个程序只有一个全局执行上下文
  2. 持久性:从程序开始运行到程序结束才会被销毁
  3. 宿主关联:根据ECMAScript实现的宿主环境不同,全局对象也不同
    • 浏览器环境:全局对象是window
    • Node.js环境:全局对象是global
📝 全局变量的"落户"机制

这里有一个重要的知识点:并不是所有的全局声明都会成为全局对象的属性

// 🎬 场景1:不同声明方式的"落户"差异
var globalVar = "我会成为window属性";    // 传统方式
let globalLet = "我不会成为window属性";   // ES6方式
const globalConst = "我也不会";          // ES6常量

function globalFunc() {
    return "我是全局函数,也会成为window属性";
}

// 🔍 验证不同声明的归属
console.log(window.globalVar);    // "我会成为window属性"
console.log(window.globalLet);    // undefined
console.log(window.globalConst);  // undefined
console.log(window.globalFunc);   // function globalFunc() {...}

// 🧠 为什么会这样?
/*
这是因为:
1. var声明和函数声明会被添加到全局对象(window)上
2. let和const声明会被添加到全局词法环境中,但不会成为window的属性
3. 这种设计避免了全局命名空间的污染,同时保持了向后兼容性
*/
🔬 全局执行上下文的内部结构解析
// 🎬 场景2:全局执行上下文的创建过程
console.log("程序开始执行!");

var globalVar = "我在全局";
let globalLet = "我也在全局";
const globalConst = "我还在全局";

function globalFunc() {
    return "我是全局函数";
}

// 🔬 V8引擎内部视角:全局执行上下文的结构
/*
GlobalExecutionContext = {
    // 变量环境:存储var声明和函数声明
    VariableEnvironment: {
        EnvironmentRecord: {
            globalVar: undefined,        // var声明被提升,初始值为undefined
            globalFunc: function() {...} // 函数声明被完整提升
        },
        outer: null,                     // 全局上下文没有外部环境
        ThisBinding: window/global       // this指向全局对象
    },
    // 词法环境:存储let和const声明
    LexicalEnvironment: {
        EnvironmentRecord: {
            globalLet: <uninitialized>,   // let在暂时性死区中
            globalConst: <uninitialized>  // const在暂时性死区中
        },
        outer: null,                      // 全局上下文没有外部环境
        ThisBinding: window/global        // this指向全局对象
    }
}
*/
⚠️ 全局上下文的"危险地带"

全局上下文虽然方便,但也存在一些需要注意的陷阱:

// 🚨 陷阱1:意外创建全局变量
function dangerousFunction() {
    accidentalGlobal = "我意外成为了全局变量!"; // 忘记声明关键字
}
dangerousFunction();
console.log(accidentalGlobal); // "我意外成为了全局变量!"

// 🚨 陷阱2:全局变量污染
var $ = "我占用了$符号";
var console = "我覆盖了console对象"; // 危险!

// ✅ 最佳实践:使用严格模式防止意外
"use strict";
function safeFunction() {
    // strictGlobal = "这会报错"; // ReferenceError
    let localVar = "这是安全的局部变量";
}

🔧 函数执行上下文:动态创建的"工作间"

函数执行上下文是在每次函数调用时动态创建的上下文。与全局上下文不同,函数上下文具有临时性和独立性的特点。

🎪 函数上下文的生命周期

函数执行上下文的生命周期分为三个阶段:

  1. 创建阶段:函数被调用时,立即创建新的执行上下文
  2. 执行阶段:逐行执行函数内部的代码
  3. 销毁阶段:函数执行完毕后,上下文被销毁(除非被闭包引用)
🎯 函数上下文的独特特征

每个函数调用都会创建属于自己的执行上下文,这带来了几个重要特征:

  1. 独立性:每次函数调用都有独立的上下文空间
  2. 参数管理:拥有特殊的arguments对象来管理传入的参数
  3. 局部封装:内部变量对外部不可见,实现了数据封装
  4. 作用域链接:能够访问外部作用域的变量,形成作用域链
📊 深入解析:函数上下文的内部机制
// 🎬 场景:函数执行上下文的完整生命周期
function outerFunction(param1, param2) {
    console.log("外层函数开始执行");
    
    // 函数上下文创建时,这些变量的状态:
    var outerVar = "外层变量";        // var声明:提升后初始为undefined
    let outerLet = "外层let变量";     // let声明:在暂时性死区中
    const outerConst = "外层const";   // const声明:在暂时性死区中
    
    console.log("参数信息:", arguments); // arguments对象自动创建
    
    function innerFunction() {
        console.log("内层函数开始执行");
        var innerVar = "内层变量";
        
        // 内层函数可以访问外层的所有变量
        console.log("访问外层变量:", outerVar);
        console.log("访问外层let:", outerLet);
        console.log("访问参数:", param1, param2);
        
        console.log("内层函数结束执行");
    }
    
    innerFunction(); // 调用内层函数,创建新的执行上下文
    console.log("外层函数结束执行");
}

outerFunction("参数1", "参数2");

// 🔬 外层函数执行上下文的内部结构:
/*
OuterFunctionExecutionContext = {
    // 变量环境:存储var声明、函数声明和arguments
    VariableEnvironment: {
        EnvironmentRecord: {
            arguments: {                           // 特殊的参数对象
                0: "参数1", 
                1: "参数2", 
                length: 2,
                callee: function outerFunction() {...}  // 指向函数自身
            },
            outerVar: undefined,                   // var声明被提升
            innerFunction: function() {...},       // 内部函数声明被提升
            param1: "参数1",                      // 形参也存储在这里
            param2: "参数2"
        },
        outer: GlobalLexicalEnvironment,           // 指向全局环境
        ThisBinding: window/undefined              // this值取决于调用方式
    },
    // 词法环境:存储let和const声明
    LexicalEnvironment: {
        EnvironmentRecord: {
            outerLet: <uninitialized>,            // let在TDZ中
            outerConst: <uninitialized>           // const在TDZ中
        },
        outer: GlobalLexicalEnvironment,           // 指向全局环境
        ThisBinding: window/undefined              // 与变量环境保持一致
    }
}
*/
🔄 函数参数的特殊处理机制

在函数执行上下文中,参数有着特殊的处理方式:

// 🎬 场景:参数处理的复杂情况
function parameterDemo(a, b, c) {
    console.log("=== 参数处理演示 ===");
    
    // 参数与arguments的关系
    console.log("形参a:", a);          // 形参
    console.log("arguments[0]:", arguments[0]); // arguments对象
    
    // 修改形参会影响arguments(非严格模式)
    a = "修改后的a";
    console.log("修改后arguments[0]:", arguments[0]); // "修改后的a"
    
    // 修改arguments也会影响形参(非严格模式)
    arguments[1] = "修改后的b";
    console.log("修改后形参b:", b);    // "修改后的b"
    
    // 超出形参数量的参数只存在于arguments中
    console.log("额外参数:", arguments[3]); // "额外参数"
    
    // arguments对象的特殊属性
    console.log("arguments.length:", arguments.length);     // 实际传入参数的数量
    console.log("函数.length:", parameterDemo.length);      // 形参的数量
}

parameterDemo("参数1", "参数2", "参数3", "额外参数");

// 🧠 重要说明:
/*
1. 在非严格模式下,形参和arguments对象是"同步"的
2. 在严格模式下,它们是独立的
3. 箭头函数没有自己的arguments对象
4. rest参数(...args)是arguments的现代替代方案
*/
⚡ 函数上下文的性能考虑

理解函数执行上下文对性能优化很重要:

// 🚀 性能优化:减少函数调用开销
function inefficientFunction() {
    // ❌ 每次调用都创建新的执行上下文,开销较大
    for (let i = 0; i < 1000; i++) {
        someHeavyOperation(i);
    }
}

function someHeavyOperation(data) {
    // 复杂的计算操作
    return data * Math.random();
}

// ✅ 优化:减少函数调用次数
function efficientFunction() {
    // 批量处理,减少上下文创建次数
    const results = [];
    for (let i = 0; i < 1000; i++) {
        results.push(i * Math.random());
    }
    return results;
}

📦 块级执行上下文:ES6的"革新"

// 🎬 场景3:块级作用域的威力
{
    let blockVar = "块级变量";
    const blockConst = "块级常量";
    
    // 🔬 块级执行上下文
    /*
    BlockExecutionContext = {
        LexicalEnvironment: {
            EnvironmentRecord: {
                blockVar: <uninitialized>,
                blockConst: <uninitialized>
            },
            outer: OuterEnvironment
        }
    }
    */
}

// ❌ 外部无法访问
// console.log(blockVar); // ReferenceError

🎪 实战演练:执行上下文的"生命周期"

// 🔥 经典面试题:执行上下文生命周期
var x = 1;

function A(y) {
    var x = 2;
    function B(z) {
        console.log(x + y + z);
    }
    return B;
}

var C = A(1);
C(1);

// 🧠 执行流程分析:
// 1. 创建全局执行上下文
// 2. 执行A(1),创建A的执行上下文
// 3. A返回B,A的执行上下文销毁,但B保持对A环境的引用(闭包)
// 4. 执行C(1)即B(1),创建B的执行上下文
// 5. B访问x=2, y=1, z=1,输出4

⚡ 执行上下文栈:JavaScript的"记忆大师"

5b8d81fcd5c0040dafc0c57ea16de9bd.png

执行上下文栈(Call Stack)是JavaScript引擎管理函数调用的核心机制,它采用**LIFO(后进先出)**的数据结构。

🎯 栈操作的三大原则

  1. 📥 Push(入栈):函数调用时,新的执行上下文压入栈顶
  2. 📤 Pop(出栈):函数执行完毕,执行上下文从栈顶弹出
  3. 🎮 当前执行:始终执行栈顶的执行上下文

🔄 动态演示:栈的生命周期

// 🎬 场景:递归调用的栈变化
console.log("1. 程序开始"); // 全局上下文创建

function factorial(n) {
    console.log(`进入factorial(${n})`);
    
    if (n <= 1) {
        console.log("递归结束");
        return 1;
    }
    
    let result = n * factorial(n - 1); // 递归调用
    console.log(`factorial(${n}) = ${result}`);
    return result;
}

factorial(3);
console.log("程序结束");

/*
🔄 执行上下文栈的变化过程:

步骤1: [Global]                           // 程序开始
步骤2: [Global, factorial(3)]             // 调用factorial(3)
步骤3: [Global, factorial(3), factorial(2)] // 递归调用factorial(2)
步骤4: [Global, factorial(3), factorial(2), factorial(1)] // 递归调用factorial(1)
步骤5: [Global, factorial(3), factorial(2)] // factorial(1)执行完毕,出栈
步骤6: [Global, factorial(3)]             // factorial(2)执行完毕,出栈
步骤7: [Global]                           // factorial(3)执行完毕,出栈
步骤8: []                                 // 程序结束,全局上下文销毁
*/

🚨 栈溢出:当"记忆"超载时

// ❌ 无限递归导致栈溢出
function infiniteRecursion() {
    console.log("我会一直调用自己...");
    infiniteRecursion(); // 无终止条件的递归
}

// infiniteRecursion(); // RangeError: Maximum call stack size exceeded

// ✅ 安全的递归实现
function safeRecursion(count = 0) {
    if (count > 10000) { // 设置安全边界
        console.log("达到递归深度限制");
        return;
    }
    safeRecursion(count + 1);
}

📊 栈深度监控:实战工具

// 🔧 获取当前调用栈信息
function getStackTrace() {
    const error = new Error();
    const stack = error.stack.split('\n');
    return stack.slice(1).map((line, index) => 
        `${index + 1}. ${line.trim()}`
    );
}

function level1() {
    console.log("Level 1 调用栈:");
    console.log(getStackTrace());
    level2();
}

function level2() {
    console.log("Level 2 调用栈:");
    console.log(getStackTrace());
    level3();
}

function level3() {
    console.log("Level 3 调用栈:");
    console.log(getStackTrace());
}

level1();

🔍 第二章:作用域链 - 变量查找的"GPS导航系统"

2f0416ed0fee4bc8ef63ebed81f2afc7.png

🎯 深入理解:什么是作用域和作用域链?

在深入作用域链之前,我们需要先理解两个核心概念:作用域作用域链

📖 作用域的本质

作用域(Scope) 是变量和函数的可访问范围,它决定了代码中变量的可见性和生命周期。简单来说,作用域就是**"变量的活动空间"**。

🔗 作用域链的形成机制

作用域链(Scope Chain) 是JavaScript引擎查找变量的路径系统。当代码执行时,会创建一个作用域链来决定各级上下文中的代码在访问变量和函数时的顺序。

🏗️ 作用域链的构建过程

作用域链的构建遵循一个重要原则:当前执行上下文的变量对象始终位于作用域链的最前端

  1. 起点:当前执行上下文的变量对象(或活动对象)
  2. 链接:包含上下文的变量对象
  3. 终点:全局上下文的变量对象

这个链式结构确保了JavaScript能够按照正确的顺序查找变量,同时实现了作用域的层次化管理。

🔍 标识符解析:变量查找的详细过程

当JavaScript引擎遇到一个变量时,会进行标识符解析

  1. 第一步:在当前执行上下文的变量对象中查找
  2. 第二步:如果没找到,继续在包含上下文中查找
  3. 第三步:重复步骤2,直到找到变量或到达全局上下文
  4. 最终:如果全局上下文也没有,抛出ReferenceError

💡 关键理解:这个过程是单向的,只能从内向外查找,不能从外向内访问。

🏗️ 作用域的层次结构:从外到内的访问控制

JavaScript中存在三种主要的作用域类型,它们形成了一个层次化的访问控制体系。

🌐 全局作用域:程序的"公共广场"

全局作用域是最外层的作用域,它是所有代码共享的公共空间。在全局作用域中声明的变量和函数可以在程序的任何地方访问。

📝 全局作用域的三种声明方式
// 🎬 场景1:全局作用域的多种形态

// 方式1:显式声明(推荐)
var globalVar1 = "var声明的全局变量";
let globalLet = "let声明的全局变量";
const globalConst = "const声明的全局常量";

function globalFunc() {
    return "函数声明的全局函数";
}

// 方式2:window对象属性(浏览器环境)
window.windowProperty = "window对象的属性";

// 方式3:隐式全局变量(极不推荐)
function createImplicitGlobal() {
    implicitGlobal = "我意外成为了全局变量"; // 忘记声明关键字
    // 这种写法在严格模式下会报错
}
createImplicitGlobal();

// 🔍 验证不同声明方式的差异
console.log("=== 全局变量的归属检测 ===");
console.log("globalVar1在window上:", 'globalVar1' in window);     // true
console.log("globalLet在window上:", 'globalLet' in window);       // false
console.log("globalConst在window上:", 'globalConst' in window);   // false
console.log("globalFunc在window上:", 'globalFunc' in window);     // true

// 🧠 重要理解:
/*
1. var声明和function声明会成为全局对象(window)的属性
2. let和const声明不会污染全局对象,但仍然是全局作用域
3. 这种设计既保持了向后兼容,又避免了命名空间污染
*/
⚠️ 全局作用域的使用注意事项
// 🚨 全局作用域的常见陷阱

// 陷阱1:意外覆盖内置对象
var Array = "我覆盖了Array构造函数"; // 危险!
var undefined = "我重定义了undefined"; // 在老版本JS中可能发生

// 陷阱2:全局变量污染
var data = "全局数据";
var count = 0;
var userInfo = {};
// ... 随着项目增大,全局变量越来越多,容易冲突

// ✅ 最佳实践:使用命名空间
var MyApp = {
    data: "应用数据",
    config: {
        apiUrl: "https://api.example.com"
    },
    utils: {
        formatDate: function(date) { /* ... */ }
    }
};

🏠 函数作用域:独立的"私人空间"

函数作用域是在函数内部创建的作用域。每个函数都会创建自己的作用域,形成一个独立的变量存储空间。函数作用域遵循一个重要原则:内部可以访问外部,外部无法访问内部

🔒 函数作用域的封装特性
// 🎬 场景:函数作用域的访问规则演示
function outerFunction() {
    // 函数作用域中的变量
    var outerVar = "外层变量";
    let outerLet = "外层let变量";
    const outerConst = "外层const变量";
    
    console.log("外层函数可以访问自己的变量:", outerVar);
    
    function innerFunction() {
        // 嵌套函数有自己的作用域
        var innerVar = "内层变量";
        
        console.log("=== 内层函数的访问能力 ===");
        console.log("访问自己的变量:", innerVar);      // ✅ 可以访问
        console.log("访问外层var:", outerVar);         // ✅ 可以访问
        console.log("访问外层let:", outerLet);         // ✅ 可以访问  
        console.log("访问外层const:", outerConst);     // ✅ 可以访问
        
        // 内层函数甚至可以修改外层变量
        outerVar = "被内层函数修改的外层变量";
    }
    
    innerFunction();
    console.log("外层变量被修改后:", outerVar);
    
    // ❌ 外层函数无法访问内层变量
    // console.log(innerVar); // ReferenceError: innerVar is not defined
}

outerFunction();

// ❌ 全局作用域无法访问函数内部变量
// console.log(outerVar); // ReferenceError: outerVar is not defined
🎭 函数参数的作用域特性

根据参考资料,函数参数被认为是当前上下文中的变量,因此也遵循相同的作用域访问规则:

// 🎬 场景:函数参数的作用域行为
function scopeParameterDemo(param1, param2) {
    console.log("=== 函数参数的作用域特性 ===");
    
    // 参数在函数作用域中,外部无法直接访问
    console.log("参数param1:", param1);
    console.log("参数param2:", param2);
    
    // 参数可以被重新赋值(相当于局部变量)
    param1 = "修改后的参数1";
    console.log("修改后的param1:", param1);
    
    function innerFunction() {
        // 内层函数可以访问外层函数的参数
        console.log("内层访问param1:", param1);
        console.log("内层访问param2:", param2);
        
        // 内层函数甚至可以修改外层函数的参数
        param2 = "被内层函数修改的参数2";
    }
    
    innerFunction();
    console.log("被内层函数修改后的param2:", param2);
}

scopeParameterDemo("原始参数1", "原始参数2");

// ❌ 全局作用域无法访问函数参数
// console.log(param1); // ReferenceError: param1 is not defined
🔄 函数作用域与变量提升

在函数作用域中,var声明的变量会被提升到函数顶部:

// 🎬 场景:函数作用域中的变量提升
function hoistingInFunctionScope() {
    console.log("=== 函数作用域中的变量提升 ===");
    
    // 访问提升的变量
    console.log("提升的var变量:", hoistedVar); // undefined(已声明但未赋值)
    
    // 在函数中间声明变量
    if (true) {
        var hoistedVar = "我被提升了";
        let blockLet = "我没有被提升";
    }
    
    console.log("赋值后的var变量:", hoistedVar); // "我被提升了"
    // console.log("块级let变量:", blockLet); // ReferenceError: blockLet is not defined
    
    // 🧠 实际的执行过程相当于:
    /*
    function hoistingInFunctionScope() {
        var hoistedVar; // 声明被提升到函数顶部
        
        console.log("提升的var变量:", hoistedVar); // undefined
        
        if (true) {
            hoistedVar = "我被提升了"; // 赋值留在原地
            let blockLet = "我没有被提升"; // let不会被提升出块级作用域
        }
        
        console.log("赋值后的var变量:", hoistedVar);
    }
    */
}

hoistingInFunctionScope();

📦 块级作用域:ES6的"革命"

// 🎬 场景3:块级作用域的威力展示
function blockScopeDemo() {
    console.log("函数开始");
    
    if (true) {
        var varVariable = "var变量";
        let letVariable = "let变量";
        const constVariable = "const变量";
        
        console.log(varVariable, letVariable, constVariable); // 都可以访问
    }
    
    console.log(varVariable); // ✅ var变量可以访问(函数作用域)
    // console.log(letVariable); // ❌ ReferenceError(块级作用域)
    // console.log(constVariable); // ❌ ReferenceError(块级作用域)
}

// 🔥 经典循环陷阱
console.log("=== var循环陷阱 ===");
for (var i = 0; i < 3; i++) {
    setTimeout(() => console.log(`var: ${i}`), 100);
    // 输出:var: 3, var: 3, var: 3
}

console.log("=== let循环解决方案 ===");
for (let j = 0; j < 3; j++) {
    setTimeout(() => console.log(`let: ${j}`), 200);
    // 输出:let: 0, let: 1, let: 2
}

// 🔬 深度分析:为什么let能解决问题?
/*
每次循环,let都会创建一个新的块级作用域:
{
    let j = 0; // 第一次循环的作用域
    setTimeout(...);
}
{
    let j = 1; // 第二次循环的作用域
    setTimeout(...);
}
{
    let j = 2; // 第三次循环的作用域
    setTimeout(...);
}
*/

🔍 作用域链的工作原理:变量查找的核心机制

作用域链是JavaScript引擎查找变量的核心机制。当代码执行时,会创建变量对象的一个作用域链,这个作用域链决定了各级上下文中的代码在访问变量和函数时的顺序。

📖 作用域链的本质理解

根据参考资料,作用域链的形成遵循以下原则:

  1. 最前端原则:代码正在执行的上下文的变量对象始终位于作用域链的最前端
  2. 活动对象:如果上下文是函数,则其活动对象(Activation Object)用作变量对象
  3. 链式结构:作用域链中的下一个变量对象来自包含上下文,再下一个来自再下一个包含上下文
  4. 全局终点:全局上下文的变量对象始终是作用域链的最后一个变量对象

🔄 标识符解析:沿作用域链逐级搜索的过程

标识符解析是通过沿作用域链逐级搜索标识符名称完成的。搜索过程始终从作用域链的最前端开始,然后逐级往后,直到找到标识符。如果没有找到标识符,通常会报错。

🎯 详细的变量查找流程演示

// 🎬 经典案例:参考《JavaScript高级程序设计》的作用域链示例

// 全局上下文中的变量
var color = "blue";

function changeColor() {
    // changeColor函数的局部上下文
    var anotherColor = "red";
    
    function swapColors() {
        // swapColors函数的局部上下文
        var tempColor = anotherColor;
        anotherColor = color;
        color = tempColor;
        
        // 🔍 在这里可以访问:color、anotherColor和tempColor
        console.log("swapColors中的变量访问:");
        console.log("tempColor:", tempColor);     // 在当前作用域找到
        console.log("anotherColor:", anotherColor); // 在当前作用域找到(被修改过)
        console.log("color:", color);             // 在全局作用域找到(被修改过)
    }
    
    // 🔍 在这里可以访问:color和anotherColor,但访问不到tempColor
    console.log("changeColor中的变量访问:");
    console.log("anotherColor:", anotherColor); // 在当前作用域找到
    console.log("color:", color);               // 在全局作用域找到
    // console.log("tempColor:", tempColor);    // ❌ ReferenceError: tempColor is not defined
    
    swapColors(); // 调用内部函数
}

// 🔍 在这里只能访问:color
console.log("全局作用域中的变量访问:");
console.log("color:", color); // 在全局作用域找到
// console.log("anotherColor:", anotherColor); // ❌ ReferenceError: anotherColor is not defined
// console.log("tempColor:", tempColor);       // ❌ ReferenceError: tempColor is not defined

changeColor(); // 执行函数

// 🧠 作用域链分析:
/*
1. swapColors()的作用域链包含3个对象:
   - swapColors()的变量对象(tempColor)
   - changeColor()的变量对象(anotherColor)  
   - 全局变量对象(color)

2. changeColor()的作用域链包含2个对象:
   - changeColor()的变量对象(anotherColor)
   - 全局变量对象(color)

3. 全局上下文的作用域链只有1个对象:
   - 全局变量对象(color)

重要规律:
- 内部上下文可以通过作用域链访问外部上下文中的一切
- 外部上下文无法访问内部上下文中的任何东西
- 上下文之间的连接是线性的、有序的
*/

// 🎯 进一步演示:同名变量的遮蔽效应
function demonstrateVariableShadowing() {
    var color = "green"; // 局部变量遮蔽全局变量
    
    console.log("=== 变量遮蔽演示 ===");
    console.log("局部color:", color);        // "green" - 就近原则
    console.log("全局color:", window.color); // "blue" - 显式访问全局变量
    
    function innerFunction() {
        var color = "yellow"; // 进一步遮蔽
        console.log("内层color:", color);    // "yellow" - 最内层的变量
    }
    
    innerFunction();
}

demonstrateVariableShadowing();

🔬 词法环境与变量环境的分离

// 🎬 ES6+的双重环境机制
function dualEnvironmentDemo() {
    console.log("=== 双重环境演示 ===");
    
    // var声明进入变量环境
    var varVariable = "我在变量环境";
    
    // let/const声明进入词法环境
    let letVariable = "我在词法环境";
    const constVariable = "我也在词法环境";
    
    // 函数声明进入变量环境
    function innerFunc() {
        return "我是内部函数";
    }
    
    // 查看内部结构(伪代码)
    /*
    FunctionExecutionContext = {
        VariableEnvironment: {
            EnvironmentRecord: {
                varVariable: "我在变量环境",
                innerFunc: function() {...}
            },
            outer: GlobalEnvironment
        },
        LexicalEnvironment: {
            EnvironmentRecord: {
                letVariable: "我在词法环境",
                constVariable: "我也在词法环境"
            },
            outer: GlobalEnvironment
        }
    }
    */
}

🎪 动态作用域链:with语句的特殊情况

// 🚨 with语句:动态修改作用域链(不推荐使用)
var obj = {
    name: "对象属性",
    value: 100
};

function withDemo() {
    var name = "局部变量";
    var value = 200;
    
    console.log("with语句前:");
    console.log("name:", name); // "局部变量"
    console.log("value:", value); // 200
    
    with(obj) {
        console.log("with语句中:");
        console.log("name:", name); // "对象属性" - 来自obj
        console.log("value:", value); // 100 - 来自obj
        
        // 修改会影响obj对象
        name = "修改后的对象属性";
    }
    
    console.log("with语句后:");
    console.log("obj.name:", obj.name); // "修改后的对象属性"
    console.log("局部name:", name); // "局部变量" - 未被修改
}

withDemo();

📊 作用域链性能优化:标识符查找的代价

根据参考资料,标识符查找并非没有代价。访问局部变量比访问全局变量要快,因为不用切换作用域。虽然JavaScript引擎在优化标识符查找上做了很多工作,但理解这个原理仍然对写出高性能代码很重要。

⚡ 性能优化的核心原则

就近原则:引用局部变量会让搜索自动停止,而不继续搜索下一级变量对象。这意味着:

  • 局部变量访问最快:在作用域链的最前端,无需查找
  • 全局变量访问最慢:需要遍历整个作用域链
  • 缓存策略有效:将全局引用存储为局部变量可以提升性能
// 🚀 性能优化实战:减少作用域链查找次数

// ❌ 低效写法:频繁的作用域链查找
function inefficientFunction() {
    for (let i = 0; i < 1000; i++) {
        // 每次循环都要在作用域链中查找Math对象
        Math.random();
        // 每次循环都要在作用域链中查找document对象
        document.getElementById('test');
        // 每次循环都要在作用域链中查找console对象
        console.log("处理第", i, "项");
    }
}

// ✅ 高效写法:缓存全局引用到局部变量
function efficientFunction() {
    // 将全局对象缓存为局部变量
    const math = Math;
    const doc = document;
    const log = console.log;
    
    for (let i = 0; i < 1000; i++) {
        // 直接访问局部变量,无需作用域链查找
        math.random();
        doc.getElementById('test');
        log("处理第", i, "项");
    }
}

// 📊 真实的性能对比测试
function performanceComparison() {
    const iterations = 100000;
    
    console.log("=== 性能对比测试 ===");
    
    // 测试全局变量访问
    console.time("全局变量访问");
    for (let i = 0; i < iterations; i++) {
        Math.random(); // 全局对象访问
    }
    console.timeEnd("全局变量访问");
    
    // 测试局部变量访问
    console.time("局部变量访问");
    const localMath = Math; // 缓存全局对象
    for (let i = 0; i < iterations; i++) {
        localMath.random(); // 局部变量访问
    }
    console.timeEnd("局部变量访问");
}

performanceComparison();
🎯 深层嵌套的性能影响
// 📉 演示深层嵌套对性能的影响
function deepNestingPerformance() {
    var globalVar = "全局变量";
    
    function level1() {
        var level1Var = "level1变量";
        
        function level2() {
            var level2Var = "level2变量";
            
            function level3() {
                var level3Var = "level3变量";
                
                function level4() {
                    var level4Var = "level4变量";
                    
                    // 🐌 在最深层访问全局变量需要遍历整个作用域链
                    console.time("深层访问全局变量");
                    for (let i = 0; i < 10000; i++) {
                        let temp = globalVar; // 需要查找4层作用域链
                    }
                    console.timeEnd("深层访问全局变量");
                    
                    // ⚡ 访问局部变量则很快
                    console.time("深层访问局部变量");
                    for (let i = 0; i < 10000; i++) {
                        let temp = level4Var; // 直接在当前作用域找到
                    }
                    console.timeEnd("深层访问局部变量");
                    
                    // 🚀 缓存全局变量可以提升性能
                    console.time("缓存后访问全局变量");
                    const cachedGlobal = globalVar; // 只查找一次
                    for (let i = 0; i < 10000; i++) {
                        let temp = cachedGlobal; // 直接访问局部变量
                    }
                    console.timeEnd("缓存后访问全局变量");
                }
                level4();
            }
            level3();
        }
        level2();
    }
    level1();
}

deepNestingPerformance();
💡 性能优化的最佳实践
// 🎯 综合性能优化策略
function optimizedFunction(largeArray) {
    // 1. 缓存长度属性,避免重复访问
    const length = largeArray.length;
    
    // 2. 缓存全局对象引用
    const math = Math;
    const log = console.log;
    
    // 3. 使用局部变量存储计算结果
    let sum = 0;
    let count = 0;
    
    // 4. 循环优化
    for (let i = 0; i < length; i++) {
        const item = largeArray[i]; // 缓存数组项
        
        if (item > 0) {
            sum += item;
            count++;
        }
        
        // 使用缓存的引用而不是全局访问
        if (i % 1000 === 0) {
            log(`处理进度: ${i}/${length}`);
        }
    }
    
    return count > 0 ? sum / count : 0;
}

🧠 重要提醒:现代JavaScript引擎(如V8)已经对标识符查找进行了大量优化,这些性能差异在日常开发中可能微不足道。但理解这些原理有助于:

  1. 写出更规范的代码
  2. 在性能敏感的场景下进行针对性优化
  3. 更好地理解JavaScript的运行机制

🔄 作用域链的动态特性

// 🎭 闭包与作用域链的保持
function createClosure() {
    var outerVar = "外层变量";
    let count = 0;
    
    return function() {
        count++; // 保持对外层作用域的引用
        console.log(`${outerVar} - 调用次数: ${count}`);
        
        // 即使外层函数执行完毕,作用域链依然保持
        return count;
    };
}

const closureFunc = createClosure();
closureFunc(); // "外层变量 - 调用次数: 1"
closureFunc(); // "外层变量 - 调用次数: 2"

// 🔬 内存视角:闭包保持作用域链
/*
closureFunc 保持的作用域链:
[闭包函数的AO] → [createClosure的AO{outerVar, count}] → [全局VO]
                          ↑
                    即使函数执行完毕,但被闭包引用,不会被垃圾回收
*/

🎓 作用域链核心原理总结

理解了前面的详细解析,我们来总结作用域链的核心原理:

🔑 五个关键规律
  1. 单向查找原则:作用域链的查找是单向的,只能从内向外查找,不能从外向内访问
  2. 就近优先原则:标识符解析遵循"就近原则",在最近的作用域中找到变量就停止查找
  3. 链式结构原则:作用域链是线性的、有序的,形成一个清晰的层次结构
  4. 活动对象优先:当前执行上下文的变量对象(活动对象)始终位于作用域链的最前端
  5. 全局终点原则:全局上下文的变量对象始终是作用域链的最后一个对象
🎯 实际应用中的重要概念
// 🎬 综合示例:作用域链的完整应用
function masterExample() {
    var outer = "外层变量";
    
    function createInnerFunction() {
        var inner = "内层变量";
        var outer = "遮蔽外层变量"; // 变量遮蔽
        
        return function() {
            var closure = "闭包变量";
            
            console.log("=== 作用域链综合演示 ===");
            console.log("1. 闭包变量:", closure);    // 当前作用域
            console.log("2. 内层变量:", inner);      // 父级作用域  
            console.log("3. 遮蔽变量:", outer);      // 父级作用域(遮蔽效应)
            // console.log("4. 原始外层:", ???);    // 无法直接访问被遮蔽的变量
            
            // 作用域链结构:
            // [闭包函数AO{closure}] → [createInnerFunction AO{inner, outer}] → [masterExample AO{outer}] → [全局VO]
            //                                                     ↑
            //                                            被遮蔽的outer在这里
        };
    }
    
    return createInnerFunction();
}

const demo = masterExample();
demo();

💡 核心理解:作用域链不仅仅是一个查找机制,它是JavaScript实现数据封装、闭包、模块化等高级特性的基础。掌握作用域链的工作原理,就掌握了JavaScript的精髓!

🎭 第三章:变量提升与暂时性死区 - JavaScript的"时光机器"

🚀 变量提升:代码的"预处理"魔法

变量提升是JavaScript引擎在代码执行前进行的"预处理",它会将声明提升到作用域顶部。

📊 var的提升机制:经典的"undefined"现象

// 🎬 场景1:var变量提升的神奇现象
console.log("=== var变量提升演示 ===");

console.log(myVar); // undefined(不是ReferenceError!)
var myVar = "我是变量";
console.log(myVar); // "我是变量"

// 🔬 引擎内部实际执行过程:
/*
// 编译阶段(提升后):
var myVar; // 声明被提升到顶部,初始值为undefined

// 执行阶段:
console.log(myVar); // undefined
myVar = "我是变量"; // 赋值操作留在原地
console.log(myVar); // "我是变量"
*/

// 🎪 更复杂的提升示例
function hoistingDemo() {
    console.log("函数内部提升:");
    console.log(a); // undefined
    console.log(b); // undefined
    console.log(c); // undefined
    
    var a = 1;
    var b = 2;
    var c = 3;
    
    console.log(a, b, c); // 1, 2, 3
}

hoistingDemo();

🎭 函数声明的超级提升

// 🎬 场景2:函数声明的完整提升
console.log("=== 函数声明提升演示 ===");

// 函数声明会完整提升(包括函数体)
console.log(declarationFunc()); // "我被完整提升了!"

function declarationFunc() {
    return "我被完整提升了!";
}

// 🆚 对比:函数表达式不会提升
console.log(typeof expressionFunc); // "undefined"
// console.log(expressionFunc()); // TypeError: expressionFunc is not a function

var expressionFunc = function() {
    return "我是函数表达式";
};

console.log(expressionFunc()); // "我是函数表达式"

🔥 函数与变量的提升优先级

// 🎬 场景3:同名声明的优先级规则
console.log("=== 提升优先级演示 ===");

console.log(typeof foo); // "function" - 函数声明优先级更高!

var foo = "变量";
function foo() {
    return "函数";
}

console.log(typeof foo); // "string" - 执行阶段的赋值覆盖了函数

// 🔬 引擎内部处理过程:
/*
// 编译阶段:
function foo() { return "函数"; } // 函数声明先提升
var foo; // 变量声明后提升,但不会覆盖已有的函数声明

// 执行阶段:
console.log(typeof foo); // "function"
foo = "变量"; // 赋值操作覆盖函数
console.log(typeof foo); // "string"
*/

⚡ 暂时性死区:ES6的"时间停滞场"

🔍 TDZ概念详解

TDZTemporal Dead Zone(暂时性死区) 的缩写,是ES6引入的重要安全机制。

🎯 简单理解: TDZ指的是let/const变量从作用域开始到声明语句之间的区域,在这个区域内访问变量会报错。

📝 直观例子:

console.log(a); // ✅ undefined(var没有TDZ)
console.log(b); // ❌ ReferenceError: Cannot access 'b' before initialization
//     ↑
//   这里就是TDZ区域
//     ↓
let b = 1; // 声明点,离开TDZ

var a = 1;

🔍 核心特点:

  1. 只影响let/const - var没有TDZ
  2. 从作用域开始 - 不是从代码开始
  3. 到声明为止 - 声明后就可以正常访问
  4. 抛出ReferenceError - 不是undefined

💡 为什么叫"暂时性死区"?

  • 暂时性 - 只是临时的,声明后就解除
  • 死区 - 在这个区域内变量"死了",无法访问

这个设计让代码更安全,避免了var的"变量提升混乱"问题!🔥

🕳️ let/const的暂时性死区

// 🎬 场景4:暂时性死区的威力
console.log("=== 暂时性死区演示 ===");

function temporalDeadZoneDemo() {
    console.log("函数开始执行");
    
    // 🚨 访问TDZ中的变量
    try {
        console.log(letVar); // ReferenceError: Cannot access 'letVar' before initialization
    } catch (e) {
        console.log("TDZ错误:", e.message);
    }
    
    try {
        console.log(constVar); // ReferenceError: Cannot access 'constVar' before initialization
    } catch (e) {
        console.log("TDZ错误:", e.message);
    }
    
    // 🔄 声明点:离开TDZ
    let letVar = "let变量";
    const constVar = "const变量";
    
    console.log(letVar, constVar); // 正常访问
}

temporalDeadZoneDemo();

🎪 TDZ的复杂情况

// 🎬 场景5:TDZ的边界情况
function complexTDZ() {
    // 🚨 参数默认值与TDZ
    function parameterTDZ(a = b, b = 2) {
        return a + b;
    }
    
    try {
        parameterTDZ(); // ReferenceError: Cannot access 'b' before initialization
    } catch (e) {
        console.log("参数TDZ错误:", e.message);
    }
    
    // ✅ 正确的参数顺序
    function correctParameters(a = 1, b = a + 1) {
        return a + b;
    }
    
    console.log(correctParameters()); // 3
    
    // 🔄 typeof在TDZ中的行为
    console.log(typeof undeclaredVar); // "undefined" - 未声明的变量
    
    try {
        console.log(typeof letInTDZ); // ReferenceError - TDZ中的let变量
    } catch (e) {
        console.log("typeof TDZ错误:", e.message);
    }
    
    let letInTDZ = "现在可以访问了";
}

complexTDZ();

🆚 声明方式的完整对比表

特性对比varletconstfunction
作用域函数作用域块级作用域块级作用域函数作用域
提升行为声明提升,初始化为undefined声明提升,但在TDZ中声明提升,但在TDZ中完整提升(声明+定义)
重复声明✅ 允许❌ 报错❌ 报错✅ 允许(后者覆盖前者)
重新赋值✅ 允许✅ 允许❌ 禁止✅ 允许
初始化要求❌ 不要求❌ 不要求✅ 必须初始化✅ 必须有函数体
全局对象属性✅ 成为window属性❌ 不成为window属性❌ 不成为window属性✅ 成为window属性

🎯 最佳实践:JavaScript的声明策略

特性varletconst
作用域函数作用域块级作用域块级作用域
变量提升是(暂时性死区)是(暂时性死区)
重复声明允许不允许不允许
重新赋值允许允许不允许
初始化要求

🚨 变量提升(Hoisting)深度解析

// var的变量提升
console.log(varVariable); // undefined(不是ReferenceError)
var varVariable = "var变量";

// 等价于:
var varVariable; // 声明被提升
console.log(varVariable); // undefined
varVariable = "var变量"; // 赋值留在原地

// let/const的暂时性死区
console.log(letVariable); // ReferenceError: Cannot access 'letVariable' before initialization
let letVariable = "let变量";

console.log(constVariable); // ReferenceError: Cannot access 'constVariable' before initialization
const constVariable = "const变量";

💡 最佳实践建议

  1. 优先使用const:对于不需要重新赋值的变量
  2. 其次使用let:对于需要重新赋值的变量
  3. 避免使用var:除非需要兼容老版本浏览器
  4. 避免全局变量:减少命名冲突和内存泄漏
// ✅ 推荐写法
const API_URL = "https://api.example.com";
let userCount = 0;

function updateUserCount() {
    userCount += 1;
}

// ❌ 不推荐写法
var api_url = "https://api.example.com";
var user_count = 0;

function updateUserCount() {
    user_count += 1;
}

🔥 第四章:高级特性与实战应用

🎪 作用域链增强

某些语句会临时修改作用域链:

1. with语句(不推荐使用)

function buildUrl() {
    let qs = "?debug=true";
    
    with(location) {
        let url = href + qs; // href来自location对象
        return url;
    }
}

2. try-catch语句

try {
    throw new Error("自定义错误");
} catch (error) {
    // error变量只在catch块中可见
    console.log(error.message);
}
// console.log(error); // ReferenceError

🎯 闭包与作用域链的关系

function createCounter() {
    let count = 0;
    
    return function() {
        count++;
        return count;
    };
}

const counter1 = createCounter();
const counter2 = createCounter();

console.log(counter1()); // 1
console.log(counter1()); // 2
console.log(counter2()); // 1 - 独立的作用域链

⚡ 性能优化技巧

1. 减少作用域链查找

// ❌ 性能较差:多次全局变量查找
function processArray(arr) {
    for (let i = 0; i < arr.length; i++) {
        console.log(arr[i]); // 每次都查找console
    }
}

// ✅ 性能较好:缓存全局变量
function processArray(arr) {
    const log = console.log; // 缓存到局部变量
    for (let i = 0; i < arr.length; i++) {
        log(arr[i]);
    }
}

2. 避免深层嵌套

// ❌ 作用域链过长
function level1() {
    function level2() {
        function level3() {
            function level4() {
                // 作用域链:level4 → level3 → level2 → level1 → global
            }
        }
    }
}

// ✅ 扁平化结构
function processData(data) {
    return transformData(data);
}

function transformData(data) {
    return data.map(item => item.value);
}

🎨 第五章:常见陷阱与解决方案

🕳️ 陷阱1:循环中的闭包

// ❌ 经典问题
for (var i = 0; i < 3; i++) {
    setTimeout(() => {
        console.log(i); // 输出:3, 3, 3
    }, 100);
}

// ✅ 解决方案1:使用let
for (let i = 0; i < 3; i++) {
    setTimeout(() => {
        console.log(i); // 输出:0, 1, 2
    }, 100);
}

// ✅ 解决方案2:使用IIFE
for (var i = 0; i < 3; i++) {
    (function(index) {
        setTimeout(() => {
            console.log(index); // 输出:0, 1, 2
        }, 100);
    })(i);
}

// ✅ 解决方案3:使用bind
for (var i = 0; i < 3; i++) {
    setTimeout(function(index) {
        console.log(index); // 输出:0, 1, 2
    }.bind(null, i), 100);
}

🕳️ 陷阱2:变量提升导致的意外行为

// ❌ 意外的undefined
var name = "全局名称";

function showName() {
    console.log(name); // undefined,而不是"全局名称"
    var name = "局部名称";
}

showName();

// 等价于:
function showName() {
    var name; // 变量提升
    console.log(name); // undefined
    name = "局部名称";
}

// ✅ 使用let避免问题
const name = "全局名称";

function showName() {
    console.log(name); // "全局名称"
    let localName = "局部名称";
}

🕳️ 陷阱3:this指向与作用域的混淆

const obj = {
    name: "对象名称",
    
    // ❌ 箭头函数没有自己的this
    getName1: () => {
        return this.name; // this指向全局对象
    },
    
    // ✅ 普通函数有自己的this
    getName2: function() {
        return this.name; // this指向obj
    },
    
    // ✅ 方法简写
    getName3() {
        return this.name; // this指向obj
    }
};

console.log(obj.getName1()); // undefined
console.log(obj.getName2()); // "对象名称"
console.log(obj.getName3()); // "对象名称"

🎯 第六章:实战案例分析

📝 案例1:模块化封装

// 使用IIFE创建模块
const Calculator = (function() {
    // 私有变量
    let history = [];
    
    // 私有方法
    function addToHistory(operation, result) {
        history.push({ operation, result, timestamp: Date.now() });
    }
    
    // 公共API
    return {
        add(a, b) {
            const result = a + b;
            addToHistory(`${a} + ${b}`, result);
            return result;
        },
        
        subtract(a, b) {
            const result = a - b;
            addToHistory(`${a} - ${b}`, result);
            return result;
        },
        
        getHistory() {
            return [...history]; // 返回副本,保护内部数据
        },
        
        clearHistory() {
            history = [];
        }
    };
})();

// 使用示例
console.log(Calculator.add(5, 3)); // 8
console.log(Calculator.subtract(10, 4)); // 6
console.log(Calculator.getHistory()); // 历史记录

📝 案例2:防抖函数实现

function debounce(func, delay) {
    let timeoutId;
    
    return function(...args) {
        // 清除之前的定时器
        clearTimeout(timeoutId);
        
        // 设置新的定时器
        timeoutId = setTimeout(() => {
            func.apply(this, args);
        }, delay);
    };
}

// 使用示例
const debouncedSearch = debounce(function(query) {
    console.log(`搜索:${query}`);
}, 300);

// 快速连续调用,只有最后一次会执行
debouncedSearch("a");
debouncedSearch("ab");
debouncedSearch("abc"); // 只有这个会执行

📝 案例3:单例模式实现

const Singleton = (function() {
    let instance;
    
    function createInstance() {
        return {
            name: "单例对象",
            getId() {
                return Math.random();
            }
        };
    }
    
    return {
        getInstance() {
            if (!instance) {
                instance = createInstance();
            }
            return instance;
        }
    };
})();

// 使用示例
const obj1 = Singleton.getInstance();
const obj2 = Singleton.getInstance();
console.log(obj1 === obj2); // true - 同一个实例

🎓 第七章:面试常考题目解析

❓ 题目1:变量提升

console.log(a); // ?
var a = 1;
function a() {}
console.log(a); // ?

// 答案解析:
// 函数声明的优先级高于变量声明
// 等价于:
function a() {} // 函数声明提升
var a; // 变量声明提升,但不会覆盖函数声明
console.log(a); // function a() {}
a = 1; // 赋值
console.log(a); // 1

❓ 题目2:作用域链查找

var x = 10;
function outer() {
    var x = 20;
    function inner() {
        console.log(x); // ?
    }
    return inner;
}
var fn = outer();
fn();

// 答案:20
// 解析:inner函数形成闭包,保持对outer函数作用域的引用

❓ 题目3:let与var的区别

for (var i = 0; i < 3; i++) {
    setTimeout(() => console.log(i), 0); // ?
}

for (let j = 0; j < 3; j++) {
    setTimeout(() => console.log(j), 0); // ?
}

// 答案:
// 第一个循环输出:3, 3, 3
// 第二个循环输出:0, 1, 2

🔥 第七章:终极面试宝典 - 高频考题全解析

🎯 基础概念题(必考)

❓ 题目1:变量提升的经典陷阱

// 🔥 超高频面试题
var a = 1;
function test() {
    console.log(a); // 输出什么?
    var a = 2;
    console.log(a); // 输出什么?
}
test();

// 🧠 答案解析:
/*
输出:undefined, 2

原因:函数内部的var a声明被提升,等价于:
function test() {
    var a; // 提升到顶部,初始值undefined
    console.log(a); // undefined
    a = 2;
    console.log(a); // 2
}
*/

❓ 题目2:作用域链的复杂查找

// 🔥 高频面试题
var x = 10;
function outer() {
    var x = 20;
    function inner() {
        console.log(x); // 输出什么?
    }
    return inner;
}
var fn = outer();
fn();

// 🧠 答案解析:
/*
输出:20

关键:闭包保持对外层作用域的引用
inner函数形成闭包,保持对outer函数作用域的引用
即使outer执行完毕,inner仍能访问outer中的x变量
*/

❓ 题目3:let/const vs var的循环陷阱

// 🔥 必考经典题
for (var i = 0; i < 3; i++) {
    setTimeout(() => console.log('var:', i), 100);
}

for (let j = 0; j < 3; j++) {
    setTimeout(() => console.log('let:', j), 200);
}

// 🧠 答案解析:
/*
var输出:var: 3, var: 3, var: 3
let输出:let: 0, let: 1, let: 2

原因:
1. var是函数作用域,所有setTimeout共享同一个i变量
2. let是块级作用域,每次循环创建新的j变量
*/

🎪 进阶应用题(高薪必备)

❓ 题目4:执行上下文栈的变化

// 🔥 大厂面试题
function a() {
    console.log('a start');
    b();
    console.log('a end');
}

function b() {
    console.log('b start');
    c();
    console.log('b end');
}

function c() {
    console.log('c');
}

a();

// 🧠 执行上下文栈变化:
/*
1. [Global] - 程序开始
2. [Global, a] - 调用a()
3. [Global, a, b] - a中调用b()
4. [Global, a, b, c] - b中调用c()
5. [Global, a, b] - c执行完毕
6. [Global, a] - b执行完毕
7. [Global] - a执行完毕

输出顺序:a start → b start → c → b end → a end
*/

❓ 题目5:暂时性死区的边界情况

// 🔥 ES6高频考点
console.log(typeof a); // 输出什么?
console.log(typeof b); // 输出什么?

let b = 1;

// 🧠 答案解析:
/*
第一个console.log:undefined(a未声明)
第二个console.log:ReferenceError(b在TDZ中)

关键区别:
- 未声明的变量:typeof返回"undefined"
- TDZ中的变量:直接抛出ReferenceError
*/

🚀 实战算法题(技术深度)

❓ 题目6:手写防抖函数(考察闭包和作用域)

// 🔥 手写防抖 - 考察闭包和作用域理解
function debounce(func, delay) {
    let timeoutId; // 关键:闭包变量
    
    return function(...args) {
        const context = this; // 保存this上下文
        
        clearTimeout(timeoutId);
        timeoutId = setTimeout(() => {
            func.apply(context, args);
        }, delay);
    };
}

// 🧠 考察点:
/*
1. 闭包:返回函数保持对timeoutId的引用
2. 作用域:每个debounce调用创建独立的timeoutId
3. this绑定:正确传递调用上下文
4. 参数传递:使用...args和apply传递参数
*/

❓ 题目7:实现一个简单的模块系统

// 🔥 模块化实现 - 考察IIFE和作用域封装
const ModuleSystem = (function() {
    const modules = {}; // 私有模块存储
    
    function define(name, dependencies, factory) {
        // 解析依赖
        const deps = dependencies.map(dep => modules[dep]);
        // 执行工厂函数,传入依赖
        modules[name] = factory.apply(null, deps);
    }
    
    function require(name) {
        if (!modules[name]) {
            throw new Error(`Module ${name} not found`);
        }
        return modules[name];
    }
    
    // 公共API
    return {
        define,
        require
    };
})();

// 使用示例
ModuleSystem.define('math', [], function() {
    return {
        add: (a, b) => a + b,
        multiply: (a, b) => a * b
    };
});

ModuleSystem.define('calculator', ['math'], function(math) {
    return {
        calculate: (a, b, operation) => {
            return operation === 'add' ? math.add(a, b) : math.multiply(a, b);
        }
    };
});

🎭 变态级题目(顶级大厂)

❓ 题目8:复杂的变量提升和作用域

// 🔥 字节跳动真题
function test() {
    console.log(foo); // 输出什么?
    console.log(bar); // 输出什么?
    
    var foo = 'Hello';
    
    function bar() {
        return 'World';
    }
    
    var bar = 'Baz';
    
    console.log(foo); // 输出什么?
    console.log(bar); // 输出什么?
}

test();

// 🧠 神级解析:
/*
提升后的等价代码:
function test() {
    var foo; // undefined
    function bar() { return 'World'; } // 函数声明完整提升
    var bar; // 不会覆盖函数声明
    
    console.log(foo); // undefined
    console.log(bar); // function bar() { return 'World'; }
    
    foo = 'Hello';
    bar = 'Baz'; // 赋值覆盖函数
    
    console.log(foo); // 'Hello'
    console.log(bar); // 'Baz'
}

答案:undefined, function bar(){...}, 'Hello', 'Baz'
*/

❓ 题目9:终极闭包和内存泄漏

// 🔥 腾讯面试题:闭包内存管理
function createFunctions() {
    var result = [];
    
    for (var i = 0; i < 3; i++) {
        result[i] = function() {
            return i;
        };
    }
    
    return result;
}

const funcs = createFunctions();
console.log(funcs[0]()); // 输出什么?
console.log(funcs[1]()); // 输出什么?
console.log(funcs[2]()); // 输出什么?

// 🔧 修复方案1:IIFE
function createFunctions_v1() {
    var result = [];
    
    for (var i = 0; i < 3; i++) {
        result[i] = (function(index) {
            return function() {
                return index;
            };
        })(i);
    }
    
    return result;
}

// 🔧 修复方案2:let声明
function createFunctions_v2() {
    var result = [];
    
    for (let i = 0; i < 3; i++) {
        result[i] = function() {
            return i;
        };
    }
    
    return result;
}

📊 面试评分标准

回答层次分数描述
初级60分能说出基本概念,知道var、let、const区别
中级75分理解作用域链查找,能解释变量提升原理
高级85分深入理解执行上下文,能手写闭包应用
专家95分掌握V8优化机制,能设计模块系统

🎓 高分回答模板

// 🏆 标准回答流程(以作用域链为例)

/*
1. 概念定义(20%)
"作用域链是JavaScript引擎查找变量的机制..."

2. 工作原理(40%)
"当访问变量时,引擎首先在当前执行上下文中查找..."

3. 代码演示(30%)
"让我通过一个例子来说明..."

4. 实际应用(10%)
"在实际开发中,理解作用域链有助于..."
*/

🎉 第八章:总结与进阶路线

🔑 核心知识图谱

  1. 执行上下文 → 理解JavaScript运行环境
  2. 作用域链 → 掌握变量查找机制
  3. 变量提升 → 避免常见陷阱
  4. 闭包应用 → 构建高级功能
  5. 内存管理 → 优化程序性能

💎 实战项目推荐

  1. 📦 模块加载器 - 理解作用域封装
  2. ⚡ 事件系统 - 应用闭包和this绑定
  3. 🔧 状态管理器 - 实践执行上下文管理
  4. 🎮 游戏引擎 - 综合运用所有概念

📚 必读经典

  • 《JavaScript高级程序设计》- 权威基础教材
  • 《你不知道的JavaScript》- 深度概念解析
  • 《JavaScript忍者秘籍》- 高级技巧大全
  • 《深入理解ES6》- JavaScript特性

💡 结语:执行上下文和作用域链是JavaScript的灵魂,掌握它们就掌握了JavaScript的本质。从入门的变量提升到高级的闭包应用,从简单的作用域查找到复杂的内存管理,这些知识将伴随你整个前端职业生涯。

🎯 行动建议:理论学习后,立即进行实践编码。每个概念都要亲手写代码验证,每个陷阱都要亲自踩一遍。只有这样,你才能真正内化这些知识,在面试和实际开发中游刃有余!

🏷️ 标签:JavaScript核心原理 | 执行上下文 | 作用域链 | 变量提升 | 闭包应用 | 前端面试 | V8引擎 | ES6+特性


🎊 恭喜你完成了这趟JavaScript底层原理的深度之旅!如果本文对你有帮助,请点赞收藏,让更多的开发者受益!