【DPDK应用篇】事件驱动架构:eventdev异步处理模型的设计与实现

256 阅读15分钟

从传统轮询到异步编排的思维转变

在传统的DPDK应用中,我们习惯于轮询式的处理模型:应用程序不断地查询网络接口的RX队列,一旦发现数据包就进行处理,然后通过TX队列发送出去。这种模式简单直接,但在面对复杂的多阶段处理流程时,就会暴露出负载分配不均、处理延迟不可预测、资源利用率低等问题。

DPDK的事件驱动架构(EventDev)提出了一种全新的解决方案:异步解耦的系统架构艺术。它不再是简单的生产者-消费者模型,而是一个智能的事件调度系统,能够根据事件的类型、优先级和处理需求,动态地将工作负载分配到最合适的处理单元。

这种设计哲学的核心在于:将数据处理从同步的管道操作转变为异步的事件编排。每个数据包不再是被动地流经固定的处理路径,而是成为携带着处理指令的事件,由调度器根据全局的负载状况和业务逻辑进行智能分发。

技术原理:事件驱动架构的核心理念

1. 分层抽象的设计哲学

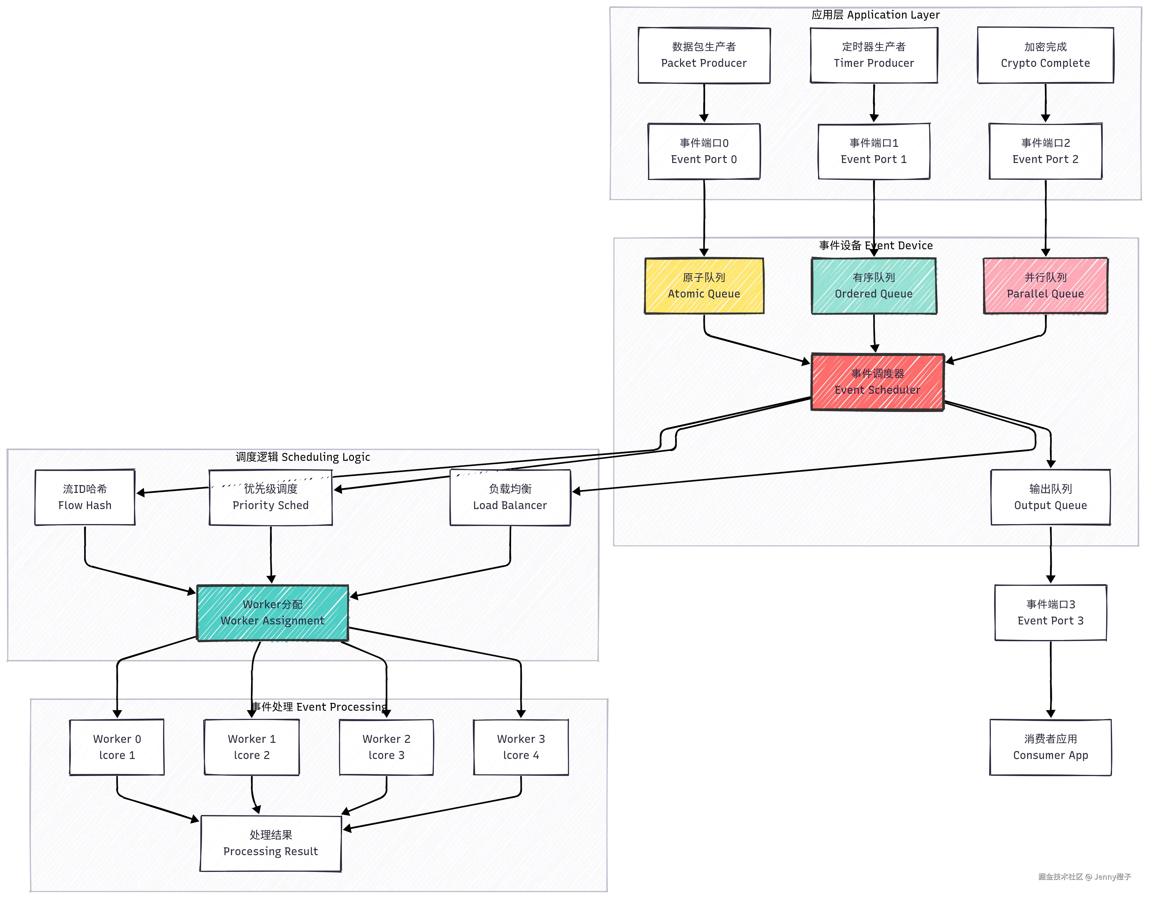
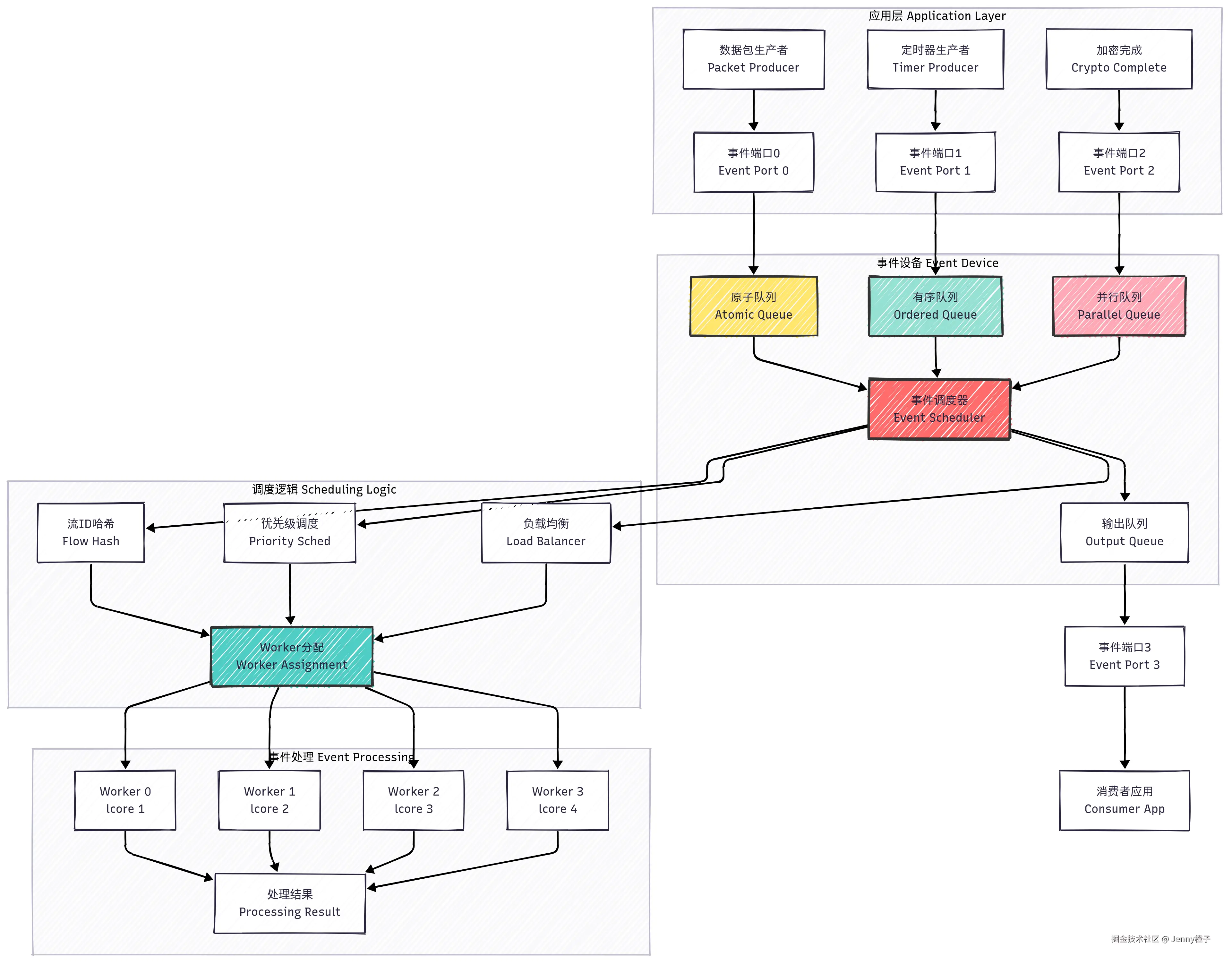
DPDK EventDev采用了典型的分层抽象设计,将复杂的事件处理系统分解为三个核心层次:

事件抽象层(Event Abstraction):将所有类型的工作项(网络数据包、定时器事件、加密完成通知等)统一抽象为事件(Event),每个事件携带元数据(队列ID、流ID、调度类型、优先级等)和数据载荷。

调度抽象层(Scheduling Abstraction):实现多种调度语义(原子调度、有序调度、并行调度),确保在高并发环境下的正确性和性能。

设备抽象层(Device Abstraction):统一硬件和软件事件设备的接口,使应用程序能够无缝地在不同的实现之间切换。

2. 三种调度语义的深度解析

EventDev最精妙的设计在于其三种调度语义,每种都解决了特定的并发问题:

  • 原子调度(Atomic Scheduling):同一流的事件只能被一个worker处理,确保了操作的原子性。这种模式适合需要状态一致性的场景,如连接跟踪、状态更新等。
  • 有序调度(Ordered Scheduling):events可以并行处理,但输出必须保持原始顺序。这种模式巧妙地解决了性能和顺序保证的矛盾。
  • 并行调度(Parallel Scheduling):events可以完全并行处理,无顺序约束。适合无状态的处理场景,如简单的数据包转发。

3. 负载均衡的智能化实现

EventDev的负载均衡不是简单的轮询分发,而是基于事件属性的智能调度:

  • Flow-based调度:基于flow_id进行一致性哈希,确保同一流的事件被分配到同一个worker
  • Priority-based调度:高优先级事件优先处理,实现QoS保证
  • Work-conserving调度:空闲的worker可以处理任何可用的事件,避免资源浪费

源码分析:深入EventDev的实现细节

1. 核心数据结构:Event的精妙设计

struct rte_event {
    /* WORD0 */
    union {
        uint64_t event;
        struct {
            uint32_t flow_id:20;        // 流标识符,用于原子调度
            uint32_t sub_event_type:8;  // 子事件类型
            uint32_t event_type:4;      // 事件类型
            uint8_t op:2;               // 操作类型(NEW/FORWARD/RELEASE)
            uint8_t rsvd:4;            // 保留字段
            uint8_t sched_type:2;      // 调度类型
            uint8_t queue_id;          // 目标队列ID
            uint8_t priority;          // 事件优先级
            uint8_t impl_opaque;       // 实现相关字段
        };
    };
    /* WORD1 */
    union {
        uint64_t u64;
        void *event_ptr;
        struct rte_mbuf *mbuf;
        struct rte_event_vector *vec;
    };
};

这个128位的事件结构展现了DPDK工程师的设计功力:

  • 紧凑的内存布局:128位正好是两个64位字,符合现代CPU的缓存行对齐要求
  • 丰富的元数据:20位flow_id支持100万个并发流,足以满足大多数应用需求
  • 类型安全的联合体:第二个字支持多种数据类型,提供了灵活性而不牺牲性能

2. 事件设备的初始化流程

static int setup_eventdev_generic(struct worker_data *worker_data)
{
    const uint8_t dev_id = 0;
    const uint8_t nb_queues = cdata.num_stages + 1;
    const uint8_t nb_ports = cdata.num_workers;
    
    struct rte_event_dev_config config = {
        .nb_event_queues = nb_queues,
        .nb_event_ports = nb_ports,
        .nb_single_link_event_port_queues = 1,
        .nb_events_limit = 4096,
        .nb_event_queue_flows = 1024,
        .nb_event_port_dequeue_depth = 128,
        .nb_event_port_enqueue_depth = 128,
    };
    
    // 配置worker端口
    struct rte_event_port_conf wkr_p_conf = {
        .dequeue_depth = cdata.worker_cq_depth,
        .enqueue_depth = 64,
        .new_event_threshold = 4096,
        .event_port_cfg = RTE_EVENT_PORT_CFG_HINT_WORKER,
    };
    
    // 配置工作队列
    struct rte_event_queue_conf wkr_q_conf = {
        .schedule_type = cdata.queue_type,
        .priority = RTE_EVENT_DEV_PRIORITY_NORMAL,
        .nb_atomic_flows = 1024,
        .nb_atomic_order_sequences = 1024,
    };
    
    // 获取设备能力信息
    struct rte_event_dev_info dev_info;
    rte_event_dev_info_get(dev_id, &dev_info);
    
    // 根据硬件能力调整配置
    if (dev_info.max_num_events < config.nb_events_limit)
        config.nb_events_limit = dev_info.max_num_events;
    
    // 配置预调度策略
    if (dev_info.event_dev_cap & RTE_EVENT_DEV_CAP_EVENT_PRESCHEDULE)
        config.preschedule_type = RTE_EVENT_PRESCHEDULE;
    
    // 初始化设备
    rte_event_dev_configure(dev_id, &config);
    
    // 设置队列和端口
    for (int i = 0; i < nb_queues; i++) {
        rte_event_queue_setup(dev_id, i, &wkr_q_conf);
    }
    
    for (int i = 0; i < nb_ports; i++) {
        rte_event_port_setup(dev_id, i, &wkr_p_conf);
    }
    
    // 建立端口到队列的链接
    for (int i = 0; i < nb_ports; i++) {
        rte_event_port_link(dev_id, i, queues, priorities, nb_queues);
    }
    
    return rte_event_dev_start(dev_id);
}

这段初始化代码展示了EventDev的关键设计原则:

  • 能力驱动的配置:根据硬件能力动态调整配置参数,确保最佳性能
  • 分离的概念模型:队列负责事件存储和调度,端口负责事件入队和出队
  • 灵活的连接拓扑:端口可以连接到多个队列,支持复杂的处理拓扑

3. Worker的事件处理循环

static int worker_generic_burst(void *arg)
{
    struct rte_event events[BATCH_SIZE];
    struct worker_data *data = (struct worker_data *)arg;
    uint8_t dev_id = data->dev_id;
    uint8_t port_id = data->port_id;
    
    while (!fdata->done) {
        // 调度其他服务
        if (fdata->cap.scheduler)
            fdata->cap.scheduler(lcore_id);
        
        // 批量出队事件
        uint16_t nb_rx = rte_event_dequeue_burst(dev_id, port_id, events,
                                                 RTE_DIM(events), 0);
        if (nb_rx == 0) {
            rte_pause();
            continue;
        }
        
        // 处理事件
        for (int i = 0; i < nb_rx; i++) {
            // 第一阶段:分类和设置输出队列
            if (events[i].queue_id == cdata.qid[0]) {
                events[i].flow_id = events[i].mbuf->hash.rss % cdata.num_fids;
                rte_event_eth_tx_adapter_txq_set(events[i].mbuf, 0);
            }
            
            // 设置下一跳队列
            events[i].queue_id = cdata.next_qid[events[i].queue_id];
            events[i].op = RTE_EVENT_OP_FORWARD;
            events[i].sched_type = cdata.queue_type;
            
            // 执行实际的工作负载
            work();
        }
        
        // 批量入队事件
        uint16_t nb_tx = rte_event_enqueue_burst(dev_id, port_id, events, nb_rx);
        while (nb_tx < nb_rx && !fdata->done) {
            nb_tx += rte_event_enqueue_burst(dev_id, port_id,
                                           events + nb_tx, nb_rx - nb_tx);
        }
    }
    
    return 0;
}

这个worker循环展现了事件驱动架构的核心优势:

  • 批量处理:一次处理多个事件,摊薄了上下文切换的成本
  • 零拷贝转发:事件在不同阶段之间通过指针传递,避免了数据拷贝
  • 智能调度:通过flow_id和调度类型,确保处理的正确性和性能

实践应用:从简单到复杂的事件编排

1. 基础应用:简单的数据包处理管道

// 配置一个简单的两阶段处理管道
struct config_data cdata = {
    .num_stages = 2,
    .queue_type = RTE_SCHED_TYPE_ATOMIC,
    .num_fids = 1024,
    .worker_cq_depth = 16
};

// 第一阶段:数据包分类
static void stage1_classify(struct rte_event *ev)
{
    struct rte_mbuf *mbuf = ev->mbuf;
    struct rte_ether_hdr *eth_hdr = rte_pktmbuf_mtod(mbuf, struct rte_ether_hdr *);
    
    // 根据以太网类型设置flow_id
    if (eth_hdr->ether_type == rte_cpu_to_be_16(RTE_ETHER_TYPE_IPV4)) {
        ev->flow_id = calculate_ipv4_flow_id(mbuf);
    } else {
        ev->flow_id = 0; // 默认流
    }
    
    // 设置下一阶段
    ev->queue_id = 1;
    ev->op = RTE_EVENT_OP_FORWARD;
}

// 第二阶段:数据包修改
static void stage2_modify(struct rte_event *ev)
{
    struct rte_mbuf *mbuf = ev->mbuf;
    
    // 修改MAC地址
    exchange_mac(mbuf);
    
    // 设置输出
    ev->queue_id = TX_QUEUE_ID;
    ev->op = RTE_EVENT_OP_FORWARD;
}

2. 中级应用:多协议处理引擎

// 配置多协议处理管道
struct protocol_pipeline {
    uint8_t l2_queue_id;
    uint8_t l3_queue_id; 
    uint8_t l4_queue_id;
    uint8_t app_queue_id;
};

static void setup_protocol_pipeline(void)
{
    struct rte_event_queue_conf l2_conf = {
        .schedule_type = RTE_SCHED_TYPE_PARALLEL,
        .priority = RTE_EVENT_DEV_PRIORITY_NORMAL,
    };
    
    struct rte_event_queue_conf l3_conf = {
        .schedule_type = RTE_SCHED_TYPE_ORDERED,
        .priority = RTE_EVENT_DEV_PRIORITY_NORMAL,
    };
    
    struct rte_event_queue_conf l4_conf = {
        .schedule_type = RTE_SCHED_TYPE_ATOMIC,
        .priority = RTE_EVENT_DEV_PRIORITY_HIGH,
    };
    
    // 不同协议层采用不同的调度策略
    rte_event_queue_setup(0, L2_QUEUE_ID, &l2_conf);
    rte_event_queue_setup(0, L3_QUEUE_ID, &l3_conf);
    rte_event_queue_setup(0, L4_QUEUE_ID, &l4_conf);
}

static void protocol_classifier(struct rte_event *ev)
{
    struct rte_mbuf *mbuf = ev->mbuf;
    struct rte_ether_hdr *eth_hdr = rte_pktmbuf_mtod(mbuf, struct rte_ether_hdr *);
    
    switch (rte_be_to_cpu_16(eth_hdr->ether_type)) {
    case RTE_ETHER_TYPE_IPV4:
        ev->queue_id = L3_QUEUE_ID;
        ev->sched_type = RTE_SCHED_TYPE_ORDERED; // 保持IP分片顺序
        break;
    case RTE_ETHER_TYPE_IPV6:
        ev->queue_id = L3_QUEUE_ID;
        ev->sched_type = RTE_SCHED_TYPE_ORDERED;
        break;
    default:
        ev->queue_id = L2_QUEUE_ID;
        ev->sched_type = RTE_SCHED_TYPE_PARALLEL; // 无状态处理
        break;
    }
    
    ev->op = RTE_EVENT_OP_FORWARD;
}

3. 高级应用:自适应负载均衡系统

// 动态负载均衡配置
struct adaptive_lb_config {
    uint32_t worker_load[RTE_MAX_LCORE];
    uint32_t queue_depth[MAX_QUEUES];
    uint64_t last_rebalance_time;
    uint32_t rebalance_threshold;
};

static void adaptive_load_balancer(struct rte_event *ev)
{
    static struct adaptive_lb_config lb_config;
    uint64_t current_time = rte_rdtsc();
    
    // 定期重新平衡
    if (current_time - lb_config.last_rebalance_time > 
        rte_get_tsc_hz() / 10) { // 100ms
        
        // 收集负载统计
        for (int i = 0; i < cdata.num_workers; i++) {
            lb_config.worker_load[i] = 
                rte_event_port_attr_get(0, i, RTE_EVENT_PORT_ATTR_ENQ_DEPTH, NULL);
        }
        
        // 找到最轻负载的worker
        uint32_t min_load = UINT32_MAX;
        uint8_t target_port = 0;
        for (int i = 0; i < cdata.num_workers; i++) {
            if (lb_config.worker_load[i] < min_load) {
                min_load = lb_config.worker_load[i];
                target_port = i;
            }
        }
        
        // 动态调整事件分发
        if (min_load < lb_config.rebalance_threshold) {
            ev->flow_id = (ev->flow_id + target_port) % cdata.num_fids;
        }
        
        lb_config.last_rebalance_time = current_time;
    }
    
    ev->op = RTE_EVENT_OP_FORWARD;
}

核心架构图解

1. EventDev整体架构图

架构图

2. 事件处理流程图

sequenceDiagram
    participant App as 应用程序<br/>Application
    participant Port as 事件端口<br/>Event Port
    participant Queue as 事件队列<br/>Event Queue
    participant Sched as 调度器<br/>Scheduler
    participant Worker as 工作者<br/>Worker
    
    App->>Port: enqueue(event)<br/>入队事件
    Port->>Queue: store event<br/>存储事件
    Queue->>Sched: schedule request<br/>调度请求
    Sched->>Sched: flow_id hash<br/>流ID哈希
    Sched->>Sched: priority check<br/>优先级检查
    Sched->>Worker: assign to worker<br/>分配给工作者
    Worker->>Port: dequeue(event)<br/>出队事件
    Worker->>Worker: process event<br/>处理事件
    Worker->>Port: enqueue(modified_event)<br/>入队修改后事件
    Port->>Queue: forward to next stage<br/>转发到下一阶段
    
    Note over Sched: 原子调度: 同一流→同一工作者<br/>有序调度: 保持处理顺序<br/>并行调度: 任意可用工作者
    
    alt 事件完成 Event Complete
        Worker->>Port: enqueue(RELEASE)<br/>释放事件
        Port->>Sched: release flow context<br/>释放流上下文
    else 事件转发 Event Forward
        Worker->>Port: enqueue(FORWARD)<br/>转发事件
        Port->>Queue: next processing stage<br/>下一处理阶段
    end

3. 调度语义对比图

graph TB
    subgraph "原子调度 Atomic Scheduling"
        A1[事件A1<br/>flow_id=100] --> W1[工作者1<br/>Worker 1]
        A2[事件A2<br/>flow_id=100] --> W1
        A3[事件A3<br/>flow_id=100] --> W1
        
        B1[事件B1<br/>flow_id=200] --> W2[工作者2<br/>Worker 2]
        B2[事件B2<br/>flow_id=200] --> W2
    end
    
    subgraph "有序调度 Ordered Scheduling"
        O1[事件O1<br/>seq=1] --> OW1[工作者1<br/>Worker 1]
        O2[事件O2<br/>seq=2] --> OW2[工作者2<br/>Worker 2]
        O3[事件O3<br/>seq=3] --> OW3[工作者3<br/>Worker 3]
        
        OW1 --> OR[重排序缓冲区<br/>Reorder Buffer]
        OW2 --> OR
        OW3 --> OR
        OR --> OUT1[输出: O1,O2,O3<br/>按顺序输出]
    end
    
    subgraph "并行调度 Parallel Scheduling"
        P1[事件P1] --> PW1[工作者1<br/>Worker 1]
        P2[事件P2] --> PW2[工作者2<br/>Worker 2]
        P3[事件P3] --> PW3[工作者3<br/>Worker 3]
        P4[事件P4] --> PW1
        
        PW1 --> POUT[输出: 任意顺序<br/>Output: Any Order]
        PW2 --> POUT
        PW3 --> POUT
    end
    
    style W1 fill:#ffa8b6,stroke:#333,stroke-width:2px
    style W2 fill:#ffa8b6,stroke:#333,stroke-width:2px
    style OR fill:#4ecdc4,stroke:#333,stroke-width:2px
    style POUT fill:#95e1d3,stroke:#333,stroke-width:2px

高级技巧:性能优化与最佳实践

1. 事件批处理优化

// 自适应批处理大小
#define MIN_BATCH_SIZE 1
#define MAX_BATCH_SIZE 32

static uint16_t adaptive_batch_size(uint8_t port_id, uint32_t queue_depth)
{
    uint16_t batch_size = MIN_BATCH_SIZE;
    
    // 根据队列深度动态调整批处理大小
    if (queue_depth > 100) {
        batch_size = MAX_BATCH_SIZE;
    } else if (queue_depth > 50) {
        batch_size = MAX_BATCH_SIZE / 2;
    } else if (queue_depth > 10) {
        batch_size = MAX_BATCH_SIZE / 4;
    }
    
    return batch_size;
}

static int optimized_worker_loop(void *arg)
{
    struct rte_event events[MAX_BATCH_SIZE];
    struct worker_data *data = (struct worker_data *)arg;
    uint32_t queue_depth;
    
    while (!fdata->done) {
        // 获取当前队列深度
        rte_event_port_attr_get(data->dev_id, data->port_id, 
                               RTE_EVENT_PORT_ATTR_ENQ_DEPTH, &queue_depth);
        
        // 自适应批处理
        uint16_t batch_size = adaptive_batch_size(data->port_id, queue_depth);
        uint16_t nb_rx = rte_event_dequeue_burst(data->dev_id, data->port_id,
                                                 events, batch_size, 0);
        
        if (nb_rx > 0) {
            // 批量处理事件
            process_event_batch(events, nb_rx);
            
            // 批量入队
            uint16_t nb_tx = rte_event_enqueue_burst(data->dev_id, data->port_id,
                                                     events, nb_rx);
            // 处理入队失败的事件
            handle_enqueue_failures(events, nb_rx, nb_tx);
        }
    }
    
    return 0;
}

2. 内存预取优化

// 预取下一个事件的数据
static inline void prefetch_next_event(struct rte_event *events, uint16_t idx, uint16_t count)
{
    if (idx + 1 < count) {
        rte_prefetch0(events[idx + 1].mbuf);
        rte_prefetch0(rte_pktmbuf_mtod(events[idx + 1].mbuf, void *));
    }
}

// 优化的事件处理循环
static void process_event_batch_optimized(struct rte_event *events, uint16_t count)
{
    for (uint16_t i = 0; i < count; i++) {
        // 预取下一个事件
        prefetch_next_event(events, i, count);
        
        // 处理当前事件
        process_single_event(&events[i]);
    }
}

3. NUMA感知的事件处理

// NUMA感知的worker配置
static int setup_numa_aware_workers(void)
{
    unsigned int socket_id = rte_socket_id();
    struct rte_event_port_conf port_conf;
    
    // 为每个NUMA节点分配worker
    RTE_LCORE_FOREACH_WORKER(lcore_id) {
        unsigned int lcore_socket = rte_lcore_to_socket_id(lcore_id);
        
        if (lcore_socket == socket_id) {
            // 在同一NUMA节点上创建worker
            rte_event_port_default_conf_get(0, worker_count, &port_conf);
            
            // 设置NUMA本地内存池
            port_conf.new_event_threshold = 4096;
            port_conf.dequeue_depth = 64;
            port_conf.enqueue_depth = 64;
            
            rte_event_port_setup(0, worker_count, &port_conf);
            
            // 绑定worker到特定的队列
            uint8_t queue_id = worker_count % cdata.num_stages;
            rte_event_port_link(0, worker_count, &queue_id, NULL, 1);
            
            worker_count++;
        }
    }
    
    return 0;
}

4. 动态事件优先级调整

// 基于系统负载的动态优先级调整
static void adjust_event_priority(struct rte_event *ev)
{
    static uint64_t last_adjust_time = 0;
    static uint32_t system_load = 0;
    uint64_t current_time = rte_rdtsc();
    
    // 每秒调整一次
    if (current_time - last_adjust_time > rte_get_tsc_hz()) {
        // 计算系统负载
        system_load = calculate_system_load();
        last_adjust_time = current_time;
    }
    
    // 根据系统负载调整优先级
    if (system_load > 80) {
        // 高负载时,提高关键事件的优先级
        if (ev->event_type == RTE_EVENT_TYPE_TIMER) {
            ev->priority = RTE_EVENT_DEV_PRIORITY_HIGHEST;
        } else if (ev->event_type == RTE_EVENT_TYPE_CRYPTODEV) {
            ev->priority = RTE_EVENT_DEV_PRIORITY_HIGH;
        }
    } else if (system_load < 20) {
        // 低负载时,降低优先级以节省资源
        if (ev->priority > RTE_EVENT_DEV_PRIORITY_NORMAL) {
            ev->priority--;
        }
    }
}

常见问题:诊断与解决方案

1. 事件丢失问题

现象:应用程序处理的事件数量少于预期,或者某些事件没有得到处理。

诊断方法

// 检查事件设备统计信息
static void diagnose_event_loss(uint8_t dev_id)
{
    struct rte_event_dev_xstats_name *xstats_names;
    uint64_t *xstats_values;
    int nb_xstats;
    
    // 获取扩展统计信息
    nb_xstats = rte_event_dev_xstats_names_get(dev_id, RTE_EVENT_DEV_XSTATS_DEVICE,
                                               0, NULL, NULL, 0);
    
    xstats_names = malloc(nb_xstats * sizeof(struct rte_event_dev_xstats_name));
    xstats_values = malloc(nb_xstats * sizeof(uint64_t));
    
    rte_event_dev_xstats_names_get(dev_id, RTE_EVENT_DEV_XSTATS_DEVICE,
                                   0, xstats_names, NULL, nb_xstats);
    rte_event_dev_xstats_get(dev_id, RTE_EVENT_DEV_XSTATS_DEVICE,
                             0, NULL, xstats_values, nb_xstats);
    
    // 查找丢失相关的统计信息
    for (int i = 0; i < nb_xstats; i++) {
        if (strstr(xstats_names[i].name, "drop") || 
            strstr(xstats_names[i].name, "lost")) {
            printf("Event Loss: %s = %"PRIu64"\n", 
                   xstats_names[i].name, xstats_values[i]);
        }
    }
    
    free(xstats_names);
    free(xstats_values);
}

解决方案

  • 增加事件设备的缓冲区大小(nb_events_limit)
  • 调整端口的出队深度(dequeue_depth)
  • 检查worker的处理能力是否匹配事件生成速率

2. 负载不均衡问题

现象:某些worker的负载很高,而其他worker相对空闲。

诊断方法

// 监控worker负载分布
static void monitor_worker_load(void)
{
    uint64_t worker_stats[RTE_MAX_LCORE];
    
    for (int i = 0; i < cdata.num_workers; i++) {
        char stat_name[64];
        snprintf(stat_name, sizeof(stat_name), "port_%d_rx", i);
        worker_stats[i] = rte_event_dev_xstats_by_name_get(0, stat_name, NULL);
    }
    
    // 计算负载方差
    uint64_t total = 0, mean, variance = 0;
    for (int i = 0; i < cdata.num_workers; i++) {
        total += worker_stats[i];
    }
    mean = total / cdata.num_workers;
    
    for (int i = 0; i < cdata.num_workers; i++) {
        variance += (worker_stats[i] - mean) * (worker_stats[i] - mean);
    }
    variance /= cdata.num_workers;
    
    printf("Load Distribution - Mean: %"PRIu64", Variance: %"PRIu64"\n", 
           mean, variance);
    
    // 报告负载不均衡
    if (variance > mean * mean / 4) {
        printf("WARNING: Load imbalance detected!\n");
    }
}

解决方案

  • 调整flow_id的哈希函数,确保更均匀的分布
  • 使用更多的流ID(增加num_fids)
  • 考虑使用并行调度类型减少流绑定

3. 事件顺序错乱问题

现象:使用有序调度时,输出事件的顺序与输入不一致。

诊断方法

// 检查事件顺序
static void check_event_order(struct rte_event *events, uint16_t count)
{
    static uint32_t expected_seq = 0;
    
    for (uint16_t i = 0; i < count; i++) {
        uint32_t *seq_ptr = (uint32_t *)&events[i].u64;
        
        if (*seq_ptr != expected_seq) {
            printf("Order violation: expected %u, got %u\n", 
                   expected_seq, *seq_ptr);
        }
        expected_seq++;
    }
}

解决方案

  • 确保使用RTE_SCHED_TYPE_ORDERED调度类型
  • 检查nb_atomic_order_sequences配置是否足够
  • 验证事件的op字段设置正确(FORWARD而非NEW)

4. 性能瓶颈分析

工具化的性能分析

// 性能分析工具
struct perf_counter {
    uint64_t enqueue_cycles;
    uint64_t dequeue_cycles;
    uint64_t process_cycles;
    uint64_t total_events;
};

static void performance_analysis(void)
{
    static struct perf_counter counters[RTE_MAX_LCORE];
    
    for (int i = 0; i < cdata.num_workers; i++) {
        struct perf_counter *counter = &counters[i];
        
        if (counter->total_events > 0) {
            printf("Worker %d Performance:\n", i);
            printf("  Avg enqueue cycles: %"PRIu64"\n", 
                   counter->enqueue_cycles / counter->total_events);
            printf("  Avg dequeue cycles: %"PRIu64"\n", 
                   counter->dequeue_cycles / counter->total_events);
            printf("  Avg process cycles: %"PRIu64"\n", 
                   counter->process_cycles / counter->total_events);
        }
    }
}

总结:事件驱动架构的价值与前景

DPDK的事件驱动架构代表了网络数据包处理领域的一次重要进化。它不仅仅是一个技术实现,更是一种全新的编程范式和系统架构思想。

核心价值体现

1. 系统解耦:事件驱动架构实现了数据生产、处理和消费的完全解耦,使得系统各个组件可以独立扩展和优化。
2. 智能调度:通过三种调度语义的灵活组合,可以在保证正确性的前提下最大化系统性能。
3. 资源优化:动态负载均衡和优先级调度确保系统资源的最优利用。
4. 可扩展性:支持从单核到多核、从软件到硬件的平滑扩展。

深入探索方向

理论基础:深入理解事件驱动编程模型、异步编程和并发控制的基本概念。 实践路径:从简单的单阶段处理开始,逐步构建多阶段的复杂处理管道。 性能调优:重点关注批处理、内存预取、NUMA感知等性能优化技术。 问题诊断:建立完善的监控和诊断体系,及时发现和解决性能问题。

事件驱动架构不仅改变了我们编写高性能网络应用的方式,更为构建下一代智能网络系统提供了强大的技术基础。掌握这一技术,将使你在网络编程和系统架构设计方面具备更强的竞争力。


通过本文的学习,主要是对DPDK事件驱动架构有了全面而深入的理解。从设计思想到具体实现,从基础应用到高级优化,事件驱动架构为我们提供了一个强大而灵活的异步处理框架。在实际项目中,合理运用这些技术真的是可以显著提升系统的性能和可维护性。