一、全局存储的位置
PNPM的全局存储是一个内容寻址仓库,位于计算机的本地文件系统中:
默认存储位置
| 操作系统 | 默认路径 | 示例路径 |
|---|---|---|
| Windows | %APPDATA%/pnpm-store | C:\Users\用户名\AppData\Roaming\pnpm-store |
| macOS/Linux | ~/.pnpm-store | /Users/用户名/.pnpm-store |
自定义位置
可以在.npmrc中设置自定义路径:
# Linux/macOS
store-dir=/Volumes/SSD/.pnpm-store
# Windows
store-dir=D:\pnpm-cache
文件结构
仓库内部采用三级存储结构:
v3
├── files # 所有包的实际文件
│ ├── 00
│ │ └── xxxxxxx... # 基于内容哈希的目录
│ └── 01
├── temp # 下载中的临时文件
└── index-v8.yml # 存储的索引文件
二、存储占用特性
1. 磁盘空间
- 占用类型:硬盘空间而非内存(RAM)
- 特点:
-
- 物理文件存储在硬盘上(HDD/SSD)
- 多个项目共享同一个全局存储
- 每个包版本只存储一次
2. 空间节省机制
| 特性 | 说明 | 节省效果 |
|---|---|---|
| 硬链接 | 项目中的文件指向全局存储的同一个物理位置 | 避免重复存储相同文件 |
| 内容寻址 | 基于文件内容哈希存储,相同内容只存一次 | 防止重复存储不同版本但相同内容的文件 |
| 压缩策略 | 使用高压缩率格式存储(类似git的对象存储) | 比原npm包体积小30-40% |
3. 典型占用场景对比
三、PNPM存储与内存的关系
1. 内存使用特点
- 极低的内存占用:
-
- 安装过程内存使用比npm/yarn低50-60%
- 运行时无额外内存消耗
- 特殊场景处理:
内存仅在下载解压时短暂使用(100-300MB),完成后立即释放
2. 性能优化
| 操作 | 资源占用 | 说明 |
|---|---|---|
| 安装新包 | CPU↑ 内存↑ 磁盘↑ | 需下载、解压和校验 |
| 重用现有包 | CPU→ 内存→ 磁盘→ | 仅创建链接,几乎无额外资源消耗 |
| 项目启动 | 资源占用与npm相同 | 运行时无性能差异 |
四、存储管理技巧
1. 查询存储状态
# 查看全局存储位置
pnpm store path
# 查看存储占用详情
pnpm store status
2. 清理无用文件
# 安全清理未使用的包
pnpm store prune
# 检查可清理内容(模拟运行)
pnpm store prune --dry-run
3. 最佳实践
- SSD优化:
# 移动存储到SSD
pnpm config set store-dir /mnt/ssd-drive/.pnpm-store
- 定时清理:
# 每月清理一次
0 0 1 * * pnpm store prune
- Monorepo优化:
# 在仓库根目录安装所有依赖
pnpm install -r --shamefully-hoist
五、与传统包管理器的空间对比
典型项目空间使用(100个依赖)
| 包管理器 | 首次安装 | 二次安装 | 磁盘节省率 |
|---|---|---|---|
| npm | 200 MB | 200 MB | 0% |
| Yarn | 180 MB | 50 MB | 72% |
| PNPM | 220 MB | 5 MB | 98% |
注:首次安装PNPM较高的原因是需要初始化全局存储
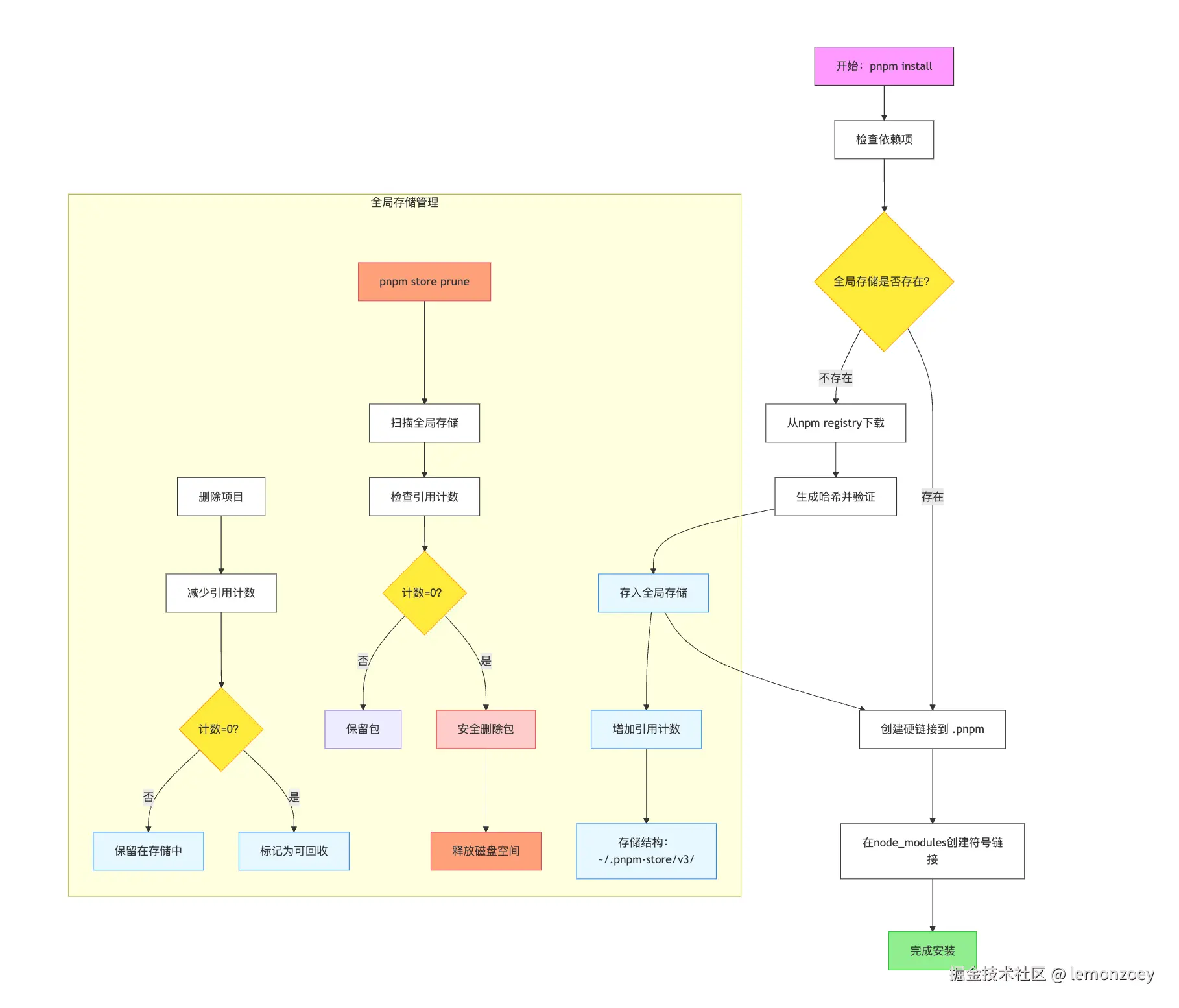
六、硬链接删除与全局存储清理的深度解析
硬链接删除机制:房间钥匙原理
想象PNPM的全局存储是一个大型仓库,每个包就是仓库里的一个工具箱:
- 每个项目钥匙 🔑 = 硬链接
- 仓库货架上的工具箱 = 全局存储的包
- 工具箱上的钥匙数量 = inode链接计数
关键机制:
- 删除项目 ≈ 归还钥匙:
- 最后一把钥匙归还 ≈ 链接计数归零:
为什么需要pnpm store prune?
全局仓库的运营困境
想象仓库管理员面对的实际情况:
prune的工作就像年度仓库盘点
需要手动清理的四大原因
- 分散删除隐患
包被完全废弃后才被发现
- 安装失败的残渣
下载时网络中断的"半成品包"
- 版本升级残留
旧版本工具包已无人使用
- 临时文件堆积
PNPM存储清理实战
存储生命周期示例
| 阶段 | 包状态 | 链接计数 | 占用空间 |
|---|---|---|---|
| 首次安装 | 活跃 | 1 | 100MB |
| 3个项目使用 | 活跃 | 3 | 100MB |
| 2个项目删除 | 待机 | 1 | 100MB |
| 最后项目升级 | 废弃 | 0 | 100MB |
| prune后 | 已清除 | 0 | 0MB |
清理操作演示
# 查看存储占用情况
$ pnpm store status
Packages: 1245
Active: 1024 (82.3%)
Orphaned: 221 (17.7%) # 零引用计数包
Size: 2.1GB
# 安全清理(不删除当前项目使用的包)
$ pnpm store prune
Removed 221 packages
Freed 463MB space
# 彻底清理所有项目(危险!)
$ pnpm store prune --force # 删除所有项目外的包
清理机制示意图
Monorepo特例处理
如同一个高效的仓库管理:
🔑 钥匙不在了,但工具箱还在货架上
🧹 需要定期盘点清除废弃工具箱
💡 prune确保只清除真正无用的包
📦 使全局存储保持最优状态
总结
PNPM的全局存储:
-
📁 位于用户主目录的隐藏目录
-
💾 占用硬盘空间而非内存
-
🔗 通过硬链接重用文件,节省90%+空间
-
⚙️ 首次安装稍大(需初始化存储)
-
🔄 后续安装接近零空间占用
-
🧹 需要定期使用pnpm store prune清理
-
🚀 性能优于传统方案,特别适合CI/CD环境
通过合理配置存储位置和定时清理策略,可以最大化利用PNPM的空间优势,同时保持系统性能的最佳状态。