Redis RDB 数据存储机制详解

134 阅读9分钟

Redis Database (RDB) 是 Redis 的持久化机制之一,它通过生成数据库快照(snapshot)的方式,将内存中的数据以二进制格式保存到磁盘文件中。本文将详细分析 RDB 的数据存储机制。

1. RDB 文件结构

RDB 文件是一个经过精心设计的二进制格式文件,其整体结构如下:

image.png

+-------+-------------+-----------+-----------+-----+-----------+
| REDIS | RDB-VERSION | SELECT-DB | KEY-VALUE | EOF | CHECK-SUM |
+-------+-------------+-----------+-----------+-----+-----------+

1.1 文件头部

RDB 文件以魔数 "REDIS" 开头,用于标识这是一个 Redis RDB 文件:

// 在 rdb.c 中
static int rdbWriteRaw(rio *rdb, void *p, size_t len) {
    if (rdb && rioWrite(rdb,p,len) == 0)
        return -1;
    return len;
}

/* 写入 RDB 文件头 */
static int rdbSaveRio(rio *rdb, int *error, int flags, rdbSaveInfo *rsi) {
    char magic[10];
    
    // 魔数 "REDIS" + RDB 版本号
    snprintf(magic,sizeof(magic),"REDIS%04d",RDB_VERSION);
    if (rdbWriteRaw(rdb,magic,9) == -1goto werr;
    
    // ... 其他代码 ...
}

1.2 RDB 版本号

紧跟在魔数之后的是 RDB 文件格式的版本号,用于兼容性检查:

// 在 rdb.h 中
#define RDB_VERSION 9  // 当前 RDB 版本号

1.3 数据库选择器

RDB 文件可以包含多个数据库的数据,通过 SELECT-DB 操作码来切换数据库:

// 在 rdb.c 中
#define RDB_OPCODE_SELECTDB 254  // 选择数据库的操作码

/* 保存数据库 */
static int rdbSaveDb(rio *rdb, redisDb *db, int flags, long long *key_counter) {
    dictIterator *di;
    dictEntry *de;
    int j;
    
    // 写入 SELECTDB 操作码
    if (rdbSaveType(rdb,RDB_OPCODE_SELECTDB) == -1return -1;
    
    // 写入数据库编号
    if (rdbSaveLen(rdb,db->id) == -1return -1;
    
    // ... 保存键值对 ...
}

1.4 键值对存储

每个键值对的存储格式如下:

image.png

+-----+------+-----+-------+
| TYPE| KEY  | TTL | VALUE |
+-----+------+-----+-------+

其中:

  • TYPE:表示值的数据类型(字符串、列表、集合等)
  • KEY:键名
  • TTL:过期时间(可选)
  • VALUE:根据类型不同,有不同的编码方式
// 在 rdb.c 中
/* 保存键值对 */
static int rdbSaveKeyValuePair(rio *rdb, robj *key, robj *val, long long expiretime) {
    // 保存过期时间(如果有)
    if (expiretime != -1) {
        if (rdbSaveType(rdb,RDB_OPCODE_EXPIRETIME_MS) == -1return -1;
        if (rdbSaveMillisecondTime(rdb,expiretime) == -1return -1;
    }
    
    // 保存值的类型
    if (rdbSaveObjectType(rdb,val) == -1return -1;
    
    // 保存键名
    if (rdbSaveStringObject(rdb,key) == -1return -1;
    
    // 根据类型保存值
    if (rdbSaveObject(rdb,val) == -1return -1;
    
    return 1;
}

1.5 文件结束标记

RDB 文件以特殊的 EOF 标记结束:

// 在 rdb.c 中
#define RDB_OPCODE_EOF 255  // 文件结束标记

/* 保存 RDB 文件 */
static int rdbSaveRio(rio *rdb, int *error, int flags, rdbSaveInfo *rsi) {
    // ... 其他代码 ...
    
    // 写入 EOF 标记
    if (rdbSaveType(rdb,RDB_OPCODE_EOF) == -1goto werr;
    
    // ... 其他代码 ...
}

1.6 校验和

最后是一个 8 字节的 CRC64 校验和,用于验证文件完整性:

// 在 rdb.c 中
/* 计算并写入校验和 */
static int rdbSaveRio(rio *rdb, int *error, int flags, rdbSaveInfo *rsi) {
    // ... 其他代码 ...
    
    // 计算并写入校验和
    cksum = rdb->cksum;
    memrev64ifbe(&cksum);
    if (rioWrite(rdb,&cksum,8) == 0goto werr;
    
    // ... 其他代码 ...
}

2. 数据类型编码

RDB 文件中,不同的数据类型使用不同的编码方式存储:

image.png

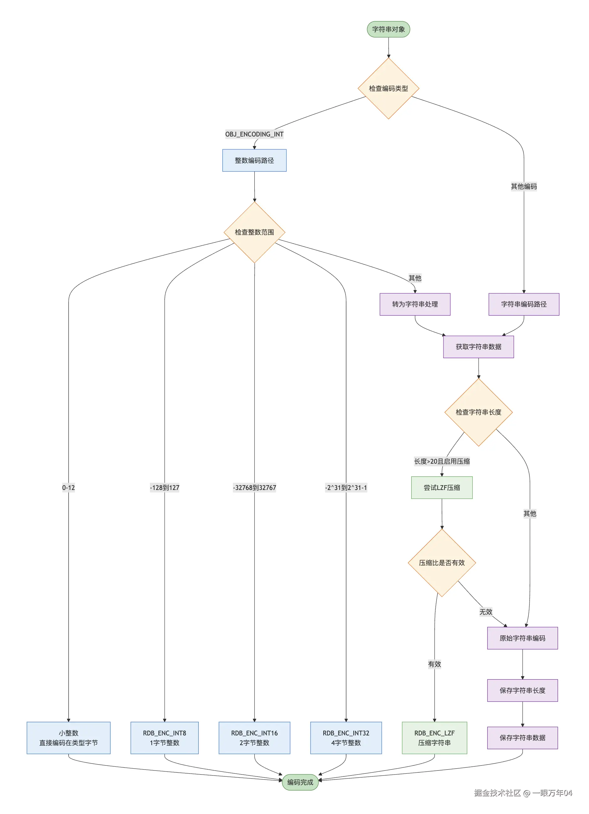
2.1 字符串编码

字符串可以使用多种编码方式,包括整数编码、压缩编码和原始编码:

image.png

// 在 rdb.c 中
/* 保存字符串对象 */
int rdbSaveStringObject(rio *rdb, robj *obj) {
    // 尝试整数编码
    if (obj->encoding == OBJ_ENCODING_INT) {
        long long value = (long long)obj->ptr;
        if (value >= 0 && value <= 12) {
            // 小整数直接编码在类型字节中
            if (rdbWriteRaw(rdb,shared.integers[value]->ptr,1) == -1return -1;
            return 1;
        } else if (value >= -(1<<7) && value <= (1<<7)-1) {
            // 8位整数编码
            unsigned char buf[2] = {RDB_ENC_INT8,(unsigned char)value};
            if (rdbWriteRaw(rdb,buf,2) == -1return -1;
            return 2;
        } else if (value >= -(1<<15) && value <= (1<<15)-1) {
            // 16位整数编码
            unsigned char buf[3];
            buf[0] = RDB_ENC_INT16;
            memcpy(buf+1,&value,2);
            if (rdbWriteRaw(rdb,buf,3) == -1return -1;
            return 3;
        } else if (value >= -(1LL<<31) && value <= (1LL<<31)-1) {
            // 32位整数编码
            unsigned char buf[5];
            buf[0] = RDB_ENC_INT32;
            memcpy(buf+1,&value,4);
            if (rdbWriteRaw(rdb,buf,5) == -1return -1;
            return 5;
        }
    }
    
    // 获取字符串内容
    size_t len;
    unsigned char *p = (unsigned char*)stringObjectPtr(obj,&len);
    
    // 尝试压缩编码
    if (len > 20 && server.rdb_compression) {
        // ... 压缩逻辑 ...
    }
    
    // 原始编码
    if (rdbSaveRawString(rdb,p,len) == -1return -1;
    return 1;
}

2.2 列表编码

列表可以使用 quicklist 或 ziplist 编码:

// 在 rdb.c 中
/* 保存列表对象 */
int rdbSaveListObject(rio *rdb, robj *obj) {
    if (obj->encoding == OBJ_ENCODING_QUICKLIST) {
        quicklist *ql = obj->ptr;
        quicklistNode *node = ql->head;
        
        // 写入列表长度
        if (rdbSaveLen(rdb,ql->len) == -1return -1;
        
        // 遍历并保存每个节点
        while(node) {
            if (quicklistNodeIsCompressed(node)) {
                // ... 处理压缩节点 ...
            } else {
                // ... 处理普通节点 ...
            }
            node = node->next;
        }
    } else {
        serverPanic("Unknown list encoding");
    }
    return 1;
}

2.3 集合编码

集合可以使用 intset 或 hashtable 编码:

// 在 rdb.c 中
/* 保存集合对象 */
int rdbSaveSetObject(rio *rdb, robj *obj) {
    if (obj->encoding == OBJ_ENCODING_HT) {
        dict *set = obj->ptr;
        dictIterator *di = dictGetIterator(set);
        dictEntry *de;
        
        // 写入集合大小
        if (rdbSaveLen(rdb,dictSize(set)) == -1return -1;
        
        // 遍历并保存每个元素
        while((de = dictNext(di)) != NULL) {
            robj *ele = dictGetKey(de);
            if (rdbSaveStringObject(rdb,ele) == -1return -1;
        }
        dictReleaseIterator(di);
    } else if (obj->encoding == OBJ_ENCODING_INTSET) {
        // ... 保存整数集合 ...
    } else {
        serverPanic("Unknown set encoding");
    }
    return 1;
}

2.4 有序集合编码

有序集合可以使用 ziplist 或 skiplist 编码:

// 在 rdb.c 中
/* 保存有序集合对象 */
int rdbSaveZsetObject(rio *rdb, robj *obj) {
    if (obj->encoding == OBJ_ENCODING_ZIPLIST) {
        // ... 保存 ziplist 编码的有序集合 ...
    } else if (obj->encoding == OBJ_ENCODING_SKIPLIST) {
        zset *zs = obj->ptr;
        zskiplist *zsl = zs->zsl;
        
        // 写入有序集合大小
        if (rdbSaveLen(rdb,zsl->length) == -1return -1;
        
        // 遍历并保存每个元素和分数
        zskiplistNode *zn = zsl->header->level[0].forward;
        while(zn != NULL) {
            if (rdbSaveStringObject(rdb,zn->obj) == -1return -1;
            if (rdbSaveBinaryDoubleValue(rdb,zn->score) == -1return -1;
            zn = zn->level[0].forward;
        }
    } else {
        serverPanic("Unknown sorted set encoding");
    }
    return 1;
}

2.5 哈希表编码

哈希表可以使用 ziplist 或 hashtable 编码:

// 在 rdb.c 中
/* 保存哈希表对象 */
int rdbSaveHashObject(rio *rdb, robj *obj) {
    if (obj->encoding == OBJ_ENCODING_HT) {
        dict *d = obj->ptr;
        dictIterator *di = dictGetIterator(d);
        dictEntry *de;
        
        // 写入哈希表大小
        if (rdbSaveLen(rdb,dictSize(d)) == -1return -1;
        
        // 遍历并保存每个键值对
        while((de = dictNext(di)) != NULL) {
            robj *key = dictGetKey(de);
            robj *val = dictGetVal(de);
            if (rdbSaveStringObject(rdb,key) == -1return -1;
            if (rdbSaveStringObject(rdb,val) == -1return -1;
        }
        dictReleaseIterator(di);
    } else if (obj->encoding == OBJ_ENCODING_ZIPLIST) {
        // ... 保存 ziplist 编码的哈希表 ...
    } else {
        serverPanic("Unknown hash encoding");
    }
    return 1;
}

3. RDB 文件生成过程

RDB 文件的生成有两种方式:同步生成和异步生成。

image.png

3.1 同步生成 (SAVE 命令)

SAVE 命令会阻塞 Redis 服务器,直到 RDB 文件生成完成:

// 在 rdb.c 中
/* SAVE 命令实现 */
void saveCommand(client *c) {
    if (server.rdb_child_pid != -1) {
        addReplyError(c,"Background save already in progress");
        return;
    }
    
    rdbSaveInfo rsi = RDB_SAVE_INFO_INIT;
    if (rdbSave(server.rdb_filename,&rsi) == C_OK) {
        addReply(c,shared.ok);
    } else {
        addReply(c,shared.err);
    }
}

3.2 异步生成 (BGSAVE 命令)

BGSAVE 命令会创建一个子进程来生成 RDB 文件,不会阻塞主进程:

// 在 rdb.c 中
/* BGSAVE 命令实现 */
void bgsaveCommand(client *c) {
    if (server.rdb_child_pid != -1) {
        addReplyError(c,"Background save already in progress");
    } else if (server.aof_child_pid != -1) {
        addReplyError(c,"Can't BGSAVE while AOF rewrite is in progress");
    } else {
        rdbSaveInfo rsi = RDB_SAVE_INFO_INIT;
        if (rdbSaveBackground(server.rdb_filename,&rsi) == C_OK) {
            addReplyStatus(c,"Background saving started");
        } else {
            addReply(c,shared.err);
        }
    }
}

3.3 自动生成

Redis 可以配置在满足特定条件时自动生成 RDB 文件:

// 在 server.c 中
/* 检查是否需要自动保存 */
void serverCron(struct aeEventLoop *eventLoop, long long id, void *clientData) {
    // ... 其他代码 ...
    
    /* 检查是否满足自动保存条件 */
    for (j = 0; j < server.saveparamslen; j++) {
        struct saveparam *sp = server.saveparams+j;
        
        // 如果在指定时间内有足够的修改,触发 BGSAVE
        if (server.dirty >= sp->changes &&
            server.unixtime-server.lastsave > sp->seconds)
        {
            rdbSaveInfo rsi = RDB_SAVE_INFO_INIT;
            rdbSaveBackground(server.rdb_filename,&rsi);
            break;
        }
    }
    
    // ... 其他代码 ...
}

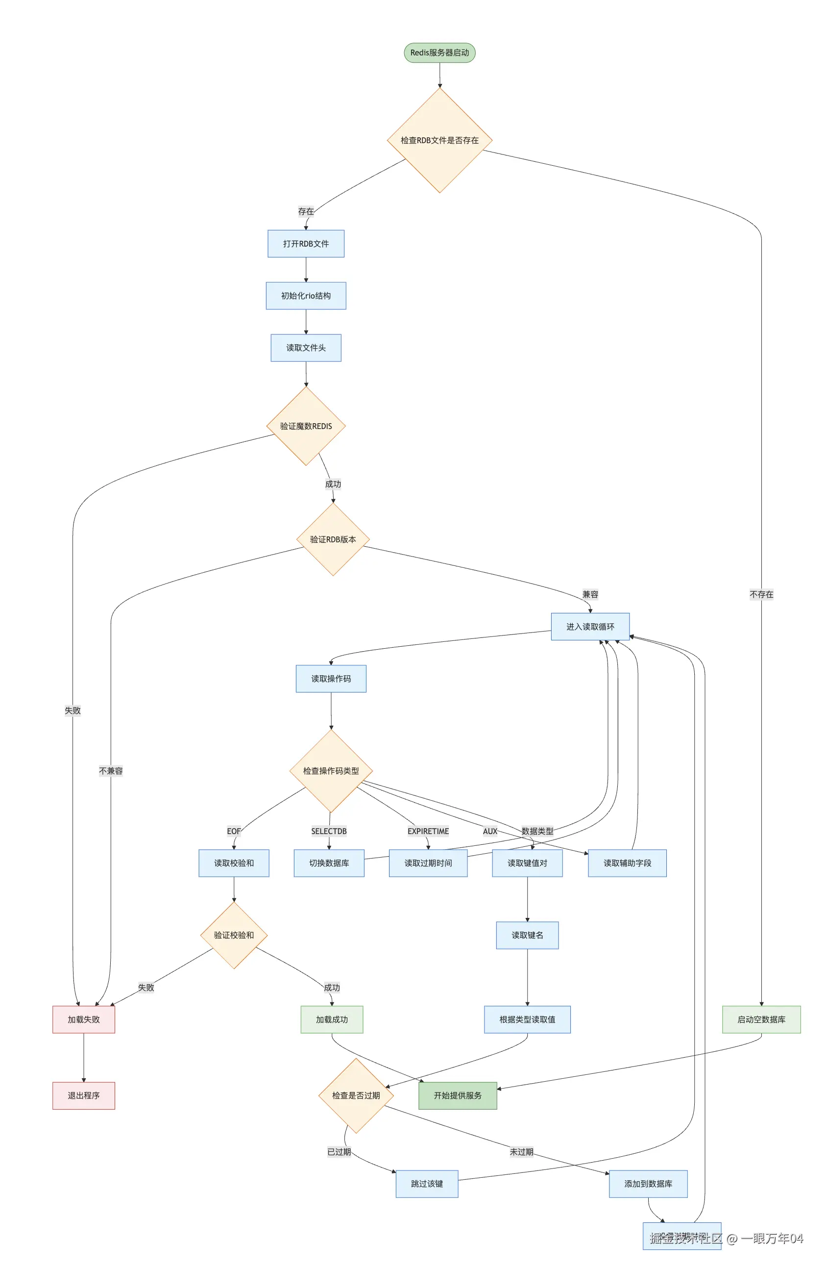
4. RDB 文件加载过程

当 Redis 服务器启动时,如果配置了 RDB 持久化,会尝试加载 RDB 文件:

image.png

// 在 rdb.c 中
/* 加载 RDB 文件 */
int rdbLoad(char *filename, rdbSaveInfo *rsi) {
    FILE *fp;
    rio rdb;
    int retval;
    
    // 打开 RDB 文件
    if ((fp = fopen(filename,"r")) == NULLreturn C_ERR;
    
    // 初始化 rio
    rioInitWithFile(&rdb,fp);
    
    // 加载 RDB 文件
    retval = rdbLoadRio(&rdb,rsi,0);
    
    // 关闭文件
    fclose(fp);
    
    return retval;
}

/* 从 rio 加载 RDB 数据 */
int rdbLoadRio(rio *rdb, rdbSaveInfo *rsi, int loading_aof) {
    char buf[10];
    int type, dbid;
    long long expiretime, now = mstime();
    
    // 读取并验证魔数和版本号
    if (rioRead(rdb,buf,9) == 0goto eoferr;
    buf[9] = '\0';
    if (memcmp(buf,"REDIS",5) != 0) {
        serverLog(LL_WARNING,"Wrong signature trying to load DB from file");
        errno = EINVAL;
        return C_ERR;
    }
    
    // ... 其他验证 ...
    
    // 循环读取操作码和数据
    while(1) {
        robj *key, *val;
        
        // 读取类型
        if ((type = rdbLoadType(rdb)) == -1goto eoferr;
        
        // 文件结束
        if (type == RDB_OPCODE_EOF) break;
        
        // 过期时间
        if (type == RDB_OPCODE_EXPIRETIME) {
            // ... 处理过期时间 ...
            continue;
        }
        
        // 选择数据库
        if (type == RDB_OPCODE_SELECTDB) {
            // ... 切换数据库 ...
            continue;
        }
        
        // 读取键
        if ((key = rdbLoadStringObject(rdb)) == NULLgoto eoferr;
        
        // 读取值
        if ((val = rdbLoadObject(type,rdb)) == NULLgoto eoferr;
        
        // 检查过期时间
        if (expiretime != -1 && expiretime < now) {
            // 已过期,跳过
            decrRefCount(key);
            decrRefCount(val);
            continue;
        }
        
        // 添加到数据库
        dbAdd(server.db+dbid,key,val);
        
        // 设置过期时间
        if (expiretime != -1) setExpire(NULL,server.db+dbid,key,expiretime);
        
        decrRefCount(key);
    }
    
    // ... 其他代码 ...
    
    return C_OK;
    
eoferr:
    // ... 错误处理 ...
    return C_ERR;
}

5. RDB 的优缺点

5.1 优点

  1. 紧凑的二进制格式:RDB 文件是一个紧凑的二进制文件,非常适合备份和恢复。
  2. 性能优势:与 AOF 相比,RDB 在恢复大数据集时速度更快。
  3. 子进程生成:使用 BGSAVE 时,RDB 文件由子进程生成,几乎不影响主进程。
  4. 适合灾难恢复:RDB 文件包含某一时刻的完整数据快照,非常适合灾难恢复。

5.2 缺点

  1. 数据丢失风险:RDB 文件只能保存某一时刻的数据,两次保存之间的数据可能会丢失。
  2. fork 开销:生成 RDB 文件需要 fork 子进程,对于内存较大的实例,可能会导致服务短暂暂停。
  3. 不适合实时备份:由于 RDB 文件生成的间隔性,不适合需要实时备份的场景。

6. RDB 与 AOF 的比较

image.png

特性RDBAOF
文件格式二进制文本(RESP 协议)
文件大小较小较大
恢复速度
数据安全性低(可能丢失间隔期的数据)高(可配置为每条命令都同步)
对性能影响低(除了 fork 时)可能较高(取决于同步策略)
适用场景备份、灾难恢复实时数据安全性要求高的场景

7. 总结

Redis RDB 持久化机制通过生成数据库快照的方式,将内存中的数据以二进制格式保存到磁盘文件中。它使用精心设计的文件格式,支持多种数据类型和编码方式,提供了高效的数据备份和恢复能力。

RDB 文件的生成可以通过 SAVE 命令同步执行,也可以通过 BGSAVE 命令异步执行,还可以配置自动触发条件。在 Redis 服务器启动时,如果配置了 RDB 持久化,会尝试加载 RDB 文件来恢复数据。

虽然 RDB 持久化在性能和文件大小方面有优势,但在数据安全性方面存在一定风险。在实际应用中,通常会结合 RDB 和 AOF 两种持久化机制,或使用 Redis 4.0 引入的混合持久化模式,以获得更好的性能和数据安全性平衡。