写作、编程最强模型Claude Opus 4,碾压o3、Gemini 2.5 Pro,国内直接使用

1,183 阅读3分钟

作为一个自媒体博主,写作是我的日常工作,下面分享一个我的日常ai写作工具,Claude。

一、写作最强模型Claude

Claude被誉为写作最强模型,无外乎就两点原因。

1、写作ai味儿最淡,写出来的内容,分辨不出来是人写的、还是ai写的

2、可以进行连续创作,不是因为上下文长度够长,而是有一个Projects功能

二、跨会话保持上下文的连续性

用户可以自行创建Projects,并自定义指令系统、上传文件、添加GitHub代码库 来完善这个Projects,所有上传的文档都会成为Claude在该项目中的参考资料。

在进行Claude对话的时候,可以选择已经创建好的Projects,相当于给问题一个问题背景,实现了跨会话保持上下文的连续性。

国内直接用Claude4,不封号

作为一个AI网站的站长,Claude 4一直是我的主力模型,公认的写作、编程最强大模型,因为是“重度AI患者”,我给自己开了2个账号,也是醉了。

我用的这个Claude镜像网站,最重要的是不封号,月卡就是可以用满30天,通过负载均衡机制、保障Claude服务的高可用。

被Claude官网封过账号的小伙伴,应该深有体会,这一点真是弥足珍贵。

使用地址:www.nezhaclaude.cn

支持Extended thinking深入思考模式、Web search联网实时查询、可以构建project进行文件、项目代码复用、轻松构建AI智能体。

支持最新模型Claude Sonnet 4 和 Claude Opus 4,很多小伙伴都反馈,你这镜像站更新的速度可以啊,Claude官网有了,你就有了。

在这点上,我做一个公开的解释,因为我只是提供了一个入口,后台都是claude pro会员账号,大家看到的claude界面,实际上就是官网。

三、Projects适用场景

1、软件开发

Claude Projects提供了完整的代码管理环境,上传项目文档、API规范和代码库,设置编码规范和最佳实践,代码审查和优化建议,可以围绕一个项目代码库进行连续的提问/优化。

2、内容创作

用户可以上传自己的文章txt文件,将其作为新会话的背景内容,保证写作的连续性。

3、适合处理大量文献和数据的研究工作

上传研究论文、数据集和笔记,设置专业的学术写作风格,保持研究思路的连续性,生成符合学术规范的内容。

四、实际应用案例测试,内容连续创作

1、给我几个java微服务方向的大学毕业论文选题

2、选择一个感兴趣的选题,完成论文大纲

围绕“基于缓存机制的微服务性能优化研究与实现”,写一篇大学毕业论文大纲

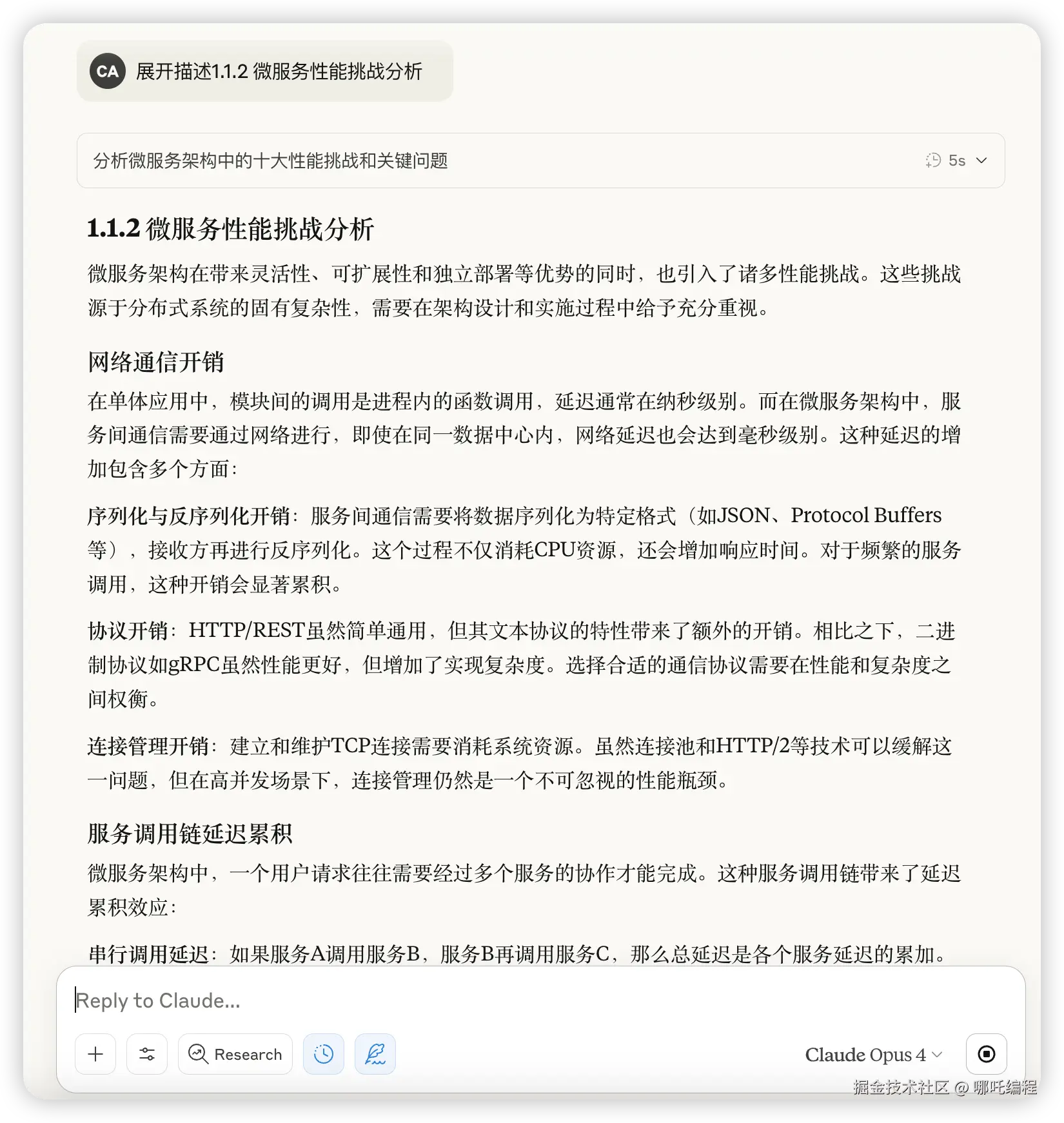
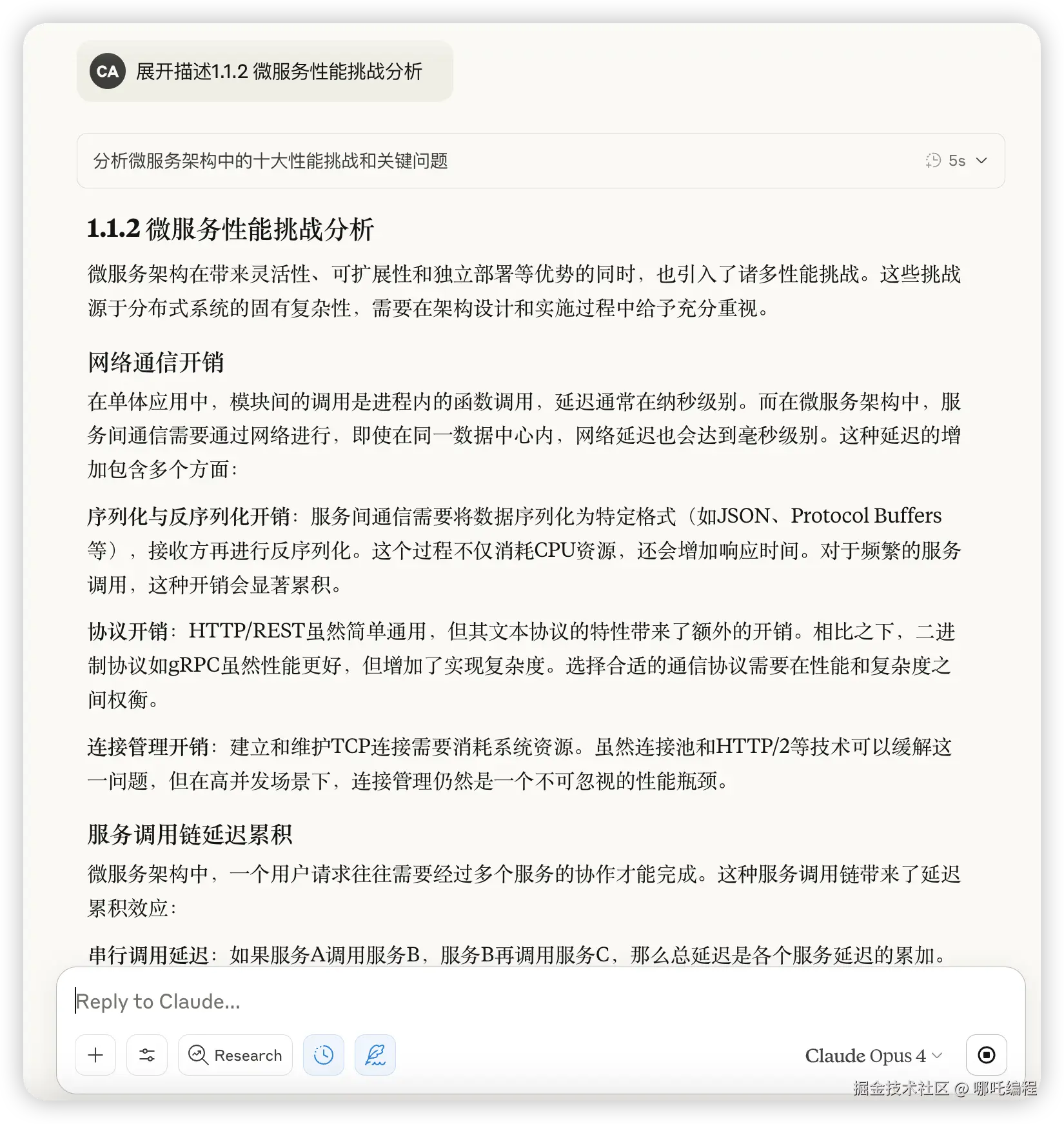
3、对不同的章节小点进行展开描述

我们不可能在一个时间、一个会话完成一整篇几万字的学术论文。

此时,Projects就派上用场了。

4、创建一个Projects,上传我们已经写好的论文word文件

5、使用新对话时,选择工具中的“use a project”

6、实现连续创作