公司业务快速接入OSS对象存储和文件上传下载starter-sdk对接

295 阅读1分钟

原文-知识库,欢迎大家评论互动

业务背景与需求

公司业务部署在云上,会存储头像图片、PDF文件等,使用OSS对象存储服务。
业务早期,为了赶进度快速迭代,使用一个存储桶来存储所有业务的文件,未按业务目录或存储桶拆分规划与治理。
每个业务使用场景,前后端都是各自对接sdk,重复的开发测试工作量,至少一人日。
出于业务数据安全性风险考量,需要按业务域分桶治理;出于云上资源成本考量,需要从A云迁移到B云上。

业务目标

  • 提供更简单快速的对象存储接入流程,十分钟完成业务对接
  • 文件资源按业务域分桶分层治理,统一命名规则(业务域/子业务域/业务场景)
  • 提供更安全的对象预签名URL操作方式,防止STS临时令牌和OSS存储桶等信息暴露

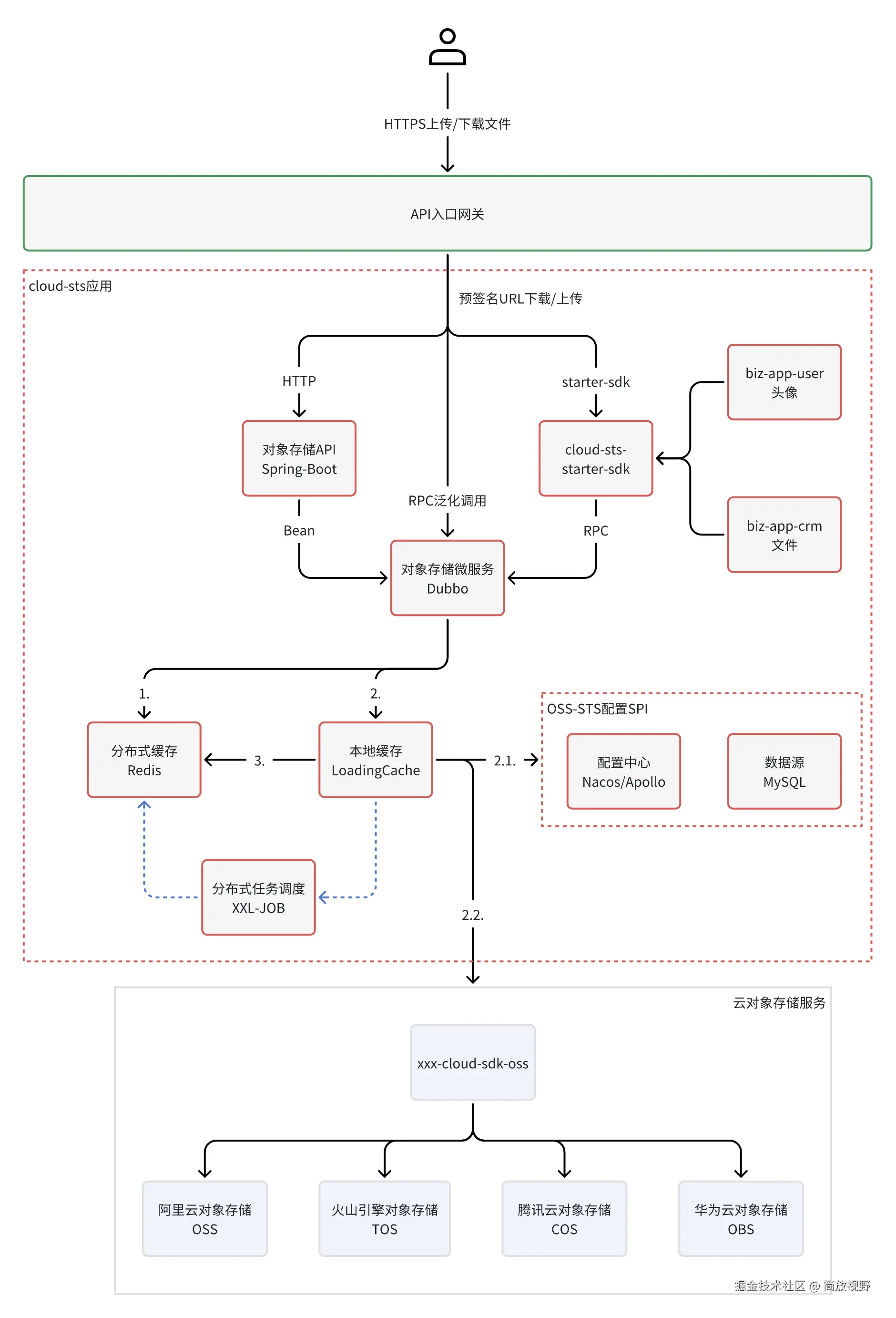
业务服务架构

SPI插件扩展

  • JDK-17/21、JDK-8
  • Spring-Boot-3、Spring-Boot-2
  • Dubbo-3、Dubbo-2
  • Nacos-3、Nacos-2
  • Apollo-2
  • Redis
  • XXL-JOB

业务服务架构

业务对接

1.申请OSS存储桶和上传下载域名

{
  "oss-bucket": {
    "accessKeyId": "",
    "accessKeySecret": "",
    "roleName": "",
    "roleSessionName": "",
    "bucketName": "oss-bucket",
    "region": "cn-hangzhou",
    "endpoint": "oss-cn-hangzhou.aliyuncs.com",
    "accessHost": "https://oss-bucket.oss-cn-hangzhou.aliyuncs.com",
    "uploadHost": "https://oss-cn-hangzhou.aliyuncs.com"
  }
}

2.业务场景和OSS存储桶配置关联映射

3.使用cloud-sts-starter-sdk对接业务场景

三步走,十分钟完成接入。

联系方式见飞书文档,或私聊我。