HashMap集合--基本操作流程的源码可视化

103 阅读9分钟

本文主要包含:HashMap 插入过程、扩容过程、查询过程和删除过程的源码可视化

文章对应的视频连接:www.bilibili.com/video/BV1wM…

1. 操作流程

1.1. 插入过程(put(K key, V value)

插入流程主要涉及四种操作:扩容(首层扩容和阈值扩容)、单节点插入(无哈希冲突的情况)、链表遍历插入(冲突节点不超8个的情况)、红黑树插入。

插入节点的全流程图:

image

1.2. 扩容过程(resize()

扩容条件、扩容涉及到的链表挂载、链表树化、树转链表等等,都在前一篇四次扩容的文章中讲到,渐进式的学习HashMap扩容。

HashMap扩容源码可视化

文章链接:mp.weixin.qq.com/s/J3kU51hb-…

视频链接:www.bilibili.com/video/BV1wM…

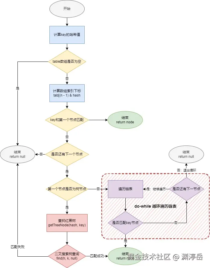
1.3. 查询过程(get(Object key)

  1. 空表或 key == null :立即返回 nullnull key 存储在索引 0)。

  2. 计算 hash、下标 i

  3. 遍历

    • 如果 table[i] 为单链表,逐节点比较 hashkey.equals

    • 如果为红黑树,调用 TreeNodegetTreeNode,按树结构快速查找(对数复杂度)。

查找元素全流程图:

image

1.4. 删除过程(remove(Object key)

最后将展示单链表的节点删除和红黑树节点的删除可视化过程。

  1. 计算 hash、下标 i

  2. 定位到槽位的链表或树,找到目标节点。

  3. 单链表:直接断链跳过;红黑树:调用 removeTreeNode 完成删除。

  4. size--,更新 modCount,返回被删节点的值。

删除链表节点

跟普通链表删除节点一样简单,下面直接通过动图来理解

image

删除红黑树节点

对于链表的删除处理是很简单很好理解,但是对于红黑树的删除就会比较复杂。在HashMap中,红黑树节点删除的可视化:

删除红黑树节点.gif

关键步骤大致分为四步:寻找替换节点、进入待删除状态、红黑树平衡调整和最终删除节点。

最主要的两步源码如下,其次就是红黑树数据结构删除过程的理解:

寻找替换:寻找中序后继节点作为替换节点。比如:红黑树左中右序为1、2、3、4,删除了2节点,那么就找3节点作为替换节点;如果删除3节点,那么就找4节点作为替换。对应的源代码如下

if (pl != null && pr != null) {
	// 如果左右都不为空,找中序的后继节点替换,(右子树最靠左的节点)
	TreeNode<K,V> s = pr, sl;
	while ((sl = s.left) != null)
		s = sl;
		
	...
}

删除黑节点树平衡

删除的主要源码如下,已为每一行源码附上注释。

// map: 当前所在的 HashMap 实例
// tab: 哈希表数组(即 table)
// movable=true
final void removeTreeNode(HashMap<K,V> map, Node<K,V>[] tab,
                          boolean movable) {
    int n;
    // 如果表为 null 或长度为 0,直接返回(无操作)
    if (tab == null || (n = tab.length) == 0)
        return;
    // 用哈希值定位当前节点所在的桶 index
    int index = (n - 1) & hash;
    // 获取根节点
    TreeNode<K,V> first = (TreeNode<K,V>)tab[index], root = first, rl;
    // 从链表中断开当前节点(this),红黑树同时是双向链表这点必须知道,所以才有维护链表的操作
    TreeNode<K,V> succ = (TreeNode<K,V>)next, pred = prev;
    if (pred == null)
        tab[index] = first = succ;
    else
        pred.next = succ;
    if (succ != null)
        succ.prev = pred;
    // 如果断链后没有剩余节点(即只有当前一个节点),直接返回
    if (first == null)
        return;

    if (root.parent != null)
        root = root.root();
    if (root == null
        || (movable
            && (root.right == null
                || (rl = root.left) == null
                || rl.left == null))) {
        tab[index] = first.untreeify(map);  // too small
        return;
    }
    // 红黑树删除操作
    TreeNode<K,V> p = this, pl = left, pr = right, replacement;
    //  处理删除节点p 同时有左右子节点的情况
    if (pl != null && pr != null) {

        // 如果左右都不为空,找中序的后继替换,(右子树最靠左的节点)
        TreeNode<K,V> s = pr, sl;
        while ((sl = s.left) != null) // find successor
            s = sl;

        // 节点颜色交换 
        boolean c = s.red; s.red = p.red; p.red = c; // swap colors

        // 交换结构:把后继节点换上来
        TreeNode<K,V> sr = s.right;
        TreeNode<K,V> pp = p.parent;
        // p 是 s 的直接父节点
        if (s == pr) {
            p.parent = s;
            s.right = p;
        }
        else {
            TreeNode<K,V> sp = s.parent;
            if ((p.parent = sp) != null) {
                if (s == sp.left)
                    sp.left = p;
                else
                    sp.right = p;
            }
            if ((s.right = pr) != null)
                pr.parent = s;
        }
        // 调整左子树与父指针:p 的左右清空(它即将被删),s 左右指针都设置好(接替 p)
        p.left = null;
        if ((p.right = sr) != null)
            sr.parent = p;
        if ((s.left = pl) != null)
            pl.parent = s;

        // s 接替 p 成为新的 root 的子节点
        if ((s.parent = pp) == null)
            root = s;
        else if (p == pp.left)
            pp.left = s;
        else
            pp.right = s;

        // 设置替换节点
        if (sr != null)
            replacement = sr;
        else
            replacement = p;
    }

    //  处理删除节点p 有一个或没有子节点情况
    else if (pl != null)
        replacement = pl;
    else if (pr != null)
        replacement = pr;
    else
        replacement = p;

    // 让 replacement 替换掉 删除节点p 的位置
    if (replacement != p) {
        TreeNode<K,V> pp = replacement.parent = p.parent;
        if (pp == null)
            root = replacement;
        else if (p == pp.left)
            pp.left = replacement;
        else
            pp.right = replacement;
        p.left = p.right = p.parent = null;
    }

    // 如果删除节点p 是黑节点,需要平衡红黑树
    TreeNode<K,V> r = p.red ? root : balanceDeletion(root, replacement);

    // 如果 p 等于 replacement,说明删除的节点是叶子节点,断开叶子节点
    if (replacement == p) {
        TreeNode<K,V> pp = p.parent;
        p.parent = null;
        if (pp != null) {
            if (p == pp.left)
                pp.left = null;
            else if (p == pp.right)
                pp.right = null;
        }
    }

    // 将新的 root 移动到链表最前(优化访问)
    if (movable)
        moveRootToFront(tab, r);
}

2. 性能与并发考虑

时间复杂度

操作平均时间复杂度最坏时间复杂度备注
getO(1)O(log n)红黑树查找最坏 O(log n)
putO(1)O(log n)链表树化后插树最坏 O(log n)
removeO(1)O(log n)红黑树删除维护平衡 O(log n)
resizeO(1)O(n)摊销成本后每次插入 O(1)
遍历全部元素O(n)O(n)

并发风险

HashMap 非线程安全,在多线程无外部同步时可能出现数据丢失或死循环(扩容时环路)。

多线程并发场景推荐使用 ConcurrentHashMap,或者对 HashMap 外层加锁(如 Collections.synchronizedMap,串行效率低)

3. 在 HashMap 中红黑树同时是双向链表?

链表节点(未树化)Node<K,V> 类型,只包含:

Node<K,V> {
    final int hash;
    final K key;
    V value;
    Node<K,V> next;
}

✅ 是 单向链表

树化节点(TreeNode):扩展自 Node<K,V>,添加了:

TreeNode<K,V> extends Node<K,V> {
    TreeNode<K,V> parent;
    TreeNode<K,V> left;
    TreeNode<K,V> right;
    TreeNode<K,V> prev; // 🔥 这是额外的双向链表字段
    boolean red;
}

✅ 是 双向链表 + 红黑树结构

3.1. 红黑树根节点始终是双向链表的头节点

这里所说的双向链表结构指的是:在同一个桶中的红黑树。

在不同的桶中,红黑树之间是没有联系的,也不存在双向链表。

moveRootToFront 这个方法有两个作用

  • 更新数组桶指向新的根节点

  • 更新根节点为双向链表的头节点,并将旧的根节点作为下一节点接上(就是新的根节点和旧的根节点互换位置)

static <K,V> void moveRootToFront(Node<K,V>[] tab, TreeNode<K,V> root) {
    int n;
    if (root != null && tab != null && (n = tab.length) > 0) {
        int index = (n - 1) & root.hash;
        // 获取旧的根节点
        TreeNode<K,V> first = (TreeNode<K,V>)tab[index];
        if (root != first) {
            Node<K,V> rn;
            // 数组桶指向新的根节点
            tab[index] = root;

            // 断开 root 在原链表中的连接:先取出root上一节点
            TreeNode<K,V> rp = root.prev;
            // 再将前后节点连接起来,从而断开root 在原链表中的连接
            if ((rn = root.next) != null)
                ((TreeNode<K,V>)rn).prev = rp;
            if (rp != null)
                rp.next = rn;

            // 新的根节点调整为头节点
            if (first != null)
                first.prev = root;
            // 旧的根节点成为头节点的下一节点
            root.next = first;
            root.prev = null;
        }
        assert checkInvariants(root);
    }
}

总的来说,没什么深奥的,就是单链表和双链表的作用区别,为了任意树节点都可以更快的找到上一节点,提高操作效率。

4. 总结

HashMap插入流程、扩容流程、查询流程,以及删除节点时链表和红黑树的处理。对 HashMap 会有一个基本而完整的理解。接下来可以深入学习红黑树数据结构,这是学习HashMap、LinkedHashMap、TreeMap等集合必须掌握的数据结构。

image

Java集合--HashMap底层原理可视化,秒懂扩容、链化、树化

Java集合--从本质出发理解HashMap

Java集合--LinkedList源码可视化

Java集合源码--ArrayList的可视化操作过程

掌握设计模式的两个秘籍

查看往期设计模式文章的:设计模式

超实用的SpringAOP实战之日志记录

2023年下半年软考考试重磅消息

通过软考后却领取不到实体证书?

计算机算法设计与分析(第5版)

Java全栈学习路线、学习资源和面试题一条龙

软考证书=职称证书?

软考中级--软件设计师毫无保留的备考分享

原创不易,觉得还不错的,三连支持:点赞、分享、推荐↓