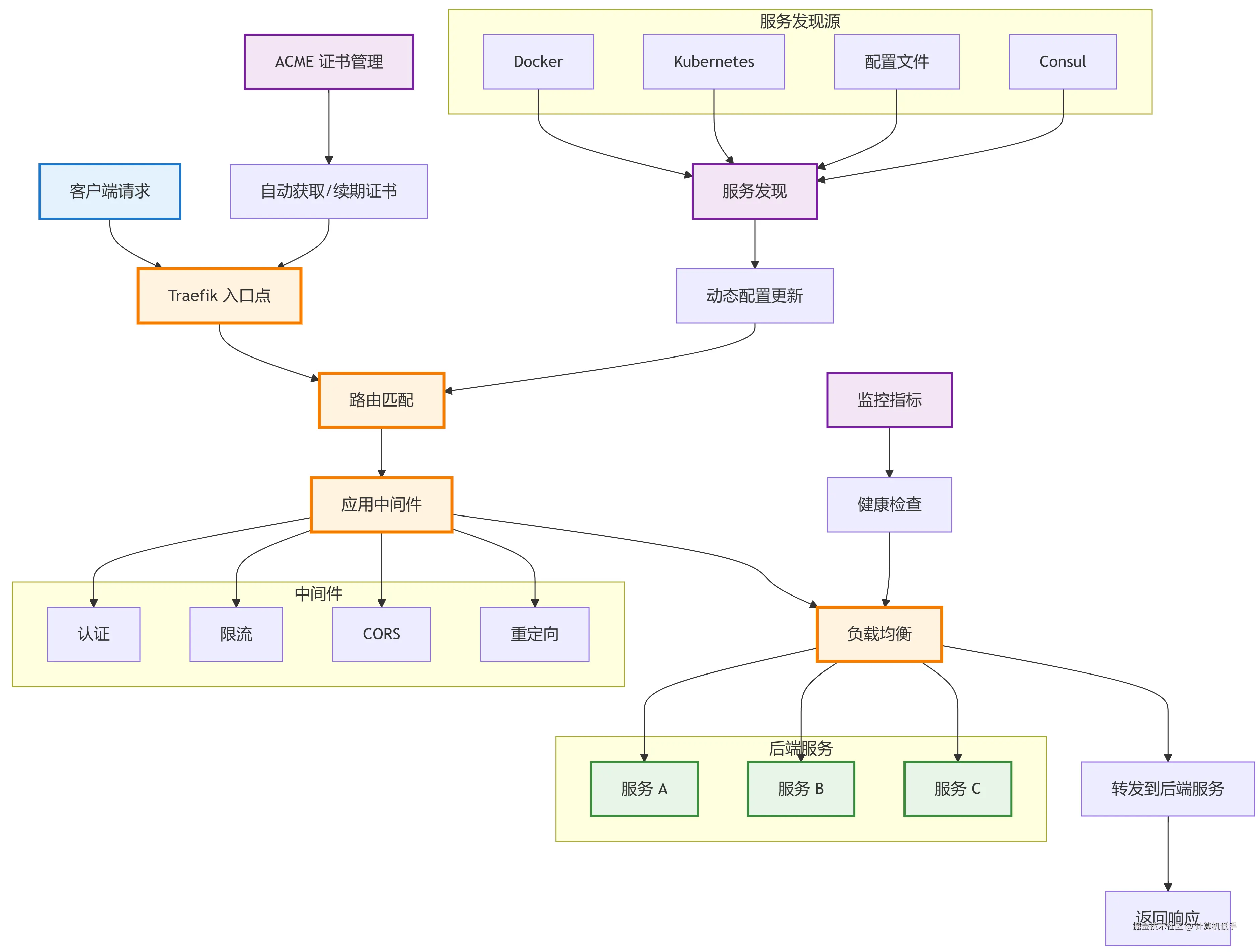
以下是对Traefik的简单介绍:
- 容器和云原生友好,与Docker、K8s深度集成,非常适合微服务架构
- 动态服务发现与自动更新路由规则
- 内置自签证书,也设置自动申请和续订 Let's Encrypt的HTTPS证书
- 丰富的中间件支持,如请求重定向、身份认证、限流等
- 开源地址可参考:github.com/traefik/tra…
Docker一键快速启动实操示例参考: Docker快速启动Traefik,轻松实现自动 HTTPS 和高性能反向代理与负载均衡
以下是对Traefik的简单介绍:
Docker一键快速启动实操示例参考: Docker快速启动Traefik,轻松实现自动 HTTPS 和高性能反向代理与负载均衡