12 MySQL 数据库其它调优策略

161 阅读27分钟

12 MySQL 数据库其它调优策略

@[toc]


这篇文章是我蹲在《尚硅谷》-康师傅博主家的 WiFi 上(不是),连夜 Ctrl+C / V 俩的镇站神文。

这篇转载只是为了,跟大家分享好内容,没有任何商业用途。如果你喜欢这篇文章,请一定要去原作者 B站《尚硅谷-MySQL从菜鸟到大牛》看看,说不定还能发现更多宝藏内容呢!

1. 数据库调优的措施

1.1 调优的目标

  • 尽可能节省系统资源 ,以便系统可以提供更大负荷的服务。(吞吐量更大)
  • 合理的结构设计和参数调整,以提高用户操作响应的速度 。(响应速度更快)
  • 减少系统的瓶颈,提高MySQL数据库整体的性能。

1.2 如何定位调优问题

不过随着用户量的不断增加,以及应用程序复杂度的提升,我们很难用 “更快” 去定义数据库调优的目标,因为用户在不同时间段访问服务器遇到的瓶颈是不同的,例如:双十一促销的时候会带来大规模的 并发访问 ;还有用户在进行不同业务操作的时候,数据库的 事务处理SQL查询 都会有所不同。因此我们还需要更加精确的方式去定位,去确定调优的目标。

如何确定呢?一般情况下,有如下几种方式:

在这里插入图片描述

1.3 调优的维度和步骤

我们需要调优的对象是整个数据库管理系统,它不仅包括 SQL 查询,还包括数据库的部署配置、架构 等。从这个角度来说,我们思考的维度就不仅仅局限在 SQL 优化上了。通过如下的步骤我们进行梳理:

第1步:选择适合的 DBMS

在这里插入图片描述

第2步:优化表设计

在这里插入图片描述

数据表的结构设计很基础,也很关键。好的表结构可以在业务发展和用户量增加的情况下依然发挥作用,不好的表结构设计会让数据表变得非常臃肿,查询效率也会降低

第3步:优化逻辑查询

在这里插入图片描述

第4步:优化物理查询

物理查询优化是在确定了逻辑查询优化之后,采用物理优化技术(比如索引等),通过计算代价模型对 各种可能的访问路径进行估算,从而找到执行方式中代价最小的作为执行计划。在这个部分中,我们需要掌握的重点是对索引的创建和使用。

在这里插入图片描述

第5步:使用 Redis 或 Memcached 作为缓存

除了可以对 SQL 本身进行优化以外,我们还可以请外援提升查询的效率。

因为数据都是存放到数据库中,我们需要从数据库层中取出数据放到内存中进行业务逻辑的操作,当用 户量增大的时候,如果频繁地进行数据查询,会消耗数据库的很多资源。如果我们将常用的数据直接放 到内存中,就会大幅提升查询的效率。

键值存储数据库可以帮我们解决这个问题。

常用的键值存储数据库有 Redis 和 Memcached,它们都可以将数据存放到内存中。

在这里插入图片描述

第6步:库级优化

库级优化是站在数据库的维度上进行的优化策略,比如控制一个库中的数据表数据量。另外,单一的数据库总会遇到各种限制,不如取长补短,利用“外援” 的方式。通过“主从架构” 优化我们的读写策略,通过对数据库进行垂直或者水平切分,突破单一数据库积或数据表的访问限制,提升查询的性能。

在这里插入图片描述

在这里插入图片描述

在这里插入图片描述

在这里插入图片描述

但需要注意的是,分拆在提升数据库性能的同时,也会增加维护和使用成本。

2. 优化MySQL服务器

优化 MySQL 服务器主要从两个方面来优化,一方面是对硬件 进行优化;另一方面是对 MySQL 服务的参数 进行优化。这部分内容需要较全面的知识,一般只有专业的数据库管理员 才能进行这一类的优化。对于可以定制参数的操作系统,也可以针对 MySQL 进行操作系统优化。

2.1 优化服务器硬件

服务器的硬件性能直接决定着MySQL数据库的性能。硬件的性能瓶颈直接决定MySQL数据库的运行速度 和效率。针对性能瓶颈提高硬件配置,可以提高MySQL数据库查询、更新的速度。

(1) 配置较大的内存 。足够大的显存是提高MySQL数据库性能的方法之一。内存的速度比磁盘I/O快得多,可以通过增加系统的缓冲区容量使数据在内存中停留的时间更长,以减少磁盘I/O

(2) 配置高速磁盘系统 ,以减少读盘的等待时间,提高响应速度。磁盘的I/O能力,也就是它的寻道能力,目前的SCSI高速旋转的是7200转/分钟,这样的速度,一旦访问的用户量上去,磁盘的压力就会过大,如果是每天的网站pv (page view) 在150w,这样的一般的配置就无法满足这样的需求了。现在SSD盛行,在SSD上随机访问和顺序访问性能差不多,使用SSD可以减少随机IO带来的性能损耗。

(3) 合理分布磁盘I/O,把磁盘I/O分散在多个设备,以减少资源竞争,提高冰箱操作能力。

(4) 配置多处理器, MySQL是多线程的数据库,多处理器可同时执行多个线程。

2.2 优化MySQL的参数

在这里插入图片描述

  • innodb_buffer_pool_size :这个参数是Mysql数据库最重要的参数之一,表示InnoDB类型的 表 和索引的最大缓存 。它不仅仅缓存 索引数据 ,还会缓存 表的数据 。这个值越大,查询的速度就会越 快。但是这个值太大会影响操作系统的性能。

  • key_buffer_size :表示 索引缓冲区的大小 。索引缓冲区是所有的 线程共享 。增加索引缓冲区可 以得到更好处理的索引(对所有读和多重写)。当然,这个值不是越大越好,它的大小取决于内存 的大小。如果这个值太大,就会导致操作系统频繁换页,也会降低系统性能。对于内存在 4GB 左右 的服务器该参数可设置为 256M 或 384M 。

  • table_cache :表示 同时打开的表的个数 。这个值越大,能够同时打开的表的个数越多。物理内 存越大,设置就越大。默认为2402,调到512-1024最佳。这个值不是越大越好,因为同时打开的表 太多会影响操作系统的性能。

  • query_cache_size :表示 查询缓冲区的大小 。可以通过在MySQL控制台观察,如果 Qcache_lowmem_prunes的值非常大,则表明经常出现缓冲不够的情况,就要增加Query_cache_size 的值;如果Qcache_hits的值非常大,则表明查询缓冲使用非常频繁,如果该值较小反而会影响效 率,那么可以考虑不用查询缓存;Qcache_free_blocks,如果该值非常大,则表明缓冲区中碎片很 多。MySQL8.0之后失效。该参数需要和query_cache_type配合使用。

  • query_cache_type 的值是0时,所有的查询都不使用查询缓存区。但是query_cache_type=0并不 会导致MySQL释放query_cache_size所配置的缓存区内存。

    • 当query_cache_type=1时,所有的查询都将使用查询缓存区,除非在查询语句中指定 SQL_NO_CACHE ,如SELECT SQL_NO_CACHE * FROM tbl_name。
    • 当query_cache_type=2时,只有在查询语句中使用 SQL_CACHE 关键字,查询才会使用查询缓 存区。使用查询缓存区可以提高查询的速度,这种方式只适用于修改操作少且经常执行相同的 查询操作的情况。
  • sort_buffer_size :表示每个 需要进行排序的线程分配的缓冲区的大小 。增加这个参数的值可以 提高 ORDER BY 或 GROUP BY 操作的速度。默认数值是2 097 144字节(约2MB)。对于内存在4GB 左右的服务器推荐设置为6-8M,如果有100个连接,那么实际分配的总共排序缓冲区大小为100 × 6 = 600MB。

  • join_buffer_size = 8M :表示 联合查询操作所能使用的缓冲区大小 ,和sort_buffer_size一样, 该参数对应的分配内存也是每个连接独享。

  • read_buffer_size :表示 每个线程连续扫描时为扫描的每个表分配的缓冲区的大小(字节) 。当线 程从表中连续读取记录时需要用到这个缓冲区。SET SESSION read_buffer_size=n可以临时设置该参 数的值。默认为64K,可以设置为4M。

  • innodb_flush_log_at_trx_commit :表示 何时将缓冲区的数据写入日志文件 ,并且将日志文件 写入磁盘中。该参数对于innoDB引擎非常重要。该参数有3个值,分别为0、1和2。该参数的默认值 为1。

    • 值为 0 时,表示 每秒1次 的频率将数据写入日志文件并将日志文件写入磁盘。每个事务的 commit并不会触发前面的任何操作。该模式速度最快,但不太安全,mysqld进程的崩溃会导 致上一秒钟所有事务数据的丢失。
    • 值为 1 时,表示 每次提交事务时 将数据写入日志文件并将日志文件写入磁盘进行同步。该模 式是最安全的,但也是最慢的一种方式。因为每次事务提交或事务外的指令都需要把日志写入 (flush)硬盘。
    • 值为 2 时,表示 每次提交事务时 将数据写入日志文件, 每隔1秒 将日志文件写入磁盘。该模 式速度较快,也比0安全,只有在操作系统崩溃或者系统断电的情况下,上一秒钟所有事务数 据才可能丢失。
  • innodb_log_buffer_size :这是 InnoDB 存储引擎的 事务日志所使用的缓冲区 。为了提高性能, 也是先将信息写入 Innodb Log Buffer 中,当满足 innodb_flush_log_trx_commit 参数所设置的相应条 件(或者日志缓冲区写满)之后,才会将日志写到文件(或者同步到磁盘)中。

  • max_connections :表示 允许连接到MySQL数据库的最大数量 ,默认值是 151 。如果状态变量 connection_errors_max_connections 不为零,并且一直增长,则说明不断有连接请求因数据库连接 数已达到允许最大值而失败,这是可以考虑增大max_connections 的值。在Linux 平台下,性能好的 服务器,支持 500-1000 个连接不是难事,需要根据服务器性能进行评估设定。这个连接数 不是越大 越好 ,因为这些连接会浪费内存的资源。过多的连接可能会导致MySQL服务器僵死。

  • back_log :用于 控制MySQL监听TCP端口时设置的积压请求栈大小 。如果MySql的连接数达到 max_connections时,新来的请求将会被存在堆栈中,以等待某一连接释放资源,该堆栈的数量即 back_log,如果等待连接的数量超过back_log,将不被授予连接资源,将会报错。5.6.6 版本之前默 认值为 50 , 之后的版本默认为 50 + (max_connections / 5), 对于Linux系统推荐设置为小于512 的整数,但最大不超过900。

    如果需要数据库在较短的时间内处理大量连接请求, 可以考虑适当增大back_log 的值。

  • thread_cache_size : 线程池缓存线程数量的大小 ,当客户端断开连接后将当前线程缓存起来, 当在接到新的连接请求时快速响应无需创建新的线程 。这尤其对那些使用短连接的应用程序来说可 以极大的提高创建连接的效率。那么为了提高性能可以增大该参数的值。默认为60,可以设置为 120。

    可以通过如下几个MySQL状态值来适当调整线程池的大小:

    mysql> show global status like 'Thread%';
    +-------------------+-------+
    | Variable_name | Value |
    +-------------------+-------+
    | Threads_cached | 2 |
    | Threads_connected | 1 |
    | Threads_created | 3 |
    | Threads_running | 2 |
    +-------------------+-------+
    4 rows in set (0.01 sec)
    

    当 Threads_cached 越来越少,但 Threads_connected 始终不降,且 Threads_created 持续升高,可 适当增加 thread_cache_size 的大小。

  • wait_timeout :指定 一个请求的最大连接时间 ,对于4GB左右内存的服务器可以设置为5-10。

  • interactive_timeout :表示服务器在关闭连接前等待行动的秒数。

这里给出一份my.cnf的参考配置:

mysqld]
port = 3306 
serverid = 1 
socket = /tmp/mysql.sock 
skip-locking #避免MySQL的外部锁定,减少出错几率增强稳定性。 
skip-name-resolve #禁止MySQL对外部连接进行DNS解析,使用这一选项可以消除MySQL进行DNS解析的时间。但需要注意,如果开启该选项,则所有远程主机连接授权都要使用IP地址方式,否则MySQL将无法正常处理连接请求! 
back_log = 384
key_buffer_size = 256M 
max_allowed_packet = 4M 
thread_stack = 256K
table_cache = 128K 
sort_buffer_size = 6M 
read_buffer_size = 4M
read_rnd_buffer_size=16M 
join_buffer_size = 8M 
myisam_sort_buffer_size =64M 
table_cache = 512 
thread_cache_size = 64 
query_cache_size = 64M
tmp_table_size = 256M 
max_connections = 768 
max_connect_errors = 10000000
wait_timeout = 10 
thread_concurrency = 8 #该参数取值为服务器逻辑CPU数量*2,在本例中,服务器有2颗物理CPU,而每颗物理CPU又支持H.T超线程,所以实际取值为4*2=8
skip-networking #开启该选项可以彻底关闭MySQL的TCP/IP连接方式,如果WEB服务器是以远程连接的方式访问MySQL数据库服务器则不要开启该选项!否则将无法正常连接! 
table_cache=1024
innodb_additional_mem_pool_size=4M #默认为2M 
innodb_flush_log_at_trx_commit=1
innodb_log_buffer_size=2M #默认为1M 
innodb_thread_concurrency=8 #你的服务器CPU有几个就设置为几。建议用默认一般为8 
tmp_table_size=64M #默认为16M,调到64-256最挂
thread_cache_size=120 
query_cache_size=32M

很多情况还需要具体情况具体分析!

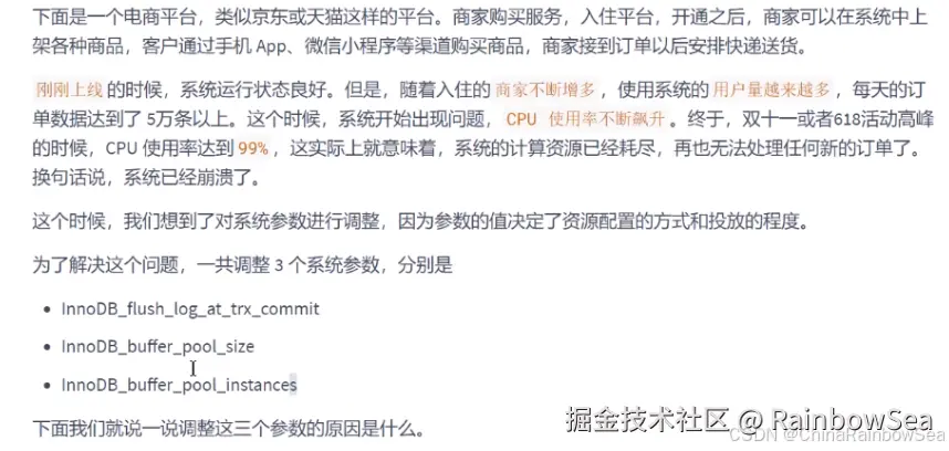
举例:

在这里插入图片描述

(1) 调整系统参数 InnoDB_flush_log_at_trx_commit

在这里插入图片描述

(2) 调整系统参数 InnoDB_buffer_pool_size

在这里插入图片描述

(3) 调整系统参数 InnoDB_buffer_pool_instances

在这里插入图片描述

3. 优化数据库结构

在这里插入图片描述

3.1 拆分表:冷热数据分离

在这里插入图片描述

举例1: 会员members表 存储会员登录认证信息,该表中有很多字段,如id、姓名、密码、地址、电 话、个人描述字段。其中地址、电话、个人描述等字段并不常用,可以将这些不常用的字段分解出另一 个表。将这个表取名叫members_detail,表中有member_id、address、telephone、description等字段。 这样就把会员表分成了两个表,分别为 members表members_detail表

创建这两个表的SQL语句如下:

CREATE TABLE members (
    id int(11) NOT NULL AUTO_INCREMENT,
    username varchar(50) DEFAULT NULL,
    password varchar(50) DEFAULT NULL,
    last_login_time datetime DEFAULT NULL,
    last_login_ip varchar(100) DEFAULT NULL,
    PRIMARY KEY(Id)
);
CREATE TABLE members_detail (
    Member_id int(11) NOT NULL DEFAULT 0,
    address varchar(255) DEFAULT NULL,
    telephone varchar(255) DEFAULT NULL,
    description text
);

如果需要查询会员的基本信息或详细信息,那么可以用会员的id来查询。如果需要将会员的基本信息和 详细信息同时显示,那么可以将members表和members_detail表进行联合查询,查询语句如下:

SELECT * FROM members LEFT JOIN members_detail on members.id =
members_detail.member_id;

通过这种分解可以提高表的查询效率。对于字段很多且有些字段使用不频繁的表,可以通过这种分解的方式来优化数据库的性能。

3.2 增加中间表

在这里插入图片描述

举例1: 学生信息表 和 班级表 的SQL语句如下:

CREATE TABLE `class` (
`id` INT(11) NOT NULL AUTO_INCREMENT,
`className` VARCHAR(30) DEFAULT NULL,
`address` VARCHAR(40) DEFAULT NULL,
`monitor` INT NULL ,
PRIMARY KEY (`id`)
) ENGINE=INNODB AUTO_INCREMENT=1 DEFAULT CHARSET=utf8;

CREATE TABLE `student` (
`id` INT(11) NOT NULL AUTO_INCREMENT,
`stuno` INT NOT NULL ,
`name` VARCHAR(20) DEFAULT NULL,
`age` INT(3) DEFAULT NULL,
`classId` INT(11) DEFAULT NULL,
PRIMARY KEY (`id`)
) ENGINE=INNODB AUTO_INCREMENT=1 DEFAULT CHARSET=utf8;

现在有一个模块需要经常查询带有学生名称(name)、学生所在班级名称(className)、学生班级班 长(monitor)的学生信息。根据这种情况可以创建一个 temp_student 表。temp_student表中存储学生名称(stu_name)、学生所在班级名称(className)和学生班级班长(monitor)信息。创建表的语句如下:

CREATE TABLE `temp_student` (
`id` INT(11) NOT NULL AUTO_INCREMENT,
`stu_name` INT NOT NULL ,
`className` VARCHAR(20) DEFAULT NULL,
`monitor` INT(3) DEFAULT NULL,
PRIMARY KEY (`id`)
) ENGINE=INNODB AUTO_INCREMENT=1 DEFAULT CHARSET=utf8;

接下来,从学生信息表和班级表中查询相关信息存储到临时表中:

insert into temp_student(stu_name,className,monitor)
            select s.name,c.className,c.monitor
            from student as s,class as c
            where s.classId = c.id

以后,可以直接从temp_student表中查询学生名称、班级名称和班级班长,而不用每次都进行联合查 询。这样可以提高数据库的查询速度。

3.3 增加冗余字段

设计数据库表时应尽量遵循范式理论的规约,尽可能减少冗余字段,让数据库设计看起来精致、优雅。 但是,合理地加入冗余字段可以提高查询速度。

表的规范化程度越高,表与表之间的关系就越多,需要连接查询的情况也就越多。尤其在数据量大,而 且需要频繁进行连接的时候,为了提升效率,我们也可以考虑增加冗余字段来减少连接。

这部分内容在《第11章_数据库的设计规范》章节中 反范式化小节 中具体展开讲解了。这里省略。

3.4 优化数据类型

在这里插入图片描述

情况1:对整数类型数据进行优化。

遇到整数类型的字段可以用 INT 型 。这样做的理由是,INT 型数据有足够大的取值范围,不用担心数 据超出取值范围的问题。刚开始做项目的时候,首先要保证系统的稳定性,这样设计字段类型是可以 的。但在数据量很大的时候,数据类型的定义,在很大程度上会影响到系统整体的执行效率。

对于 非负型 的数据(如自增ID、整型IP)来说,要优先使用无符号整型 UNSIGNED 来存储。因为无符号 相对于有符号,同样的字节数,存储的数值范围更大。如tinyint有符号为-128-127,无符号为0-255,多 出一倍的存储空间。

情况2:既可以使用文本类型也可以使用整数类型的字段,要选择使用整数类型。

跟文本类型数据相比,大整数往往占用更少的存储空间 ,因此,在存取和比对的时候,可以占用更少的 内存空间。所以,在二者皆可用的情况下,尽量使用整数类型,这样可以提高查询的效率。如:将IP地 址转换成整型数据。

情况3:避免使用TEXT、BLOB数据类型

在这里插入图片描述

情况4:避免使用ENUM类型

修改ENUM值需要使用ALTER语句。

ENUM类型的ORDER BY 操作效率低,需要额外操作。使用TINYINT来代替ENUM类型。

情况5:使用TIMESTAMP存储时间

TIMESTAMP存储的时间范围1970-01-01 00:00:01 ~ 2038-01_19-03:14:07。TIMESTAMP使用4字节,DATETIME使用8个字节,同时TIMESTAMP具有自动赋值以及自动更新的特性。

情况6:用DECIMAL代替FLOAT和DOUBLE存储精确浮点数

  1. 非精准浮点: float, double
  2. 精准浮点:decimal

Decimal类型为精准浮点数,在计算时不会丢失精度,尤其是财务相关的金融类数据。占用空间由定义的宽度决定,每4个字节可以存储9位数字,并且小数点要占用一个字节。可用于存储比bigint更大的整型数据。

总之,遇到数据量大的项目时,一定要在充分了解业务需求的前提下,合理优化数据类型,这样才能充 分发挥资源的效率,使系统达到最优。

3.5 优化插入记录的速度

插入记录时,影响插入速度的主要是索引、唯一性校验、一次插入记录条数等。根据这些情况可以分别进行优化。这里我们分为MyISAM引擎和InnoDB引擎来讲。

1. MyISAM引擎的表:

① 禁用索引

在这里插入图片描述

② 禁用唯一性检查

在这里插入图片描述

③ 使用批量插入

插入多条记录时,可以使用一条INSERT语句插入一条数据,也可以使用一条INSERT语句插入多条数据。插入一条记录的INSERT语句情形如下:

insert into student values(1,'zhangsan',18,1);
insert into student values(2,'lisi',17,1);
insert into student values(3,'wangwu',17,1);
insert into student values(4,'zhaoliu',19,1);

使用一条INSERT语句插入多条记录的情形如下:

insert into student values
(1,'zhangsan',18,1),
(2,'lisi',17,1),
(3,'wangwu',17,1),
(4,'zhaoliu',19,1);

第2种情形的插入速度要比第1种情形快。

④ 使用LOAD DATA INFILE 批量导入

当需要批量导入数据时,如果能用LOAD DATA INFILE语句,就尽量使用。因为LOAD DATA INFILE语句导入数据的速度比INSERT语句块。

2. InnoDB引擎的表:

① 禁用唯一性检查

插入数据之前执行set unique_checks=0来禁止对唯一索引的检查,数据导入完成之后再运行set unique_check=1。这个和MyISAM引擎的使用方法一样。

② 禁用外键检查

在这里插入图片描述

③ 禁止自动提交

在这里插入图片描述

3.6 使用非空约束

在这里插入图片描述

3.7 分析表、检查表与优化表

MySQL提供了分析表、检查表和优化表的语句。分析表主要是分析关键字的分布,检查表主要是检查表是否存在错误,优化表主要是消除删除或者更新造成的空间浪费。

1. 分析表

MySQL中提供了ANALYZE TABLE语句分析表,ANALYZE TABLE语句的基本语法如下:

ANALYZE [LOCAL | NO_WRITE_TO_BINLOG] TABLE tbl_name[,tbl_name]…

默认的,MySQL服务会将 ANALYZE TABLE语句写到binlog中,以便在主从架构中,从服务能够同步数据。 可以添加参数LOCAL 或者 NO_WRITE_TO_BINLOG取消将语句写到binlog中。

使用 ANALYZE TABLE 分析表的过程中,数据库系统会自动对表加一个 只读锁 。在分析期间,只能读取 表中的记录,不能更新和插入记录。ANALYZE TABLE语句能够分析InnoDB和MyISAM类型的表,但是不能作用于视图。

ANALYZE TABLE分析后的统计结果会反应到 cardinality 的值,该值统计了表中某一键所在的列不重复 的值的个数。该值越接近表中的总行数,则在表连接查询或者索引查询时,就越优先被优化器选择使用。也就是索引列的cardinality的值与表中数据的总条数差距越大,即使查询的时候使用了该索引作为查 询条件,存储引擎实际查询的时候使用的概率就越小。下面通过例子来验证下。cardinality可以通过 SHOW INDEX FROM 表名查看。

mysql> ANALYZE TABLE user;
+--------------+---------+----------+---------+
| Table        | Op      | Msg_type |Msg_text |
+--------------+---------+----------+---------+
| atguigu.user | analyze | status   | Ok      |
+--------------+----------+---------+---------+

上面结果显示的信息说明如下:

  • Table: 表示分析的表的名称。
  • Op: 表示执行的操作。analyze表示进行分析操作。
  • Msg_type: 表示信息类型,其值通常是状态 (status) 、信息 (info) 、注意 (note) 、警告 (warning) 和 错误 (error) 之一。
  • Msg_text: 显示信息。

2. 检查表

MySQL中可以使用 CHECK TABLE 语句来检查表。CHECK TABLE语句能够检查InnoDB和MyISAM类型的表 是否存在错误。CHECK TABLE语句在执行过程中也会给表加上 只读锁

对于MyISAM类型的表,CHECK TABLE语句还会更新关键字统计数据。而且,CHECK TABLE也可以检查视 图是否有错误,比如在视图定义中被引用的表已不存在。该语句的基本语法如下:

CHECK TABLE tbl_name [, tbl_name] ... [option] ...
option = {QUICK | FAST | MEDIUM | EXTENDED | CHANGED}

其中,tbl_name是表名;option参数有5个取值,分别是QUICK、FAST、MEDIUM、EXTENDED和 CHANGED。各个选项的意义分别是:

  • QUICK :不扫描行,不检查错误的连接。
  • FAST :只检查没有被正确关闭的表。
  • CHANGED :只检查上次检查后被更改的表和没有被正确关闭的表。
  • MEDIUM :扫描行,以验证被删除的连接是有效的。也可以计算各行的关键字校验和,并使用计算出的校验和验证这一点。
  • EXTENDED :对每行的所有关键字进行一个全面的关键字查找。这可以确保表是100%一致的,但 是花的时间较长。

option只对MyISAM类型的表有效,对InnoDB类型的表无效。比如:

在这里插入图片描述

该语句对于检查的表可能会产生多行信息。最后一行有一个状态的 Msg_type 值,Msg_text 通常为 OK。 如果得到的不是 OK,通常要对其进行修复;是 OK 说明表已经是最新的了。表已经是最新的,意味着存 储引擎对这张表不必进行检查。

3. 优化表

方式1:OPTIMIZE TABLE

MySQL中使用 OPTIMIZE TABLE 语句来优化表。但是,OPTILMIZE TABLE语句只能优化表中的 VARCHARBLOBTEXT 类型的字段。一个表使用了这些字段的数据类型,若已经 删除 了表的一大部 分数据,或者已经对含有可变长度行的表(含有VARCHAR、BLOB或TEXT列的表)进行了很多 更新 ,则 应使用OPTIMIZE TABLE来重新利用未使用的空间,并整理数据文件的 碎片

OPTIMIZE TABLE 语句对InnoDB和MyISAM类型的表都有效。该语句在执行过程中也会给表加上 只读锁

OPTILMIZE TABLE语句的基本语法如下:

OPTIMIZE [LOCAL | NO_WRITE_TO_BINLOG] TABLE tbl_name [, tbl_name] ...

LOCAL | NO_WRITE_TO_BINLOG关键字的意义和分析表相同,都是指定不写入二进制日志。

在这里插入图片描述

执行完毕,Msg_text显示

‘numysql.SYS_APP_USER’, ‘optimize’, ‘note’, ‘Table does not support optimize, doing recreate + analyze instead’

原因是我服务器上的MySQL是InnoDB存储引擎。

到底优化了没有呢?看官网!

MySQL :: MySQL 8.0 Reference Manual :: 13.7.3.4 OPTIMIZE TABLE Statement

在MyISAM中,是先分析这张表,然后会整理相关的MySQL datafile,之后回收未使用的空间;在InnoDB 中,回收空间是简单通过Alter table进行整理空间。在优化期间,MySQL会创建一个临时表,优化完成之 后会删除原始表,然后会将临时表rename成为原始表。

说明: 在多数的设置中,根本不需要运行OPTIMIZE TABLE。即使对可变长度的行进行了大量的更 新,也不需要经常运行, 每周一次每月一次 即可,并且只需要对 特定的表 运行。

在这里插入图片描述

方式二:使用mysqlcheck命令

在这里插入图片描述

3.8 小结

上述这些方法都是有利有弊的。比如:

  • 修改数据类型,节省存储空间的同时,你要考虑到数据不能超过取值范围;
  • 增加冗余字段的时候,不要忘了确保数据一致性;
  • 把大表拆分,也意味着你的查询会增加新的连接,从而增加额外的开销和运维的成本。

因此,你一定要结合实际的业务需求进行权衡。

4. 大表优化

当MySQL单表记录数过大时,数据库的CRUD性能会明显下降,一些常见的优化措施如下:

4.1 限定查询的范围

禁止不带任何限制数据范围条件的查询语句。比如:我们当用户在查询订单历史的时候,我们可以控制 在一个月的范围内;

4.2 读/写分离

经典的数据库拆分方案,主库负责写,从库负责读。

  • 一主一从模式:

在这里插入图片描述

  • 双主双从模式:

在这里插入图片描述

4.3 垂直拆分

当数据量级达到 千万级 以上时,有时候我们需要把一个数据库切成多份,放到不同的数据库服务器上, 减少对单一数据库服务器的访问压力。

在这里插入图片描述

  • 如果数据库的数据表过多,可以采用垂直分库的方式,将关联的数据库部署在同一个数据库上。
  • 如果数据库中的列过多,可以采用垂直分表的方式,将一张数据表分拆成多张数据表,把经常一起使用的列放在同一张表里。

在这里插入图片描述

垂直拆分的优点: 可以使得列数据变小,在查询时减少读取的Block数,减少I/O次数。此外,垂直分区可以简化表的结构,易于维护。

垂直拆分的缺点: 主键会出现冗余,需要管理冗余列,并会引起 JOIN 操作。此外,垂直拆分会让事务变得更加复杂。

4.4 水平拆分

在这里插入图片描述

在这里插入图片描述

下面补充一下数据库分片的两种常见方案:

  • 客户端代理: 分片逻辑在应用端,封装在jar包中,通过修改或者封装JDBC层来实现。 当当网的 Sharding-JDBC 、阿里的TDDL是两种比较常用的实现。
  • **中间件代理: 在应用和数据中间加了一个代理层。分片逻辑统一维护在中间件服务中。**我们现在 谈的 Mycat 、360的Atlas、网易的DDB等等都是这种架构的实现。

5. 其它调优策略

5.1 服务器语句超时处理

在MySQL 8.0中可以设置 服务器语句超时的限制 ,单位可以达到 毫秒级别 。当中断的执行语句超过设置的 毫秒数后,服务器将终止查询影响不大的事务或连接,然后将错误报给客户端。

设置服务器语句超时的限制,可以通过设置系统变量 MAX_EXECUTION_TIME 来实现。默认情况下, MAX_EXECUTION_TIME的值为0,代表没有时间限制。 例如:

SET GLOBAL MAX_EXECUTION_TIME=2000;
SET SESSION MAX_EXECUTION_TIME=2000; #指定该会话中SELECT语句的超时时间

5.2 创建全局通用表空间

在这里插入图片描述

在这里插入图片描述

5.3 MySQL 8.0新特性:隐藏索引对调优的帮助

在这里插入图片描述

6. 最后:

“在这个最后的篇章中,我要表达我对每一位读者的感激之情。你们的关注和回复是我创作的动力源泉,我从你们身上吸取了无尽的灵感与勇气。我会将你们的鼓励留在心底,继续在其他的领域奋斗。感谢你们,我们总会在某个时刻再次相遇。”

在这里插入图片描述