如何确保全球数据管道中的跨时区数据完整性和一致性

197 阅读6分钟

核心挑战

跨时区数据完整性问题的核心在于世界各地所处时间有所不同。例如,在太平洋夏令时(PDT)下是星期四下午5点,那么世界上的大多数地方已经是周五了。这种差异可能会引发一系列问题,包括时间戳不同步、日程冲突乃至数据不一致,这些都可能严重影响运营。

image.png

图1. 时区中的数据一致性挑战

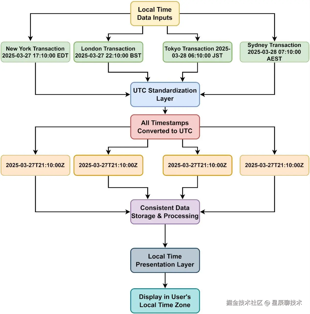
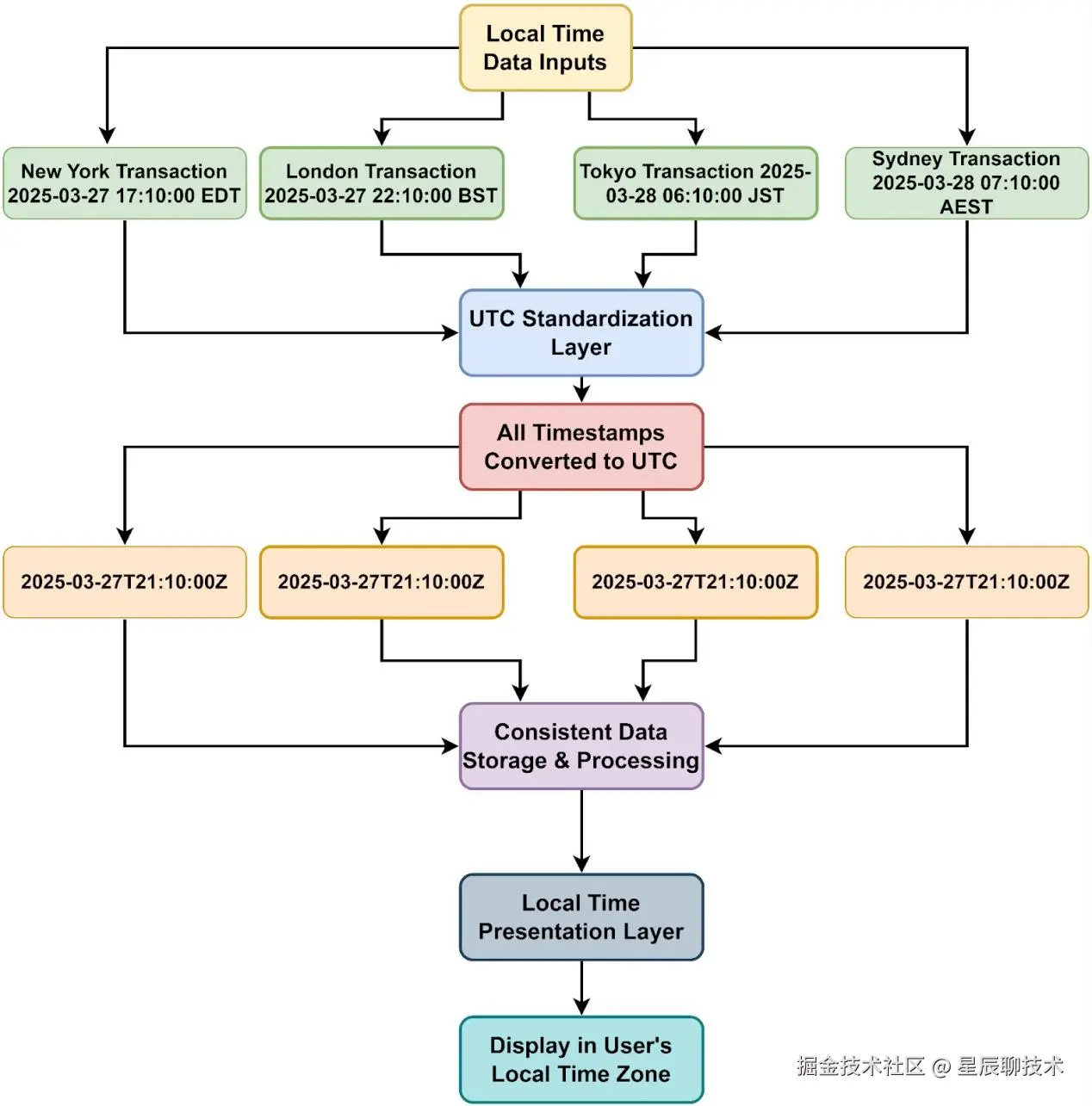
跨时区数据完整性最佳实践

使用UTC作为一致性基准

管理跨时区数据最重要的一步,是将协调世界时(UTC)标准化为所有时间戳的共同基础。这样可以避免歧义并轻松在不同地区间比较数据。UTC还提供了一个全球基准,无论本地时区或夏令时如何调整,都能减少因时区转换而导致的错误。

image.png

图2:UTC 标准化方法

实施稳健的时区转换逻辑

虽然存储数据时使用UTC很重要,但从可用性角度来看,以用户的本地时间显示信息同样至关重要。为了实现这一点,应确保使用正确的时区转换逻辑,该逻辑应反映DST的转换以及历史时区变化,并使用经过验证的库或服务来处理全球范围内的复杂时区规则。这可以确保全球用户看到正确的本地时间,同时不会对数据管道造成影响。

function converttimezone(utctime, timezone) {
        const date = new Date(utctime);
    
        const options = {
        timezone: timezone,
        year: 'numeric',
        month: '2-digit',
        day: '2-digit',
        hour: '2-digit',
        minute: '2-digit',
        second: '2-digit',
        
    };
    
    const formatter = new intl.DateTimeFormat('en-US', options);
    const parts = formatter.formatToParts(Date);
    
       const dateparts = {};
    parts.forEach(part => {
        if (part.type !== 'literal') {
            dateparts[part.type] = part.value;
        }
    });
    
    return( `${dateparts.year}-${dateparts.month}-${dateparts.day} ${dateparts.hour}:${dateprts.minute}:${dateparts.second}`);
}

采用无歧义的时间戳格式

采用ISO 8601时间戳标准,以确保一致性并降低误解风险。例如,使用 "2025-03-27T23:10:00-07:00" 表示太平洋夏令时(PDT)下的当前日期和时间。这种格式消除了不确定性,并划分了不同时区,这对于跨区域工作尤为重要。

image.png

图3:ISO 8601 时间戳格式

处理夏令时(DST)转换

DST的变化可能导致重复或丢失小时的问题。例如,当时钟“倒退”时,可能会出现重复的时间戳,而“向前拨动”时则会丢失一小时。我们必须找到优雅处理这些极端情况的方法。你可能需要解决重复的时间戳,并在跳过小时时引入补偿逻辑。例如,有交易记录的公司可能需要对时间戳进行补偿,以保持准确的记录。

image.png

图 4:DST 转换的边缘案例

维护全面的元数据

除了时间戳外,还要存储相关的元数据,如原始时区和应用的各种转换。这对审计、故障排除和确保数据来源非常有价值。系统还应在必要时正确重建本地时间,增加数据的透明度和可信度。

image.png

图5:时区感知应用程序的数据库架构

架构考量

设计模块化且具备时区感知的数据管道

设计具有模块化的数据管道,使每个组件都具备时区感知能力,并在必要时执行UTC转换。这样添加新时区或随时间推移修改不断变化的时区规则会更加容易,从而更好地适应业务在全球范围内扩展。

image.png

图6:全球数据管道的系统架构

实施集中式时间管理服务

你可以在架构中实施集中式时间管理服务,负责所有与时间相关操作,并在整个系统和应用程序中提供一致性。此服务还可以成为唯一时间区规则与DST转换更新点,从而简化多个时区感知系统的维护。

主动监控时间异常

部署最佳监控与警报基础设施,借此检测数据中的时间异常。具体包括在意外延迟、时间戳不匹配或其他时间异常时发送警报。通过尽早发现问题并加以修复,可以防止在下游流程或决策过程中造成问题。

image.png

图7. 全球数据管道的时间数据监控

现实用例:全球系统中的时区挑战

电商平台

阿里巴巴和亚马逊等全球电子商务巨头需要面对不同地区的实时交易和库存刷新。例如,可能需要将同一天但发生在不同时区的交易正确汇总成代表性的绩效指标。过期的时间戳可能会导致实时库存报告或订单配送出现问题。

金融系统

在金融行业,特别是在实时交易和高频交易平台上,跨全球管理交易的准确时间戳对于合规性和运营效率非常重要。即使是几毫秒的时间差异也可能对定价、交易和合规审计产生重大影响。

云与无服务器环境

基于无服务器架构的云平台,如亚马逊云科技和Google Cloud,其中时区差异会影响跨区域分布式函数的运行。只有正确管理时区,才能确保无服务器函数在世界各地被调用时始终按计划运行。

image.png

图 8:时区管理不当的现实影响

数据治理与合规

确保跨时区数据的完整性不仅是技术问题,也是治理和合规性问题。特别是在金融或医疗等行业,必须配合明确的程序和政策来处理时间敏感数据,且涉及常规审计和验证过程,借此维持持续合规性和良好的数据质量。你可以使用IANA时区数据库自动更新并强制执行时区规则,以避免因陈旧的时区信息而导致的合规性挑战。

image.png

图 9:时区感知数据系统的架构

面向未来的新兴技术方案

随着技术的发展,我们还须确保系统能适应未来,以应对潜在的时区规则变化。政府偶尔会更改时区规则,甚至可能完全废除夏令时,因此必须仔细跟踪这些变化——自动更新的时区规则工具和历史信息将成为保持系统准确性的宝贵资产。

区块链和边缘计算可能是未来管理时间敏感数据的前沿解决方案的关键。区块链的去中心化结构保证交易拥有固定时间戳,而边缘计算将时间敏感数据交由接近源的边缘点进行处理,减少了时间戳不一致的可能性。

总结

随着全球连接性的日益增强,跨不同时区的数据一致性不再仅仅是技术要求,而更多成为竞争优势。通过采用最佳实践,如标准化为UTC、准确的时区转换以及定期扫描时间不一致性,组织可以提高全球数据的准确性和可靠性、提升业务表现、增强合规性,并确保由全球数据集得出的结论拥有更高置信度,最终实现更强的决策制定能力,降低国际协作难度。