商品中心—库存分桶的一致性改造文档

105 阅读19分钟

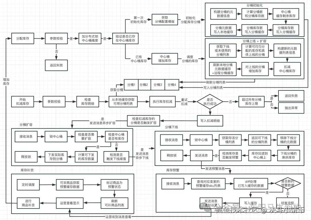
1.分布式库存扣减时序图和流程图

 

(1)分布式库存扣减时序图

(2)分布式库存扣减流程图

(3)数据库设计

一.库存分桶操作表

CREATE TABLE `inventory_bucket_operate` (
    `id` bigint(20) unsigned NOT NULL AUTO_INCREMENT,
    `operate_id` varchar(32) NOT NULL COMMENT '操作id',
    `seller_id` varchar(64) NOT NULL COMMENT '卖家id',
    `sku_id` varchar(64) NOT NULL COMMENT '商品sku',
    `operate_type` tinyint(3) NOT NULL COMMENT '操作类型:1-初始化,2-增加库存,3-分桶上线,4-分桶扩容,5-分桶下线',
    `bucket` text COMMENT '分桶变动信息',
    `inventory_num` int(11) DEFAULT NULL COMMENT '变动库存',
    `feature` text COMMENT '扩展信息',
    `operate_status` tinyint(4) DEFAULT '0' COMMENT '操作状态',
    `del_flag` tinyint(1) DEFAULT '1' COMMENT '删除标记',
    `create_user` int(11) DEFAULT NULL COMMENT '创建⼈',
    `create_time` datetime DEFAULT NULL COMMENT '创建时间',
    `update_user` int(11) DEFAULT NULL COMMENT '更新⼈',
    `update_time` datetime DEFAULT NULL COMMENT '更新时间',
    PRIMARY KEY (`id`)
) ENGINE=InnoDB AUTO_INCREMENT=58 DEFAULT CHARSET=utf8mb4 COMMENT='库存分桶操作表';

二.库存操作失败记录表

CREATE TABLE `inventory_operate_fail` (
    `id` bigint(20) unsigned NOT NULL AUTO_INCREMENT COMMENT '主键',
    `operate_id` varchar(32) NOT NULL COMMENT '操作id',
    `fail_type` varchar(32) DEFAULT NULL COMMENT '操作类型',
    `bucket_no` varchar(32) DEFAULT NULL COMMENT '分桶编号',
    `inventory_num` int(11) DEFAULT NULL COMMENT '变动库存数量',
    `del_flag` tinyint(1) DEFAULT NULL COMMENT '删除标识',
    `create_user` int(11) DEFAULT NULL COMMENT '创建⼈',
    `create_time` datetime DEFAULT NULL COMMENT '创建时间',
    `update_user` int(11) DEFAULT NULL COMMENT '更新⼈',
    `update_time` datetime DEFAULT NULL COMMENT '更新时间',
    PRIMARY KEY (`id`)
) ENGINE=InnoDB DEFAULT CHARSET=utf8mb4 COMMENT='库存操作失败记录表';

三.库存分桶配置表

CREATE TABLE `inventory_bucket_config` (
    `id` int(10) unsigned NOT NULL AUTO_INCREMENT COMMENT '主键',
    `bucket_num` int(10)  NOT NULL DEFAULT '0' COMMENT  '分桶数量',
    `max_depth_num` int(10)  NOT NULL DEFAULT '0' COMMENT  '最⼤库存深度,即分桶的最大库存容量',
    `min_depth_num` int(10)  NOT NULL DEFAULT '0' COMMENT  '最⼩库存深度,即分桶的最小库存容量',
    `threshold_value` int(10)  NOT NULL DEFAULT '0' COMMENT  '分桶下线阈值,当某个分桶的库存数小于阈值时就需要将该分桶下线了',
    `back_source_proportion` int(10)  NOT NULL DEFAULT '0' COMMENT  '回源⽐例,从1-100设定⽐例',
    `back_source_step` int(10)  NOT NULL DEFAULT '0' COMMENT  '回源步⻓,桶扩容的时候默认每次分配的库存⼤⼩',
    `template_name` varchar(64) CHARACTER SET utf8mb4 DEFAULT NULL COMMENT '模板名称',
    `is_default` tinyint(1)  NOT NULL DEFAULT '0' COMMENT '是否默认模板,只允许⼀个,1为默认模板',
    `version_id` int(10) NOT NULL DEFAULT '0' COMMENT '版本号',
    `del_flag` tinyint(1) NOT NULL DEFAULT '0' COMMENT '删除标记(1-有效,0-删除)',
    `create_user` int(10) NOT NULL DEFAULT '0' COMMENT '创建⼈',
    `create_time` datetime NOT NULL DEFAULT CURRENT_TIMESTAMP ON UPDATE CURRENT_TIMESTAMP COMMENT '创建时间',
    `update_user` int(10) NOT NULL DEFAULT '0' COMMENT '更新⼈',
    `update_time` datetime NOT NULL DEFAULT CURRENT_TIMESTAMP ON UPDATE CURRENT_TIMESTAMP COMMENT '更新时间',
    PRIMARY KEY (`ID`)
) ENGINE=InnoDB AUTO_INCREMENT=1 DEFAULT CHARSET=utf8 COMMENT='库存分桶配置模板表';

四.库存分配记录表

CREATE TABLE `inventory_allot_detail` (
    `id` int(10) unsigned NOT NULL AUTO_INCREMENT COMMENT '主键',
    `sku_id` varchar(40) CHARACTER SET utf8mb4 DEFAULT NULL COMMENT 'skuId',
    `inventor_no` varchar(32) CHARACTER SET utf8mb4 DEFAULT NULL COMMENT '库存申请业务编号',
    `seller_id` varchar(64) CHARACTER SET utf8mb4 DEFAULT NULL COMMENT '卖家ID',
    `inventor_num` int(10) NOT NULL DEFAULT '0' COMMENT '库存变更数量',
    `version_id` int(10) NOT NULL DEFAULT '0' COMMENT '版本号',
    `del_flag` tinyint(1) NOT NULL DEFAULT '0' COMMENT '删除标记(1-有效,0-删除)',
    `create_user` int(10) NOT NULL DEFAULT '0' COMMENT '创建⼈',
    `create_time` datetime NOT NULL DEFAULT CURRENT_TIMESTAMP ON UPDATE CURRENT_TIMESTAMP COMMENT '创建时间',
    `update_user` int(10) NOT NULL DEFAULT '0' COMMENT '更新⼈',
    `update_time` datetime NOT NULL DEFAULT CURRENT_TIMESTAMP ON UPDATE CURRENT_TIMESTAMP COMMENT '更新时间',
    PRIMARY KEY (`id`),
    UNIQUE KEY `inde_unique_inventor_no` (`inventor_no`) USING BTREE
) ENGINE=InnoDB AUTO_INCREMENT=265 DEFAULT CHARSET=utf8 COMMENT='库存分配记录表';

五.库存扣减明细表

CREATE TABLE `inventory_deduction_detail` (
    `id` int(10) unsigned NOT NULL AUTO_INCREMENT COMMENT '主键',
    `order_id` varchar(32) CHARACTER SET utf8mb4 DEFAULT NULL COMMENT '订单id',
    `refund_no` varchar(32) CHARACTER SET utf8mb4 DEFAULT NULL COMMENT '退款编号',
    `inventory_num` int(10)  NOT NULL DEFAULT '0' COMMENT  '扣减库存数量',
    `sku_id` varchar(64) CHARACTER SET utf8mb4 DEFAULT NULL COMMENT '商品skuId',
    `seller_id` varchar(64) CHARACTER SET utf8mb4 DEFAULT NULL COMMENT '卖家ID',
    `bucket_no` int(10)  NOT NULL COMMENT  '扣减分桶编号',
    `deduction_type` int(2)  NOT NULL COMMENT  '库存操作类型(10库存扣减,20库存退货)',
    `del_flag` tinyint(1) NOT NULL DEFAULT '0' COMMENT '删除标记(1-有效,0-删除)',
    `create_user` int(10) NOT NULL DEFAULT '0' COMMENT '创建⼈',
    `create_time` datetime NOT NULL DEFAULT CURRENT_TIMESTAMP ON UPDATE CURRENT_TIMESTAMP COMMENT '创建时间',
    `update_user` int(10) NOT NULL DEFAULT '0' COMMENT '更新⼈',
    `update_time` datetime NOT NULL DEFAULT CURRENT_TIMESTAMP ON UPDATE CURRENT_TIMESTAMP COMMENT '更新时间',
    PRIMARY KEY (`ID`)
 ) ENGINE=InnoDB AUTO_INCREMENT=1 DEFAULT CHARSET=utf8 COMMENT='库存扣减明细表';

2.库存入桶分配改造

这里主要进行的是库存分桶初始化分配库存的改造。其中的缓存一致性方案是:首先将分桶元数据写入库存分桶操作表,然后再由定时任务扫描处理。

 

计算出元数据(待上线分桶、中⼼桶剩余库存、每个分桶分配库存)信息后,为了保证⼀致性,会先将计算出的分桶元数据信息⼊库。也就是先写⼊库存分桶操作表,然后在缓存中写⼊中⼼桶剩余库存信息。如果⼊库失败或缓存写⼊失败,会抛出异常,数据库回滚,操作不成功。只有⼊库成功和缓存写⼊成功之后,本次操作才成功。

 

关键环节与核心代码:

 

(1)库存分桶初始化入口

@RestController
@RequestMapping("/product/inventory")
public class InventoryController {
    @Autowired
    private InventoryBucketService inventoryBucketService;

    @Autowired
    private InventoryBucketCache cache;

    @Resource
    private TairCache tairCache;
    ...

    //初始化库存
    @RequestMapping("/init")
    public void inventoryInit(@RequestBody InventorBucketRequest request) {
        //清除本地缓存数据,cache.getCache()获取的是Guava Cache
        cache.getCache().invalidateAll();
        //清除Tair中的数据,扫描卖家ID+SKU的ID的key会比较耗时
        Set<String> keys = tairCache.getJedis().keys("*" + request.getSellerId() + request.getSkuId() + "*");
        if (!CollectionUtils.isEmpty(keys)) {
            tairCache.mdelete(Lists.newArrayList(keys));
        }
        //这里模拟指定本次的库存业务单号,实际接口需要外部传入
        request.setInventorCode(SnowflakeIdWorker.getCode());
        //初始化库存信息
        inventoryBucketService.inventorBucket(request);
    }
    ...
}

//库存分桶业务实现类
@Service
public class InventoryBucketServiceImpl implements InventoryBucketService {
    @Resource
    private TairLock tairLock;
    ...

    //商品库存入桶分配
    @Override
    @Transactional(rollbackFor = Exception.class)
    public void inventorBucket(InventorBucketRequest request) {
        //1.验证入参必填项
        checkInventorParams(request);
        //锁key = 卖家ID + SKU的ID
        String key = buildBucketLockKey(request.getSellerId(), request.getSkuId());
        String value = SnowflakeIdWorker.getCode();
        //注意这里需要锁定中心桶库存
        boolean lock = tairLock.tryLock(key, value);
        //分配库存时,这个卖家的sku是不允许其他相关操作的
        if (lock) {
            try {
                //2.插入库存入库的记录信息
                //由于申请的库存业务编号是一个唯一key,所以可以避免重复请求
                //也就是会校验库存单号是否已经存在了,保证⼀次库存变更⾏为只能执⾏⼀次
                inventoryRepository.saveInventoryAllotDetail(request);
                //3.将库存数据写入缓存
                inventoryBucketCache(request);
            } catch (Exception e) {
                e.printStackTrace();
            } finally {
                tairLock.unlock(key, value);
            }
        } else {
            throw new BaseBizException("请求繁忙,稍后重试!");
        }
    }

    //将库存数据写入缓存
    private void inventoryBucketCache(InventorBucketRequest request) {
        //获取中心桶库存的key
        String key = buildSellerInventoryKey(request.getSellerId(), request.getSkuId());
        //1.先验证是否已缓存分桶元数据信息
        BucketLocalCache bucketLocalCache = inventoryBucketCache.getBucketLocalCache(request.getSellerId() + request.getSkuId());
        try {
            //缓存不存在,则进行初始化操作
            if (Objects.isNull(bucketLocalCache)) {
                //2.获取库存分桶的配置模板
                InventoryBucketConfigDO inventoryBucketConfig = inventoryRepository.getInventoryBucketConfig(request.getTemplateId());
                //初始化分桶库存
                initInventoryBucket(request, inventoryBucketConfig);
            } else {
                //3.缓存已存在,直接把库存加到中心桶里面,并返回中心桶库存
                Integer residueNum = tairCache.incr(key, request.getInventoryNum());
                if (residueNum < 0) {
                    throw new BaseBizException(InventoryExceptionCode.INVENTORY_CACHE);
                }
                //4.尝试将库存分配到新的分桶上(注意,先将中心桶的库存加上去)
                InventorOnlineRequest onlineRequest = inventoryConverter.converterRequest(request);
                //5.构建新的分桶元数据信息,并写入
                writeBucketCache(onlineRequest, residueNum);
            }
        } catch (Exception e) {
            log.error("分桶库存初始化出现失败", e);
            throw new BaseBizException(InventoryExceptionCode.INVENTORY_CACHE);
        } finally {
            inventoryBucketCache.threadLocalRemove();
        }
    }
    ...
}

(2)库存分桶元数据计算以及分桶编号创建

//库存分桶业务实现类
@Service
public class InventoryBucketServiceImpl implements InventoryBucketService {
    @Resource
    private TairLock tairLock;

    @Resource
    private InventoryRepository inventoryRepository;

    @Resource
    private InventoryBucketCache inventoryBucketCache;

    @Resource
    private TairCache tairCache;
    ...

    //初始化分桶库存
    private void initInventoryBucket(InventorBucketRequest request, InventoryBucketConfigDO inventoryBucketConfig) {
        //计算出分桶的元数据信息
        BucketLocalCache bucketLocalCache = calcInventoryBucket(request, inventoryBucketConfig);
        //库存分桶的元数据信息入库
        inventoryRepository.saveBucketDetail(null, bucketLocalCache, BucketOperateEnum.INIT.getCode(), bucketLocalCache.getAvailableList(), null);
        //写入中心桶的剩余库存信息
        log.info("中心桶剩余库存:{}", bucketLocalCache.getResidueNum());
        //获取中心桶剩余库存的key
        String key = buildSellerInventoryKey(bucketLocalCache.getSellerId(), bucketLocalCache.getSkuId());
        //设置中心桶剩余库存 = 本次需要入库的库存数量 - 本次最多可以放入分桶的库存数量
        boolean setFlag = tairCache.set(key, bucketLocalCache.getResidueNum().toString(), 0);
        if (!setFlag) {
            //中心桶剩余库存写入失败,回滚事务
            throw new BaseBizException(InventoryExceptionCode.INVENTORY_CACHE);
        }
    }

    //计算出本次库存入库的具体分桶信息
    private BucketLocalCache calcInventoryBucket(InventorBucketRequest request, InventoryBucketConfigDO inventoryBucketConfig) {
        //分桶配置模版中默认的分桶数量
        Integer bucketNum = inventoryBucketConfig.getBucketNum();
        //获取本次需要入库的库存数量
        Integer inventoryNum = request.getInventoryNum();
        //配置模版中所有分桶的最大库存容量
        Integer maxBucketNum = bucketNum * inventoryBucketConfig.getMaxDepthNum();
        //配置模版中所有分桶的最小库存容量
        //如果需要放入分桶的库存数量低于这个值,那么只会分配给部分分桶,此时就需要重新计算分桶
        Integer minBucketNum = bucketNum * inventoryBucketConfig.getMinDepthNum();

        //本次最多可以放入分桶的库存数量
        int countBucketNum = Math.min(inventoryNum, maxBucketNum);
        //当库存数量小于最小分桶深度*分桶数量,就需要减少分配的分桶数
        //此时要分配的分桶数量 bucketNum = 本次库存入库的数量 / 每个分桶的最小库存容量
        if (minBucketNum > countBucketNum) {
            bucketNum = countBucketNum / inventoryBucketConfig.getMinDepthNum();
            //如果库存数量不足一个分桶的最小深度,但是大于0,则上线一个分桶
            if (bucketNum == 0 && countBucketNum % inventoryBucketConfig.getMinDepthNum() > 0) {
                bucketNum++;
            }
        }

        //获取每个分桶分配的库存数量
        Integer bucketInventoryNum = countBucketNum / bucketNum;
        //剩余库存数量,可能为0或者大于0,补到最后一个分桶上
        Integer residueNum = countBucketNum - bucketInventoryNum * bucketNum;
        //构建缓存数据模型时,以卖家ID + 商品skuId为唯一标识
        String key = request.getSellerId() + request.getSkuId();

        //构建具体的缓存数据模型
        BucketLocalCache bucketLocalCache = buildBucketCache(key, bucketNum, bucketInventoryNum, residueNum, inventoryBucketConfig);
        //标记到具体的数据上
        bucketLocalCache.setSellerId(request.getSellerId());
        bucketLocalCache.setSkuId(request.getSkuId());
        bucketLocalCache.setInventoryNum(inventoryNum);
        //中心桶剩余库存 = 本次需要入库的库存数量 - 本次最多可以放入分桶的库存数量
        bucketLocalCache.setResidueNum(inventoryNum - countBucketNum);
        bucketLocalCache.setInventoryBucketConfig(inventoryBucketConfig);
        bucketLocalCache.setOperationType(BucketStatusEnum.AVAILABLE_STATUS.getCode());

        return bucketLocalCache;
    }

    //构建缓存模型
    //@param bucketNum             分桶数量
    //@param inventoryNum          分桶分配的库存数量
    //@param residueNum            剩余的未分配均匀的库存
    //@param inventoryBucketConfig 分桶配置信息
    private BucketLocalCache buildBucketCache(String key, Integer bucketNum, Integer inventoryNum, Integer residueNum, InventoryBucketConfigDO inventoryBucketConfig) {
        BucketLocalCache bucketLocalCache = new BucketLocalCache();
        //先获取得到这个模板配置的对应可分槽位的均匀桶列表
        List<String> bucketNoList = InventorBucketUtil.createBucketNoList(key, inventoryBucketConfig.getBucketNum());
        List<BucketCacheBO> bucketCacheBOList = new ArrayList<>(bucketNum);
        List<BucketCacheBO> undistributedList = new ArrayList<>(bucketNum);
        //构建出多个分桶对象
        for (int i = 0; i < bucketNum; i++) {
            //生成对应的分桶编号,方便定义到具体的分桶上
            BucketCacheBO bucketCache = new BucketCacheBO();
            String bucketNo = bucketNoList.get(i);
            bucketCache.setBucketNo(bucketNo);
            //最后一个分桶,分配剩余未除尽的库存+平均库存
            if (i == bucketNum - 1) {
                bucketCache.setBucketNum(inventoryNum + residueNum);
            } else {
                bucketCache.setBucketNum(inventoryNum);
            }
            bucketCacheBOList.add(bucketCache);
        }
        //生成的分桶对象超过实际可分配的分桶对象,保留这批多余的分桶模型为不可用分桶,后续分桶上线可以选择使用
        if (bucketNoList.size() > bucketNum) {
            for (int i = bucketNum; i < bucketNoList.size(); i++) {
                BucketCacheBO bucketCache = new BucketCacheBO();
                String bucketNo = bucketNoList.get(i);
                bucketCache.setBucketNo(bucketNo);
                undistributedList.add(bucketCache);
            }
        }
        //生成缓存的明细key
        List<String> bucketDetailKeyList = InventorBucketUtil.createBucketNoList(key, inventoryBucketConfig.getBucketNum(), "%07d");
        //设置分桶缓存明细的key
        bucketLocalCache.setBucketDetailKeyList(bucketDetailKeyList);
        //设置可用的分桶缓存列表
        bucketLocalCache.setAvailableList(bucketCacheBOList);
        //设置不可用或者已下线的分桶缓存列表
        bucketLocalCache.setUndistributedList(undistributedList);
        return bucketLocalCache;
    }
    ...
}

public class InventorBucketUtil {
    private static final int MAX_SIZE = 100000;

    //生成对应的槽位key,默认的
    //@param key       卖家Id+商品skuId
    //@param bucketNum 分桶配置数量
    //@return 预先保留的槽位集合
    public static List<String> createBucketNoList(String key, Integer bucketNum) {
        return createBucketNoList(key, bucketNum, "%06d");
    }

    //生成对应的槽位key,明细使用,多使用一位区分
    //@param key       卖家Id+商品skuId
    //@param bucketNum 分桶配置数量
    //@return 预先保留的槽位集合
    public static List<String> createBucketNoList(String key, Integer bucketNum, String format) {
        Map<Long, String> cacheKey = new HashMap<>(bucketNum);
        //bucketNoList用来存放每个桶对应的hashKey
        List<String> bucketNoList = new ArrayList<>(bucketNum);
        //分配桶的编号
        for (int i = 1; i <= MAX_SIZE; i++) {
            String serialNum = String.format(format, i);
            //卖家ID + 商品SKU ID + 序号
            String hashKey = key + serialNum;
            //一致性哈希算法murmur
            long hash = HashUtil.murMurHash(hashKey.getBytes());
            //对分桶数量进行取模运算
            long c = (hash %= bucketNum);
            //确保被选中的hashKey都能哈希到不同的分桶
            if (cacheKey.containsKey(c)) {
                continue;
            }
            cacheKey.put(c, hashKey);
            bucketNoList.add(hashKey);
            if (cacheKey.size() >= bucketNum) {
                break;
            }
        }
        return bucketNoList;
    }
    ...
}

(3)库存分桶操作记录写DB + 中心桶库存写缓存

//库存分桶业务实现类
@Service
public class InventoryBucketServiceImpl implements InventoryBucketService {
    @Resource
    private TairLock tairLock;

    @Resource
    private InventoryRepository inventoryRepository;

    @Resource
    private InventoryBucketCache inventoryBucketCache;

    @Resource
    private TairCache tairCache;
    ...

    //初始化分桶库存
    private void initInventoryBucket(InventorBucketRequest request, InventoryBucketConfigDO inventoryBucketConfig) {
        //计算出分桶的元数据信息
        BucketLocalCache bucketLocalCache = calcInventoryBucket(request, inventoryBucketConfig);
        //库存分桶的元数据信息入库
        inventoryRepository.saveBucketDetail(null, bucketLocalCache, BucketOperateEnum.INIT.getCode(), bucketLocalCache.getAvailableList(), null);
        //写入中心桶的剩余库存信息
        log.info("中心桶剩余库存:{}", bucketLocalCache.getResidueNum());
        //获取中心桶剩余库存的key
        String key = buildSellerInventoryKey(bucketLocalCache.getSellerId(), bucketLocalCache.getSkuId());
        //设置中心桶剩余库存 = 本次需要入库的库存数量 - 本次最多可以放入分桶的库存数量
        boolean setFlag = tairCache.set(key, bucketLocalCache.getResidueNum().toString(), 0);
        if (!setFlag) {
            //中心桶剩余库存写入失败,回滚事务
            throw new BaseBizException(InventoryExceptionCode.INVENTORY_CACHE);
        }
    }
    ...
}

@Repository
public class InventoryRepository {
    ...
    //保存库存分桶的元数据信息
    //@param operateId         操作id
    //@param bucketLocalCache  变更之后的元数据信息
    //@param operateType       操作类型
    //@param bucketCacheBOList 变动的分桶列表
    //@param inventoryNum      变动的库存数量
    public void saveBucketDetail(String operateId, BucketLocalCache bucketLocalCache, Integer operateType,
            List<BucketCacheBO> bucketCacheBOList, Integer inventoryNum) {
        //变动的分桶为空,则不必要保存
        if (CollectionUtils.isEmpty(bucketCacheBOList)) {
            return;
        }
        if (!StringUtils.hasLength(operateId)) {
            operateId = SnowflakeIdWorker.getCode();
        }
        InventoryBucketOperateDO inventoryBucketOperateDO = InventoryBucketOperateDO.builder()
            .operateId(operateId)
            .sellerId(bucketLocalCache.getSellerId())
            .skuId(bucketLocalCache.getSkuId())
            .bucket(JSON.toJSONString(bucketCacheBOList))
            .operateType(operateType)
            .feature(JSON.toJSONString(bucketLocalCache))
            .inventoryNum(inventoryNum)
            .build();
        int count = inventoryBucketOperateMapper.insert(inventoryBucketOperateDO);
        if (count <= 0) {
            throw new BaseBizException(InventoryExceptionCode.INVENTORY_SQL);
        }
    }
    ...
}

(4)库存分桶元数据缓存更新使用自缓存一致性服务的DB + 消息双写方案

InventoryBucketCache.setBucketLocalCache()方法设置库存分桶元数据到本地缓存时,就用到了缓存一致性框架。也就是使用了缓存一致性服务的@CacheRefresh注解,因为库存分桶元数据属于热点数据,对实时性要求比较高。在一台机器的本地缓存了库存分桶元数据后,其他机器也应缓存该数据。

@Component
@Data
public class InventoryBucketCache {
    @Autowired
    private Cache cache;

    @Resource
    private TairCache tairCache;

    private ThreadLocal<BucketLocalCache> bucketLocalCacheThreadLocal = new ThreadLocal<>();

    //本地存储关于分桶信息
    @CacheRefresh(
        cacheKey = "bucketKey", 
        mqCacheKey = CacheConstant.INVENTORY_SKU_KEY, 
        index = "1", 
        messageType = CacheConstant.MESSAGE_TYPE_HOT, 
        cacheType = CacheConstant.TAIR_CACHE_TYPE
    )
    public void setBucketLocalCache(String bucketKey, BucketLocalCache bucketLocalCache) {
        String bucketLocalKey = TairInventoryConstant.SELLER_BUCKET_PREFIX + bucketLocalCache.getSellerId() + bucketLocalCache.getSkuId();
        synchronized (bucketLocalKey.intern()) {
            log.info("保存本地缓存元数据 key:{}, value:{}", bucketKey, JSON.toJSONString(bucketLocalCache));
            BucketLocalCache bucketCache = getTairBucketCache(bucketKey);
            log.info("远程缓存元数据 key:{}, value:{}", bucketKey, JSON.toJSONString(bucketCache));
            //如果本地缓存没有就直接写入
            if (Objects.isNull(bucketCache)) {
                setBucketCache(bucketKey, bucketLocalCache);
                cache.put(bucketKey, bucketLocalCache);
                return;
            }
            //本地缓存的元数据覆盖,考虑到是并发执行的,这里需要上内存级别的锁,并进行diff处理
            if (bucketLocalCache.getOperationType().equals(BucketStatusEnum.AVAILABLE_STATUS.getCode())) {
                diffCacheOnline(bucketCache, bucketLocalCache);
            } else if (bucketLocalCache.getOperationType().equals(BucketStatusEnum.OFFLINE_STATUS.getCode())) {
                diffCacheOffline(bucketCache, bucketLocalCache);
            }
            setBucketCache(bucketKey, bucketCache);
            cache.put(bucketKey, bucketCache);
            log.info("实际保存本地缓存元数据 key:{}, value:{}", bucketKey, JSON.toJSONString(bucketCache));
        }
    }
    ...
}

//刷新缓存的自定义注解
@Aspect
@Component
public class CacheRefreshAspect {
    @Autowired
    private DataRefreshProducer producer;

    @Autowired
    private CacheRefreshConverter cacheRefreshConverter;

    @Autowired
    private CacheQueue cacheQueue;

    //切入点,@CacheRefresh注解标注的
    @Pointcut("@annotation(com.demo.eshop.cache.annotation.CacheRefresh)")
    public void pointcut() {
    }

    //环绕通知,在方法执行前后
    //@param point 切入点
    //@return 结果
    @Around("pointcut() && @annotation(cacheRefresh)")
    public Object around(ProceedingJoinPoint point, CacheRefresh cacheRefresh) throws Throwable {
        //签名信息
        Signature signature = point.getSignature();
        //强转为方法信息
        MethodSignature methodSignature = (MethodSignature) signature;
        //参数名称
        String[] parameterNames = methodSignature.getParameterNames();
        //参数值
        Object[] parameterValues = point.getArgs();
        Object response;
        try {
            //先执行本地方法再执行异步的操作
            response = point.proceed();
        } catch (Throwable throwable) {
            log.error("执行方法: {}失败,异常信息: {}", methodSignature.getMethod().getName(), throwable);
            throw throwable;
        }

        try {
            MessageCache messageCache = new MessageCache();
            for (int i = 0; i < parameterValues.length; i++) {
                if (parameterNames[i].equals(cacheRefresh.cacheKey())) {
                    messageCache.setCacheKey(String.valueOf(parameterValues[i]));
                }
                if (Integer.valueOf(cacheRefresh.index()) == i) {
                    messageCache.setCacheJSON(JSONObject.toJSONString(parameterValues[i]));
                }
            }
            messageCache.setOperationType(Integer.valueOf(cacheRefresh.operationType()));
            //给定一个有序的版本号(默认统一的工作ID和数据中心ID)
            messageCache.setVersion(SnowflakeIdWorker.getVersion());
            messageCache.setMessageType(Integer.valueOf(cacheRefresh.messageType()));
            messageCache.setCacheType(Integer.valueOf(cacheRefresh.cacheType()));
            messageCache.setCreateDate(new Date());

            //将缓存数据写入读写队列
            //缓存数据写入读写队列后,会定时每秒批量写入数据库(缓存数据写入DB只用于兜底,所以偶尔出现丢失并不影响)
            DataRefreshDetailDO dataRefreshDetailDO = cacheRefreshConverter.converter(messageCache);
            cacheQueue.submit(dataRefreshDetailDO);

            //发送MQ消息去处理缓存数据,比如将缓存数据更新到缓存上
            //一般来说,热点缓存会比普通缓存少很多,所以普通缓存的更新会比较多,热点缓存的更新会比较少
            //此外,热点缓存的更新会对时效性要求比较高,通过消息去异步处理本来就已存在一定的延迟
            //所以这里将普通缓存和热点缓存的更新进行分开处理,减少时效性高的消息的处理延迟
            if (CacheConstant.MESSAGE_TYPE_HOT.equals(cacheRefresh.messageType())) {
                producer.sendMessage(RocketMqConstant.DATA_HOT_RADIO_TOPIC, JSONObject.toJSONString(messageCache), "热点缓存消息发送");
            } else {
                producer.sendMessage(RocketMqConstant.DATA_MESSAGE_CACHE_TOPIC, JSONObject.toJSONString(messageCache), cacheRefresh.mqCacheKey(), "通用缓存消息发送");
            }
        } catch (Exception e) {
            log.error("处理缓存同步:{}失败,异常信息:{}", methodSignature.getMethod().getName(), e);
        }
        return response;
    }
}

(5)库存分桶元数据作为热点数据更新到各机器节点的本地缓存

setBucketLocalCache()方法的@CacheRefresh注解描述缓存是热点类型。该方法被执行后,会被AOP切面切入,将需要缓存的数据发送到MQ。接着MQ会对这种热点类型的消息进行广播处理,也就是每台机器都会执行CacheRefreshListener的方法。

@Configuration
public class ConsumerBeanConfig {
    ...
    //刷新本地缓存
    @Bean("cacheRefresTopic")
    public DefaultMQPushConsumer cacheRefresTopic(CacheRefreshListener cacheRefreshListener) throws MQClientException {
        DefaultMQPushConsumer consumer = new DefaultMQPushConsumer(RocketMqConstant.REFRESH_CACHE_GROUP);
        //设置为广播模式
        consumer.setMessageModel(MessageModel.BROADCASTING);
        consumer.setNamesrvAddr(rocketMQProperties.getNameServer());
        consumer.subscribe(RocketMqConstant.DATA_HOT_RADIO_TOPIC, "*");
        consumer.registerMessageListener(cacheRefreshListener);
        consumer.start();
        return consumer;
    }
    ...
}

//刷新分布式节点的本地缓存
@Component
public class CacheRefreshListener implements MessageListenerConcurrently {
    //本地缓存
    @Autowired
    private Cache cache;

    @Resource
    private InventoryBucketCache inventoryBucketCache;

    @Override
    public ConsumeConcurrentlyStatus consumeMessage(List<MessageExt> list, ConsumeConcurrentlyContext consumeConcurrentlyContext) {
        try {
            for (MessageExt messageExt : list) {
                String msg = new String(messageExt.getBody());
                log.info("刷新本地缓存,消息内容:{},消费时间:{}", msg, DateFormatUtil.formatDateTime(new Date()));

                MessageCache messageCache = JsonUtil.json2Object(msg, MessageCache.class);
                BucketLocalCache bucketLocalCache = JsonUtil.json2Object(messageCache.getCacheJSON(), BucketLocalCache.class);
                synchronized (messageCache.getCacheKey().intern()) {
                    String bucketLocalKey = TairInventoryConstant.SELLER_BUCKET_PREFIX + bucketLocalCache.getSellerId() + bucketLocalCache.getSkuId();
                    //获取远程缓存的分桶元数据信息
                    BucketLocalCache bucketCache = inventoryBucketCache.getTairBucketCache(bucketLocalKey);

                    if (Objects.isNull(bucketCache)) {
                        cache.put(messageCache.getCacheKey(), JsonUtil.json2Object(messageCache.getCacheJSON(), BucketLocalCache.class));
                        log.info("更新本地缓存,本次更新内容:{},更新时间:{}", messageCache.getCacheJSON(), DateFormatUtil.formatDateTime(new Date()));
                    } else {
                        //进行diff数据处理
                        if (bucketLocalCache.getOperationType().equals(BucketStatusEnum.AVAILABLE_STATUS.getCode())) {
                            inventoryBucketCache.diffCacheOnline(bucketCache, bucketLocalCache);
                        } else if (bucketLocalCache.getOperationType().equals(BucketStatusEnum.OFFLINE_STATUS.getCode())) {
                            inventoryBucketCache.diffCacheOffline(bucketCache, bucketLocalCache);
                        }
                        cache.put(messageCache.getCacheKey(), bucketCache);
                        log.info("更新本地缓存,本次更新内容:{},更新时间:{}", JsonUtil.object2Json(bucketCache), DateFormatUtil.formatDateTime(new Date()));
                    }
                }
            }
        } catch (Exception e) {
            //本地缓存只有参数转换会出错,这种错误重试也没什么作用
            log.error("consume error, 刷新本地缓存失败", e);
        }
        return ConsumeConcurrentlyStatus.CONSUME_SUCCESS;
    }
}

3.库存分桶上线改造

当向库存分桶增加库存时,会调用分桶上线接⼝,也就是会调⽤InventoryBucketServiceImpl的writeBucketCache()⽅法,writeBucketCache()⽅法会实现具体的分桶上线任务。

 

InventoryBucketServiceImpl的bucketOnline()方法,适⽤场景是在商品库存⼊桶时,分桶上线中存在上线失败的分桶。此时运营⼈员就可以通过bucketOnline()方法⼿动执⾏分桶的上线。从而防⽌上线的分桶过少,承担的并发压⼒⼤。

 

其中的缓存一致性方案是:首先将分桶元数据写入库存分桶操作表,然后再由定时任务扫描处理。

 

也是先把分桶元数据写⼊到数据库中,然后再操作中⼼桶缓存数据。数据库写⼊成功和缓存写⼊成功,则本次操作成功。数据库写⼊失败或者缓存写⼊失败,都会回滚数据库,本次操作失败。

//库存分桶业务实现类
@Service
public class InventoryBucketServiceImpl implements InventoryBucketService {
    @Resource
    private TairLock tairLock;

    @Resource
    private InventoryRepository inventoryRepository;

    @Resource
    private InventoryBucketCache inventoryBucketCache;

    @Resource
    private TairCache tairCache;
    ...

    //商品库存入桶分配
    @Override
    @Transactional(rollbackFor = Exception.class)
    public void inventorBucket(InventorBucketRequest request) {
        //1.验证入参必填项
        checkInventorParams(request);
        //锁key = 卖家ID + SKU的ID
        String key = buildBucketLockKey(request.getSellerId(), request.getSkuId());
        String value = SnowflakeIdWorker.getCode();
        //注意这里需要锁定中心桶库存
        boolean lock = tairLock.tryLock(key, value);
        //分配库存时,这个卖家的sku是不允许其他相关操作的
        if (lock) {
            try {
                //2.插入库存入库的记录信息
                //由于申请的库存业务编号是一个唯一key,所以可以避免重复请求
                //也就是会校验库存单号是否已经存在了,保证⼀次库存变更⾏为只能执⾏⼀次
                inventoryRepository.saveInventoryAllotDetail(request);
                //3.将库存数据写入缓存
                inventoryBucketCache(request);
            } catch (Exception e) {
                e.printStackTrace();
            } finally {
                tairLock.unlock(key, value);
            }
        } else {
            throw new BaseBizException("请求繁忙,稍后重试!");
        }
    }

    //将库存数据写入缓存
    private void inventoryBucketCache(InventorBucketRequest request) {
        //获取中心桶库存的key
        String key = buildSellerInventoryKey(request.getSellerId(), request.getSkuId());
        //1.先验证是否已缓存分桶元数据信息,先查本地缓存,再查远程缓存
        BucketLocalCache bucketLocalCache = inventoryBucketCache.getBucketLocalCache(request.getSellerId() + request.getSkuId());
        try {
            //缓存不存在,则进行初始化操作
            if (Objects.isNull(bucketLocalCache)) {
                //2.获取库存分桶的配置模板
                InventoryBucketConfigDO inventoryBucketConfig = inventoryRepository.getInventoryBucketConfig(request.getTemplateId());
                //初始化分桶库存
                initInventoryBucket(request, inventoryBucketConfig);
            } else {
                //3.缓存已存在,直接把库存加到中心桶里面,并返回中心桶库存
                Integer residueNum = tairCache.incr(key, request.getInventoryNum());
                if (residueNum < 0) {
                    throw new BaseBizException(InventoryExceptionCode.INVENTORY_CACHE);
                }
                //4.尝试将库存分配到新的分桶上(注意,先将中心桶的库存加上去)
                InventorOnlineRequest onlineRequest = inventoryConverter.converterRequest(request);
                //5.构建新的分桶元数据信息,并写入
                writeBucketCache(onlineRequest, residueNum);
            }
        } catch (Exception e) {
            log.error("分桶库存初始化出现失败", e);
            throw new BaseBizException(InventoryExceptionCode.INVENTORY_CACHE);
        } finally {
            inventoryBucketCache.threadLocalRemove();
        }
    }

    //分桶上线接口
    @Override
    @Transactional(rollbackFor = Exception.class)
    public void bucketOnline(InventorOnlineRequest request) {
        //1.验证入参必填
        checkInventorOnlineParams(request);
        //2.注意这里需要锁定中心桶库存
        String key = buildBucketLockKey(request.getSellerId(), request.getSkuId());
        String value = SnowflakeIdWorker.getCode();
        boolean lock = tairLock.tryLock(key, value);
        if (lock) {
            try {
                //3.获取中心桶的库存,并校验是否可上线分桶
                Integer residueNum = checkBucketOnlineNum(key);
                //4.构建新的分桶元数据信息,并写入
                writeBucketCache(request, residueNum);
            } catch (Exception e) {
                e.printStackTrace();
            } finally {
                tairLock.unlock(key, value);
            }
        } else {
            throw new BaseBizException("请求繁忙,稍后重试!");
        }
    }
    ...

    //构建新的分桶元数据信息
    //@param request    分桶上线对象
    //@param residueNum 中心桶剩余库存
    private void writeBucketCache(InventorOnlineRequest request, Integer residueNum) {
        String key = request.getSellerId() + request.getSkuId();
        //获取到本地的缓存列表
        BucketLocalCache bucketLocalCache = inventoryBucketCache.getBucketLocalCache(key);
        try {
            if (!Objects.isNull(bucketLocalCache)) {
                //获取当前可上线的分桶列表信息
                List<BucketCacheBO> bucketCacheBOList = buildBucketList(request.getBucketNoList(), bucketLocalCache.getAvailableList(), bucketLocalCache.getUndistributedList(), bucketLocalCache.getInventoryBucketConfig(), residueNum);
                //当前可上线的分桶为空,直接返回
                if (CollectionUtils.isEmpty(bucketCacheBOList)) {
                    return;
                }

                //中心桶被扣减掉的库存(上线的分桶库存总和)
                Integer descInventoryNum = bucketCacheBOList.stream().mapToInt(BucketCacheBO::getBucketNum).sum();

                //构建返回新的元数据模型返回
                buildBucketLocalCache(bucketLocalCache, bucketCacheBOList, residueNum - descInventoryNum);

                //分桶信息入库
                inventoryRepository.saveBucketDetail(null, bucketLocalCache, BucketOperateEnum.ONLINE.getCode(), bucketCacheBOList, descInventoryNum);

                //扣减中心桶剩余库存,如果扣减失败了,直接抛异常
                Integer decr = tairCache.decr(buildSellerInventoryKey(request.getSellerId(), request.getSkuId()), descInventoryNum);
                if (decr < 0) {
                    throw new BaseBizException(InventoryExceptionCode.INVENTORY_CACHE);
                }
            }
        } catch (Exception e) {
            log.error("分桶构建初始化失败", e);
            throw new BaseBizException(InventoryExceptionCode.INVENTORY_CACHE);
        } finally {
            inventoryBucketCache.threadLocalRemove();
        }
    }

    //获取可上线的分桶列表信息以及具体上线库存
    //@param bucketNoList            上线分桶编号列表
    //@param availableList           上线正在使用的分桶编号列表
    //@param undistributedList       下线或者未使用的分桶编号列表
    //@param inventoryBucketConfigDO 当前分桶的配置模板信息
    //@param residueNum              中心桶的剩余可分配库存
    //@return 可上线的分桶列表以及具体分桶库存
    private List<BucketCacheBO> buildBucketList(List<String> bucketNoList, List<BucketCacheBO> availableList, List<BucketCacheBO> undistributedList, InventoryBucketConfigDO inventoryBucketConfigDO, Integer residueNum) {
        //1.如果入参选择了上线的分桶编号列表,则从缓存中配置的未使用分桶列表进行比对处理
        List<String> bucketCacheList = null;
        if (!CollectionUtils.isEmpty(bucketNoList)) {
            Map<String, BucketCacheBO> bucketCacheMap = undistributedList.stream().collect(Collectors.toMap(BucketCacheBO::getBucketNo, Function.identity()));
            //过滤返回可用的分桶编号
            bucketCacheList = bucketNoList.stream().filter(bucketNo -> bucketCacheMap.containsKey(bucketNo)).collect(Collectors.toList());
        } else {
            //直接返回下线的不可用分桶列表
            bucketCacheList = undistributedList.stream().map(BucketCacheBO::getBucketNo).collect(Collectors.toList());
        }
        //可上线的分桶列表为空
        if (CollectionUtils.isEmpty(bucketCacheList)) {
            return Lists.newArrayList();
        }
        //2.根据中心桶的可分配库存,处理返回具体上线的分桶配置信息
        return calcOnlineBucket(availableList, bucketCacheList, residueNum, inventoryBucketConfigDO);
    }

    //构建新的元数据模型
    //@param bucketLocalCache  本地分桶元数据信息
    //@param bucketCacheBOList 上线的分桶列表
    //@param residueNum        中心桶剩余库存
    private void buildBucketLocalCache(BucketLocalCache bucketLocalCache, List<BucketCacheBO> bucketCacheBOList, Integer residueNum) {
        //填充中心桶剩余库存
        bucketLocalCache.setResidueNum(residueNum);
        //添加新上线的分桶列表
        bucketLocalCache.getAvailableList().addAll(bucketCacheBOList);
        Map<String, BucketCacheBO> bucketCacheMap = bucketCacheBOList.stream().collect(Collectors.toMap(BucketCacheBO::getBucketNo, Function.identity()));

        List<BucketCacheBO> undistributedList = bucketLocalCache.getUndistributedList().stream().filter(bucketCacheBO ->
            //在上线的分桶列表,需要移除掉
            !bucketCacheMap.containsKey(bucketCacheBO.getBucketNo())).collect(Collectors.toList());
        //从不可用的分桶列表重移除
        bucketLocalCache.setUndistributedList(undistributedList);
        bucketLocalCache.setOperationType(BucketStatusEnum.AVAILABLE_STATUS.getCode());
    }
    ...
}

@Repository
public class InventoryRepository {
    ...
    //保存库存分桶的元数据信息
    //@param operateId         操作id
    //@param bucketLocalCache  变更之后的元数据信息
    //@param operateType       操作类型
    //@param bucketCacheBOList 变动的分桶列表
    //@param inventoryNum      变动的库存数量
    public void saveBucketDetail(String operateId, BucketLocalCache bucketLocalCache, Integer operateType,
            List<BucketCacheBO> bucketCacheBOList, Integer inventoryNum) {
        //变动的分桶为空,则不必要保存
        if (CollectionUtils.isEmpty(bucketCacheBOList)) {
            return;
        }
        if (!StringUtils.hasLength(operateId)) {
            operateId = SnowflakeIdWorker.getCode();
        }
        InventoryBucketOperateDO inventoryBucketOperateDO = InventoryBucketOperateDO.builder()
            .operateId(operateId)
            .sellerId(bucketLocalCache.getSellerId())
            .skuId(bucketLocalCache.getSkuId())
            .bucket(JSON.toJSONString(bucketCacheBOList))
            .operateType(operateType)
            .feature(JSON.toJSONString(bucketLocalCache))
            .inventoryNum(inventoryNum)
            .build();
        int count = inventoryBucketOperateMapper.insert(inventoryBucketOperateDO);
        if (count <= 0) {
            throw new BaseBizException(InventoryExceptionCode.INVENTORY_SQL);
        }
    }
    ...
}

文章转载自: 东阳马生架构

原文链接: www.cnblogs.com/mjunz/p/189…

体验地址: www.jnpfsoft.com/?from=001YH