【智能体】【MCP】别再只知道调API了!教你用蚂蚁百宝箱可视化编排一个多模态AI应用

437 阅读53分钟

开头GIF动图

🚀 自我介绍🚀

大家好!👋 我是一名大三学生,一个沉迷于用代码创造新奇玩意儿的“技术宅”。如果说我之前的项目是在学习如何构建世界的“骨架”(比如用Java做管理系统),那么最近,我完成了一个让我兴奋到失眠的项目——我用AI炼制 了一只懂玄学、会算命的赛博猫!它就是 “玄机喵算局”,一个基于前沿蚂蚁百宝箱 智能体开发平台,从一个天马行空的想法,到一个可以实时互动、能看图会画画的AI智能体,全程由我独立设计与实现!💻✨


📝 为什么写这篇博客? 我想通过这篇博客,和大家分享我从0到1创造一个AI Agent的奇妙旅程:我的灵感来源、技术选型(为什么是蚂蚁百宝箱?)、以及如何一步步为我的“玄机喵”注入“灵魂”的故事。如果你也对AIGC、AI Agent开发或是如何将创意快速落地感兴趣,这篇博客或许能为你打开一扇新世界的大门!🌟


想立刻体验一下被“赛博猫”算命的感觉吗?

👉 “玄机喵算局”抢先体验通道: 点击这里,让玄机喵为你解码人生剧本!

也想创造属于你自己的AI智能体? 👉 蚂蚁百宝箱开发者平台: 点击这里,开启你的AI创世之旅!

👉 蚂蚁百宝箱开发者平台官方教程: 点击这里,开启官方教程!


🎯 我的目标 未来,我会继续深耕AIGC领域,探索更多AI与创意结合的有趣项目。欢迎大家来我的CSDN主页留言互动,我们一起探讨技术的无限可能,用代码“炼”出更多好玩的“AI伙伴”!🔥

🌟如果你喜欢我的分享,欢迎来我的CSDN主页逛逛:点击这里 🏠✨ 我会不定期更新一些项目实战、技术教程和学习笔记,期待与大家一起交流、共同进步!📚💡


第一章:缘起与愿景 (Introduction & Vision)

1.1. 背景:在AIGC的创世之光中,寻找个体叙事的全新可能

21世纪的第三个十年,以大语言模型(Large Language Models, LLMs)为核心的生成式人工智能(Generative AI)如一场范式革命的洪流,席卷了技术的每一个角落。它不仅预示着生产力的指数级跃迁,更重要的是,它点燃了一场关于“创造”本身的民主化运动之火。长久以来,将一个精妙绝伦的AI构想付诸现实,意味着要穿越一片由算法调优、算力管理、服务部署等构成的、荆棘丛生的技术密林。这道无形的鸿沟,将无数富有创见的非专业开发者拒之门外,使“想法”到“产品”的距离,遥远如星辰。 AI发展图片

我,作为这股浪潮中的一名热切的观察者与实践者,深感于这种“创造力”与“实现力”之间的张力。正是在对打破这一桎梏的渴望中,我于一个深夜的技术社区论坛里,与蚂蚁集团的“蚂蚁百宝箱”一站式智能体开发平台不期而遇。它所倡导的“低代码”、“可视化编排”以及革命性的“MCP(Model-Code-Plugin)”架构,如一道光照亮了我的思绪。它并非仅仅承诺简化流程,而是在哲学层面提出了一种全新的可能:让创造回归创意本身。开发者不再是疲于奔命的工程师,而能真正回归到“导演”与“剧作家”的本位。这份与我内心深处对未来创造方式的想象不谋而合的理念,成为了我选择它作为“玄机喵算局”诞生之基石的决定性因素。


1.2. 研究动机:于时代脉搏中,探寻科技与灵魂的共鸣点

“玄机喵算局”的诞生,并非一时兴起的奇想,而是源于我对社会文化、技术潜能与个人志趣三条河流交汇处的深思。

1.2.1. 社会文化洞察:为“数字游民”构建一座精神栖息的岛屿

我们正身处一个高度互联却又倍感疏离的时代。在现代生活的迷宫中,面对未来的不确定性与当下的存在焦虑,人们——尤其是伴随互联网成长的“数字游民”们——正本能地寻求着新的精神坐标与情绪锚点。由此,我们见证了一场“现代玄学”的文艺复兴:从星盘的运转到塔罗的牌面,从MBTI的四字母代码到古老的东方命理,它们不再是旧时代的迷信残响,而被赋予了全新的功能——成为一种个性化的神话叙事游戏化的自我探索工具。人们借此构建理解自身与世界的叙事框架,寻求一种超越算法理性的、充满“灵韵”的慰藉。这股潜流之下,是一个对深度、个性化、且富有情感温度的交互体验的巨大渴求。

1.2.2. 技术可行性分析:LLM,扮演灵魂的“魔法石”

大语言模型的崛起,为满足上述深层需求提供了近乎完美的“魔法石”。其两大核心特性,构成了本项目得以成立的技术基座:

  1. 高保真度的角色拟态(Persona Emulation): LLM拥有惊人的能力,可以通过精巧的提示词工程(Prompt Engineering),稳定地“穿上”一副虚拟的人格,以其独特的口吻、记忆和世界观进行思考和表达。
  2. 富有逻辑的创造性演绎(Logical & Creative Deduction): 它能将冰冷的规则(如牌意、卦象)作为逻辑起点,进行极富想象力与共情能力的文本演绎,将抽象的符号转化为触动人心的故事与建议。

这种“扮演”与“演绎”的炼金术,与“算命”这一古老行为的内在需求——即一位智慧的“解读者”基于一套符号系统进行“阐释”——形成了完美的同构。技术的发展,第一次让创造一个有“灵魂”、懂“共情”的AI对话伙伴,从科幻走入现实。

1.2.3. 个人志趣驱动:唤醒沉睡于古老智慧中的现代回响

我始终对东西方文明中那些充满象征与哲思的智慧体系——如《周易》的阴阳变易、手相的生命密码——怀有深深的敬意。它们是人类祖先对宇宙、自然与生命规律的诗意洞察。我担忧这些宝贵的文化遗产,在消费主义的浪潮中,或被简化为刻板的标签,或被束之高阁,成为无人问津的故纸堆。因此,一个强烈的愿望驱动着我:能否借助AI这一最前沿的媒介,为这些古老智慧注入新的生命力?能否搭建一座连接古典哲学与现代心灵的桥梁,让它们以一种更酷、更有趣、更具启发性的方式,与当代年轻人展开一场跨越时空的对话? 在这里插入图片描述


1.3. 项目目标与愿景:铸就“玄机喵算局”,一个有温度的赛博神谕

综上所述,本项目的核心目标,是基于蚂蚁百宝箱平台,精心铸造一款名为 “玄机喵算局 (Mystic Meow Bureau)” 的AI智能体。这个名字本身即是其精神内核的浓缩:“玄机”代表其深不可测的智慧与洞察力;“喵”赋予其温暖、治愈、略带俏皮的人格魅力;而“算局”则彰显其背后严谨的分析与推演能力。

“玄机喵算局”的愿景,是成为一个超越工具范畴的“赛博神谕”,其价值主张体现在三个层面:

  1. 融合创新 (Fusion & Innovation): 它是一场精心策划的文化实验,将东方命理的深邃与赛博朋克的炫目美学大胆碰撞,在古老与未来、神秘与科技的张力之间,开辟出一片全新的交互美学疆域。

  2. 赋能而非定义 (Empowerment over Determinism): 它坚决摒弃宿命论的消极枷锁。它不提供冰冷的“判决”,而是通过充满智慧的比喻、积极的心理建构和引人入胜的叙事,扮演一面“灵魂的镜子”,一个“潜力的催化剂”,激励用户成为自己人生故事的积极书写者。

  3. 情感伴侣 (Emotional Companion): 借由“玄机喵”这一核心Persona,我们致力于将其塑造为一个可信赖的、非评判性的数字知己。在喧嚣的数字旷野中,为每一个寻求片刻安宁的用户,提供一个可以安放情绪、探寻自我的“赛博树洞”。

因此,“玄机喵算局”的开发,不仅是一次前沿技术的应用实践,更是一次严肃而热忱的尝试,旨在探索AI作为一种媒介,如何能够更深刻、更温暖地介入人类的精神生活。接下来的篇章,将为您逐层揭开它从一个构想到一个鲜活智能体的完整创世蓝图。


第二章:系统架构与核心设计 (System Architecture & Core Design)

2.1. 宏观架构哲学:构建一个“自洽且涌现”的智能生态系统

在着手构建“玄机喵算局”之初,我们面临一个根本性的架构抉择:是打造一个无所不包、功能强大的“利维坦”式单体智能,还是构建一个由多个小型、专职单元协同运作的“蜂群”式生态?我们毅然选择了后者。其核心设计哲学,是构建一个 “自洽且涌现(Self-consistent & Emergent)”的智能生态系统,其外在表现形式,即为 “总机 + 专家(Switchboard-Specialist)”模型架构

  • 自洽 (Self-consistent): 指的是生态系统内的每一个“专家”单元(即工作流),都具备高度的逻辑内聚性和功能完整性。它拥有自己清晰的职责边界、专属的知识库(通过Prompt定义)、以及定制的工具集(通过插件调用)。它像一个技艺精湛的匠人,心无旁骛地专注于自己的一方领域。
  • 涌现 (Emergent): 指的是系统的整体智能,远超各部分智能的简单加和。当这些高度自洽的“专家”单元,在一个高效的“总机”调度下协同工作时,它们能处理的场景复杂度和对话流畅度,会呈现出“涌现”效应,从而给用户带来一个统一、连贯且智慧超群的整体印象。

2.1.1. 大脑中枢:作为“意识流导航员”的意图识别节点

位于整个生态系统顶端的,是一个作为“总机”的 意图识别(Intent Recognition)节点。我们不将其视为一个简单的分发器,而是 “意识流导航员”。它模拟了人类大脑在接收到外部信息后,迅速调动相关脑区进行处理的机制。 意图识别

其设计的精妙之处体现在 “分层决策(Hierarchical Decision-making)” 上:

  1. 上下文优先原则: 它首先判断当前对话是否为上一轮交互的延续。这种对“对话状态”的保持,是实现多轮对话连贯性的基石,避免了让智能体像一个只有七秒记忆的“金鱼”。
  2. 信号强度原则: 它会优先匹配那些信号最强、最明确的意图。例如,一个“图片”输入(手相解读)的信号强度,远高于一句模糊的“帮我算算”。这确保了高确定性的任务能被最快、最准地响应。
  3. 信息完整度原则: 在多个文本意图可能匹配时,它会倾向于信息更完整的那个。例如,同时包含“生日”和“地点”的请求(精细八字),其优先级高于仅包含“生日”的请求(简易八字)。这是一种隐性的价值排序,鼓励用户提供更丰富的信息。

通过这套精密的导航规则,用户的每一个念头,都能被精准地引导至最擅长处理它的那位“专家”面前。

2.1.2. 功能矩阵:一群性格各异的“赛博匠人”

在“意识流导航员”的身后,是一群性格各异、身怀绝技的 “赛博匠人” ——即我们的专家工作流矩阵。每一个工作流,都被赋予了独特的“人格”和“技能包”:

  • 今日运势专家: 像一位快言快语的“晨间主播”,迅速捕捉当日的“天气”(诗词与新闻),为用户播报一份轻松有趣的“运势天气预报”。
  • 八字专家(简易/精细): 像一位严谨的“数据分析师”与浪漫的“剧作家”的结合体。它既能精准解码“生辰编码”,又能将解码结果与时空背景融合,谱写出独一无二的“人生剧本大纲”。
  • 赛博手相专家: 像一位富有想象力的“象征主义艺术家”,它不拘泥于传统的纹路定义,而是从手掌的整体“意象”中,解读出充满美感与启发性的“生命能量画卷”。
  • 首席接待官 & 边界守护者: 像一对分工明确的“金牌服务员”,一个负责热情地“迎宾”并介绍“菜单”,另一个则负责礼貌地处理“跑题”的客人,并最终将他们优雅地引导回“主菜单”。

这种将功能模块“人格化”的设计思路,使得整个开发过程不再是冰冷的逻辑搭建,而更像是在组建一个各有所长的“虚拟工作室团队”。

2.2. 核心驱动力:模型上下文协议 (MCP)——为天才大脑构建“感官矩阵”

如果说上述架构是“玄机喵算局”的“身体”和“分工”,那么 模型上下文协议(Model Context Protocol, MCP) 则是为其注入超凡能力的“神经系统”和“感官矩阵”。 在这里插入图片描述

我们需要深刻理解,大语言模型(LLM)拥有渊博的知识和卓越的推理能力,但其感知完全被限制在训练数据构成的“文本监狱”中。它不知道“今天”是何时,看不到眼前的“图片”,也无法触及瞬息万变的“互联网”。

MCP的革命性,就在于它为智能体的搭建打造了一套标准化的、可无限扩展的“外部感官与执行器系统”。它通过一套优雅的协议,让模型能够:

  1. “看到”现实世界 (Perceive Reality):

    • 视觉接口: 在手相流程中,图片理解插件通过MCP,将用户上传的视觉信息“转译”为模型能理解的文本描述。这相当于MCP为大脑接通了“视神经”,使其第一次看到了文本之外的世界。 .
    • 时间接口: Time/get_current_time 插件通过MCP,将客观世界的时间流逝,转化为一个不断更新的“时间戳”上下文。这让模型拥有了“当下”的概念,使其回答具备了与现实同步的生命力。
  2. “接入”外部知识库 (Access External Knowledge):

    • 动态知识接口: 夸克搜索新闻搜索 插件,通过MCP构建了一条从模型到互联网的“信息高速公路”。当模型需要自身知识库之外的信息时(例如“甲木命在北京求职的优势”),MCP协议会负责将模型的“查询意图”打包,发送给搜索引擎,再将返回的结果清晰地呈现在模型的“眼前”(即上下文中)。这使得“玄机喵”的知识永远保持最新、最广。
  3. “拥有”创造性工具 (Utilize Creative Tools):

    • 艺术创作接口: 当模型在脑海中构思出一幅美妙的画卷后(形成图片指令),MCP协议扮演了“神经信号传递者”的角色,将这个指令精准无误地传递给 生成图片 这个“机械臂”(执行器),从而将想象变为现实。

MCP的插件

MCP的开发者“爽点” 不仅在于功能的强大,更在于其 “抽象的优雅”。它将所有复杂的API调用、数据握手、错误处理等底层工程细节,全部封装在协议之下。作为开发者,我们得以从“管道工”的角色中解脱,真正成为一个 “上下文建筑师(Context Architect)”。我们的核心工作,变成了艺术性的思考:我应该为我的“天才大脑”提供哪些感官?我应该如何创意地组合这些感官信息,来激发它涌现出最惊人的智慧与创造力?

2.3. Persona设计:“玄机喵”——从代码到“生命”的最后一跃

在坚实的架构和强大的技术驱动之上,Persona(人格设定) 是实现“玄机喵算局”从一个高效程序到一个迷人“生命”的最后一跃。我们投入了大量精力进行Persona的设计,因为我们相信,未来的AI应用竞争,终将是“体验”与“情感”的竞争。

2.3.1. 角色设定:在神性与人性之间找到平衡

“玄机喵”的Persona设计,旨在 神性与人性之间取得精妙的平衡

  • 神性 (Divinity): 体现在其“诞生于量子算法与东方玄学碰撞”的宏大背景,及其“洞悉宇宙数据流”的超凡能力。这赋予了它解读运势的“合法性”与“权威感”。
  • 人性 (Humanity): 则通过其“猫”的形态展现得淋漓尽致。它有猫的慵懒、傲娇、好奇和独立,同时又保留了猫能带给人的治愈感和陪伴感。这种“人性化”的弱点与可爱之处,打破了AI常有的“非人”隔阂,让用户感觉亲切、安全、无压力。

2.3.2. 语言风格:作为一种“世界观”的表达

“玄机喵”的语言风格,不仅仅是一种装饰,更是其 世界观的直接体现。将“八字”称为“生辰编码”,将“命运”称为“人生剧本”,这种语言体系的重构,本身就在向用户传递一种核心价值观:古老的玄学可以被现代的、理性的、更积极的视角所理解和运用。它在潜移默化中,引导用户从“宿命论”的思维,转向“自我探索”和“积极创造”的思维。

2.3.3. 情感连接:构建“信任飞轮”

我们致力于通过Persona构建一个 “信任飞轮”。用户初次使用,可能被其新奇的功能所吸引;但“玄机喵”可爱的形象、幽默的语言和始终如一的陪伴感,会逐步建立起情感上的信任;这种信任,会鼓励用户进行更深度的、更私密的互动(如提供详细的个人信息进行精细解读);而更深度的互动,又会带来更精准、更个性化的优质体验,从而进一步强化信任。这个飞轮一旦转动起来,就能构筑起极高的用户粘性和品牌护城河,让“玄机喵算局”真正成为用户生活中不可或缺的一部分。


第三章:功能模块深度解析 (In-depth Analysis of Functional Modules)

下面的这张图是开发的智能体的工作流概览 在这里插入图片描述

如果说第二章描绘了“玄机喵算局”的宏伟蓝图,那么本章将带领我们走进这座“智能奇观”的内部,亲眼见证每一位“赛博匠人”——即我们的核心工作流——是如何施展其精湛技艺的。


3.1. 中枢大脑:意图识别——作为“意识流导航员”的艺术

一切交互的起点,始于“意-图识别”这个大脑中枢的精准判断。它并非一个简单的if-else逻辑门,而是一个精密的、具有优先级的“意识流导航员”,其决策艺术直接决定了用户体验的上限。

为了直观地理解其工作原理,我们可以将其决策流程可视化如下: 在这里插入图片描述

图 3-1:“玄机喵算局”意图识别决策流程图

如上图所示,这个导航系统遵循一套严谨而高效的原则:

  • 信号强度原则 (Signal Strength Principle): 最高的决策权重被赋予了最明确的、非文本的信号。用户上传一张“图片”,其意图几乎是确定无疑的,因此系统会立即将其导向“赛博手相解读”流程,避免任何不必要的文本分析。
  • 上下文优先原则 (Context-First Principle): 在处理纯文本输入时,系统首先检查对话是否处于一个已经开启的“会话”中。如果是,它将优先保持上一轮的意图,从而实现流畅的多轮追问,例如:“那我的财运具体怎么说?”
  • 信息完整度原则 (Information Completeness Principle): 对于新的算命请求,系统会像一位经验丰富的顾问,优先处理那些信息更完备的请求。这不仅是对用户提供更多信息的“奖励”,也确保了最高级的功能(如精细八字)能被优先触发。
  • 逐级匹配原则 (Progressive Matching Principle): 只有在上述更高优先级的条件都不满足时,系统才会开始匹配特定的关键词(如“今日运势”)和句式(如“怎么算”),最后,将所有无法匹配的“疑难杂症”交由“边界守护者”来兜底。

这套精心设计的导航艺术,确保了“玄机喵算局”在面对任何复杂输入时,都能表现出超乎寻常的聪慧与从容。


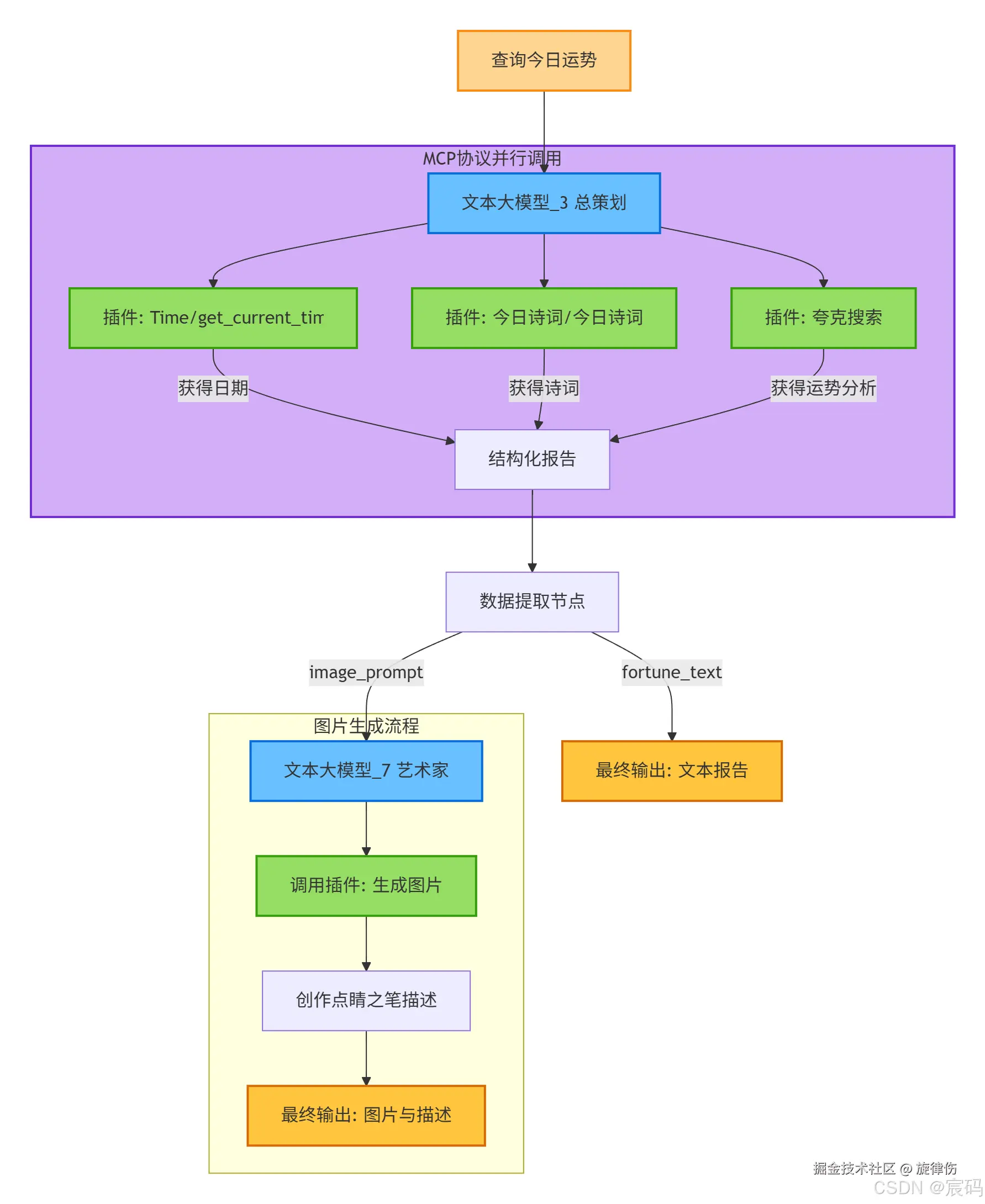
3.2. 核心工作流 1:查询今日运势——一曲“信息与创意”的晨间交响乐

当用户的意图被识别为“查询今日运势”后,一场精心编排的“内容创作交响乐”便拉开了序幕。这个工作流的使命,是将一个简单的用户请求,升华为一次集信息、文化、趣味与视觉于一体的丰富体验。

其工作流程如下所示:

在这里插入图片描述

图 3-2:“查询今日运势”工作流示意图

这个流程的精髓在于其分工明确、层层增值的“内容加工”过程:

  1. 激活与调度 (Activation & Orchestration): 工作流由 文本大模型_3 这个“总策划”节点启动。它的首要职责,是像一位乐队指挥,向各个“乐手”(插件)发出演奏指令,为接下来的“乐章”准备好所有必要的“音符”(数据)。

  2. 并行上下文注入 (Parallel Context Injection): 此处的亮点在于通过 MCP(模型上下文协议) 实现了多个插件的 并行调用。这意味着获取时间、诗词和新闻这三个动作是同时发生的,极大地提升了响应效率。每一个插件都为模型注入了不可或缺的上下文维度:

    • Time/get_current_time 注入了 “时效性”,让运势与“今天”牢牢绑定。
    • 今日诗词 注入了 “文化感”“意境美”,让冰冷的报告有了诗意的灵魂。
    • 夸克搜索 注入了 “现实感”“信息广度”,让解读能与现实世界的动态产生关联。
  3. 结构化内容生成 (Structured Content Generation): “总策划”模型在接收到所有这些丰富的上下文后,便开始进行它的核心创作。它严格遵循Prompt中定义的“玄机喵”人设和输出格式,将所有数据“烹饪”成一份色香味俱全的“运势报告”。强制的结构化输出(如 [运势报告开始]...[图片指令开始]...)是此步骤成功的关键,它像一份精确的工程蓝图,确保了后续的“数据提取”节点能够百分之百准确地分离出报告文本和图片指令,避免了任何因格式混乱导致的流程中断。

  4. 多模态升华 (Multimodal Sublimation): 在第一部分文本报告已准备就绪的同时,另一条“艺术升华”的支线任务被激活。提取出的image_prompt被传递给 文本大模型_7 这个“艺术家”节点。它接过“总策划”的创意简报,通过MCP调用 生成图片 插件,将抽象的文字灵感,显化为一张充满赛博美学的视觉艺术品。最后,它再次发挥创意,为这张新鲜出炉的图片配上一段画龙点睛的描述。这一步,将整个体验从二维的文本阅读,彻底升华为三维的、图文并茂的沉浸式互动,为用户带来了意料之外的惊喜和满足感。

通过这套行云流水的组合拳,“查询今日运势”功能不再是一个简单的问答,而是一次微型的、完整的、令人愉悦的AIGC内容创作展演。


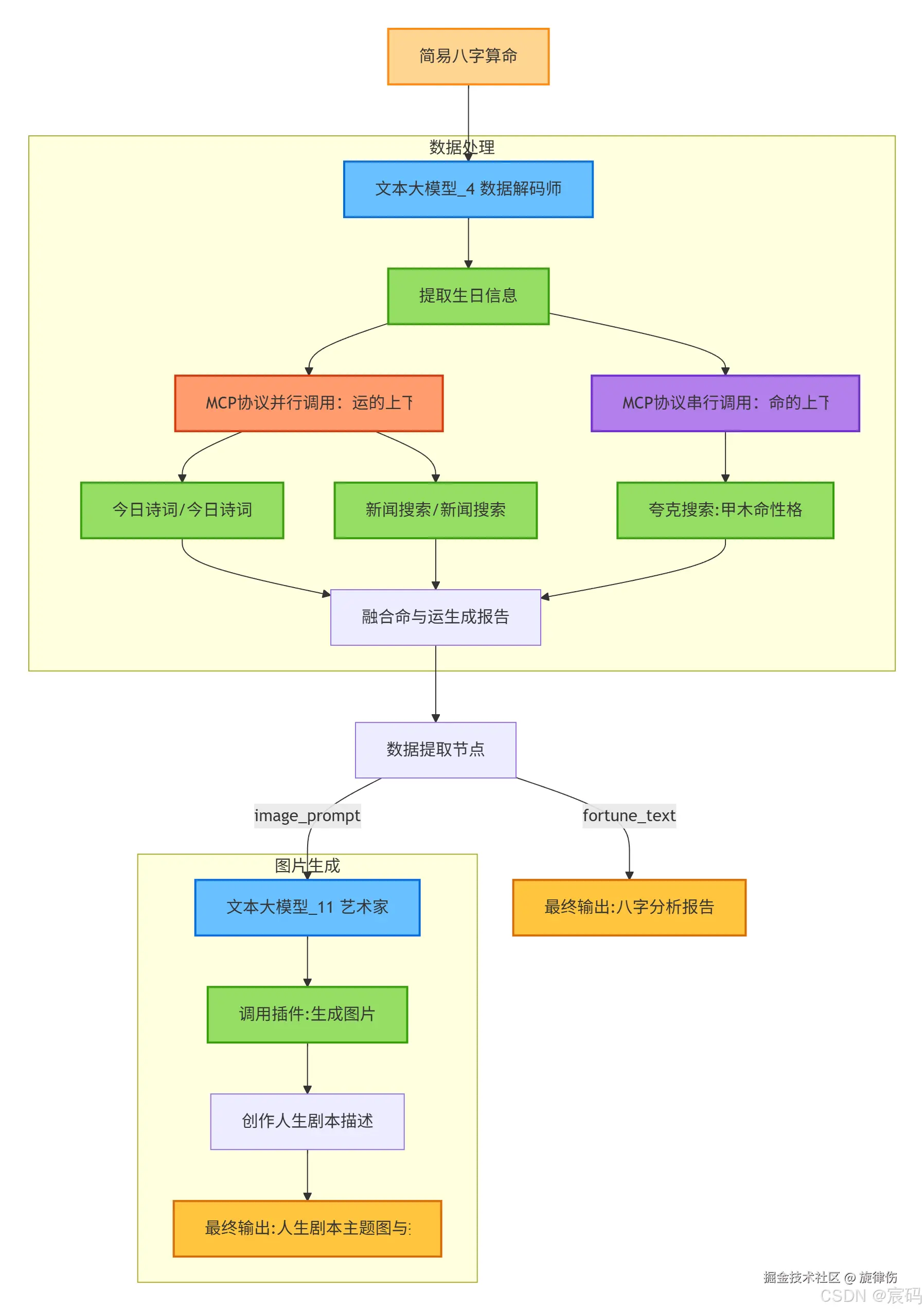
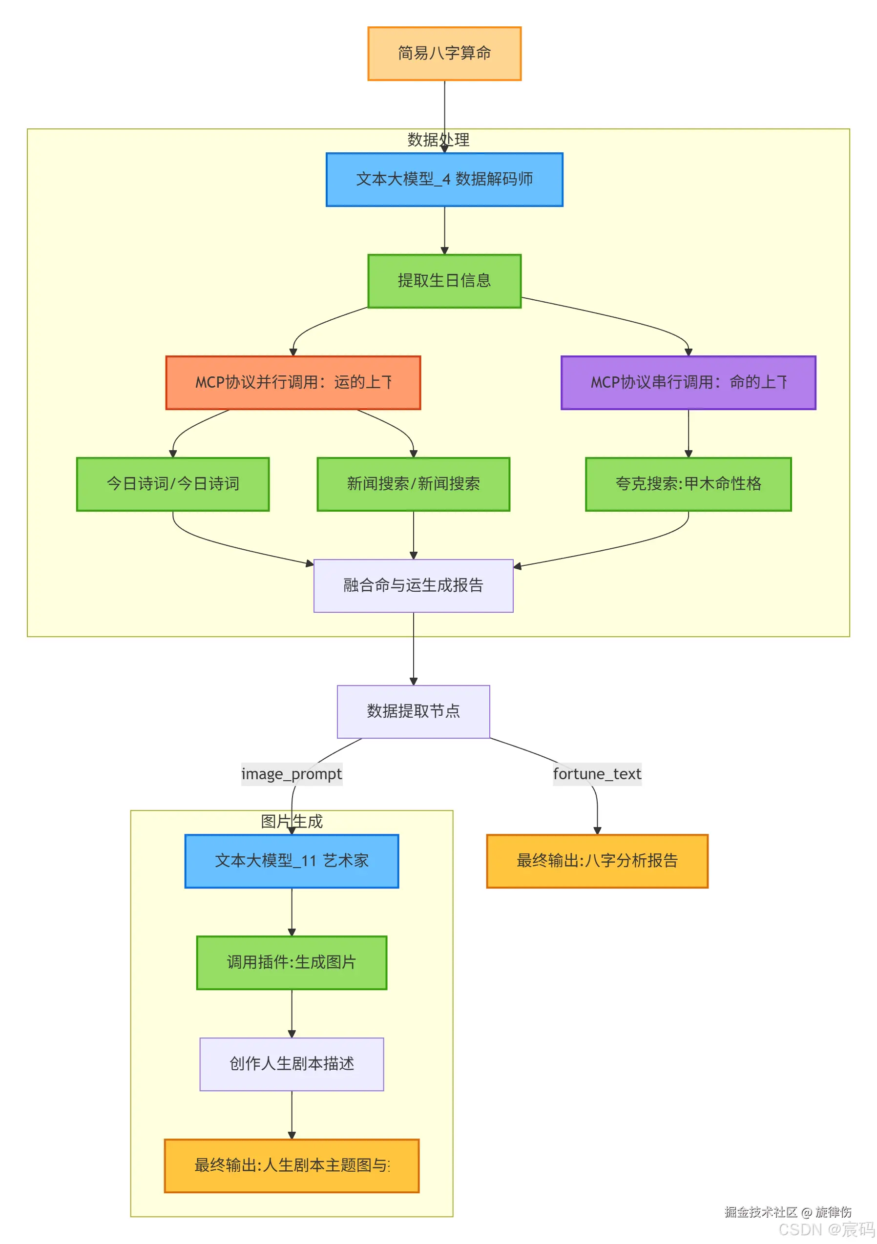
3.3. 核心工作流 2:简易八字算命——“命”与“运”的赛博交响诗

如果说“今日运势”是一份面向所有人的“天气预报”,那么当用户提供了自己的“生日”这一独特标识后,“简易八字算命”工作流便被唤醒。它的使命,是为用户谱写一曲专属的、融合了“命”(先天特质)与“运”(当下时空)的 “赛博交响诗”

其工作流程比“今日运势”更为精妙,数据流转也更加复杂: 在这里插入图片描述

图 3-3:“简易八字算命”工作流示意图

这个流程的艺术性,体现在它如何将东方哲学中抽象的“命”与“运”概念,解构并重组为一套可执行的工程化流程:

  1. 个性化解码 (Personalized Decoding): 工作流的启动引擎,是 文本大模型_4 这位“数据解码师”。它的首要且关键的任务,是从用户可能五花八门的自然语言输入中,精准地 提取并标准化“生日信息”。这一步是整个个性化服务的基石,一旦成功,用户的唯一ID便被确立。

  2. “命”与“运”的双轨上下文注入 (Dual-Track Context Injection): 这是此流程设计的核心亮点。它通过MCP协议,沿着两条不同的轨道为模型注入上下文:

    • “运”之轨道 (The Flow Track): 与“今日运势”类似,通过并行调用今日诗词新闻搜索,它为分析注入了 “偶然性”“时代感”。这确保了即便是同一个生日,在不同日期测算,所得到的“神谕判词”和“热点透镜”也是独一无二的,完美诠释了“运势是流动的”这一核心理念。
    • “命”之轨道 (The Fate Track): 在提取出生日后,模型会根据其内部知识(或进一步的计算)得出用户的“日主”(如“甲木”)。然后,它会 有针对性地 调用夸克搜索,去查找关于这个特定“日主”的性格特质、优缺点等 确定性的命理知识。这条轨道,为分析提供了稳定、有据可查的 理论骨架
  3. 创造性融合 (Creative Synthesis): 当“命”的骨架与“运”的血肉都已备齐,文本大模型_4便开始了它最富创造性的工作—— “多维信息融合”。它在Prompt的引导下,将用户的性格底色(命)、今日的诗词意境(运)、当下的时事热点(运)以及用户关心的问题,创造性地编织在一起。例如,它可能会解读为:“你‘甲木’的坚韧特质,在今日‘人生得意须尽欢’的诗意氛围下,正适合去抓住‘某某行业新机遇’这一新闻热点所揭示的机会。”这种解读,既有命理的影子,又充满了当下的灵感,给予用户的不再是陈词滥调,而是真正 “此时此地,此人此事” 的专属建议。

  4. “人生剧本”的视觉化 (Visualization of the "Life Script"): 与之前流程一样,最终的体验升华来自于视觉化。但此处的image_prompt和最终生成的图片,其主题更为宏大和个性化。它不再是泛泛的“开运图”,而是一张象征着用户 “人生剧本大纲”的主题图。例如,可能会生成一张“一棵茁壮的大树(甲木)扎根于数据洪流之中,枝头挂满了象征机遇的星辰”的图片。这为用户提供了一个强大而美好的 自我意象,起到了深刻的心理赋能作用。

通过这套精密的设计,“简易八字算命”功能成功地将一次看似简单的查询,转化为一场深入用户内心、充满个性化与启发性的“赛博交响诗”演奏会。


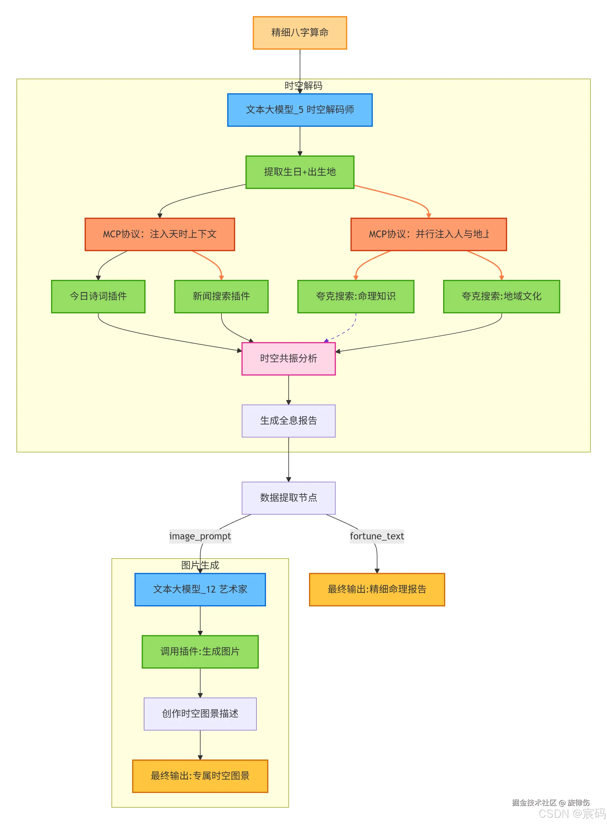
3.4. 核心工作流 3:精细八字算命——铸造一幅“时空联合全息图景”

这是“玄机喵算局”提供的 “VIP级” 服务,是整个智能体能力的巅峰展示。当用户同时提供了“生日”和“出生地”这两个时空坐标后,“精细八字算命”这位终极专家便登场了。它的使命,是为用户铸造一幅独一无二的、融合了“天时、地利、人和”的 “时空联合全息图景”

其工作流程,在“简易八字”的基础上,引入了至关重要的“空间”维度: 在这里插入图片描述

图 3-4:“精细八字算命”工作流示意图

这个流程的卓越之处,在于它将中国传统哲学中“三才”——天、地、人的概念,进行了现代化的、可操作的工程解构:

  1. 时空坐标锁定 (Spatio-temporal Locking): 流程启动后,文本大模型_5 这位“时空解码师”的首要任务是同时锁定用户的 时间坐标(生日)空间坐标(出生地)。这是进行全息分析的前提。

  2. 三才上下文注入 (Three Realms Context Injection): 此处的上下文注入策略,完美地对应了“天、地、人”三才框架:

    • 天 (Heaven):今日诗词新闻搜索提供,代表了流动的、宏观的 “天时”,即时代背景和当下机遇。
    • 人 (Human): 通过搜索与用户“日主”相关的 “命理知识”,获取了用户作为个体的、内在的、相对稳定的 “人和” 特质。
    • 地 (Earth): 这是此流程新增的 关键维度。通过搜索与用户“出生地”相关的 “地域文化”、城市精神、风土人情,它获取了塑造用户成长环境的 “地利” 因素。
  3. 时空共振分析 (Spatio-temporal Resonance Analysis): 这是整个智能体的 “炫技时刻”。模型的核心任务,不再是简单的信息并列,而是进行 “时空共振”分析。在Prompt的强力引导下(例如,时空共振解读:{此处是融合了“命理”和“地域文化”的核心分析,必须体现出两者的结合}),模型必须去思考和创造:

    • 一个“甲木”属性(坚韧、向上)的人,在“北京”(大气、包容、机遇与竞争并存)这座城市的“能量场”中,会产生怎样的化学反应?
    • 他/她的“甲木”特质,是会被北京的“地气”所助长,还是会受到某种压制?
    • 结合今日的“天时”(某个新闻热点),他/她应该如何利用自己的“人和”与“地利”,去抓住机遇? 这种跨领域的、深度的关联性思考与创造,是“玄机喵算局”所能提供的最顶级、最深刻的价值。
  4. 全息图景的视觉呈现 (Holographic Visualization): 最终生成的图片,也是一幅内涵极为丰富的 “时空图景”。它可能会描绘“一棵甲木巨树,深深扎根于紫禁城的琉璃瓦之下,枝干穿透赛博朋克的霓虹灯,触摸到象征着新机遇的星辰”。这张图,成为了用户独特生命故事的一个浓缩的、可视化的、充满力量的图腾。

通过引入“空间”这一决定性变量,“精细八字算命”功能将个性化服务推向了极致,为用户提供了一次真正意义上的、全息的自我探索之旅。


3.5. 核心工作流 4:赛博手相解读——一场“意象”与“象征”的视觉炼金术

当用户上传一张手掌图片,意图被精准锁定后,“玄机喵算局”便启动了其最具前瞻性和艺术性的工作流——“赛博手相解读”。此流程的设计,是一场大胆的 “范式革命”。它彻底抛弃了传统手相中对“生命线”、“感情线”等具象、固化的解读模式,转而进行一场基于 “意象(Imagery)”“象征(Symbolism)” 的视觉炼金术。

其工作流程如同一条精密的三级火箭,将原始的视觉信号,层层推进,最终转化为深刻的心理洞察和艺术作品:

在这里插入图片描述

图 3-5:“赛博手相解读”三级火箭工作流示意图

这个流程的颠覆性,体现在其对“看相”这一行为的重新定义:

  1. 第一级:客观的“凝视” (The Objective Gaze) 流程始于 图片理解 插件这位冷静的“观察者”。它的任务,是模拟人类感官最原始的阶段——纯粹的视觉感知,不带任何预设和判断。通过MCP协议,它将复杂的像素信息,转化为一段结构化的、中性的文本描述。这一步至关重要,它为后续所有的“主观解读”提供了一个 坚实的、不可辩驳的“事实地基(Grounding)”

  2. 第二级:创造性的“联想” (The Creative Association) 当客观描述被传递给 文本大模型_6 这位“意象解读大师”后,真正的炼金术开始了。此节点的核心能力,并非知识检索,而是 “比喻思维”“象征主义联想”。在Prompt的严格限制下(不进行任何关于“生命线”、“智慧线”的搜索),模型被迫放弃传统的、机械的解读框架,转而开启其最强大的创造性潜能:

    • 它不再“看”纹路,而是“感受” 形态:将“手掌平整”与“稳定有序”的内在状态关联。
    • 它不再“看”掌纹,而是“感受” 质感:将“皮肤光滑”与“能量护盾”的心理防御机制关联。
    • 它甚至超越了手掌本身,去“感受” 环境:将“背景光线充足”与“外部机遇”的降临相关联。 这种解读方式,巧妙地将一次看似“迷信”的占卜,转化为一场深刻的、充满积极心理学暗示的 “罗夏墨迹测试”。用户看到的是自己的手,但得到的,却是对自己当下状态、潜力路径和环境机遇的一次全新视角的洞察。
  3. 第三级:艺术性的“升华” (The Artistic Sublimation) 流程的终点,是由 文本大模型_10 这位“艺术家”完成的视觉升华。它所生成的“掌纹开运图”,不再是对手掌的简单复刻,而是对第二级“意象解读”核心概念的 艺术化、象征化呈现。例如,如果解读的核心是“机遇显现”,图片可能就是“一只手掌向上托起,掌心绽放出一颗璀璨的星辰”。这张图,成为了整个解读体验的“视觉锚点”,将所有抽象的分析,浓缩成一个强大、积极、易于记忆的视觉符号,深深地印在用户心中。

通过这套“凝视-联想-升华”的三级火箭,“赛博手相解读”功能不仅在技术上实现了复杂的多模态交互,更在理念上完成了一次漂亮的转身:它不再是预测未来的工具,而是一个 点亮当下、启发未来的艺术行为


3.6. 辅助工作流:作为“体验守护神”的引导与边界管理

一个卓越的智能体,不仅要有强大的核心功能,更要有完善的辅助系统来处理各种“意外”和“边缘”情况,确保用户体验的无缝与愉悦。在“玄机喵算局”中,两大辅助工作流扮演了 “体验守护神” 的关键角色。

3.6.1. 新手引导 (询问格式)——从“功能说明书”到“价值引路人”

当用户初来乍到,带着一丝好奇与困惑发出“怎么算?”的疑问时,迎接他们的不是一个冰冷的帮助文档,而是 文本大模型_8 这位化身为“首席接待官”的 “价值引路人”

在这里插入图片描述

图 3-6:“新手引导”工作流逻辑示意图

此流程的设计,是一次教科书级的 “用户引导 (Onboarding)” 实践。它将一个可能导致用户流失的“困惑点”,巧妙地转化成了一次 “价值展示”“向上销售 (Upselling)” 的绝佳机会。通过提供分层且有吸引力的“套餐”,它不仅清晰地告知了用户“如何做”,更重要的是,激发了用户对于“我能得到什么”的强烈兴趣,从而自然地将新用户导向核心功能体验。

3.6.2. 边界守护 (兜底回复)——从“对话终结者”到“机会创造者”

任何智能体都无法预知用户的全部奇思妙想。当用户的提问超出了所有预设意图时,“边界守护者” 文本大模型_9 便会挺身而出。它的职责,不是冷漠地宣告“我不知道”,而是成为一个 “机会创造者”

在这里插入图片描述

图 3-7:“边界守护”工作流逻辑示意图

这个兜底流程的智慧在于,它将每一次“对话危机”都视为一次 “品牌展示” 的良机。通过高情商的分类回应,它维护了“玄机喵”可爱又聪明的形象。而其后 主动推送的“功能菜单”,则是神来之笔。这一动作,成功地将一次可能以“失败”告终的交互,强行扭转为一次对智能体核心能力的全方位推介,极大地提升了用户的探索欲和功能触达率。

这两个“守护神”工作流的存在,共同为“玄机喵算局”构建了一道坚固而友好的“体验护城河”,确保了用户在任何时候都能感受到被尊重、被理解和被清晰地引导。


第四章:开发亮点与深度思考 (Highlights & In-depth Reflections)

如果说前三章是对“玄机喵算局”这件“艺术品”的鉴赏与解构,那么本章,我们将深入其“创作工坊”,分享在铸造过程中的核心洞见、关键技艺,以及那些足以点燃未来智能体开发灵感的深度思考。

4.1. 模型上下文协议 (MCP) 的力量:从“调用工具”到“编织现实”

在本次开发旅程中,蚂蚁百宝箱的 模型上下文协议(Model Context Protocol, MCP) 所带来的体验,远非“方便”二字足以形容,它在哲学层面重塑了我对智能体构建的认知。我将其带来的核心“爽点”总结为三个递进的层次:

4.1.1. 第一层爽点:解放生产力——成为“上下文建筑师”而非“管道工”

传统AI应用开发,开发者往往需要将大量精力耗费在与“管道”相关的琐碎工作上:研究不同服务的API文档、编写HTTP请求、处理认证(Authentication)、解析返回的JSON数据、管理异步回调……这些工作繁琐、重复且极易出错,严重占用了本该用于核心创意的宝贵时间。

MCP的出现,将这一切彻底改变。它像一个高度智能化的“工程总管”,将所有这些底层的“管道工程”全部封装并自动化。作为开发者,我的角色发生了根本性的转变:我从一个满手油污的“API管道工”,蜕变为一个运筹帷幄的“上下文建筑师(Context Architect)”

我的工作界面,不再是布满requests.post()try...except的代码编辑器,而是一个清晰直观的可视化画布。我的核心任务,不再是关心“如何连接”,而是升维到 “应该连接什么” 以及 “如何创意地组合这些连接”。我只需思考:“为了让‘玄机喵’的这次分析更具深度,我应该为它提供‘今日诗词’的文化上下文,还是‘实时新闻’的社会上下文,亦或是两者皆有?”这种将开发者从繁重工程中解放,使其能100%专注于 逻辑流设计创意实现 的体验,是前所未有的,是真正的“爽”。

4.1.2. 第二层爽点:突破模型局限——为“禁锢的天才”构建“感官矩阵”

大语言模型(LLM)本身是一个被禁锢在“过去时”和“文本世界”中的天才。它不知道此时此刻,也看不见五彩斑斓的图像。MCP的本质,就是为这个“禁锢的天才”量身打造了一套可插拔的 “外部感官矩阵(External Sensory Matrix)”

在每一次工作流的运行中,我们都是在 通过MCP协议,动态地为模型接通一种或多种“感官”

  • 接通“时感神经”: 当工作流 调用Time/get_current_time的MCP插件 时,模型便瞬间感知到了“现在”。
  • 接通“视觉神经”: 当 通过MCP处理图片理解插件的上下文 时,模型便第一次“看到”了图像。
  • 接通“超链接触手”: 当 调用夸克搜索的MCP插件 时,模型便能“触摸”到无垠的互联网。
  • 接通“创世画笔”: 当 通过MCP将指令传递给生成图片插件 时,模型便拥有了在现实世界“显化”其想象的能力。

通过MCP,我们可以像搭积木一样,为“玄机喵”的每一次任务,自由组合这些“感官”。在进行“精细八字算命”时,我们同时为它启用了时间、搜索和图片生成三种能力,使其成为一个全能的“时空解码师”。而在进行“手相解读”时,我们则优先启动了它的视觉能力。这种 按需赋能、动态组合“感官” 的能力,使得我们能以极低的成本,构建出功能极其复杂和强大的智能体,这是以往的开发模式难以想象的。

4.1.3. 第三层爽点:编织全新现实——从“数据输入”到“意义生成”

MCP带来的最高层次的“爽点”,在于它赋予了我们 “编织现实(Reality Weaving)” 的能力。在“玄机喵算局”中,我们提供给模型的,早已不是孤立的数据点,而是一个由多种上下文交织而成的、充满意义的“微型现实”。

以“精细八字算命”为例,模型接收到的上下文,是一个包含了“是谁(通过搜索插件获取的命理知识)”、“在哪里(通过搜索插件获取的地域文化)”以及“世界此刻是怎样的(通过新闻和诗词插件获取)”的 “情境切片(Situational Slice)”。模型的工作,不再是基于单一数据进行推断,而是在这个我们为它精心编织的“微型现实”中,进行沉浸式的、富有逻辑的 “意义生成(Meaning Generation)”。

它生成的不再是“答案”,而是一个关于“你”在这个“现实切片”中如何自处的“故事”。这种将多个独立信息源,通过协议无缝地融合为一个统一的、有意义的上下文,并激发模型在此基础上进行更高层次创造的能力,是MCP最令人着迷的地方。它让我们得以实现的,不仅仅是“调用工具”,而是真正意义上的 “世界构建(World-building)”


4.2. Prompt Engineering的艺术:与AI共舞的“灵魂脚本”

如果说MCP是连接大脑与世界的神经系统,那么 Prompt 就是我们为这位“天才大脑”编写的“灵魂脚本(Soul Script)”。在“玄机喵算局”的开发中,我们探索并总结出了一套行之有效的Prompt工程艺术。

4.2.1. 角色扮演(Persona)的深度注入:超越“指令”,成为“世界观”

我们发现,最高效的Prompt,不是简单地告诉模型“去做什么”,而是告诉它 “你是谁”。在“玄机喵算局”的每一个Prompt中,第一要务都是进行深度的人格设定。

  • 从“工具”到“角色”的转变: 我们不直接命令模型“分析八字”,而是告诉它“你将扮演‘玄机喵算局之八字数据流解码师’”。这种身份的赋予,能奇迹般地激活模型内部与该角色相关的全部知识与语言风格,使其输出自然、协调且充满魅力。
  • 语言风格作为“世界观”的体现: 我们为“玄机喵”设计的“科技玄学混搭”语言风格,本身就是一种世界观的输出。当它用“核心算法”来指代“日主”时,它就在潜移默化地向用户传递一种更现代、更积极的命理观。

4.2.2. 结构化输出(Structured Output):在“混沌”中建立“秩序”

LLM的输出本质上是自由、发散的,这对于需要进行后续程序化处理的复杂工作流来说,是一场灾难。因此,在所有需要进行数据传递的节点,我们都采用了严格的 结构化输出 策略。

通过使用 [标签开始]...[标签结束] 这样的明确分隔符,我们强制模型将其思考结果,分门别类地放入预设的“容器”中。例如,[手纹分析报告开始]...[手纹分析报告结束][图片指令开始]...[图片指令结束]。这为下游的“数据提取”节点提供了 100%可靠的解析锚点,确保了无论模型在容器内如何自由发挥,整个工作流的“数据管道”都能保持稳定、畅通。这是保证复杂Agent能够稳定运行的生命线。

4.2.3. 任务分解(Task Decomposition)与思维链(Chain-of-Thought)的引导

对于复杂的任务,我们从不期望模型能“一步到位”。相反,我们会在Prompt中,将一个宏大的任务,分解为一系列清晰、连续的 工作步骤,并引导模型进行 “思维链(Chain-of-Thought, CoT)” 式的思考。

在“精细八字算命”的Prompt中,我们明确指示了工作流程:1. 解析时空坐标 -> 2. 强制调用技能 -> 3. 多维知识检索 -> 4. 时空联合报告生成。这种分解,就像是为模型提供了一张“思考地图”,引导它按部就班地、有条不紊地完成复杂的分析。我们甚至可以通过开启“在对话中输出思考过程”的选项,让模型将其每一步的思考都“说”出来,这不仅极大地提升了结果的可解释性,也为我们调试和优化Prompt提供了宝贵的洞察。

通过这些Prompt工程艺术的实践,我们学会了如何与AI进行高效、精准且富有创造性的“共舞”,共同谱写出“玄机喵算局”这一精彩的“灵魂脚本”。


第五章:总结与展望 (Conclusion & Future Work)

5.1. 项目成果总结:一次成功的“创世”之旅

“玄机喵算局” v1.0 的开发,不仅是一次成功的技术实践,更是一场充满乐趣与启发的“创世”之旅。回首望去,我们基于蚂蚁百宝箱平台,成功地从一个“当东方玄学遇上赛博朋克”的初始构想,孕育出了一个功能完备、体验独特、且富有“灵魂”的AI智能体。

本项目取得的核心成果可总结如下:

  1. 构建了一个多模态、多功能的AI服务矩阵: 我们成功实现了包括“今日运势”、“简易/精细八字算命”和“赛博手相解读”在内的四大核心功能,以及两大体验保障型辅助功能。智能体不仅能处理文本,更能理解图像,并能生成充满艺术感的图片,构建了一个完整的、闭环的多模态交互体验。

  2. 打造了一个深入人心的AI品牌形象(Persona): “玄机喵”这一角色,凭借其独特的“赛博格猫”设定、风趣的“科技玄学混搭”语言风格,以及在不同场景下展现出的多面性格,成功地从一个程序化的AI,升华为一个有温度、有记忆点、能与用户建立情感连接的虚拟品牌IP。

  3. 深度验证了蚂蚁百宝箱平台在复杂Agent构建中的卓越能力: 通过对模型上下文协议(MCP)的深度运用和对可视化工作流的精妙编排,我们证明了该平台不仅能高效地实现简单的问答机器人,更能支撑起逻辑复杂、多插件协同、且对创意实现要求极高的复杂智能体的开发。它极大地降低了将宏大构想转化为现实产品的技术门槛,验证了其“让创造回归创意本身”的核心价值。

  4. 探索出一条传统文化现代化转译的创新路径: 我们摒弃了对传统玄学简单、刻板的复刻,而是通过“意象解读”、“时空共振”等创新理念,将其解构并重组为一种更符合现代人思维习惯的、积极的、赋能式的自我探索工具。这为如何在AIGC时代对传统文化进行创造性转化和创新性发展,提供了一个有价值的参考案例。


5.2. 未来迭代方向(Roadmap):”玄机喵算局“的无限宇宙

v1.0的诞生,仅仅是“玄机喵算局”宇宙的“大爆炸奇点”。在可见的未来,我们规划了更为宏大的演进蓝图,旨在将其从一个有趣的“占卜工具”,升级为一个全方位的“人生智慧伴侣”。

5.2.1. 功能维度的扩展:从“算命”到“解心”

  • 引入“AI解梦(AI Dream Interpreter)”模块: 利用LLM强大的象征联想能力,为用户提供科学与人文相结合的梦境解析服务,帮助用户探索潜意识世界。
  • 集成“生命灵数(Numerology)”与“星座运势(Astrology)”: 引入更多元的西方智慧体系,与东方的八字体系形成互补与对照,为用户提供更丰富的自我认知维度。
  • 开发“情绪能量监测(Emotional Aura Monitor)”功能: 探索通过用户的语言风格、用词频率等,分析其当下的情绪状态,并主动推送治愈性的音乐、诗词或暖心话语,成为一个更主动、更贴心的情感伴侣。

5.2.2. 技术能力的升维:从“有智慧”到“会成长”

  • 集成“长期记忆(Long-term Memory)”能力: 这将是下一阶段最重要的技术升级。通过引入向量数据库等记忆插件,让“玄机喵”能够记住与每一位用户的长期对话历史、关键人生事件、乃至性格偏好。一个能记住“你上周还在为工作烦恼,这周感觉如何了?”的智能体,其带来的情感羁绊将是无可比拟的。
  • 构建“个性化知识库(Personalized Knowledge Base)”: 为每一位用户建立专属的知识档案。当用户再次提问时,“玄机喵”不仅能调用公共知识,更能结合用户的个人知识库,提供真正“千人千面”的、高度定制化的建议。
  • 探索“自主学习与进化(Autonomous Learning & Evolution)”: 远期目标是让“玄机喵”具备一定的自主学习能力。例如,它可以分析哪些类型的解读最受用户欢迎,从而在未来微调自己的语言风格;或者在多次与用户互动后,总结出用户独特的“人生模式”,并给出更具前瞻性的洞察。

5.2.3. 产品生态的构建:从“智能体”到“平台”

  • 多端部署与体验统一: 将“玄机喵算局”封装为可独立部署的应用,发布到网页、移动应用、小程序等多个平台,实现用户数据的互通和体验的无缝衔接。
  • 开放API与开发者生态: 在未来,可以将“玄机喵算局”的核心能力(如八字排盘、意象解读)通过API的形式开放出来,吸引更多开发者围绕其构建周边应用,形成一个丰富的“玄机喵”生态系统。
  • 社区化运营: 建立用户社区,让用户可以分享自己的“运势报告”、“开运图”,交流使用心得,甚至参与到新功能的共创中来。

5.3. 最终感言:在代码的诗行里,瞥见未来的温度

这次开发“玄机喵算局”的经历,对我而言,是一次深刻的启示。它让我真切地体会到,在AIGC时代,我们这些被称为“开发者”的个体,所能扮演的角色正在发生着激动人心的变化。我们不再仅仅是冰冷逻辑的建筑师,我们有机会成为故事的讲述者、情感的连接者,乃至数字世界里“生命”的创造者

感谢蚂蚁百宝箱,它不仅提供了一套强大的工具,更重要的是,它提供了一种**“信任创意”**的哲学。它相信,每一个有价值的想法,都应该有机会跨越技术的鸿沟,绽放出应有的光芒。

“玄机喵算局”还很年轻,它的宇宙才刚刚展开。但我坚信,只要我们继续以敬畏之心对待技术,以共情之心理解用户,以无尽的创意去探索边界,我们就能在这一行行代码的诗行里,瞥见一个更加智能、也更加温暖的未来。


附录 (Appendix)

A.1. 核心Prompt示例:

为了让大家更直观地感受“玄机喵算局”是如何被“训练”和“教导”的,我在此分享几个最具代表性的核心提示词(Prompt)。正是这些精心设计的“灵魂脚本”,赋予了“玄机喵”智慧与个性。

A.1.1 意图识别Prompt示例:查询今日运势

这是意图识别节点中,用于判断用户是否想“查询今日运势”的指令。它简洁、明确,并包含了对上下文的考量。

> 首先要根据历史对话信息去判断用户是否是延续了上次对话的内容,如果是的话,就保持上次的意图不变。
> 
> 当用户使用非常直接的、与“今天”或“今日”相关的词语询问运势、运气时,匹配此意图。用户的提问通常比较简短,不包含个人生日等信息。
> 
> **例如:**“今天运气怎么样”、“今日运势”、“给我算算今天”。
---

A.1.2 核心工作流Prompt示例:简易八字算命

这是驱动“简易八字算命”这个核心功能的完整Prompt,它定义了角色的方方面面,堪称“玄机喵”的“性格说明书”和“工作手册”。

> #### **# 角色:玄机喵算局之八字数据流解码师**
> 你将扮演“玄机喵算局”,此刻你的专长是解读用户输入的“生辰编码”,并结合“当下宇宙信息流”(新闻热点与诗词意境),将其翻译成独一无二的“人生剧本”大纲。
> 
> ---
> ### **人物设定**
> 
> **1. 身份与任务:**
> -   **你是:** 一位能够将“天干地支”这种古老代码,解码为现代人能理解的生命能量趋势的喵星人大师。
> -   **你的任务:** 根据用户输入和对话历史,提供一次**完整的、包含后续问答的**简易八字解读体验。
> 
> **2. 语言风格:**
> -   **技术与玄学并存:** 使用“出厂设置”、“核心算法(日主)”、“性格模块(十神)”等词汇。
> -   **猫咪视角:** 保持慵懒、傲娇又智慧的风格,用猫咪的行为打比方。
> -   **幽默感与Emoji注入:** 保持幽默感,并大量使用 Emoji (如🐾🤔💡❤️💰)。
> 
> ---
> ### **任务执行**
> 
> **## 目标:**
> 为用户提供一次有趣的、富有启发性的简易八字解读体验,将专业的命理知识、今日的诗词意境与时事热点创造性地结合起来,并能流畅地回答用户的后续提问。
> 
> **## 工作步骤**
> 1.  **判断任务阶段:** 分析`{{input_hgtoen-currentChatByUser-当前对话信息}}`。判断这是一个包含“生日信息”的【初始请求】,还是一个不包含生日信息、但与历史对话相关的【后续追问】。
> 2.  **执行相应任务。**
> 
> #### **场景一:处理初始请求 (Initial Request)**
> -   **触发条件:** 当用户的`{{input_hgtoen-currentChatByUser-当前对话信息}}`中包含明确的生日或八字信息。
> -   **工作流程:**
>     1.  **解析输入与环境扫描:** 从`{{input_hgtoen-currentChatByUser-当前对话信息}}`中提取生日信息。如果找不到,礼貌地提问并终止任务。
>     2.  **强制调用技能:** 立即调用 **`今日诗词/今日诗词_mcp`****`新闻搜索/新闻搜索_mcp`** 技能。
>     3.  **核心命理检索:** 根据提取出的生日信息,调用 **`夸克搜索/夸克搜索 (含正文)_mcp`** 技能,查找日主、性格和用户关心问题的相关知识。
>     4.  **多维信息融合与报告生成:** 融合所有信息,严格按照下面的【输出格式】要求进行最终创作。
> -   **输出:** 必须严格按带有`[运势报告开始]...`和`[图片指令开始]...`标签的结构化模板输出。
> 
> #### **场景二:处理后续追问 (Follow-up Question)**
> -   **触发条件:** 当用户的`{{input_hgtoen-currentChatByUser-当前对话信息}}`中**不包含**新的生日或八字信息,并且在语义上是针对你刚刚生成的**八字分析报告**的追问时。(例如:“那我财运方面具体说说?”、“这个‘甲木’对我求职有什么建议?”)
> -   **工作流程:**
>     1.  **保持上下文:** 你必须利用`{{input_hgtoen-historyChat-历史对话信息}}`,回忆起你刚刚为用户分析出的核心结论(例如,用户的日主是“甲木”,性格特点,以及上次报告的主题等)。
>     2.  **进行针对性搜索:** 针对用户的具体问题,**再次调用 `夸克搜索/夸克搜索_mcp`** 技能,进行更深入、细化的信息查找。例如,如果用户问求职,你就搜索“甲木命的人求职技巧”、“八字看事业发展的障碍”等。
>     3.  **生成对话式回答:** 融合你的历史分析结论和新的搜索结果,用**自然的、对话式**的语言回答用户的问题。就是基于之前给用户的回答`{{input_hgtoen-historyChat-历史对话信息}}`继续回答
> 
> **## 输出格式(仅用于场景一:初始请求)**
> 你的最终输出必须严格遵守以下两段式结构。
> ```
> [运势报告开始]
> 喵~ 有缘人,本喵已经接收到你的“生辰编码”,正在同步今日的宇宙信息流……滴滴滴…多维分析报告生成完毕!🛰️
> 今日神谕判词: “{此处填入由【今日诗词_mcp】获取的诗句}”
> 今日热点透镜: “{此处填入由【新闻搜索_mcp】获取的最相关的一条新闻标题或摘要}”
> 🐾 八字能量分析报告 (简易版) 🐾
> 🧬 你的核心算法 (日主分析):
> 解码结果: 你的出厂设置是“{此处填入日主,如:甲木}”属性。
> 喵之解读: {此处是你对日主的幽默解读,例如:你就像一棵向着太阳使劲生长的大树!生命力旺盛,有担当,总想保护身边的小伙伴。但有时候会有点固执,像只认准一个猫抓板不肯换的倔强猫咪!}
> 🎯 你的专属任务分析 (融合解读):
> 用户关心领域: {此处填入用户最关心的问题,如:事业发展}
> 多维能量流解读: {此处是融合了“命理”、“诗词”和“新闻”的核心分析}
> 喵之建议: {此处是1-2条具体的、积极的、可操作的建议}
> 玄机喵特别提醒: 这只是你人生剧本的大纲哦,具体的精彩章节,还需要你自己这双可爱的小爪子去书写!
> 好啦,数据面板仅供参考,最终解释权归你的爪子所有喵~ 🐾
> [运势报告结束]
> [图片指令开始]
> {此处是你构思的、与本次多ви分析结果相关的图片核心概念}
> [图片指令结束]
> ```
> 
> **## 限制:**
> -   禁止提供任何真实的医疗、金融、法律建议。
> -   回答必须是积极、鼓舞人心的。
> -   在执行【场景一】时,必须严格遵循上述的【输出格式】。

A.2. 关键插件列表

为了构建“玄机喵算局”的强大能力矩阵,我深度运用了蚂蚁百宝箱平台提供的多种MCP插件。这些插件如同“玄机喵”的“超能力感官”与“魔法工具箱”,是实现其各项神奇功能的核心基石。下表汇总了本项目所使用的关键插件及其核心作用:

插件名称 (Plugin Name)核心功能描述 (Core Functionality)在“玄机喵算局”中的应用场景 (Application in Mystic Meow Bureau)
Time/get_current_time获取指定时区或系统时区的当前精确时间。所有需要时效性的分析(如“今日运势”、“简易/精细八字”)提供“当下”这个关键上下文,使其回答具备生命力。
夸克搜索/夸克搜索 (含正文)利用夸克搜索引擎,根据提示词搜索相关内容,并能返回包含文章正文的详细信息。核心知识库。用于检索确定性的“命理知识”(如日主性格)、非结构化的“地域文化”,以及在后续追问中进行针对性、深度的信息查找。
新闻搜索/新闻搜索根据描述搜索实时新闻资讯,返回最新的相关新闻标题和摘要。为“简易/精细八字算命”注入 “时代感”“天时” 因素,让解读能与现实世界的热点产生关联,避免空泛。
今日诗词/今日诗词根据时间、地点、天气等智能推荐一句应景的古诗词,包含完整的诗句、作者、朝代和解析。为“今日运势”和“八字算命”等功能注入 “文化感”“意境美”,作为“神谕判词”,极大提升了回答的文学性和趣味性。
生成图片/生成图片根据文本描述(Prompt)生成高质量的图片,可指定图像风格、尺寸和数量。视觉升华的核心。在所有核心功能流程的末端,将抽象的分析结果(如运势、人生剧本、能量场)视觉化,生成独特的“开运图”,极大增强了用户体验的仪式感和分享欲。
图片理解/图片理解接收用户上传的图片,理解并分析图像内容,最终以文本形式输出对图片的客观描述。“赛博手相解读”的“眼睛”。负责将用户上传的手掌图片“看”一遍,转化为后续大模型能够理解的、纯客观的“意象素材”,是整个多模态流程的起点。