深入解析 AI Gateway:新一代智能流量控制中枢

603 阅读48分钟

深入分析 AI Gateway 与传统 API Gateway 的区别、主流产品对比、核心功能、发展趋势以及实际应用案例。

阅读原文请转到:jimmysong.io/blog/ai-gat…

本文经 AI 整理和人工编辑、审校,内容较多范围较广,其中难免有错误和遗漏,请大家批评指正,有问题可以在评论框里留言。

行业观察:AI Gateway 的兴起

过去几年,大模型(LLM)和生成式 AI 技术迅猛发展,各行各业纷纷将 AI 功能融入应用。这带来了激增的 AI API 流量和全新的管理挑战。企业开始采用混合云 AI 架构——既调用 OpenAI 等云端大模型服务,也部署开源 LLM 至本地集群。这种模式提供了灵活性,但也产生了数据安全、多模型管理、性能与可靠性等难题。传统 API Gateway 在应对这些AI 场景特有的问题时显得力不从心,需要演进出专门的 AI Gateway

随着业界对 AI 集成需求的高涨,“AI Gateway”概念应运而生。各大开源社区和厂商敏锐捕捉到这一趋势,纷纷推出面向 AI 场景的网关解决方案。从 2023 年下半年起,我们看到 Envoy、Apache APISIX、Kong、Solo.io、F5 等相继发布 AI Gateway 项目或产品,将网关技术与 AI 场景深度结合,旨在简化 AI 接入、强化安全治理和降低成本。在行业观察者看来,这既是 API 网关在 AI 时代的自然演进,也是云原生社区合作创新的结果。特别值得一提的是,一些公司意识到仅靠封闭的企业付费功能无法满足广泛的 AI 需求,开始倡导开源协作。例如 Tetrate 与 Bloomberg 联合在 CNCF Envoy 项目下开源 Envoy AI Gateway,将关键的 AI 流量管理能力带入社区。总的来说,AI Gateway 的兴起标志着API 基础设施正围绕 AI 场景进行新一轮升级,以满足大模型应用快速普及带来的独特要求。

AI Gateway 与传统 API Gateway 的区别

表面上看,调用大模型的流程和普通 API 请求类似:客户端发送请求,网关转发给后端服务。然而LLM 服务的流量特性与传统 API 有显著不同,导致传统网关功能难以直接胜任:

图示:AI Gateway 与传统 API Gateway 的区别 {width=1920 height=1920}

  • 计量与限流维度不同:传统网关按请求次数限流,而对计算复杂、计费昂贵的 LLM 服务,需要按词元(token)用量来度量和控制使用。例如,一次简单请求可能消耗上千 token,超出普通限流策略的范畴。AI Gateway 引入基于 token 的用量限制功能,以更精细地管理 LLM 使用成本。

  • 请求/响应不可预测:LLM 输出具有非确定性,可能生成意外内容,需要网关对响应也进行检测过滤。传统网关很少深度检查响应内容,而 AI Gateway 内置了请求/响应双向内容审核和安全过滤机制,防止恶意输入到达模型,并保证输出不含敏感违规信息。例如 F5 的 AI Gateway 可以拦截含有隐私数据的提示,或在响应中移除机密信息。

  • 多后端动态路由:AI 场景下常需接入多个模型服务(不同厂商或不同能力模型)。传统网关处理固定后端尚可,但缺乏根据请求内容或策略在多模型间路由的能力。AI Gateway 则支持智能流量调度,可基于任务类型选择最合适的模型,或在模型故障/延迟高时自动切换。

  • 实时性与成本优化:调用大模型不仅关注服务质量,还需实时考虑成本权衡。例如在高并发场景下,既要保障响应速度又要控制每次调用的花费。AI Gateway 提供了动态负载均衡、弹性伸缩、按延迟/费用调整路由等高级特性,传统网关则缺乏对“每次调用成本”的感知。

  • 性能并发要求更高:许多早期企业用简单的 Python 代理来接入 LLM,但 Python GIL 等因素限制了并发性能。相比之下,AI Gateway 通常构建在高性能代理内核上(如 Envoy),能够高效处理海量并发的流式响应。这使其在大规模 AI 调用场景下更胜任。

  • 上下文与状态管理:一些 AI 应用(例如对话式代理)需要维护对话上下文,多次往返交互。传统无状态网关对此支持有限,而 AI Gateway 可以提供会话级别的上下文缓存或与向量数据库集成来注入聊天记忆,从而更好地支持这类有状态的 AI 调用。

简而言之,AI Gateway 在计费计量、内容合规、多后端路由、性能优化等方面扩展了传统 API Gateway 的能力,以专门应对大模型流量的独特需求。这并非简单的营销包装,而是实际问题驱动的演进。例如 Envoy AI Gateway 专为 LLM 流量增加了 token 级流控、统一接入多家模型和上游鉴权等功能,以解决传统网关在这些方面的不足。再比如 F5 NGINX AI Gateway 强调对 LLM 请求/响应双向检查以及处理非确定性输出的能力,这是过去 API 网关所不涉及的新领域。这些差异充分说明了 AI Gateway 相对于经典网关的价值所在。

市面主要 AI Gateway 产品概览

随着 AI Gateway 概念走热,市面上出现了多种解决方案。下面整理了一些主流产品,并以多维度对比它们的特性:

产品名称开源/授权技术基础主要功能特色
Envoy AI Gateway开源(Apache v2)基于 Envoy Proxy + Envoy Gateway(CNCF 项目,由 Tetrate、Bloomberg 发起)Token 级用量限流、多 LLM 统一 API 入口、上游身份认证集成。首版支持 OpenAI、AWS Bedrock 等模型接入。
Apache APISIX AI Gateway开源(Apache License)基于 Apache APISIX(Lua/OpenResty)插件架构提供ai-proxy插件简化对接多种 LLM 服务,支持多 LLM 负载均衡、自动重试回退、Token 桶限流、内容审核等。以插件形式无缝融入 API 网关,实现统一管理 API 与 AI 流量。
Kong AI Gateway开源(Konnect 平台,可自托管)基于 Kong Gateway(Lua+C)扩展支持 OpenAI、Anthropic、Azure、Cohere、LLaMA 等多模型,通过单一 API 网关接入。内置AI 请求/响应转换器,可动态修改提示和结果(如自动翻译或去除 PII);提供提示模版、凭据集中管理、语义缓存、负载路由等 AI 特有功能。
Solo.io Gloo AI Gateway商业闭源 (企业版,基于开源 Envoy)基于 Envoy Proxy + Kubernetes Gateway API(Solo.io 企业产品)针对企业级 AI 应用的云原生网关,强调安全与生产可用性。特点包括:集中管理各模型的凭证和认证、提示过滤和增强(防御 Prompt 注入,统一追加系统提示)、使用监控与治理(实时统计各应用 LLM Token 消耗,防滥用)、模型性能优化(内置 RAG 检索增强,减少幻觉;语义向量缓存减少重复调用延迟)。
F5 NGINX AI Gateway商业闭源基于 NGINX (F5 私有扩展)专注于安全防护和流量管控的 AI 网关。能够在 LLM 调用链中执行细粒度的策略:如流量分级和路由(将请求导向适当的后端模型)、请求/响应内容审查(敏感信息遮蔽、违规内容拦截)、双向挂载插件处理(Processors 对请求或响应进行修改/拒绝/标记)。提供每次请求的完整日志审计和 OpenTelemetry 指标上报,满足企业合规需求。
Traefik Hub AI Gateway商业 SaaS 服务基于 Traefik Hub 平台(Go)将 AI Gateway 功能集成到 Traefik Hub,允许在 Kubernetes 环境中通过 CRD 定义AIService资源,实现对 Anthropic、OpenAI、Azure OpenAI、AWS Bedrock、Cohere、Mistral 等众多模型服务的统一配置和流量管理。支持将 AIService 像普通后端一样挂载到 Ingress 路由,方便集成现有流量管理机制。
MLflow AI Gateway开源(Apache License)基于 MLflow 平台(Python)Databricks 开源的 GenAI 工具套件部分,提供统一的 LLM 网关服务。通过 YAML 配置文件定义多个模型端点(如 completions、chat、embeddings),每个端点指定背后的模型提供商和模型名称,网关进程自动处理请求转发。特色在于集中管理 API Key(安全存储各模型密钥,避免在代码中散布)和简单的限流配置(可按每分钟调用次数限制特定端点)。适合需要在内部快速搭建 LLM 统一入口的团队。
Portkey AI Gateway开源(MIT Licensee)定制架构(JS/TS 实现,自称前端 NPM 可用)强调一体化的企业级 AI 流量平台:支持超过 1600+ 种模型/提供商的对接,提供统一的 API 访问层;具有智能路由功能,按延迟、成本动态选择模型并故障切换;内置结果缓存(包括语义缓存)来降低重复调用成本;提供密钥托管与虚拟密钥功能,将各模型密钥保存在其云端保管库中,并可创建子密钥分发给开发者使用,以实现调用隔离和配额控制。此外还有批量请求合并、统一 fine-tuning 接口等高级能力,主要面向需要快速集成多模型且追求极简开发体验的场景。

(注:以上产品信息基于截至 2025 年中旬方案整理,不同方案功能侧重有所区别。)

上表比较了当前较有代表性的 AI Gateway 实现。可以看出,无论开源还是商业方案,都围绕多模型接入、用量治理、安全合规、性能优化等方面提供了增强功能。接下来,我们将进一步拆解 AI Gateway 应具备的核心能力。

AI Gateway 应具备的核心能力

AI 网关的核心能力 AI Gateway 扩展了传统 API 网关,在安全、可观测、提示工程和可靠性四大方面为 AI 场景提供支持。具备上述能力的网关,才能帮助组织充分享受 AI 带来的红利,同时将风险与成本可控在合理范围内。

综合上述产品特性,一个完善的 AI Gateway 通常应提供如下关键能力:

图示:AI Gateway 的核心能力 {width=1920 height=1920}

  • 统一多模型接入:屏蔽不同大模型 API 差异,为应用提供统一的调用接口。开发者只需调用网关提供的标准 API,由网关路由到后端相应的模型服务,实现“一处集成,多处调用”。这包括支持多云/多厂商 LLM(如 OpenAI、Anthropic、Azure、本地开源模型等)的接入,以及灵活配置选择使用哪种模型。例如 Kong AI Gateway 支持在不改应用代码的情况下无缝切换不同提供商,以避免厂商锁定。

  • 流量治理与可靠性:提供完善的流量管理策略,确保 AI 服务稳定可靠。具体包括:

    • 智能路由与负载均衡:根据请求内容或策略,将流量分配给最佳的模型后端,支持多模型负载均衡,防止某个模型过载。可基于延迟、成功率、成本等动态调整权重,实现最佳路径选择
    • 自动重试和降级:当上游模型服务出现错误或延迟过高时,网关应具备重试与故障切换机制,将请求自动切换到备用模型提供商,保证服务的连续性。必要时触发降级策略(如返回缓存结果或友好错误)。
    • 弹性限流与配额:支持细粒度的请求限速和配额控制。尤其重要的是基于 Token 用量的限流,按调用消耗的 tokens 数量进行计量,防止过度使用导致高额账单。另外也可按每用户/每应用设定调用次数上限等,避免单个应用滥用 AI 资源。
  • 安全与合规:AI Gateway 需要在请求进入模型以及响应返回客户端两个方向上提供安全保障:

    • 认证与授权:集成现有身份提供商,对调用方进行认证(如 API Key、JWT 验证),并基于调用者角色/权限授权访问不同 AI 能力。这样可防止未授权用户直接调用敏感的 AI 接口,并支持多租户隔离。
    • 敏感信息保护:在请求送入上游前执行提示词检查,比如自动检测并遮蔽用户输入中的敏感信息(PII)或机密内容,避免泄露给第三方模型。类似地,对模型返回的内容执行内容安全审核,过滤违禁输出或敏感数据,再返回给客户端。这充当了大模型应用的“安全闸”,防止不当输入输出造成合规风险。
    • 提示防护与规范:提供Prompt TemplatePrompt Decorator机制,在用户提示前后自动添加企业规定的内容。例如统一加上系统指令以约束模型行为,或在检测到不当请求时主动改写/拒绝。这些功能保证大模型始终在受控范围内运作。
  • 提示工程与响应优化:网关层面加入Prompt Engineering相关能力,帮助提升 AI 应用效果:

    • RAG(检索增强生成): 原生支持与知识库/向量数据库的集成,在请求流经网关时,自动根据用户问题检索相关资料并扩充到 prompt 上下文。这样模型可以利用企业内部知识作答,减少幻觉和错误。
    • Prompt 模板与装饰器: 允许运维人员在网关上定义标准的提示模板,或为所有请求附加额外上下文。例如每个请求统一附加使用指南,或者根据用户属性插入定制说明。这确保模型对不同调用保持一致的风格和格式输出。
    • 语义缓存: 针对重复或相似的请求,引入语义级缓存机制。网关可对 prompt 进行向量化表示,识别出与历史请求相似的问题并直接返回缓存答案。这样既降低延迟又节省调用成本。与传统键值缓存不同,语义缓存能容忍措辞差异,提高命中率。
  • 可观测性与治理:AI Gateway 作为流量中枢,还需提供丰富的监控和可观测能力,帮助运营团队掌握 AI 使用情况:

    • 用量跟踪: 实时统计每个应用/用户的 Token 消耗、请求次数和费用累积。通过仪表盘呈现AI 使用指标(如每小时 token 用量、平均响应时长等),便于运营决策和成本优化。
    • 日志与审计: 记录每次 AI 请求和响应的详细日志,包括提示内容(可选脱敏)、模型返回结果、耗时、token 数等。这些日志可用于事后审计和追责,以及模型输出质量分析。提到某些网关支持将完整请求 - 响应记录存档至安全存储(如 S3),满足企业合规要求。
    • 实时监控与报警: 集成开放遥测(OpenTelemetry),对模型延迟、错误率等关键指标进行监控。当出现异常(如响应时间剧增或失败率骤升)时触发报警,运维可以及时介入。还可通过追踪分析识别瓶颈,保障 AI 服务 SLA。
  • 开发者体验:降低应用集成 AI 的门槛,让开发和运维更高效:

    • 声明式配置与自服务: 提供 Kubernetes CRD、Dashboard 或配置文件等声明式方式来定义 AI 路由、策略,让平台团队可以方便地上线新模型服务、更新提示模版等,而无需改动应用代码。例如 Traefik Hub 提供 AIService CRD 定义,多云模型接入只需写几行 YAML。这实现了模型即服务的自服务交付。
    • 无代码集成: 通过插件化方式将 AI 能力注入现有 API。比如 Kong 支持在传统 API 网关流程中插入 AI 请求或 AI 响应转换插件,对现有 API 响应进行总结、翻译等处理,而不需要应用改造任何代码。这意味着为老系统批量加上 AI 能力成为可能,只要在网关层配置即可完成。
    • 多语言 SDK 支持: 一些 AI 网关还提供前端 SDK 或客户端库,封装了对统一网关 API 的调用,开发者使用熟悉的语言即可便捷调用内部多模型服务,无需关心鉴权或负载路由细节。

综上,AI Gateway 的核心能力可以归纳为“多源统一、智能调度、安全可靠、可观可控”。这些能力协同作用,为大规模 AI 应用保驾护航。例如 Apache APISIX 概括得很好:AI Gateway 扩展了传统 API 网关,在安全、可观测、提示工程和可靠性四大方面为 AI 场景提供支持。具备上述能力的网关,才能帮助组织充分享受 AI 带来的红利,同时将风险与成本可控在合理范围内。

AI Gateway 的架构解析

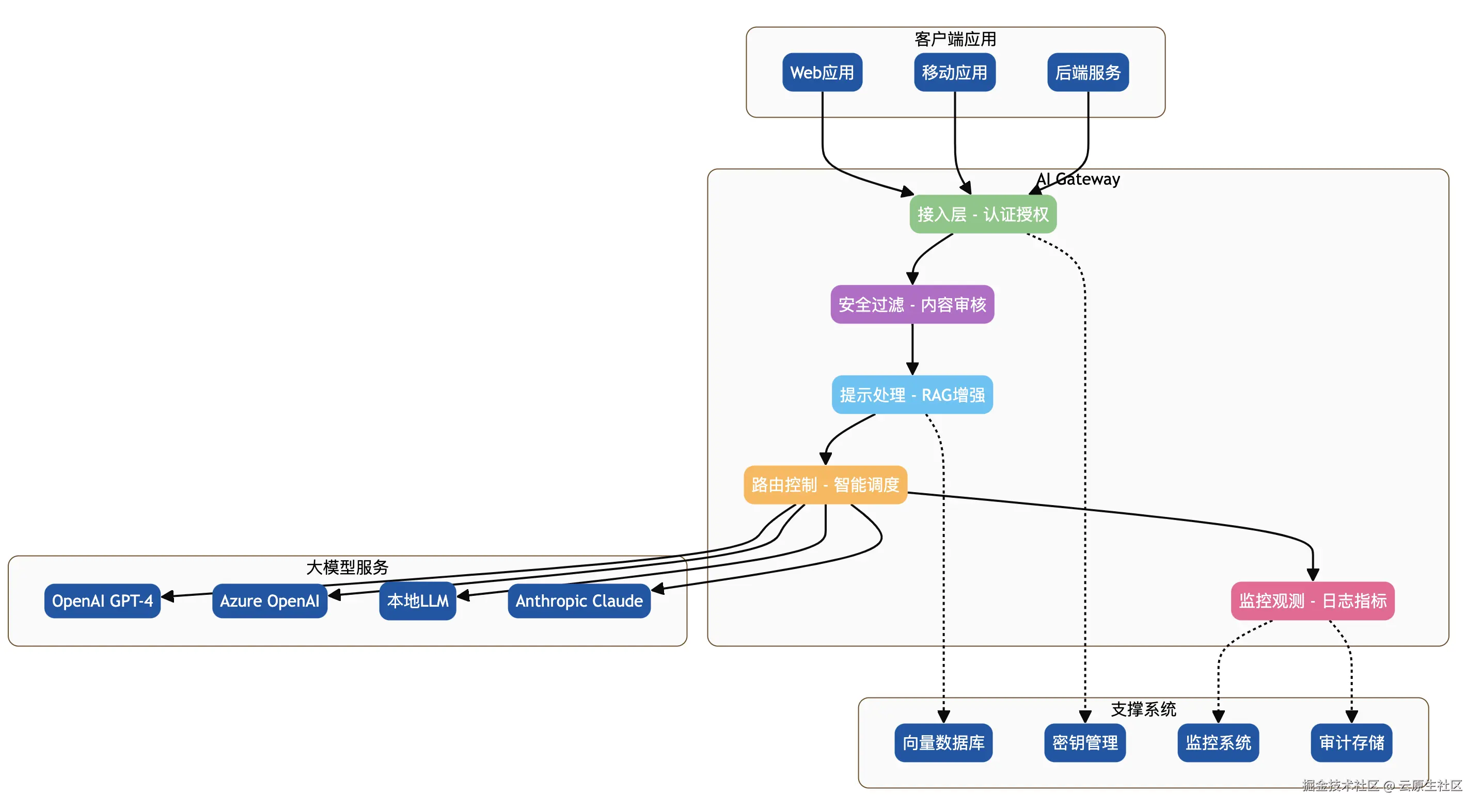
下图是 AI Gateway 的典型架构示意。网关位于客户端与各种大模型服务之间,内部包含接入层认证、安全过滤、提示处理、路由控制、监控观测等模块,对上游屏蔽差异、对下游提供统一入口,实现对 AI 流量的全面管理。

AI Gateway 架构图 {width=1920 height=1026}

从架构上看,AI Gateway 通常部署为流量入口的反向代理,衔接客户端应用后端 AI 服务。上图展示了一个简化的 AI Gateway 架构:客户端的请求首先到达网关,经过身份认证和基本校验后,进入一系列 AI 专属处理流程,最终由网关代替客户端与后端 LLM 服务交互,并将结果返回客户端。以下分步骤说明其内部工作原理:

图示:AI 网关工作流程 {width=1920 height=1080}

  1. 接入层(Ingress):网关接收来自应用的请求(通常是 HTTP REST 或 gRPC 调用)。首先执行常规的认证与权限校验,比如验证 API Key/JWT、检查调用方是否有权限使用特定模型等。在 AI Gateway 中,这一步还包括请求解析和基础验证,如解析 prompt 内容、校验必需参数是否存在等。

  2. 安全过滤与增强:通过Processor(处理器)链或插件对请求进行检查和改写。典型操作包括:

    • 敏感信息清理:利用正则或 ML 模型扫描 prompt,自动遮蔽或移除如姓名、电话、信用卡号等敏感字段,防止泄漏。
    • 不良内容拦截:检查用户输入是否包含违禁词、仇恨言论等,如有则拒绝请求并返回错误,避免将不良输入发送给模型。
    • 提示预处理:根据策略对 prompt 进行修改或增强。例如添加统一的系统提示(“你是一个有礼貌的助手”),或在用户问题后附加从知识库查询的上下文(即 RAG)。这一阶段,网关可以调用内部集成的向量数据库或搜索服务,找到相关背景信息插入到 prompt 中,以提高回答准确性。
    • 策略标注:一些网关支持对请求打标签,以供后续路由决策使用。例如根据请求的预估 token 数量标记为“大请求”,路由层可以据此将大请求导向成本更低的自有模型运行。
  3. 路由与转发:网关根据配置的路由规则将请求指派给适当的上游 LLM 服务。路由决策可能参考多种因素:请求 URL 或路径(表示期望的模型类型,如/openai/chat/completions)、请求中的自定义头(指定提供商),以及前述过滤阶段添加的标签(如内容类别)等。AI Gateway 维护着后端模型服务的注册信息,包括每个提供商的调用端点、所需认证参数等。它会:

    • 选择模型提供方:如按策略选择 OpenAI 或本地模型,或实现多 LLM 分流。例如对于编程问题走 Codex 模型,其它问题走通用模型。
    • 附加上游鉴权:从网关的密钥管理模块检索对应提供商的 API Key 或 OAuth 令牌,添加到请求头或参数中,然后向上游 LLM 发起调用。调用过程中,网关还可对请求进行协议转换:不同模型可能期望不同的 JSON 字段或 URL 路径,网关会根据选择的提供商自动调整请求格式,使之符合目标 API(这通常由插件封装实现)。
  4. 响应处理:上游 LLM 返回结果后(通常是 JSON 或流式数据),网关接收并进入响应处理管道。这里的处理类似请求侧,也包括一系列安全与优化步骤:

    • 内容审核:扫描模型生成的文本,检查是否有违反政策的内容,如涉敏感政治、歧视言论或版权信息。如果命中违规,网关可以对响应做截断、替换处理,或直接返回错误响应给客户端。这一功能相当于在生成内容出口处加装“内容审查员”。
    • 结果增强或转换:根据需要对模型输出进行修改。例如通过响应 Transformer将结果翻译成另一种语言,或调用额外模型对输出做摘要然后再返回。又或是应用定义的模版,对原始回答包装成一定格式(比如包含引用来源等)。Kong 等网关甚至支持在响应阶段执行 PII 清理,再做一次敏感信息遮盖。
    • 缓存存储:如果启用了语义缓存普通缓存策略,网关会将此次请求的问答对存储到缓存(内存或独立存储)中。下次遇到相同或相似的问题时,可以直接复用缓存结果而不真实调用模型,从而减少延迟和成本。
  5. 结果返回客户端:经过上述处理后,网关将最终的响应数据返回给调用客户端。对于支持流式响应的场景(如 ChatGPT 的逐字流式输出),AI Gateway 通常会以流(Stream)形式将上游的分片结果实时转发给客户端,确保用户体验流畅。

  6. 日志与监控输出:在请求完成的同时,网关将本次调用的各类信息发送到监控系统。这包括:

    • 调用日志:记录请求路径、调用方、使用的模型、响应状态、耗时、token 数量等,保存到日志系统或时序数据库,以供离线分析和计费统计。
    • 指标上报:通过 OpenTelemetry 将延迟、错误率、吞吐等指标发送到监控后台,支持仪表盘观测和告警。
    • 审计存档(可选):如果开启了审计模式,网关会将完整的 Prompt 和响应存档(通常敏感数据已脱敏)。这些记录可存放于安全的存储(如加密的对象存储),以满足合规要求或未来调试复现。

整个架构串联起“入口控制 – 内容处理 – 智能路由 – 响应治理 – 监控闭环”的流程。从实现上看,Envoy、NGINX 等高性能代理扮演了流量转发的核心,各种 AI 特有功能通过插件、过滤器或自定义模块注入。例如 Apache APISIX 通过“ai-proxy”等插件扩展 Envoy,Solo Gloo AI Gateway 则基于 Envoy WASM Filter 和 Kubernetes Gateway API 来实现类似功能。下面是一段在 Apache APISIX 中配置 OpenAI 路由的示例,展示 AI Gateway 的配置风格:

# Apache APISIX 路由配置示例:将 /model 路径代理到 OpenAI Chat Completion 接口
routes:
  - uri: /model
    upstream:
      type: roundrobin
      scheme: https
      pass_host: node
      nodes:
        "ignored:80": 1            # OpenAI 实际地址由插件处理,此处占位
    plugins:
      ai-proxy:
        provider: openai          # 指定上游提供商类型为 OpenAI
        auth:
          header:
            Authorization: "Bearer ${OPENAI_API_KEY}"  # 从环境变量注入 API 密钥
        options:
          model: gpt-4            # 选择调用的模型,比如 GPT-4
      key-auth:                   # 启用应用调用的身份认证(这里用简易的 key 认证)

上述配置通过 APISIX 的 ai-proxy 插件,实现了对 OpenAI Chat Completion API 的统一代理。开发者只需调用自己服务域名下的 /model 路径,即可由网关转发至 OpenAI,并且网关自动附加鉴权信息和模型参数,无需应用关心。这种配置驱动的模式体现了 AI Gateway 架构的便利性:模型接入细节下移到网关层处理,应用层得以与复杂的 AI 基础设施解耦

使用案例:AI Gateway 在实际中的应用

为了更直观地理解 AI Gateway 的价值,我们来看一个实际应用场景。

假设一家大型金融企业希望上线一个面向内部员工的智能问答助手,用于查询公司政策、财务数据分析等。这个助手需要满足以下要求:

  • 多模型支持:简单提问由本地部署的小型开源模型(成本低、延迟小)来回答;复杂问题或需分析大量文本时则调用某云厂商的大型模型(如 OpenAI GPT-4)获取更高质量答案。
  • 数据安全:问题可能涉及内部机密数据,需确保敏感信息不泄露给外部模型。同时对模型返回的内容也要过滤,防止生成不当言论。
  • 使用管控:公司给不同部门分配了月度 AI 调用额度,需要统计每部门用了多少 token,并防止个别用户滥用。
  • 高可用:本地模型服务需有故障切换机制,当本地模型挂掉时自动切到云端模型作为备用,不影响用户提问。

针对以上需求,企业决定部署一套 AI Gateway 来统一管理内部的 AI 调用。Envoy AI Gateway 是一个理想选择,因为它专为多 LLM 场景设计且开源可自主管理。部署后,这套网关实现了如下效果:

企业 AI Gateway 实际应用流程 {width=5103 height=600}

  • 统一接入:提供一个统一的 REST 接口给前端聊天应用,例如 POST /api/ask。员工提问时,前端将问题发送到网关的这个接口。

  • 智能路由:Envoy AI Gateway 内部配置了路由策略:默认所有请求先尝试发送到本地 LLM 服务(部署了一个精调的开源模型,用于一般问题),但如果检测到问题复杂度高(例如问题长度超过阈值)或者本地服务响应缓慢,则网关自动将请求切换到 OpenAI 云服务。这一智能路由确保了响应质量与成本之间的平衡

  • 数据安全:在将请求转发给外部云模型前,AI Gateway 会执行数据脱敏:通过内置的 PII 识别模块,将提问中的人名、财务数字等敏感信息用占位符替换,避免直接出现在外发请求中。同时附加一段指令提示模型不要索要公司机密数据。

  • 内容审查:模型生成回答后,网关同样执行内容审查。它使用预设的关键词和规则过滤模型回答,对于涉密内容或不符合公司政策的话语进行屏蔽或替换,然后再把净化后的回答发送给前端用户。员工看到的是经过安全审核的答案。

  • 监控治理:所有这些调用过程都会被详细地记录下来:网关日志记下了某部门某员工调用了哪个模型、用了多少 token、是否命中本地还是云端等信息。运维团队通过可视化看板发现本月市场部调用外部 GPT-4 次数激增,于是及时调整策略,对市场部增加调用审批流程以控成本。这种可观测性帮助企业实现了 AI 资源的精细化管理。

通过这个场景可以看到,AI Gateway 为复杂需求提供了一站式解决方案它在前端应用和后端模型之间担当“中枢大脑”角色,自动做出了许多策略性决策,同时确保了安全和成本可控。对于企业而言,这意味着可以放心地在各种应用中嵌入 AI 功能,而不必担心数据泄露或费用失控。这也解释了为何像 Bloomberg 这样的公司会参与构建 Envoy AI Gateway 来满足自身在多模型、多环境下的 AI 流量管理需求:唯有一个强大的中间层,才能把异构的 AI 能力变成企业可用、可控的服务

发展趋势:AI Gateway 的未来

正如早期的 API Gateway 之于微服务浪潮,AI Gateway 作为新兴产物也在快速演进,并呈现出一些值得关注的趋势:

图示:AI Gateway 的未来 {width=1920 height=700}

  • 开源与标准化:目前多个 AI Gateway 项目走向开源和标准化道路。Envoy AI Gateway 在 CNCF 社区内协作,汇集多家公司需求共同演进;Solo.io 将自家 Kubernetes 网关(kgateway)和 Agent 框架(kagent)捐献给 CNCF,期望形成厂商无关的开源生态。未来可能出现统一的 AI Gateway 接入规范,例如业内或将定义类似 OpenAPI 的标准接口用于 LLM 服务,使网关能够更容易支持新模型类型。Google 等提出的 Model Context Protocol (MCP)AI Agent API (A2A) 等标准也有望融入网关,用于规范代理与多代理、多工具交互的流程。这些开放标准会让 AI Gateway 更具互操作性,降低用户的迁移成本。

  • Agent 化与复杂工作流支持:随着自主 Agent(自治代理) 概念兴起,AI 应用不再只是简单的一问一答,而可能是多个 AI Agent 协同完成复杂任务。为应对这一趋势,AI Gateway 正向“Agent Gateway”方向拓展。例如 Solo.io 新推出的 Agent Gateway,就是专门连接 AI Agents 与工具/LLM 的数据平面,支持 Agent 之间、Agent 与工具之间的通信协议(如 A2A 和 MCP)。可以预见,未来的 AI Gateway 将不仅管理“客户端到单一模型”的流量,还要管理**“AI 到 AI”的复杂交互,形成人工智能时代的Agent Mesh**网络。这意味着网关需要支持长连接、回调、链式调用等更复杂的模式,并内置对 Agent 执行过程的监控和安全控制。例如,当一个 Agent 召唤另一个 Agent 或外部工具时,网关能够应用统一的身份鉴别和权限控制,以及在整体任务层面进行审计和监管。

  • 更深的云原生融合:AI Gateway 将进一步融入云原生基础设施,例如与服务网格(Service Mesh)、Kubernetes 平台深度结合。设想未来的服务网格控制平面可以统一编排 API 服务和 AI 服务的策略,下层数据面通过 Envoy 同时承担传统流量和 AI 流量,两者应用一致的安全/观测策略。这种融合让运维对应用流量做到统一治理。实际上,一些云厂商正尝试将 AI Gateway 功能集成到自家 API 管理产品中:如 Google Apigee 提供了针对 LLM API 的流量控制方案,把模型 API 看作普通 API 来管控,但辅以 token 计费等自定义逻辑;Azure API Management 也在探索增加对 AI 服务的特殊支持。这表明AI 流量管理将逐步成为 API 管理套件的标配功能,而非完全独立的系统。

  • 性能优化与边缘部署:随着企业对实时 AI 响应要求提高,AI Gateway 的部署形态也在演变。一方面是更高的性能优化——例如引入 eBPF 加速某些内容扫描操作,或者利用 GPU 加速流量中的 AI 相关计算(如实时关键词识别)。另一方面,出现边缘 AI 网关的需求:将部分 AI Gateway 能力下沉到边缘节点,在靠近用户的地方就近缓存常见问答、执行基础的内容过滤,以降低中心节点压力和时延。Cloudflare 等边缘网络公司可能也加入这个领域,将 AI Gateway 功能融入 CDN/边缘代理中,实现中心 - 边缘协同的 AI 流量分发。

  • 安全与合规升级:未来 AI 应用监管可能趋严,AI Gateway 将承担更多合规责任。例如强制审查某些领域的 AI 输出,记录 AI 决策依据(模型产生回答时引用了哪些资料)等。网关可能需要与“模型监察”系统对接,在返回结果前让另一套 AI 检测其是否存在不实信息或偏见,再决定是否放行。这类二次审核将可能被集成到 AI Gateway 流程中,形成多层安全网。同时,在隐私保护方面,Gateway 或将内置联邦学习、机密计算等模块,在使用外部 AI 时对数据加密处理,确保连提供商也无法明文获取用户输入。

总体而言,AI Gateway 正朝着更开放、更智能、更无处不在的方向发展。从 API 到 Agent、从中心到边缘,我们会看到网关技术不断延伸其触角,覆盖 AI 应用的各个角落。这也印证了这样一个观点:在 AI 驱动的软件架构中,Gateway 的重要性有增无减,它是连接模型智能与业务逻辑的关键枢纽。正如 APISIX 博客所说,随着 AI 版图扩张,AI Gateway 将成为安全高效部署 AI 的支柱。

瓶颈与局限:AI Gateway 面临的问题

尽管 AI Gateway 为 AI 落地提供了诸多助力,但目前仍存在一些发展中的瓶颈和局限需要正视:

图示:AI Gateway 面临的问题 {width=972 height=690}

  • 生态尚未成熟:大多数 AI Gateway 项目诞生时间不长,不论是功能完整度还是稳定性都在快速迭代中。一些开源项目仍处于早期版本(如 Envoy AI Gateway 刚发布 0.2 版本),功能相对有限,只覆盖了基本的三两项能力。许多高级特性(如复杂的内容审核、语义缓存等)在开源版本中缺失,需要商业版支持,导致早期采用者必须在开源灵活性和企业功能之间权衡。业界也提醒,目前不少 AI 流量工具仍未经大规模生产验证,投入关键业务前需谨慎评估。

  • 标准之争与兼容性:各家 AI Gateway 对接模型 API 时采用的接口规范不统一。虽然很多产品声称支持多种模型,但实际上往往是内置适配了有限的几个主流服务(OpenAI、Anthropic 等)。当新模型或新 API 出现时,可能需要等待网关升级甚至自己开发插件。这种局面类似早期 API 网关时代不同 REST 规范混战,需要一个统一标准来降低碎片化。在标准统一前,不同 Gateway 的配置和插件无法通用,用户存在锁定风险。目前 Google、Meta 等提出的新协议(如 A2A、MCP)能否被广泛接受尚不明朗,标准之争在所难免。

  • 性能开销:引入 AI Gateway 不可避免增加了一跳网络开销和处理延迟。对于要求毫秒必争的应用(如实时互动 AI),网关的内容扫描、RAG 查询、日志记录都会造成额外的延迟。虽然高性能代理(Envoy/NGINX)将开销降至极小,但复杂策略处理可能带来显著性能损耗。尤其在响应路径做内容审核或语义匹配时,可能要同步调用其它服务或模型来判断,增加了尾延迟。如何在插入丰富功能的同时保持低延迟,是 AI Gateway 需要持续优化的方向。例如,通过异步管线、并行处理等手段减少顺序等待。另外,网关本身也有吞吐极限,在高并发 LLM 调用下能否横向扩展、如何进行状态同步(如各节点共享 token 计数)也是工程挑战。

  • 内容安全的复杂性:尽管 AI Gateway 提供了内容过滤,但治理 AI 内容远非易事。提示和输出的变体无穷无尽,简单的关键词拦截很容易被规避(比如用户故意拼错敏感词)。高级的内容审核模型也难免有误判漏判。一刀切地拦截又可能牺牲可用性。因此,如何拿捏过滤力度需要反复调优。这意味着运营团队需要持续关注模型行为,更新网关策略,这是项长期投入。此外,一些安全问题(如提示攻击、提示泄漏)非常复杂,网关能做的有限。攻击者可以迂回构造输入诱使模型输出机密,网关不一定拦截得住。因此,AI Gateway 的安全功能虽是必要的一道防线,但不能将所有风险都寄托于此,仍需配合模型侧的安全机制和人类监控。

  • 运维复杂度:AI Gateway 本身也是一套复杂系统,引入后给运维带来新的挑战。网关需要维护大量配置(不同模型的路由、密钥、策略等),可能随业务扩展而变得庞大,管理复杂度上升。尤其是多租户、多环境情况下,如何方便地同步和变更配置,是需要考虑的。此外,网关作为关键枢纽,一旦发生故障可能导致所有 AI 请求无法处理,故需要高可用部署(多实例负载均衡)以及良好的监控报警体系。一些团队缺乏网关运维经验,上线 AI Gateway 后可能遇到运维技能短板。为此,很多厂商提供了托管服务(如 Kong Konnect、Traefik Hub)以降低用户自行运维的负担,但在私有环境中运维压力仍需要消化。

  • 成本收益难量化:部署 AI Gateway 需要投入资源(计算、带宽和人力成本),但其带来的收益有时不直接显现。例如通过网关节省了 token 用量,但是否抵消了维护网关的开销?有些企业规模不大,直接把 AI Key 嵌入后端调用也未尝不可,引入网关可能被视为“杀鸡用牛刀”。因此,对于 AI 使用尚处摸索阶段的团队来说,投入一个 AI Gateway 是否划算,是现实的问题。如果 AI 调用规模和复杂度不高,网关的价值就不明显,甚至可能增加系统复杂性。这也提醒我们:AI Gateway 并非所有场景下都是刚需,其价值在于规模效应复杂场景,在小规模简单应用中,轻量方案(甚至无网关)可能更实用。

概括而言,AI Gateway 目前处于快速发展期,仍有许多实际问题需要解决。值得欣慰的是,社区和厂商已经认识到这些瓶颈并着手改进。例如针对性能问题,Envoy AI Gateway 选择用高效 C++ 实现并支持流式处理,以替代那些受制于 GIL 的 Python 代理。针对生态不成熟的问题,各家也在加速开源协作以丰富功能。可以预见,随着 AI Gateway 的理念和技术逐步成熟,上述局限会逐步被克服。但在当下,用户在引入 AI Gateway 时需要充分权衡利弊,根据自身需求选择恰当的实现和策略,避免盲目跟风。

传统网关的演进:Kong、NGINX、APISIX 等的应对

面对 AI 浪潮,已有的老牌 API Gateway 项目和厂商也纷纷行动,通过升级产品或推出新功能来支持 AI 流量管理:

  • Apache APISIX(开源网关):作为开源社区的积极参与者,APISIX 很早就意识到 AI 场景需求,并在 2023 年末至 2024 年陆续引入了AI 网关功能插件。其中核心是 ai-proxy 系列插件,它为常见的 LLM 提供商(如 OpenAI、Azure OpenAI、Anthropic、DeepSeek 等)做了适配。使用者只需在路由上启用该插件并填入提供商类型和模型等参数,APISIX 就能将请求自动转换为相应提供商 API 需要的格式并转发调用。例如上文的配置示例展示了 APISIX 配置 OpenAI 的简易方法。除了代理转发,APISIX 还通过丰富的插件体系提供内容审核(如文本审核插件)访问控制缓存等能力,可以配合 ai-proxy 插件构建完整的 AI Gateway 方案。一篇社区博文将 Apache APISIX 称为“在 GenAI 浪潮前就已久经考验的网关,如今通过插件轻松变身 LLM Gateway”。可以说,APISIX 通过插件机制让现有网关原生进化出了 AI 网关特性,这种渐进增强方式降低了用户学习成本,在开源方案中备受关注。

  • Kong Gateway(商业 + 开源):Kong 公司在 2024 年初高调宣布推出Kong AI Gateway,并开源其主要功能,以融入 Kong Gateway 3.x 版本。Kong 的方案同样基于插件扩展,例如AI Proxy 插件AI Request/Response Transformer 插件等。这些插件为 Kong Gateway 增加了 AI 特有能力:请求阶段可根据策略将调用代理至不同的 LLM 提供商,并统一处理各种鉴权;响应阶段则可以执行如 PII 清理、自动翻译等操作。此外 Kong 还提供Prompt 工程插件用于企业统一管理提示词,以及通过 Kong 控制台提供可视化的 AI 使用监控。值得一提的是,Kong 将这些 AI 功能与其云托管平台 Konnect 集成,用户可以在 Konnect 上开启 AI Gateway 服务,实现零代码启用多 LLM 接入和零代码的 API 响应 AI 增强。Kong 的观点是:“AI 的兴起只是 API 用例的又一次增加”,因此他们选择在现有 API 平台上扩展支持 AI,帮助企业以最小改动拥抱 AI。目前 Kong AI Gateway 支持主流 LLM 平台,并不断加入企业关心的新特性(如针对幻觉的矫正机制、Agent 集成等)。老牌厂商 Kong 的加入,使 AI Gateway 在大型企业中的落地前景更加明朗。

  • NGINX / F5(商业):作为老牌高性能网关,NGINX 没有缺席这一潮流。F5 公司在 2024 年推出了F5 NGINX AI Gateway解决方案。与前两者偏重功能扩展不同,F5 强调的是安全与性能底座:利用 NGINX 强大的流量处理能力,在此基础上构建针对 LLM 的流量管控模块和安全模块。F5 AI Gateway 包含一个核心代理和多个处理器 (Processor):核心负责基础的路由、转发和日志,Processor 则是可以独立扩展的安全/功能单元,用于扫描并修改请求或响应。例如 F5 提供了 PII 清理处理器、内容合规处理器(与外部内容安全服务对接)、甚至可以挂接自定义的 Python 脚本来处理特定领域的审查。因为很多金融和政府客户已经广泛使用 NGINX/F5 的产品,他们可以较低门槛将 AI Gateway 模块部署到原有基础设施中,添加 AI 流量的防护层。F5 的方案也凸显了一种思路:将 AI Gateway 视为安全组件,卖点在于保护 AI 调用的整个生命周期安全可控。这迎合了那些对安全合规要求极高的传统行业用户的需求。

  • Traefik(开源 + 云):Traefik 作为新兴的云原生网关,在 2023 年底通过其托管平台 Traefik Hub 推出了AI Gateway 集成功能。Traefik 选择将 AI 支持作为其 Hub 云服务的一部分,用户在 Hub 上配置 AIService 资源并绑定到 Traefik IngressRoute 后,就拥有了一个支持多种云 AI 的平台。这种方式下,大部分复杂逻辑由 Traefik Hub 云端托管,用户只需像使用普通云服务一样调用。例如,Traefik Hub 会自动处理各大模型服务的鉴权和 URL 格式,提供统一的接入点。对于不方便使用云服务的用户,Traefik 社区也在探索在自托管 Traefik 中支持 AI 的方案。从方向上看,Traefik 主打Kubernetes 原生,未来可能通过开放其 CRD,让用户用 K8s 声明式方式定义 AI 路由和策略,就像定义 Ingress 一样简单。这会是很符合云原生用户习惯的体验。

  • 其他 API 管理平台:一些传统 API 网关/管理厂商(如 Amazon API Gateway, Google Apigee, Microsoft Azure APIM 等)目前尚未推出专门的 AI Gateway 产品,但都在积极宣传如何用现有产品来管理 AI 接口。例如 Google 发布博客详述如何借助 Apigee 实现对 ChatGPT API 的安全代理,包括使用 API Key 验证、流量配额、响应过滤等。这些方案本质上是用已有网关的常规功能去套 AI 场景,虽然缺乏 Token 级计量等高级能力,但基本的鉴权、安全、缓存都可以实现。这对于一些现有 API 网关用户来说,是一个过渡选择:在等待更成熟的 AI Gateway 之前,先用手头工具做一些防护和管理。当然,随着需求增长,这些厂商预计也会把 AI 特性纳入产品路线图——正如 Kong 所做的。一些第三方扩展也开始出现,比如有社区开发者为 Amazon API Gateway 编写了 Lambda 函数,用于计算 OpenAI 响应中的 tokens 并记录计费。传统厂商正在以各种方式适应 AI Gateway 趋势,要么升级自家产品,要么提供与专业 AI Gateway 整合的接口(如支持接入 Envoy AI Gateway 作为前端代理)。可以预见,不久的将来,“AI 流量管理”会变成几乎所有 API 网关产品的一项标配能力。

总体而言,传统 API Gateway 阵营正通过插件扩展、模块集成或产品升级等多种途径,迅速追赶 AI Gateway 这一新赛道。这既体现了市场对 AI 网关需求的迫切,也说明大家普遍认同:“AI 时代的流量问题,终归还要用网关思维去解决。”正因如此,我们看到开源社区和商业公司纷纷投入资源,将已有的成熟网关与 AI 特性结合,把守护 API 的丰富经验移植到 AI 应用上,为用户提供既熟悉又新颖的方案。

AI Gateway:真需求还是跟风噱头?

当一种新技术概念火热起来,人们往往会质疑:它是真有价值,还是炒作?对于 AI Gateway,这个问题也值得探讨。从我们以上的分析可以看出:

AI Gateway 解决的确是现实痛点。随着越来越多应用接入大模型服务,企业亟需一个统一的管控层来应对成本失控、权限滥用、数据安全等问题。如果没有 AI Gateway,各个开发团队可能各自为战,在应用内部实现一堆零散的鉴权、限流、日志代码,既重复劳动又不统一。而网关集中地提供这些功能,无疑能提高效率并降低风险。就像微服务催生 API Gateway 一样,大模型的普及也呼唤专门的 AI Gateway。可以说,这是一种需求驱动的产物,并非凭空杜撰的概念。事实上,不少早期用户已经自发地实现过“AI 代理服务”来汇总管理 LLM 调用,只是当时还没叫这个名字。现在业界将经验沉淀下来做成通用产品,顺理成章。

另一方面,不可否认市场炒作的成分也有。一些厂商可能只是简单包装了现有产品,就赶着贴上“AI Gateway”标签以追热点,功能上并无太多 AI 特性。这让用户难免困惑该如何选择。此外,当前各种 AI Gateway 良莠不齐,有的很不成熟(甚至只是概念 Demo),如果企业贸然采用反而可能踩坑。因此我们需要理性看待 AI Gateway:既看到其长远价值,也警惕过度宣传。判断它对自己的实际意义,关键在于衡量自身 AI 使用的规模和复杂度。如果你的应用只是偶尔调几个 API,完全可以先用简单方案;但如果已经面临多团队、多模型、严管控的局面,引入 AI Gateway 就是未雨绸缪的明智之举。

AI 本质上是 API 的一种新用例。——Marco Palladino, Kong CTO

或许可以引用 Kong CTO Marco Palladino 的一个观点:“AI 本质上是 API 的一种新用例”。从这个角度说,AI Gateway 并不是异军突起的全新物种,而是 API 治理在 AI 时代的顺延与扩展。它并不试图取代传统网关,而更像传统网关的一套“AI 插件”或者“AI 模式”。因此,与其说 AI Gateway 是炒作,不如说AI Gateway 代表了 API 基础设施适应新需求的自然演化。随着越来越多真实场景证明 AI Gateway 的价值(例如前述企业案例节省了成本、保障了安全),这种怀疑将逐渐消散。

综上,AI Gateway 既不是空穴来风的概念炒作,也非万能灵药。它解决特定的问题,也有自身局限。对于身处 AI 转型中的企业来说,更明智的态度是:密切关注 AI Gateway 技术的演进,在适合的时机将其纳入整体架构,以获得最大收益。在实践中落地时,务必结合自身情况小步试水、逐渐深化,用数据来说话——若它真能带来安全提升和成本节省,那就不怕只是“跟风”,它就是扎扎实实的好工具。

Solo.io 的开源探索:Kagent 和 KGateway

在讨论 AI Gateway 的发展时,值得特别关注 Solo.io 公司在这一领域的开源探索。他们推出的 KagentKgateway 项目,为 AI 时代的网关和代理机制注入了新思路。

  • Kagent(Kubernetes Agent Framework):这是 Solo.io 于 2025 年开源的项目,被称为“首个面向 Kubernetes 的开源 Agentic AI 框架”。简单来说,Kagent 旨在帮助 DevOps 和平台工程师在 K8s 环境中构建和运行 AI Agent(自主代理),以自动化复杂的运维任务。与传统的静态脚本或告警处理不同,Agentic AI 更加智能自主,能基于环境状况自行决策多步操作。Kagent 提供了三层架构:一是各种可供 Agent 调用的 工具(Tools),二是具备规划和执行能力的 Agent 本体,三是让用户以声明式配置 Agent 的 框架层。举例来说,一个基于 Kagent 的“Kubernetes 运维 Agent”可以自动监测集群状态,如果发现某服务崩溃就调用工具重启它,或者在性能下降时自动扩容。此外,Kagent 还实现了对MCP(Model Context Protocol)等标准的支持,使 Agent 可以方便地调用各种 LLM 工具。Solo.io 将 Kagent 捐赠给 CNCF,希望在开放治理下推动 agentic AI 在云原生领域的发展。Kagent 的意义在于:它让 AI 不仅能回答问题,还能直接在基础设施上“行动”起来。这与 AI Gateway 关注的范畴略有不同,但二者可形成互补:AI Gateway 管理 AI 调用流量,Kagent 则负责实际执行 AI 驱动的运维任务,未来可能通过统一的协议衔接(比如 Agent Gateway)。

  • KGateway(K8s Gateway):简单地说,KGateway 是 Solo.io 构建的一个开源 Kubernetes 原生网关实现。它遵循 Kubernetes Gateway API 标准,底层基于 Envoy 等高性能代理,为 Kubernetes 社区提供了一个功能完善又易于扩展的网关。该项目已进入 CNCF Sandbox,以作为社区共享的网关核心组件。在 Solo.io 近期发布的 Agent Mesh 架构中,特地提到 KGateway 作为底层基础之一。实际上,Solo 之前的 Gloo Edge 网关就是在 Envoy 基础上构建的企业网关,这次他们把经验抽象为 KGateway 开源出来。一方面,KGateway 可被视为 Envoy Gateway 开源项目的一个有益补充,为 Kubernetes 用户提供更多高级功能选项;另一方面,它也是 Solo 自身产品(如 Gloo AI GatewayAgent Gateway)的核心引擎:Solo 将很多新特性先在 KGateway 中实现验证,再融入商业产品。提到 Agent Gateway 正是建立在 KGateway 等开源底座之上。对于用户而言,这意味着 Solo 的商业 AI 网关/代理与你使用的开源 KGateway 在协议和架构上一脉相承,从而避免了被私有技术锁定。

Kagent 扩展了“Gateway”概念,让 AI 代理的通信也纳入可管理范围;KGateway 则夯实了网关的基础,实现与 Kubernetes 环境的深度融合。二者相辅相成,分别代表了 AI 基础设施的两个重要方向:“管控 AI 流量”“驱动 AI 行动”。随着这两个项目在社区的发展,我们有理由相信未来会出现一个更全面的云原生 AI 平台,其中既有 AI Gateway 这样的流量中枢,也有 Kagent 这样的智能执行者,共同组成面向 AI 时代的“云原生神经系统”。

结语

站在 2025 年的时点回望,我们正处于一场技术变革的起点:AI 正以前所未有的速度和深度融入软件体系。而 AI Gateway,作为连接 AI 能力和应用世界的桥梁,也在这场变革中扮演着日益重要的角色。从最初为了解决调用大模型的烦琐整合和费用失控问题,到如今发展出丰富的安全、治理功能,AI Gateway 的演进轨迹证明了它的生命力和价值。

对于开发者和架构师来说,引入 AI Gateway 不仅是一项技术决策,更是面向未来的战略考量。正如过去我们学会在微服务中应用 API Gateway 一样,如今是时候学习如何在 AI 驱动的系统中构建和利用 AI Gateway 了。这篇深度介绍希望为您理清 AI Gateway 的概念、现状与趋势,并回答心中的种种疑问。我们讨论了它与传统网关的差异、盘点了市场上的主要产品并进行了对比,还深入拆解了 AI Gateway 的关键能力和架构细节,结合实例展示其作用,分析了当前的发展瓶颈和行业走向,也展望了未来传统网关如何拥抱 AI 以及 AI Gateway 本身的前景。

可以预见,面向 AI 时代的网关技术将持续创新。也许不久的将来,每一款 API 网关都会天然具备 AI 流量管理功能,AI Gateway 将不再是一个独立名词,而是网关的默认形态。而新的挑战(如 Agent 通信、边缘 AI 等)又会催生出下一个演化阶段的“智能网关”。我相信开放协作的力量——社区和企业正共同打造更开放强大的 AI 基础设施,使我们能够安全、可控、高效地拥抱 AI 带来的机会。让我们持续关注这一领域的动态,在实践中积极尝试,用 AI Gateway 等利器为我们的应用插上智能的翅膀,飞向更广阔的天空!

参考资料

  1. Envoy Project – Introducing Envoy AI Gateway
  2. Envoy Project – Announcing Envoy AI Gateway 0.1 Release
  3. Apache APISIX Blog – What Is an AI Gateway? Concept and Core Features
  4. Apache APISIX Documentation – APISIX AI Gateway Features
  5. Kong Inc. – Kong’s open-source AI Gateway announcement
  6. Solo.io Press – Solo.io Launches Agent Gateway and Agent Mesh
  7. Solo.io Blog – Bringing Kagent to CNCF
  8. F5 NGINX Documentation – Introduction to F5 AI Gateway
  9. Medium (Adrián Jiménez) – Enterprise-ready LLM Gateway with APISIX
  10. TechCrunch – Kong’s new open source AI Gateway makes multi-LLM easier